山东省临沂市兰山区2023-2024学年部编版九年级上学期期中历史试题(含答案)
展开山东省临沂市临沭县2023-2024学年部编版九年级上学期期末历史试题: 这是一份山东省临沂市临沭县2023-2024学年部编版九年级上学期期末历史试题,共6页。试卷主要包含了 1, 本试卷共6页,满分 100分, 伏尔泰说, 美国著名影星汤姆,该事件是等内容,欢迎下载使用。
山东省临沂市兰山区2023-2024学年部编版七年级上学期期末历史试题: 这是一份山东省临沂市兰山区2023-2024学年部编版七年级上学期期末历史试题,共8页。
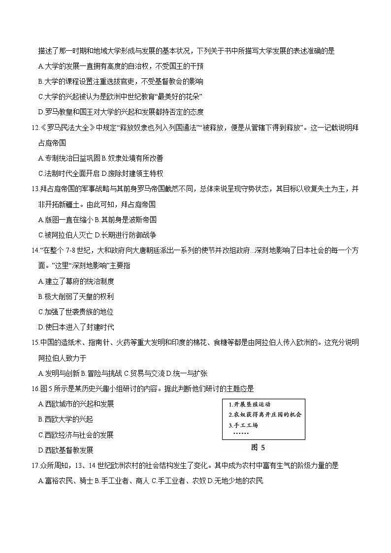
山东省临沂市兰山区2023-2024学年部编版九年级上学期期末历史试卷: 这是一份山东省临沂市兰山区2023-2024学年部编版九年级上学期期末历史试卷,共6页。

