重庆文理学院附属中学2023-2024学年高一物理上学期11月期中考试试题(Word版附答案)
展开物理试题卷共4页。考试时间75分钟。第1至10题为选择题,43分;第11至15题为非选择题,57分。满分100分。
注意事项:
1.答题前,务必将自己的姓名、准考证号填写在答题卡规定的位置上。
2.答第1至10题时,必须使用2B铅笔将答题卡上对应题目的答案标号涂黑。如需改动,用橡皮擦擦干净后,再选涂其他答案标号。
3.答第11至15题时,必须使用0.5毫米黑色签字笔,将答案书写在答题卡规定的位置上。
4.所有题目必须在答题卡上作答,在试题卷上答题无效。
5.考试结束后,将试题卷和答题卡一并交回。
第Ⅰ卷(选择题)
一、单项选择题:本题共7小题,每小题4分,共28分。在每小题给出的四个选项中,只有一项是符合题目要求的。
1. 下列物理量中属于标量的是( )
A. 时间B. 位移 C. 速度 D. 加速度
2. 2021年10月16日我国神舟十三号载人飞船精准送入预定轨道,并与空间站的天和核心舱实施自主快速径向交会对接。下列说法正确的是( )
A. 对接成功后,以空间站为参考系,“神舟十三号”飞船是运动的
B. 对接成功后,以太阳为参考系,整个空间站是静止的
C. 研究空间站绕地球飞行的时间时,可将空间站视为质点
D. “神舟十三号”飞船在与“天和核心舱”对接的过程,可将它们视为质点
3. 在一次蹦床比赛中,运动员从高处落下以大小为8 m/s的竖直速度着网,与网作用后,沿着竖直方向以大小为10 m/s的速度弹回,已知运动员与网接触的时间Δt=1.0 s,则运动员在与网接触的这段时间内加速度的大小和方向分别为( )
A. 2.0 m/s2, 竖直向下 B. 2.0 m/s2, 竖直向上
C. 18.0 m/s2,竖直向下 D. 18.0 m/s2,竖直向上
4. 下列说法中正确的是 ( )
A. 滑动摩擦力的方向与物体运动方向相反
B. 重心是物体受到重力的等效作用点,故重心不一定在物体上
C. 人站在水平地面静止不动时,人对地面的压力就是人体受到的重力
D. 木块放在桌面上受到的弹力,是由于木块发生微小形变而产生的
5. 某质点的位移与时间的关系为x=5t+t2(各物理量均采用国际单位),则( )
A. 第1s内的位移是5m
B. t=1s时的速度是6m/s
C. 任意相邻的1s内位移差都是2m
D. 任意1s内的速度增量都是1m/s
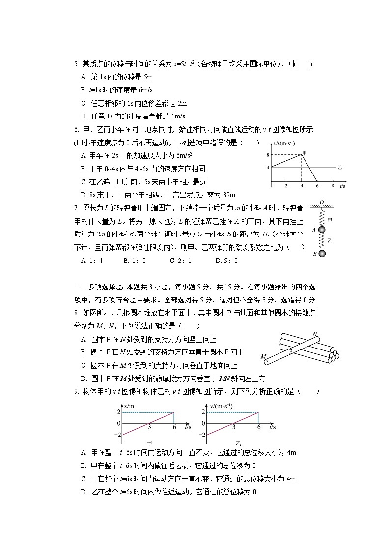
6. 甲、乙两小车在同一地点同时开始往相同方向做直线运动的v-t图像如图所示(甲小车速度减为0后不再运动),下列选项中错误的是( )
A. 甲车在2s末的加速度大小为6m/s2
B. 甲车0~4s内与4~6s内的速度方向相同
C. 在乙追上甲之前,5s末两小车相距最远
D. 8s末甲、乙两小车相遇,且离出发点距离为32m
7. 原长为L的轻弹簧甲上端固定,下端挂一个质量为m的小球A时,轻弹簧甲的伸长量为L。将另一原长也为L的轻弹簧乙挂在A的下面,其下再挂上质量为2m的小球B,两小球平衡时,悬点O与小球B的距离为7L(小球大小不计,且两弹簧都在弹性限度内),则甲、乙两弹簧的劲度系数之比为( )
A. 1:1 B. 1:2 C. 2:1 D. 5:2
二、多项选择题:本题共3小题,每小题5分,共15分。在每小题给出的四个选项中,有多项符合题目要求。全部选对得5分,选对但不全得3分,选错得0分。
8. 如图所示,几根圆木堆放在水平面上,其中圆木P与地面和其他圆木的接触点分别为M、N,下列说法正确的是( )
A. 圆木P在N处受到的支持力方向竖直向上
B. 圆木P在N处受到的支持力方向垂直于圆木P向上
C. 圆木P在M处受到的支持力方向垂直于地面向上
D. 圆木P在M处受到的静摩擦力方向垂直于MN斜向左上方
9. 物体甲的x-t图像和物体乙的v-t图像如图所示,则下列分析正确的是( )
A. 甲在整个t=6s时间内运动方向一直不变,它通过的总位移大小为4m
B. 甲在整个t=6s时间内做往返运动,它通过的总位移为0
C. 乙在整个t=6s时间内运动方向一直不变,它通过的总位移大小为4m
D. 乙在整个t=6s时间内做往返运动,它通过的总位移为0
10. 如图所示,某物体由A点静止释放做自由落体运动,从释放到落地的轨迹刚好被分成长度相等的四段。下列说法正确的是( )
A. 物体到达各点的速率之比
B. 物体从A到C的平均速度等于B点的瞬时速度vAC=vB
C.物体经过AB段与BC段的时间之比tAB:tBC = 2+1:1
D.物体通过每一段的速度增量vB-vA=vC-vB=vD-vC=vE-vD
第Ⅱ卷(非选择题)
三、实验题:本题共2小题,共15分。第11题 6分 ,第12题9分。
11. 在做“研究匀变速直线运动”实验中,打点计时器打出的一条纸带中的某段如图所示,从A点开始每5个点选一个计数点,各个计数点到A点的距离如图所示。
(1)用打点计时器研究该物体运动时,正确的操作应当是( )
A. 先接通电源,后释放纸带
B. 先释放纸带,后接通电源
C. 释放纸带的同时接通电源
D. 先接通电源或先释放纸带都可以
(2)两相邻计数点间的时间间隔是 s;
(3)从纸带可判断出小车运动的速度_________;(选填“越来越大”或“越来越小”)
(4)从图中确定打下D点时小车的速度大小是_________m/s;(保留两位有效数字)
(5)从图中确定小车的加速度的大小为a = m/s2。(保留两位有效数字)
12. 某同学用图甲所示的装置来探究弹簧弹力F和弹簧长度x的关系,把弹簧上端固定在铁架台的横杆上,记录弹簧自由下垂时下端的刻度位置。然后,在弹簧下端悬挂不同质量的钩码,记录每一次悬挂钩码的质量和弹簧下端的刻度位置。实验中弹簧始终处于弹性限度内。通过分析数据得出实验结论。
(1)图丙是该同学某次测量的弹簧长度,该长度是_________cm。
(2)以弹簧受到的弹力F为纵轴、弹簧长度x为横轴建立直角坐标系,依据实验数据作出图像,如图乙所示。由图像可知:弹簧自由下垂时的长度_________cm,弹簧的劲度系数_________N/m。
(3)该同学在做“探究弹力和弹簧伸长量的关系”实验中,如果他先把弹簧平放在桌面上使其自然伸长,测出弹簧的原长,再把弹簧竖直悬挂起来,挂上钩码后测出弹簧伸长后的长度,把作为弹簧的伸长量x。这样操作对弹簧劲度系数的测量结果___(选填“有”或“无”)影响,原因是 。
四、解答题:本题共3小题,共42分。13题12分,14题12分,15题18分。
13. 某斜坡AB长6m,小明骑自行车下坡。在坡顶A以1m/s的初速度沿斜面向下做匀加速运动到达坡底B,加速度大小为2m/s2。求:
(1)该同学下坡所需的时间;
(2)到达坡底B时的速度。
14. 一辆汽车以72km/h的速度正在匀速行驶,因发现前方有障碍物故紧急刹车,最终安全停在障碍物前,已知汽车刹车过程加速度大小为4m/s2,求:
(1)刹车后6s时汽车的速度大小;
(2)汽车从开始刹车到经过32m所经历的时间。
15. 如图所示,质量为2 kg的物体放在水平地面上,用原长为8cm的轻弹簧水平拉该物体,当其刚开始运动时,弹簧的长度为11cm,当弹簧拉着物体匀速前进时,弹簧长度为10.5cm,已知弹簧的劲度系数为200 N/m,g =10m/s2。求:
(1)物体所受的最大静摩擦力大小;
(2)物体所受的滑动摩擦力大小;
文理附中2023-2024学年度第一学期高2026级期中
考试物理参考答案
第Ⅰ卷(选择题)
第1至7题为单选题,每小题4分;
第8至10题为多选题,每小题5分;全部选对得5分,选对但不全得3分,选错得0分。
第Ⅱ卷(非选择题)
11. 【答案】
(1)A (1分) (2)0.1 (1分) (3)越来越大 (1分) (4)1.5 (1分) (5)4.0 (2分)
12.【答案】
(1)7.10(2分) (2)4.00(2分);50 (2分) (3)无(1分);因为把弹簧悬挂后,虽然弹簧自身有重力,在不加外力的情况下,弹簧已经有一定的伸长,但是由于k=ΔFΔL,与弹簧自重无关(答出劲度系数与斜率有关即给分)(2分)。
13. 【答案】
(1) 2s (2)
【详解】
(1)由匀变速直线运动的位移公式x=υ0t+12at2(4分)代入数解得
t=2s(2分)
(2)由匀变速直线运动的速度公式
(5分)
解得
(1分)
14. 【答案】
(1)0 (2) 2s
【详解】
(1)由于
72km/h=20m/s
根据速度时间公式可得
t=Δva=5s(4分,公式3分,结果1分)
所以汽车在5s时已经停止运动,由于(1分),所以6s末速度为0(1分)。
(2) 由匀变速直线运动的位移公式x=υ0t+12at2(4分)代入数解得
t1=2s, t2=8s(舍去)(2分)
15. 【答案】
(1)6 N (2)5 N (3)0.25
【详解】
(1)弹簧的长度为11cm时,弹簧的拉力为
F1=kx1=200×0.03N=6N(6分:公式5分,结果1分)
则最大静摩擦力大小为6N。
(2)弹簧的长度为10.5cm时,弹簧的拉力为
F2=kx2=200×0.025N=5N(2分:公式1分,结果1分)
物体匀速前进时,由二力平衡(1分)条件可知滑动摩擦力为f=F2=5 N。(2分:公式1分,结果1分)
(3)物体与地面间的动摩擦因数μ=fFN = fmg = 5N2×10N = 0.25。(7分:μ=fFN4分,fmg2分,结果1分)
1
2
3
4
5
6
7
8
9
10
A
C
D
B
C
A
D
BC
AD
AC
重庆市西南大学附属中学校2023-2024学年高一上学期定时检测(二)物理试题(Word版附解析): 这是一份重庆市西南大学附属中学校2023-2024学年高一上学期定时检测(二)物理试题(Word版附解析),共16页。试卷主要包含了单项选择题,多项选择题,实验题,计算题等内容,欢迎下载使用。
重庆市西南大学附属中学2023-2024学年高二上学期期中物理试题(Word版附解析): 这是一份重庆市西南大学附属中学2023-2024学年高二上学期期中物理试题(Word版附解析),共16页。试卷主要包含了考试结束后,将答题卡交回等内容,欢迎下载使用。
重庆文理学院附属中学校2023-2024学年高一物理上学期11月期中试题(Word版附解析): 这是一份重庆文理学院附属中学校2023-2024学年高一物理上学期11月期中试题(Word版附解析),共12页。试卷主要包含了答题前,务必将自己的姓名等内容,欢迎下载使用。

