十年(14-23)高考物理真题分项汇编专题61 热力学第一定律(含解析)
展开1.(2023·山东·统考高考真题)一定质量的理想气体,初始温度为 SKIPIF 1 < 0 ,压强为 SKIPIF 1 < 0 。经等容过程,该气体吸收 SKIPIF 1 < 0 的热量后温度上升 SKIPIF 1 < 0 ;若经等压过程,需要吸收 SKIPIF 1 < 0 的热量才能使气体温度上升 SKIPIF 1 < 0 。下列说法正确的是( )
A.初始状态下,气体的体积为 SKIPIF 1 < 0 B.等压过程中,气体对外做功 SKIPIF 1 < 0
C.等压过程中,气体体积增加了原体积的 SKIPIF 1 < 0 D.两个过程中,气体的内能增加量都为 SKIPIF 1 < 0
【答案】AD
【解析】C.令理想气体的初始状态的压强,体积和温度分别为
SKIPIF 1 < 0
等容过程为状态二
SKIPIF 1 < 0
等压过程为状态三
SKIPIF 1 < 0
由理想气体状态方程可得
SKIPIF 1 < 0
解得
SKIPIF 1 < 0
体积增加了原来的 SKIPIF 1 < 0 ,C错误;
D.等容过程中气体做功为零,由热力学第一定律
SKIPIF 1 < 0
两个过程的初末温度相同即内能变化相同,因此内能增加都为 SKIPIF 1 < 0 ,D正确;
AB.等压过程内能增加了 SKIPIF 1 < 0 ,吸收热量为 SKIPIF 1 < 0 ,由热力学第一定律可知气体对外做功为 SKIPIF 1 < 0 ,即做功的大小为
SKIPIF 1 < 0
解得
SKIPIF 1 < 0
A正确B错误;
故选AD。
2.(2023·全国·统考高考真题)对于一定量的理想气体,经过下列过程,其初始状态的内能与末状态的内能可能相等的是( )
A.等温增压后再等温膨胀
B.等压膨胀后再等温压缩
C.等容减压后再等压膨胀
D.等容增压后再等压压缩
E.等容增压后再等温膨胀
【答案】ACD
【解析】A.对于一定质量的理想气体内能由温度决定,故等温增压和等温膨胀过程温度均保持不变,内能不变,故A正确;
B.根据理想气体状态方程
SKIPIF 1 < 0
可知等压膨胀后气体温度升高,内能增大,等温压缩温度不变,内能不变,故末状态与初始状态相比内能增加,故B错误;
C.根据理想气体状态方程可知等容减压过程温度降低,内能减小;等压膨胀过程温度升高,末状态的温度有可能和初状态的温度相等,内能相等,故C正确;
D.根据理想气体状态方程可知等容增压过程温度升高;等压压缩过程温度降低,末状态的温度有可能和初状态的温度相等,内能相等,故D正确;
E.根据理想气体状态方程可知等容增压过程温度升高;等温膨胀过程温度不变,故末状态的内能大于初状态的内能,故E错误。
故选ACD。
3.(2023·全国·统考高考真题)在一汽缸中用活塞封闭着一定量的理想气体,发生下列缓慢变化过程,气体一定与外界有热量交换的过程是( )
A.气体的体积不变,温度升高
B.气体的体积减小,温度降低
C.气体的体积减小,温度升高
D.气体的体积增大,温度不变
E.气体的体积增大,温度降低
【答案】ABD
【解析】A.气体的体积不变温度升高,则气体的内能升高,体积不变气体做功为零,因此气体吸收热量,A正确;
B.气体的体积减小温度降低,则气体的内能降低,体积减小外界对气体做功,由热力学第一定律
SKIPIF 1 < 0
可知气体对外放热,B正确;
C.气体的体积减小温度升高,则气体的内能升高,体积减小外界对气体做功,由热力学第一定律
SKIPIF 1 < 0
可知Q可能等于零,即没有热量交换过程,C错误;
D.气体的体积增大温度不变则气体的内能不变,体积增大气体对外界做功,由热力学第一定律
SKIPIF 1 < 0
可知
SKIPIF 1 < 0
即气体吸收热量,D正确;
E.气体的体积增大温度降低则气体的内能降低,体积增大气体对外界做功,由热力学第一定律
SKIPIF 1 < 0
可知Q可能等于零,即没有热量交换过程,E错误。
故选ABD。
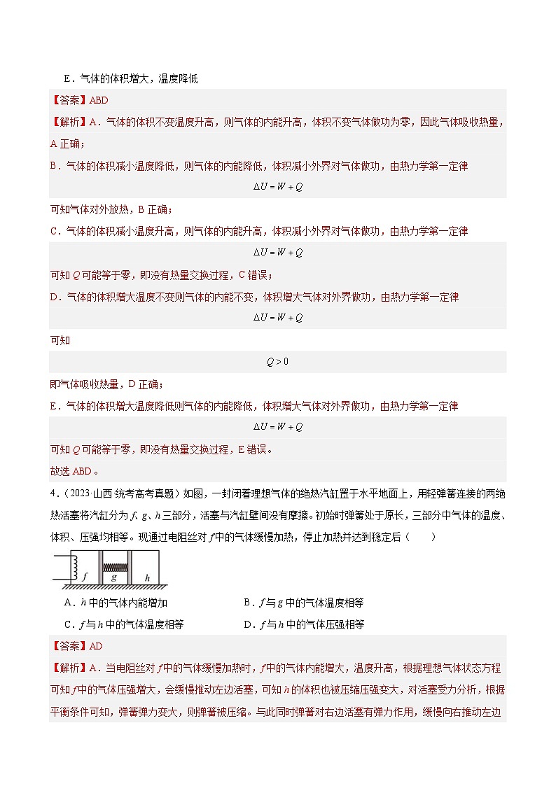
4.(2023·山西·统考高考真题)如图,一封闭着理想气体的绝热汽缸置于水平地面上,用轻弹簧连接的两绝热活塞将汽缸分为f、g、h三部分,活塞与汽缸壁间没有摩擦。初始时弹簧处于原长,三部分中气体的温度、体积、压强均相等。现通过电阻丝对f中的气体缓慢加热,停止加热并达到稳定后( )
A.h中的气体内能增加B.f与g中的气体温度相等
C.f与h中的气体温度相等D.f与h中的气体压强相等
【答案】AD
【解析】A.当电阻丝对f中的气体缓慢加热时,f中的气体内能增大,温度升高,根据理想气体状态方程可知f中的气体压强增大,会缓慢推动左边活塞,可知h的体积也被压缩压强变大,对活塞受力分析,根据平衡条件可知,弹簧弹力变大,则弹簧被压缩。与此同时弹簧对右边活塞有弹力作用,缓慢向右推动左边活塞。故活塞对h中的气体做正功,且是绝热过程,由热力学第一定律可知,h中的气体内能增加,A正确;
B.未加热前,三部分中气体的温度、体积、压强均相等,当系统稳定时,活塞受力平衡,可知弹簧处于压缩状态,对左边活塞分析
SKIPIF 1 < 0
则
SKIPIF 1 < 0
分别对f、g内的气体分析,根据理想气体状态方程有
SKIPIF 1 < 0
SKIPIF 1 < 0
由题意可知,因弹簧被压缩,则 SKIPIF 1 < 0 ,联立可得
SKIPIF 1 < 0
B错误;
C.在达到稳定过程中h中的气体体积变小,压强变大,f中的气体体积变大。由于稳定时弹簧保持平衡状态,故稳定时f、h中的气体压强相等,根据理想气体状态方程对h气体分析可知
SKIPIF 1 < 0
联立可得
SKIPIF 1 < 0
C错误;
D.对弹簧、活塞及g中的气体组成的系统分析,根据平衡条件可知,f与h中的气体压强相等,D正确。
故选AD。
5.(2022·天津·高考真题)采用涡轮增压技术可提高汽车发动机效率。将涡轮增压简化为以下两个过程,一定质量的理想气体首先经过绝热过程被压缩,然后经过等压过程回到初始温度,则( )
A.绝热过程中,气体分子平均动能增加B.绝热过程中,外界对气体做负功
C.等压过程中,外界对气体做正功D.等压过程中,气体内能不变
【答案】AC
【解析】AB.一定质量的理想气体经过绝热过程被压缩,可知气体体积减小,外界对气体做正功,根据热力学第一定律可知,气体内能增加,则气体温度升高,气体分子平均动能增加,故A正确,B错误;
CD.一定质量的理想气体经过等压过程回到初始温度,可知气体温度降低,气体内能减少;根据
SKIPIF 1 < 0
可知气体体积减小,外界对气体做正功,故C正确,D错误。
故选AC。
6.(2022·湖南·统考高考真题)利用“涡流效应”可实现冷热气体的分离。如图,一冷热气体分离装置由喷嘴、涡流室、环形管、分离挡板和冷热两端管等构成。高压氮气由喷嘴切向流入涡流室中,然后以螺旋方式在环形管中向右旋转前进,分子热运动速率较小的气体分子将聚集到环形管中心部位,而分子热运动速率较大的气体分子将聚集到环形管边缘部位。气流到达分离挡板处时,中心部位气流与分离挡板碰撞后反向,从A端流出,边缘部位气流从B端流出。下列说法正确的是( )
A.A端为冷端,B端为热端
B.A端流出的气体分子热运动平均速率一定小于B端流出的
C.A端流出的气体内能一定大于B端流出的
D.该装置气体进出的过程满足能量守恒定律,但违背了热力学第二定律
E.该装置气体进出的过程既满足能量守恒定律,也满足热力学第二定律
【答案】ABE
【解析】A. 依题意,中心部位为热运动速率较低的气体,与挡板相作用后反弹,从A端流出,而边缘部份热运动速率较高的气体从B端流出;同种气体分子平均热运动速率较大、其对应的温度也就较高,所以A端为冷端、B端为热端,故A正确;
B.依题意,A端流出的气体分子热运动速率较小,B端流出的气体分子热运动速率较大,所以从A端流出的气体分子热运动平均速度小于从B端流出的,故B正确;
C.A端流出的气体分子热运动速率较小,B端流出的气体分子热运动速率较大,则从A端流出的气体分子平均动能小于从B端流出的气体分子平均动能,内能的多少还与分子数有关;依题意,不能得出从A端流出的气体内能一定大于从B端流出的气体内能,故C错误;
DE.该装置将冷热不均气体的进行分离,喷嘴处有高压,即通过外界做功而实现的,并非是自发进行的,没有违背热力学第二定律;温度较低的从A端出、较高的从B端出,也符合能量守恒定律,故D错误,E正确。
故选ABE。
7.(2022·全国·统考高考真题)一定量的理想气体从状态a变化到状态b,其过程如 SKIPIF 1 < 0 图上从a到b的线段所示。在此过程中( )
A.气体一直对外做功
B.气体的内能一直增加
C.气体一直从外界吸热
D.气体吸收的热量等于其对外做的功
E.气体吸收的热量等于其内能的增加量
【答案】BCE
【解析】A.因从a到b的p—T图像过原点,由 SKIPIF 1 < 0 可知从a到b气体的体积不变,则从a到b气体不对外做功,选项A错误;
B.因从a到b气体温度升高,可知气体内能增加,选项B正确;
CDE.因W=0,∆U>0,根据热力学第一定律
∆U=W+Q
可知,气体一直从外界吸热,且气体吸收的热量等于内能增加量,选项CE正确,D错误。
故选BCE。
8.(2022·全国·统考高考真题)一定量的理想气体从状态a经状态b变化到状态c,其过程如 SKIPIF 1 < 0 图上的两条线段所示,则气体在( )
A.状态a处的压强大于状态c处的压强
B.由a变化到b的过程中,气体对外做功
C.由b变化到c的过程中,气体的压强不变
D.由a变化到b的过程中,气体从外界吸热
E.由a变化到b的过程中,从外界吸收的热量等于其增加的内能
【答案】ABD
【解析】AC.根据理想气体状态方程可知
SKIPIF 1 < 0
即 SKIPIF 1 < 0 图像的斜率为 SKIPIF 1 < 0 ,故有
SKIPIF 1 < 0
故A正确,C错误;
B.理想气体由a变化到b的过程中,因体积增大,则气体对外做功,故B正确;
DE.理想气体由a变化到b的过程中,温度升高,则内能增大,由热力学第一定律有
SKIPIF 1 < 0
而 SKIPIF 1 < 0 , SKIPIF 1 < 0 ,则有
SKIPIF 1 < 0
可得
SKIPIF 1 < 0 , SKIPIF 1 < 0
即气体从外界吸热,且从外界吸收的热量大于其增加的内能,故D正确,E错误;
故选ABD。
9.(2021·海南·高考真题)如图,一定质量的理想气体从状态a出发,经过等容过程到达状态b,再经过等温过程到达状态c,直线 SKIPIF 1 < 0 过原点。则气体( )
A.在状态c的压强等于在状态a的压强
B.在状态b的压强小于在状态c的压强
C.在 SKIPIF 1 < 0 的过程中内能保持不变
D.在 SKIPIF 1 < 0 的过程对外做功
【答案】AC
【解析】AB.根据
SKIPIF 1 < 0
可知,因直线ac过原点,可知在状态c的压强等于在状态a的压强,b点与原点连线的斜率小于c点与原点连线的斜率,可知在状态b的压强大于在状态c的压强,选项A正确,B错误;
C.在 SKIPIF 1 < 0 的过程中温度不变,则气体的内能保持不变,选项C正确;
D.在 SKIPIF 1 < 0 的过程中,气体的体积不变,则气体不对外做功,选项D错误。
故选AC。
10.(2021·天津·高考真题)列车运行的平稳性与车厢的振动密切相关,车厢底部安装的空气弹簧可以有效减振,空气弹簧主要由活塞、汽缸及内封的一定质量的气体构成。上下乘客及剧烈颠簸均能引起车厢振动,上下乘客时汽缸内气体的体积变化缓慢,气体与外界有充分的热交换;剧烈颠簸时汽缸内气体的体积变化较快,气体与外界来不及热交换。若汽缸内气体视为理想气体,在气体压缩的过程中( )
A.上下乘客时,气体的内能不变B.上下乘客时,气体从外界吸热
C.剧烈颠簸时,外界对气体做功D.剧烈颠簸时,气体的温度不变
【答案】AC
【解析】AB.上下乘客时汽缸内气体与外界有充分的热交换,即发生等温变化,温度不变,故气体的内能不变,体积变化缓慢,没有做功,故没有热交换,故A正确,B错误;
CD.剧烈颠簸时汽缸内气体的体积变化较快,且气体与外界来不及热交换,气体经历绝热过程,外界对气体做功,温度升高,故C正确,D错误。
故选AC。
11.(2021·全国·高考真题)如图,一定量的理想气体从状态 SKIPIF 1 < 0 经热力学过程 SKIPIF 1 < 0 、 SKIPIF 1 < 0 、 SKIPIF 1 < 0 后又回到状态a。对于 SKIPIF 1 < 0 、 SKIPIF 1 < 0 、 SKIPIF 1 < 0 三个过程,下列说法正确的是( )
A. SKIPIF 1 < 0 过程中,气体始终吸热
B. SKIPIF 1 < 0 过程中,气体始终放热
C. SKIPIF 1 < 0 过程中,气体对外界做功
D. SKIPIF 1 < 0 过程中,气体的温度先降低后升高
E. SKIPIF 1 < 0 过程中,气体的温度先升高后降低
【答案】ABE
【解析】A.由理想气体的 SKIPIF 1 < 0 图可知,理想气体经历ab过程,体积不变,则 SKIPIF 1 < 0 ,而压强增大,由 SKIPIF 1 < 0 可知,理想气体的温度升高,则内能增大,由 SKIPIF 1 < 0 可知,气体一直吸热,故A正确;
BC.理想气体经历ca过程为等压压缩,则外界对气体做功 SKIPIF 1 < 0 ,由 SKIPIF 1 < 0 知温度降低,即内能减少 SKIPIF 1 < 0 ,由 SKIPIF 1 < 0 可知, SKIPIF 1 < 0 ,即气体放热,故B正确,C错误;
DE.由 SKIPIF 1 < 0 可知, SKIPIF 1 < 0 图像的坐标围成的面积反映温度,b状态和c状态的坐标面积相等,而中间状态的坐标面积更大,故bc过程的温度先升高后降低,故D错误,E正确;
故选ABE。
12.(2018·全国·高考真题)如图,一定质量的理想气体从状态a开始,经历过程①、②、③、④到达状态e。对此气体,下列说法正确的是( )
A.过程①中气体的压强逐渐减小
B.过程②中气体对外界做正功
C.过程④中气体从外界吸收了热量
D.状态c、d的内能相等
E.状态d的压强比状态b的压强小
【答案】BDE
【解析】A.由理想气体状态方程
SKIPIF 1 < 0
可知,体积不变温度升高即Tb>Ta,则pb>pa,即过程①中气体的压强逐渐增大,A错误;
B.由于过程②中气体体积增大,所以过程②中气体对外做功,B正确;
C.过程④中气体体积不变,对外做功为零,温度降低,内能减小,根据热力学第一定律,过程④中气体放出热量,C错误;
D.由于状态c、d的温度相等,根据理想气体的内能只与温度有关,可知状态c、d的内能相等,D正确;
E.由理想气体状态方程 SKIPIF 1 < 0 =C可得
p=C SKIPIF 1 < 0
即TV图中的点与原点O的连线的斜率正比于该点的压强,故状态d的压强比状态b的压强小,E正确。
故选BDE。
13.(2020·全国·统考高考真题)如图,一开口向上的导热汽缸内。用活塞封闭了一定质量的理想气体,活塞与汽缸壁间无摩擦。现用外力作用在活塞上。使其缓慢下降。环境温度保持不变,系统始终处于平衡状态。在活塞下降过程中( )
A.气体体积逐渐减小,内能增加
B.气体压强逐渐增大,内能不变
C.气体压强逐渐增大,放出热量
D.外界对气体做功,气体内能不变
E.外界对气体做功,气体吸收热量
【答案】BCD
【解析】A.理想气体的内能与温度之间唯一决定,温度保持不变,所以内能不变,A错误;
BCED.由理想气体状态方程 SKIPIF 1 < 0 ,可知体积减少,温度不变,所以压强增大。因为温度不变,内能不变,体积减少,外界对系统做功,由热力学第一定律 SKIPIF 1 < 0 可知,系统放热,BCD正确,E错误;
故选BCD。
14.(2019·海南·高考真题)一定量的理想气体从状态M出发,经状态N、P、Q回到状态M,完成一个循环。从M到N、从P到Q是等温过程;从N到P、从Q到M是等容过程;其体积—温度图像(V—T图)如图所示,下列说法正确的是( )
A.从M到N是吸热过程
B.从N到P是吸热过程
C.从P到Q气体对外界做功
D.从Q到M是气体对外界做功
E.从Q到M气体的内能减少
【答案】BCE
【解析】从M到N的过程,体积减小,外界对气体做功,即W>0;温度不变,内能不变,即∆U=0,根据∆U=W+Q,可知Q<0,即气体放热,选项A错误;从N到P的过程,气体体积不变,则W=0,气体温度升高,内能增加,即∆U>0,可知Q>0,即气体吸热,选项B正确;从P到Q气体体积变大,则气体对外界做功,选项C正确;从Q到M气体体积不变,则气体既不对外界做功,外界也不对气体做功,选项D错误;从Q到M气体的温度降低,则气体的内能减少,选项E正确。
15.(2017·全国·高考真题)如图,一定质量的理想气体从状态a出发,经过等容过程ab到达状态b,再经过等温过程bc到达状态c,最后经等压过程ca回到状态a.下列说法正确的是( )
A.在过程ab中气体的内能增加
B.在过程ca中外界对气体做功
C.在过程ab中气体对外界做功
D.在过程bc中气体从外界吸收热量
E.在过程ca中气体从外界吸收热量
【答案】ABD
【解析】A.从a到b等容升压,根据 SKIPIF 1 < 0 可知温度升高,一定质量的理想气体内能决定于气体的温度,温度升高,则内能增加,A正确;
B.在过程ca中压强不变,体积减小,所以外界对气体做功,B正确;
C.在过程ab中气体体积不变,根据 SKIPIF 1 < 0 可知,气体对外界做功为零,C错误;
D.在过程bc中,属于等温变化,气体膨胀对外做功,而气体的温度不变,则内能不变;根据热力学第一定律 SKIPIF 1 < 0 可知,气体从外界吸收热量,D正确;
E.在过程ca中压强不变,体积减小,所以外界对气体做功,根据 SKIPIF 1 < 0 可知温度降低,则内能减小,根据热力学第一定律可知气体一定放出热量,E错误.
16.(2017·全国·高考真题)如图,用隔板将一绝热汽缸分成两部分,隔板左侧充有理想气体,隔板右侧与绝热活塞之间是真空.现将隔板抽开,气体会自发扩散至整个汽缸.待气体达到稳定后,缓慢推压活塞,将气体压回到原 的体积.假设整个系统不漏气.下列说法正确的是________
A.气体自发扩散前后内能相同
B.气体在被压缩的过程中内能增大
C.在自发扩散过程中,气体对外界做功
D.气体在被压缩的过程中,外界对气体做功
E.气体在被压缩的过程中,气体分子的平均动能不变
【答案】ABD
【解析】AC.气体向真空扩散过程中对外不做功,且又因为汽缸绝热,可知气体自发扩散前后内能相同,故A正确,C错误;
BD.气体在被压缩的过程中活塞对气体做功,因汽缸绝热,则气体内能增大,选项BD正确;
E.气体在被压缩的过程中,因气体内能增加,则温度升高,气体分子的平均动能增加,选项E错误;
17.(2018·全国·高考真题)如图,一定量的理想气体从状态a变化到状态b,其过程如p-V图中从a到b的直线所示.在此过程中______.
A.气体温度一直降低
B.气体内能一直增加
C.气体一直对外做功
D.气体一直从外界吸热
E.气体吸收的热量一直全部用于对外做功
【答案】BCD
【解析】A.由图知气体的 pV一直增大,由 SKIPIF 1 < 0 ,知气体的温度一直升高,故A错误;
B.一定量的理想气体内能只跟温度有关,温度一直升高,气体的内能一直增加,故B正确;
C.气体的体积增大,则气体一直对外做功,故C正确;
D.气体的内能一直增加,并且气体一直对外做功,根据热力学第一定律△U=W+Q可知气体一直从外界吸热,故D正确;
E.气体吸收的热量用于对外做功和增加内能,故E错误.
18.(2016·全国·高考真题)一定量的理想气体从状态a开始,经历等温或等压过程ab、bc、cd、da回到原状态,其p–T图像如图所示,其中对角线ac的延长线过原点O.下列判断正确的是( )
A.气体在a、c两状态的体积相等
B.气体在状态a时的内能大于它在状态c时的内能
C.在过程cd中气体向外界放出的热量大于外界对气体做的功
D.在过程da中气体从外界吸收的热量小于气体对外界做的功
E.在过程bc中外界对气体做的功等于在过程da中气体对外界做的功
【答案】ABE
【解析】根据气体状态方程 SKIPIF 1 < 0 ,得 SKIPIF 1 < 0 ,p-T图象的斜率 SKIPIF 1 < 0 ,a、c两点在同一直线上,即a、c两点是同一等容线上的两点,体积相等,故A正确;
B、理想气体在状态a的温度大于状态c的温度,理想气体的内能只与温度有关,温度高,内能大,故气体在状态a时的内能大于它在状态c时的内能,B正确;
C、在过程cd中温度不变,内能不变 SKIPIF 1 < 0 ,等温变化压强与体积成反比,压强大体积小,从c到d体积减小,外界对气体做正功 SKIPIF 1 < 0 ,根据热力学第一定律 SKIPIF 1 < 0 ,所以 SKIPIF 1 < 0 ,所以在过程cd中气体向外界放出的热量等于外界对气体做的功,C错误;
D、在过程da中,等压变化,温度升高,内能增大 SKIPIF 1 < 0 ,体积变大,外界对气体做负功即 SKIPIF 1 < 0 ,根据热力学第一定律 SKIPIF 1 < 0 , SKIPIF 1 < 0 ,所以在过程da中气体从外界吸收的热量大于气体对外界做的功,D错误;
E、在过程bc中,等压变化,温度降低,内能减小 SKIPIF 1 < 0 ,体积减小,外界对气体做功,根据 SKIPIF 1 < 0 ,即pV=CT, SKIPIF 1 < 0 ,da过程中,气体对外界做功 SKIPIF 1 < 0 ,因为 SKIPIF 1 < 0 ,所以 SKIPIF 1 < 0 ,在过程bc中外界对气体做的功等于在过程da中气体对外界做的功,故E正确.
19.(2014·全国·高考真题)一定量的理想气体从状态a开始,经历三个过程ab、bc、ca回到原状态,其 SKIPIF 1 < 0 图象如图所示,下列判断正确的是( )
A.过程ab中气体一定吸热
B.过程bc中气体既不吸热也不放热
C.过程ca中外界对气体所做的功等于气体所放的热
D.A、b和c三个状态中,状态 a分子的平均动能最小
E.b和c两个状态中,容器壁单位面积单位时间内受到气体分子撞击的次数不同
【答案】ADE
【解析】试题分析:从a到b的过程,根据图线过原点可得 SKIPIF 1 < 0 ,所以为等容变化过程,气体没有对外做功,外界也没有对气体做功,所以温度升高只能是吸热的结果,选项A对.从b到c的过程温度不变,可是压强变小,说明体积膨胀,对外做功,理应内能减少温度降低,而温度不变说明从外界吸热,选项B错.从c到a的过程,压强不变,根据温度降低说明内能减少,根据改变内能的两种方式及做功和热传递的结果是内能减少,所以外界对气体做的功小于气体放出的热量,选项C错.分子的平均动能与温度有关,状态a的温度最低,所以分子平均动能最小,选项D对.b 和c两个状态,温度相同,即分子运动的平均速率相等,单个分子对容器壁的平均撞击力相等,根据b压强大,可判断状态b单位时间内容器壁受到分子撞击的次数多,选项E对.
考点:分子热运动 理想气体状态方程 气体压强的微观解释
20.(2015·广东·高考真题)下图为某实验器材的结构示意图,金属内筒和隔热外筒间封闭了一定体积的空气,内筒中有水,在水加热升温的过程中,被封闭的空气
A.内能增大
B.压强增大
C.分子间引力和斥力都减小
D.所有分子运动速率都增大
【答案】AB
【解析】试题分析:气体分子间距较大,内能主要体现在分子平均动能上,温度升高时内能增大;再根据压强的微观解释可明确压强的变化.
解:水加热升温使空气温度升高,故封闭空气的内能增大,气体分子的平均动能增大,分子对器壁的撞击力增大,故压强增大;但分子间距离不变,故分子间作用力不变;由于温度是分子平均动能的标志是一个统计规律,温度升高时并不是所有分子的动能都增大,有少数分子动能可能减小;
故选AB.
【点评】本题考查分子的微观性质,要注意明确气体内能取决于温度;而压强取决于温度和体积.
21.(2018·海南·高考真题)如图,一定量的理想气体,由状态a等压变化到状态b,再从b等容变化到状态c。a、c两状态温度相等.下列说法正确的是______
A.从状态b到状态c的过程中气体吸热
B.气体在状态a的内能等于在状态c的内能
C.气体在状态b的温度小于在状态a的温度
D.从状态a到状态b的过程中气体对外做正功
【答案】BD
【解析】A.内能是组成物体分子的无规则热运动动能和分子间相互作用势能的总和,由于理想气体的不考虑分子势能内能,故理想气体的内能等于分子平均动能的总和,而温度是分子平均动能的宏观表现,由理想气体状态方程
SKIPIF 1 < 0
可知,当Vb=Vc,pb>pc时,Tb>TC,故 SKIPIF 1 < 0 ,根据热力学第一定律
SKIPIF 1 < 0
体积V不变,故W=0,所以 SKIPIF 1 < 0 ,从状态b到状态c的过程中气体放热,选项A错误;
B.同理,气体在状态a的温度等于在状态c的温度,故气体在状态a的内能等于在状态c的内能,选项B正确;
C.由理想气体状态方程
SKIPIF 1 < 0
可知当pa=pb,Va
故选BD。
22.(2018·全国·高考真题)对于实际的气体,下列说法正确的是( )
A.气体的内能包括气体分子的重力势能
B.气体的内能包括分子之间相互作用的势能
C.气体的内能包括气体整体运动的动能
D.气体体积变化时,其内能可能不变
E.气体的内能包括气体分子热运动的动能
【答案】BDE
【解析】ABCE.气体的内能等于所有分子热运动动能和分子之间势能的总和,故AC错误,BE正确;
D.根据热力学第一定律
SKIPIF 1 < 0
可知改变内能的方式有做功和热传递,所以体积发生变化时,内能可能不变,故D正确。
故选BDE。
23.(2017·江苏·高考真题)一定质量的理想气体从状态A经过状态B变化到状态C,其V–T图象如图所示.下列说法正确的有( )
A.A→B的过程中,气体对外界做功
B.A→B的过程中,气体放出热量
C.B→C的过程中,气体压强不变
D.A→B→C的过程中,气体内能增加
【答案】BC
【解析】A B.由图知A→B的过程中,温度不变,则内能不变,而体积减小,所以外界对气体做功,为保持内能不变, 根据热力学定律知,在A→B的过程中,气体放出热量,故A错误;B正确;
C.B→C的过程为等压变化,气体压强不变,故C正确;
D.A→B→C的过程中,温度降低,气体内能减小,故D错误.
故选BC.
【点睛】两个过程:A到B等温变化,B到C等压变化.
24.(2016·全国·高考真题)关于热力学定律,下列说法正确的是( )
A.气体吸热后温度一定升高
B.对气体做功可以改变其内能
C.理想气体等压膨胀过程一定放热
D.热量不可能自发地从低温物体传到高温物体
E.如果两个系统分别与状态确定的第三个系统达到热平衡,那么这两个系统彼此之间也必定达到热平衡
【答案】BDE
【解析】A.气体吸热后,若再对外做功,温度可能降低,故A错误;
B.改变气体内能的方式有两种:做功和热传导,故B正确;
C.理想气体等压膨胀过程是吸热过程,故C错误;
D.根据热力学第二定律,热量不可能自发地从低温物体传到高温物体,故D正确;
E.如果两个系统分别与状态确定的第三个系统达到热平衡,那么这两个系统彼此之间也必定达到热平衡,否则就不会与第三个系统达到热平衡,故E正确。
故选BDE.
【点睛】本题主要考查了热力学定律、理想气体的性质.此题考查了热学中的部分知识点,都比较简单,但是很容易出错,解题时要记住热力学第一定律E=W+Q、热力学第二定律有关结论以及气体的状态变化方程等重要的知识点.
25.(2016·海南·高考真题)一定量的理想气体从状态M可以经历过程1或者过程2到达状态N,其p–V图象如图所示。在过程1中,气体始终与外界无热量交换;在过程2中,气体先经历等容变化再经历等压变化,对于这两个过程,下列说法正确的是( )
A.气体经历过程1,其温度降低
B.气体经历过程1,其内能减小
C.气体在过程2中一直对外放热
D.气体在过程2中一直对外做功
E.气体经历过程1的内能改变量与经历过程2的相同
【答案】ABE
【解析】AB.气体经历过程1,压强减小,体积变大,气体膨胀对外做功,又气体与外界无热量交换,根据热力学第一定律知,其内能减小,故温度降低,故AB正确;
CD.气体在过程2中,根据理想气体状态方程 SKIPIF 1 < 0 ,开始时,体积不变,对外不做功,压强减小,温度降低,根据热力学第一定律知,气体对外放热;然后压强不变,体积变大,气体膨胀对外做功,温度升高,内能增大,根据热力学第一定律知,气体要吸收热量,故CD错误;
E.无论是气体经历过程1还是过程2,初、末状态相同,故内能改变量相同,故E正确。
故选ABE.
26.(2014·广东·高考真题)用密封性好、充满气体的塑料袋包裹易碎品,如图所示,充气袋四周被挤压时,假设袋内气体与外界无热交换,则袋内气体 SKIPIF 1 < 0 SKIPIF 1 < 0
A.体积减小,内能增大
B.体积减小,压强减小
C.对外界做负功,内能增大
D.对外界做正功,压强减小
【答案】AC
【解析】试题分析:充气袋四周被挤压时,外界对气体做功,无热交换,根据热力学第一定律分析内能的变化.
充气袋四周被挤压时,体积减小,外界对气体做功,根据热力学第一定律得知气体的内能增大,故A正确;气体的内能增大,温度升高,根据气体方程 SKIPIF 1 < 0 ,气体的压强必定增大,故B错误;气体的体积减小,气体对外界做负功,内能增大,故C正确D错误.
27.(2014·山东·高考真题)如图1所示,内壁光滑,导热良好的汽缸中用活塞封闭有一定质量的理想气体。当环境温度升高时,缸内气体( )。(双选,填正确答案标号)
A.内能增加B.对外做功
C.压强增大D.分子间的引力和斥力都增大
【答案】AB
【解析】A.由于汽缸导热良好,当环境温度升高时,理想气体的温度也会升高,内能增加,A正确,BC.这时汽缸内气体压强等于大气压与活塞产生的压强之和,保持不变,因此气体发生等压变化,压强不变,温度升高,气体膨胀,对外做功,B正确;C错误;
D.气体分子间距离增加,由于气体认为是理想气体,分子间即不存在引力也不存在斥力,D错误。
故选AB。
二、单选题
28.(2022·重庆·高考真题)2022年5月15日,我国自主研发的“极目一号”Ⅲ型浮空艇创造了海拔9032米的大气科学观测世界纪录。若在浮空艇某段上升过程中,艇内气体温度降低,体积和质量视为不变,则艇内气体( )(视为理想气体)
A.吸收热量B.压强增大C.内能减小D.对外做负功
【答案】C
【解析】由于浮空艇上升过程中体积和质量均不变,则艇内气体不做功;根据
SKIPIF 1 < 0
可知温度降低,则艇内气体压强减小,气体内能减小;又根据
SKIPIF 1 < 0
可知气体放出热量。
故选C。
29.(2022·北京·高考真题)如图所示,一定质量的理想气体从状态a开始,沿图示路径先后到达状态b和c。下列说法正确的是( )
A.从a到b,气体温度保持不变B.从a到b,气体对外界做功
C.从b到c,气体内能减小D.从b到c,气体从外界吸热
【答案】D
【解析】AB.一定质量的理想气体从状态a开始,沿题图路径到达状态b过程中气体发生等容变化,压强减小,根据查理定律 SKIPIF 1 < 0 ,可知气体温度降低,再根据热力学第一定律U = Q+W,由于气体不做功,内能减小,则气体放热,AB错误;
CD.一定质量的理想气体从状态b沿题图路径到达状态c过程中气体发生等压变化,体积增大,根据 SKIPIF 1 < 0 ,可知气体温度升高,内能增大,再根据热力学第一定律U = Q+W,可知b到c过程吸热,且吸收的热量大于功值,C错误、D正确。
故选D。
30.(2022·江苏·高考真题)如图所示,一定质量的理想气体分别经历 SKIPIF 1 < 0 和 SKIPIF 1 < 0 两个过程,其中 SKIPIF 1 < 0 为等温过程,状态b、c的体积相同,则( )
A.状态a的内能大于状态bB.状态a的温度高于状态c
C. SKIPIF 1 < 0 过程中气体吸收热量D. SKIPIF 1 < 0 过程中外界对气体做正功
【答案】C
【解析】A.由于a→b的过程为等温过程,即状态a和状态b温度相同,分子平均动能相同,对于理想气体状态a的内能等于状态b的内能,故A错误;
B.由于状态b和状态c体积相同,且 SKIPIF 1 < 0 ,根据理想气体状态方程
SKIPIF 1 < 0
可知 SKIPIF 1 < 0 ,又因为 SKIPIF 1 < 0 ,故 SKIPIF 1 < 0 ,故B错误;
CD.因为a→c过程气体体积增大,气体对外界做正功;而气体温度升高,内能增加,根据
SKIPIF 1 < 0
可知气体吸收热量;故C正确,D错误;
故选C。
31.(2022·辽宁·高考真题)一定质量的理想气体从状态a变化到状态b,其体积V和热力学温度T变化图像如图所示,此过程中该系统( )
A.对外界做正功B.压强保持不变C.向外界放热D.内能减少
【答案】A
【解析】A.理想气体从状态a变化到状态b,体积增大,理想气体对外界做正功,A正确;
B.由题图可知
V = V0 + kT
根据理想气体的状态方程有
SKIPIF 1 < 0
联立有
SKIPIF 1 < 0
可看出T增大,p增大,B错误;
D.理想气体从状态a变化到状态b,温度升高,内能增大,D错误;
C.理想气体从状态a变化到状态b,由选项AD可知,理想气体对外界做正功且内能增大,则根据热力学第一定律可知气体向外界吸收热量,C错误。
故选A。
32.(2022·湖北·统考高考真题)一定质量的理想气体由状态a变为状态c,其过程如p—V图中a→c直线段所示,状态b对应该线段的中点。下列说法正确的是( )
A.a→b是等温过程
B.a→b过程中气体吸热
C.a→c过程中状态b的温度最低
D.a→c过程中外界对气体做正功
【答案】B
【解析】AB.根据理想气体的状态方程
SKIPIF 1 < 0
可知a→b气体温度升高,内能增加,且体积增大气体对外界做功,则W < 0,由热力学第一定律
U = W + Q
可知a→b过程中气体吸热,A错误、B正确;
C.根据理想气体的状态方程
SKIPIF 1 < 0
可知,p—V图像的坐标值的乘积反映温度,a状态和c状态的坐标值的乘积相等,而中间状态的坐标值乘积更大,a→c过程的温度先升高后降低,且状态b的温度最高,C错误;
D.a→c过程气体体积增大,外界对气体做负功,D错误。
故选B。
33.(2022·山东·统考高考真题)如图所示,内壁光滑的绝热汽缸内用绝热活塞封闭一定质量的理想气体,初始时汽缸开口向上放置,活塞处于静止状态,将汽缸缓慢转动 SKIPIF 1 < 0 过程中,缸内气体( )
A.内能增加,外界对气体做正功
B.内能减小,所有分子热运动速率都减小
C.温度降低,速率大的分子数占总分子数比例减少
D.温度升高,速率大的分子数占总分子数比例增加
【答案】C
【解析】初始时汽缸开口向上,活塞处于平衡状态,汽缸内外气体对活塞的压力差与活塞的重力平衡,则有
SKIPIF 1 < 0
汽缸在缓慢转动的过程中,汽缸内外气体对活塞的压力差大于重力沿汽缸壁的分力,故汽缸内气体缓慢的将活塞往外推,最后汽缸水平,缸内气压等于大气压。
AB.汽缸、活塞都是绝热的,故缸内气体与外界没有发生热传递,汽缸内气体压强作用将活塞往外推,气体对外做功,根据热力学第一定律 SKIPIF 1 < 0 得:气体内能减小,故缸内理想气体的温度降低,分子热运动的平均速率减小,并不是所有分子热运动的速率都减小,AB错误;
CD.气体内能减小,缸内理想气体的温度降低,分子热运动的平均速率减小,故速率大的分子数占总分子数的比例减小,C正确,D错误。
故选C。
34.(2021·山东·高考真题)如图所示,密封的矿泉水瓶中,距瓶口越近水的温度越高。一开口向下、导热良好的小瓶置于矿泉水瓶中,小瓶中封闭一段空气。挤压矿泉水瓶,小瓶下沉到底部;松开后,小瓶缓慢上浮,上浮过程中,小瓶内气体( )
A.内能减少
B.对外界做正功
C.增加的内能大于吸收的热量
D.增加的内能等于吸收的热量
【答案】B
【解析】A.由于越接近矿泉水瓶口,水的温度越高,因此小瓶上浮的过程中,小瓶内温度升高,内能增加,A错误;
B.在小瓶上升的过程中,小瓶内气体的温度逐渐升高,压强逐渐减小,根据理想气体状态方程
SKIPIF 1 < 0
气体体积膨胀,对外界做正功,B正确;
CD.由AB分析,小瓶上升时,小瓶内气体内能增加,气体对外做功,根据热力学第一定律
SKIPIF 1 < 0
由于气体对外做功,因此吸收的热量大于增加的内能,CD错误。
故选B。
35.(2020·天津·统考高考真题)水枪是孩子们喜爱的玩具,常见的气压式水枪储水罐示意如图。从储水罐充气口充入气体,达到一定压强后,关闭充气口。扣动扳机将阀门M打开,水即从枪口喷出。若在不断喷出的过程中,罐内气体温度始终保持不变,则气体( )
A.压强变大B.对外界做功
C.对外界放热D.分子平均动能变大
【答案】B
【解析】A.随着水向外喷出,气体的体积增大,由于温度不变,根据
SKIPIF 1 < 0 恒量
可知气体压强减小,A错误;
BC.由于气体体积膨胀,对外界做功,根据热力学第一定律
SKIPIF 1 < 0
气体温度不变,内能不变,一定从外界吸收热量,B正确,C错误;
D.温度是分子平均动能的标志,由于温度不变,分子的平均动能不变,D错误。
故选B。
36.(2020·山东·统考高考真题)一定质量的理想气体从状态a开始,经a→b、b→c、c→a三个过程后回到初始状态a,其p-V图像如图所示。已知三个状态的坐标分别为a(V0, 2p0)、 b(2V0,p0)、c(3V0,2p0) 以下判断正确的是( )
A.气体在a→b过程中对外界做的功小于在b→c过程中对外界做的功
B.气体在a→b过程中从外界吸收的热量大于在b→c过程中从外界吸收的热量
C.在c→a过程中,外界对气体做的功小于气体向外界放出的热量
D.气体在c→a过程中内能的减少量大于b→c过程中内能的增加量
【答案】C
【解析】A.根据气体做功的表达式 SKIPIF 1 < 0 可知 SKIPIF 1 < 0 图线和体积横轴围成的面积即为做功大小,所以气体在 SKIPIF 1 < 0 过程中对外界做的功等于 SKIPIF 1 < 0 过程中对外界做的功,A错误;
B.气体从 SKIPIF 1 < 0 ,满足玻意尔定律 SKIPIF 1 < 0 ,所以
SKIPIF 1 < 0
所以 SKIPIF 1 < 0 ,根据热力学第一定律 SKIPIF 1 < 0 可知
SKIPIF 1 < 0
气体从 SKIPIF 1 < 0 ,温度升高,所以 SKIPIF 1 < 0 ,根据热力学第一定律可知
SKIPIF 1 < 0
结合A选项可知
SKIPIF 1 < 0
所以
SKIPIF 1 < 0
SKIPIF 1 < 0 过程气体吸收的热量大于 SKIPIF 1 < 0 过程吸收的热量,B错误;
C.气体从 SKIPIF 1 < 0 ,温度降低,所以 SKIPIF 1 < 0 ,气体体积减小,外界对气体做功,所以 SKIPIF 1 < 0 ,根据热力学第一定律可知 SKIPIF 1 < 0 ,放出热量,C正确;
D.理想气体的内能只与温度有关,根据 SKIPIF 1 < 0 可知从
SKIPIF 1 < 0
所以气体从 SKIPIF 1 < 0 过程中内能的减少量等于 SKIPIF 1 < 0 过程中内能的增加量,D错误。
故选C。
37.(2015·福建·高考真题)如图,一定质量的理想气体,由a经过ab过程到达状态b或者经过ac过程到达状态c.设气体在状态b和状态c的温度分别为Tb和Tc,在过程ab和ac中吸收的热量分别为Qab和Qac.则 .
A.Tb>Tc,Qab>QacB.Tb>Tc,Qab<Qac
C.Tb=Tc,Qab>QacD.Tb=Tc,Qab<Qac
【答案】C
【解析】试题分析:设气体在a状态时的温度为Ta,由图可知:VC=Va=V0、Vb=2V0=2Va,
①从a到b是等压变化: 解得:Tb=2Ta
从a到c是等容变化:,由于Pc=2P0=2Pa解得:Tc=2Ta,所以:Tb=Tc
②因为从a到c是等容变化过程,体积不变,气体不做功,故a→c过程增加的内能等于a→c过程吸收的热量;而a→b过程体积增大,气体对外做正功,由热力学第一定律可知a→b过程增加的内能大于a→b过程吸收的热量,Qac<Qab.
故选C
考点:理想气体的状态变化曲线
【名师点睛】该题考查了气体的状态方程和热力学第一定律的应用,利用气体状态方程解决问题时,首先要确定气体状态和各状态下的状态参量,选择相应的气体变化规律解答;在利用热力学第一定律解决问题时,要注意气体的做功情况,区分对内做功和对外做功,同时要注意区分吸热还是放热.
38.(2015·北京·高考真题)下列说法正确的是( )
A.物体放出热量,其内能一定减小
B.物体对外做功,其内能一定减小
C.物体吸收热量,同时对外做功,其内能可能增加
D.物体放出热量,同时对外做功,其内能可能不变
【答案】C
【解析】试题分析:做功和热传递都能改变内能;物体内能的增量等于外界对物体做的功和物体吸收热量的和,即:△U=Q+W.
解:A、物体放出热量,若外界对物体做更多的功大于放出的热量,内能可能增加,故A错误;
B、物体对外做功,如同时从外界吸收的热量大于做功的数值,则内能增加,故B错误;
C、物体吸收热量,同时对外做功W,如二者相等,则内能可能不变,若Q>W,则内能增加,若W>Q,则内能减少,故C正确;
D、物体放出热量,Q<0,同时对外做功,W<0,则△U<0,故内能一定减少,故D错误.
故选C.
【点评】热力学第一定律实质是能量守恒定律的特殊情况,要在理解的基础上记住公式:△U=W+Q,同时要注意符号法则的应用.
39.(2015·重庆·高考真题)某驾驶员发现中午时车胎内的气压高于清晨时的,且车胎体积增大.若这段时间胎内气体质量不变且可视为理想气体,那么( )
A.外界对胎内气体做功,气体内能减小B.外界对胎内气体做功,气体内能增大
C.胎内气体对外界做功,内能减小D.胎内气体对外界做功,内能增大
【答案】D
【解析】对车胎内的理想气体分析知,体积增大为气体为外做功,内能只有动能,而动能的标志为温度,故中午温度升高,内能增大,故选D.
【考点定位】理想气体的性质、功和内能、热力学第一定律.
40.(2014·重庆·高考真题)重庆出租车常以天然气作为燃料,加气站储气罐中天然气的温度随气温升高的过程中,若储气罐内气体体积及质量均不变,则罐内气体(可视为理想气体)( )
A.压强增大,内能减小
B.吸收热量,内能增大
C.压强减小,分子平均动能增大
D.对外做功,分子平均动能减小
【答案】B
【解析】质量一定的气体,体积不变,当温度升高时,是一个等容变化,据压强的微观解释:(1)温度升高:气体的平均动能增加;(2)单位时间内撞击单位面积的器壁的分子数增多,可知压强增大.由于温度升高,所以分子平均动能增大,物体的内能变大;体积不变,对内外都不做功,内能增大,所以只有吸收热量,故ACD错误,B正确.
三、解答题
41.(2023·浙江·统考高考真题)如图所示,导热良好的固定直立圆筒内用面积 SKIPIF 1 < 0 ,质量 SKIPIF 1 < 0 的活塞封闭一定质量的理想气体,活塞能无摩擦滑动。圆筒与温度300K的热源接触,平衡时圆筒内气体处于状态A,其体积 SKIPIF 1 < 0 。缓慢推动活塞使气体达到状态B,此时体积 SKIPIF 1 < 0 。固定活塞,升高热源温度,气体达到状态C,此时压强 SKIPIF 1 < 0 。已知从状态A到状态C,气体从外界吸收热量 SKIPIF 1 < 0 ;从状态B到状态C,气体内能增加 SKIPIF 1 < 0 ;大气压 SKIPIF 1 < 0 。
(1)气体从状态A到状态B,其分子平均动能________(选填“增大”、“减小”或“不变”),圆筒内壁单位面积受到的压力________(选填“增大”、“减小”或“不变”);
(2)求气体在状态C的温度Tc;
(3)求气体从状态A到状态B过程中外界对系统做的功W。
【答案】(1)不变;增大;(2)350K;(3)10J
【解析】(1)圆筒导热良好,则气体从状态A缓慢推动活塞到状态B,气体温度不变,则气体分子平均动能不变;气体体积减小,则压强变大,圆筒内壁单位面积受到的压力增大;
(2)状态A时的压强
SKIPIF 1 < 0
温度TA=300K;体积VA=600cm3;
C态压强 SKIPIF 1 < 0 ;体积VC=500cm3;
根据
SKIPIF 1 < 0
解得
TC=350K
(3)从B到C气体进行等容变化,则WBC=0,因从B到C气体内能增加25J可知,气体从外界吸热25J,而气体从A到C从外界吸热15J,可知气体从A到B气体放热10J,从A到B气体内能不变,可知从A到B外界对气体做功10J。
42.(2023·浙江·高考真题)某探究小组设计了一个报警装置,其原理如图所示。在竖直放置的圆柱形容器内用面积 SKIPIF 1 < 0 、质量 SKIPIF 1 < 0 的活塞密封一定质量的理想气体,活塞能无摩擦滑动。开始时气体处于温度 SKIPIF 1 < 0 、活塞与容器底的距离 SKIPIF 1 < 0 的状态A。环境温度升高时容器内气体被加热,活塞缓慢上升 SKIPIF 1 < 0 恰好到达容器内的卡口处,此时气体达到状态B。活塞保持不动,气体被继续加热至温度 SKIPIF 1 < 0 的状态C时触动报警器。从状态A到状态C的过程中气体内能增加了 SKIPIF 1 < 0 。取大气压 SKIPIF 1 < 0 ,求气体。
(1)在状态B的温度;
(2)在状态C的压强;
(3)由状态A到状态C过程中从外界吸收热量Q。
【答案】(1)330K;(2) SKIPIF 1 < 0 ;(3) SKIPIF 1 < 0
【解析】(1)根据题意可知,气体由状态A变化到状态B的过程中,封闭气体的压强不变,则有
SKIPIF 1 < 0
解得
SKIPIF 1 < 0
(2)从状态A到状态B的过程中,活塞缓慢上升,则
SKIPIF 1 < 0
解得
SKIPIF 1 < 0
根据题意可知,气体由状态B变化到状态C的过程中,气体的体积不变,则有
SKIPIF 1 < 0
解得
SKIPIF 1 < 0
(3)根据题意可知,从状态A到状态C的过程中气体对外做功为
SKIPIF 1 < 0
由热力学第一定律有
SKIPIF 1 < 0
解得
SKIPIF 1 < 0
43.(2022·海南·高考真题)足够长的玻璃管水平放置,用长 SKIPIF 1 < 0 的水银封闭一段长为 SKIPIF 1 < 0 的空气柱,大气压强为 SKIPIF 1 < 0 ,环境温度为 SKIPIF 1 < 0 ,将玻璃管缓慢顺时针旋转到竖直,则:
①空气柱是吸热还是放热
②空气柱长度变为多少
③当气体温度变为 SKIPIF 1 < 0 时,空气柱长度又是多少?
【答案】①放热;② SKIPIF 1 < 0 ;③ SKIPIF 1 < 0
【解析】①②以封闭气体为研究对象,气体做等温变化,设玻璃管横截面积为 SKIPIF 1 < 0 ,玻璃管水平时
SKIPIF 1 < 0
SKIPIF 1 < 0
玻璃管竖起来后
SKIPIF 1 < 0
SKIPIF 1 < 0
根据
SKIPIF 1 < 0
解得
SKIPIF 1 < 0
气体体积减小,外界对气体做功,但其温度不变,内能不变,根据热力学第一定律可知气体向外放热;
③空气柱长度为 SKIPIF 1 < 0 ;由等压变化得
SKIPIF 1 < 0
其中
SKIPIF 1 < 0
SKIPIF 1 < 0
SKIPIF 1 < 0
解得
SKIPIF 1 < 0
44.(2018·全国·高考真题)如图,一竖直放置的汽缸上端开口,汽缸壁内有卡口a和b,a、b间距为h,a距缸底的高度为H;活塞只能在a、b间移动,其下方密封有一定质量的理想气体。已知活塞质量为m,面积为S,厚度可忽略;活塞和汽缸壁均绝热,不计它们之间的摩擦。开始时活塞处于静止状态,上、下方气体压强均为p0,温度均为T0。现用电热丝缓慢加热汽缸中的气体,直至活塞刚好到达b处。求此时汽缸内气体的温度以及在此过程中气体对外所做的功。(重力加速度大小为g)
【答案】 SKIPIF 1 < 0 ,(p0S+mg)h
【解析】开始时活塞位于a处,加热后,汽缸中的气体先经历等容过程,直至活塞开始运动。设此时汽缸中气体的温度为T1,压强为p1,根据查理定律有
SKIPIF 1 < 0
根据力的平衡条件有
p1S=p0S+mg
联立可得
SKIPIF 1 < 0
此后,汽缸中的气体经历等压过程,直至活塞刚好到达b处,设此时汽缸中气体的温度为T2;活塞位于a处和b处时气体的体积分别为V1和V2。根据盖—吕萨克定律有
SKIPIF 1 < 0
式中
V1=SH
V2=S(H+h)
联立③④⑤⑥式解得
SKIPIF 1 < 0
从开始加热到活塞到达b处的过程中,汽缸中的气体对外做的功为
SKIPIF 1 < 0
45.(2021·江苏·高考真题)如图所示,一定质量理想气体被活塞封闭在汽缸中,活塞的面积为S,与汽缸底部相距L,汽缸和活塞绝热性能良好,气体的压强、温度与外界大气相同,分别为 SKIPIF 1 < 0 和 SKIPIF 1 < 0 。现接通电热丝加热气体,一段时间后断开,活塞缓慢向右移动距离L后停止,活塞与汽缸间的滑动摩擦为f,最大静摩擦力等于滑动摩擦力,整个过程中气体吸收的热量为Q,求该过程中
(1)内能的增加量 SKIPIF 1 < 0 ;
(2)最终温度T。
【答案】(1) SKIPIF 1 < 0 ;(2) SKIPIF 1 < 0
【解析】(1)活塞移动时受力平衡
SKIPIF 1 < 0
气体对外界做功
SKIPIF 1 < 0
根据热力学第一定律
SKIPIF 1 < 0
解得
SKIPIF 1 < 0
(2)活塞发生移动前,等容过程
SKIPIF 1 < 0
活塞向右移动了L,等压过程
SKIPIF 1 < 0
且
SKIPIF 1 < 0
解得
SKIPIF 1 < 0
46.(2020·江苏·统考高考真题)一定质量的理想气体从状态A经状态B变化到状态C,其 SKIPIF 1 < 0 图象如图所示,求该过程中气体吸收的热量Q。
【答案】 SKIPIF 1 < 0
【解析】根据 SKIPIF 1 < 0 图像可知状态A和状态C温度相同,内能相同;故从A经B到C过程中气体吸收的热量等于气体对外所做的功。根据图像可知状态A到状态B为等压过程,气体对外做功为
SKIPIF 1 < 0
状态B到状态C为等容变化,气体不做功;故A经B到C过程中气体吸收的热量为
SKIPIF 1 < 0
47.(2019·江苏·高考真题)如图所示,一定质量理想气体经历A→B的等压过程,B→C的绝热过程(气体与外界无热量交换),其中B→C过程中内能减少900J.求A→B→C过程中气体对外界做的总功.
【答案】W=1500J
【解析】由题意可知, SKIPIF 1 < 0 过程为等压膨胀,所以气体对外做功为: SKIPIF 1 < 0
SKIPIF 1 < 0 过程:由热力学第一定律得: SKIPIF 1 < 0
则气体对外界做的总功为: SKIPIF 1 < 0
代入数据解得: SKIPIF 1 < 0 .
48.(2018·江苏·高考真题)如图所示,一定质量的理想气体在状态A时压强为 SKIPIF 1 < 0 ,经历 SKIPIF 1 < 0 的过程,整个过程中对外界放出 SKIPIF 1 < 0 热量。求该气体在 SKIPIF 1 < 0 过程中对外界所做的功。
【答案】138.6J
【解析】整个过程中,外界对气体做功
W=WAB+WCA
且由C→A过程中, SKIPIF 1 < 0 ,故此过程为等压过程,体积减小,则C→A外界对气体做功
SKIPIF 1 < 0
由热力学第一定律ΔU=Q+W,得
SKIPIF 1 < 0
即气体对外界做的功为138.6 J。
49.(2016·江苏·高考真题)如图所示,在A→B和D→A的过程中,气体放出的热量分别为4J和20J。在B→C和C→D的过程中,气体吸收的热量分别为20J和12J。求气体完成一次循环对外界所做的功。
【答案】8J
【解析】完成一次循环气体内能不变 SKIPIF 1 < 0 ,吸收的热量
SKIPIF 1 < 0
由热力学第一定律 SKIPIF 1 < 0 得
SKIPIF 1 < 0
气体对外做功为8 J。
50.(2016·江苏·高考真题)如图所示,在A→B和D→A的过程中,气体放出的热量分别为4J和30J。在B→C和C→D的过程中,气体吸收的热量分别为20J和12J,求气体完成一次循环对外界所做的功。
【答案】8J
【解析】完成一次循环气体内能不变
ΔU=0,
吸收的热量
Q=(20+12–4–20)J=8 J
由热力学第一定律
ΔU=Q+W
得,
W=–8J
气体对外做功为8 J。
四、填空题
51.(2022·福建·高考真题)带有活塞的汽缸内封闭一定质量的理想气体,气体开始处于a状态,然后经过 SKIPIF 1 < 0 状态变化过程到达c状态。在 SKIPIF 1 < 0 图中变化过程如图所示。
(1)气体从a状态经过 SKIPIF 1 < 0 到达b状态的过程中压强____________。(填“增大”、“减小”或“不变”)
(2)气体从b状态经过 SKIPIF 1 < 0 到达c状态的过程要____________。(填“吸收”或“放出”)热量。
【答案】 增大 放出
【解析】(1)[1]由 SKIPIF 1 < 0 图像可知,气体从a状态经过 SKIPIF 1 < 0 到达b状态的过程中,气体的体积保持不变,温度升高,根据
SKIPIF 1 < 0
可知气体的压强增大。
(2)[2]由 SKIPIF 1 < 0 图像可知,气体从b状态经过 SKIPIF 1 < 0 到达c状态的过程,气体的温度保持不变,则气体的内能保持不变;气体的体积减小,则外界对气体做正功,根据热力学第一定律可知,气体对外放出热量。
52.(2022·河北·统考高考真题)如图,绝热密闭容器中装有一定质量的某种理想气体和一个充有同种气体的气球。容器内温度处处相同。气球内部压强大于外部压强。气球慢慢漏气后,容器中气球外部气体的压强将______(填“增大”“减小”或“不变”);温度将______(填“升高”“降低”或“不变”)。
【答案】 增大 升高
【解析】[2]假设气球内部气体和气球外部气体的温度不变,当气球内部的气体缓慢释放到气球外部,气球内部气体压强大于外部气体压强,根据玻意尔定律 SKIPIF 1 < 0 可知气球内的气体释放到外部时体积增大,相当于容器的体积增大;而容器的体积无法改变,所以将假设扩大体积的容器绝热压缩到原来容器的体积即可,气体绝热压缩,与外界无热交换,即 SKIPIF 1 < 0 ,外界对气体做功,即 SKIPIF 1 < 0 ,根据绝热情况下的热力学第一定律 SKIPIF 1 < 0 可知气体内能增加,温度 SKIPIF 1 < 0 升高;
[1]气体温度 SKIPIF 1 < 0 升高,根据理想气体实验定律 SKIPIF 1 < 0 可知气体压强 SKIPIF 1 < 0 增大。
53.(2021·河北·高考真题)两个内壁光滑、完全相同的绝热汽缸A、B,汽缸内用轻质绝热活塞封闭完全相同的理想气体,如图1所示,现向活塞上表面缓慢倒入细沙,若A中细沙的质量大于B中细沙的质量,重新平衡后,汽缸A内气体的内能______(填“大于”“小于”或“等于”)汽缸B内气体的内能,图2为重新平衡后A、B汽缸中气体分子速率分布图像,其中曲线______(填图像中曲线标号)表示汽缸B中气体分子的速率分布规律。
【答案】 大于 ①
【解析】[1]对活塞分析有
SKIPIF 1 < 0
因为A中细沙的质量大于B中细沙的质量,故稳定后有 SKIPIF 1 < 0 ;所以在达到平衡过程中外界对气体做功有
SKIPIF 1 < 0
则根据
SKIPIF 1 < 0
因为汽缸和活塞都是绝热的,故有
SKIPIF 1 < 0
即重新平衡后A汽缸内的气体内能大于B汽缸内的气体内能;
[2]由图中曲线可知曲线②中分子速率大的分子数占总分子数百分比较大,即曲线②的温度较高,所以由前面分析可知B汽缸温度较低,故曲线①表示汽缸B中气体分子的速率分布。
54.(2020·全国·统考高考真题)下列关于能量转换过程的叙述,违背热力学第一定律的有_______,不违背热力学第一定律、但违背热力学第二定律的有_______。(填正确答案标号)
A.汽车通过燃烧汽油获得动力并向空气中散热
B.冷水倒入保温杯后,冷水和杯子的温度都变得更低
C. 某新型热机工作时将从高温热源吸收的热量全部转化为功,而不产生其他影响
D.冰箱的制冷机工作时从箱内低温环境中提取热量散发到温度较高的室内
【答案】 B C
【解析】A.燃烧汽油产生的内能一方面向机械能转化,同时热传递向空气转移。既不违背热力学第一定律,也不违背热力学第二定律;
B.冷水倒入保温杯后,没有对外做功,同时也没有热传递,内能不可能减少,故违背热力学第一定律;
C.某新型热机工作时将从高温热源吸收的热量全部转化为功,必然产生其他影响故违背热力学第二定律;
D.制冷机消耗电能工作时从箱内低温环境中提取热量散发到温度较高的室内,发生了内能的转移,同时对外界产生了影响。既不违背热力学第一定律,也不违背热力学第二定律。
55.(2019·全国·高考真题)某容器中的空气被光滑活塞封住,容器和活塞绝热性能良好,空气可视为理想气体.初始时容器中空气的温度与外界相同,压强大于外界.现使活塞缓慢移动,直至容器中的空气压强与外界相同.此时,容器中空气的温度__________(填“高于”“低于”或“等于”)外界温度,容器中空气的密度__________(填“大于”“小于”或“等于”)外界空气的密度.
【答案】 低于 大于
【解析】由题意可知,容器与活塞绝热性能良好,容器内气体与外界不发生热交换,故 SKIPIF 1 < 0 ,但活塞移动的过程中,容器内气体压强减小,则容器内气体正在膨胀,体积增大,气体对外界做功,即 SKIPIF 1 < 0 ,根据热力学第一定律可知: SKIPIF 1 < 0 ,故容器内气体内能减小,温度降低,低于外界温度.
最终容器内气体压强和外界气体压强相同,根据理想气体状态方程: SKIPIF 1 < 0
又 SKIPIF 1 < 0 ,m为容器内气体质量
联立得: SKIPIF 1 < 0
取容器外界质量也为m的一部分气体,由于容器内温度T低于外界温度,故容器内气体密度大于外界.
故本题答案为:低于;大于.
56.(2015·江苏·高考真题)在装有食品的包装袋中充入氮气,然后密封进行加压测试,测试时,对包装袋缓慢地施加压力,将袋内的氮气视为理想气体,则加压测试过程中,包装袋内壁单位面积上所受气体分子撞击的作用力_________(选填“增大”、“减小”或“不变”),包装袋内氮气的内能________(选填“增大”、“减小”或“不变”)
【答案】 增大 不变
【解析】[1][2]包装袋缓慢地施加压力,气体的体积减小,压强增大,装袋内壁单位面积上所受气体分子撞击的作用力增大,测试时,对包装袋缓慢地施加压力,但在实验的过程中,气体的温度不变,所以实验气体的内能不变。
十年(14-23)高考物理真题分项汇编专题21 动能(含解析): 这是一份十年(14-23)高考物理真题分项汇编专题21 动能(含解析),共14页。试卷主要包含了单选题,多选题,解答题,填空题等内容,欢迎下载使用。
十年(14-23)高考物理真题分项汇编专题20 功率(含解析): 这是一份十年(14-23)高考物理真题分项汇编专题20 功率(含解析),共32页。试卷主要包含了多选题,单选题,解答题,填空题等内容,欢迎下载使用。
十年(14-23)高考物理真题分项汇编专题27 动量定理(含解析): 这是一份十年(14-23)高考物理真题分项汇编专题27 动量定理(含解析),共50页。试卷主要包含了多选题,单选题,解答题等内容,欢迎下载使用。

