浙江省温州十校联合体2023-2024学年高二信息技术上学期期中考试试题(Word版附答案)
展开高二年级技术学科 试题
考生须知:
1.本卷共10页满分100分,考试时间90分钟。
2.答题前,在答题卷指定区域填写班级、姓名、考场号、座位号及准考证号并填涂相应数字。
3.所有答案必须写在答题纸上,写在试卷上无效。
4.考试结束后,只需上交答题纸。
第一部分 信息技术部分
选择题部分
一、选择题(本大题共12小题,每小题2分,共24分,每小题列出的四个备选项中只有一个是符合题目要求的,不选、错选、多选均不得分。)
1.下列关于数据、信息和知识的说法正确的是( )
A.数据本身不需要经过解释也具有一定的意义
B.信息具有载体依附性,因此不能脱离它所反映的事物被传输、存储和表达
C.信息的价值包括显性价值和隐性价值,经过人为加工处理后的信息不再具有价值性
D.与数据和信息相比,知识更接近行动,不同的人接收同样的信息后所建构的知识不一定相同
2.下列关于数据与大数据的说法正确的是( )
A.大数据蕴含着巨大的价值,数据总量越大,价值密度越高
B.计算机数据的管理已经经历了人工管理、文件管理和数据库管理三个阶段
C.大数据收集和分析的数据量非常大,因此只需要随机抽取部分样本进行研究即可
D.可以通过磁盘阵列、数据备份和数据加密等方式保护存储数据的介质,从而保护数据安全
3.下列关于数据的采集与编码说法不正确的是( )
A.表示0~256范围内的量化值,至少需要9位量化位数
B.所有数据在计算机中的存储和处理都是以二进制的形式实现
C.采样频率会影响信号保真度,提高采样样本数一定可以有效提高信号保真度
D.矢量图形保存的文件大小一般比位图要小,在图像处理软件中放大矢量图形不会出现失真
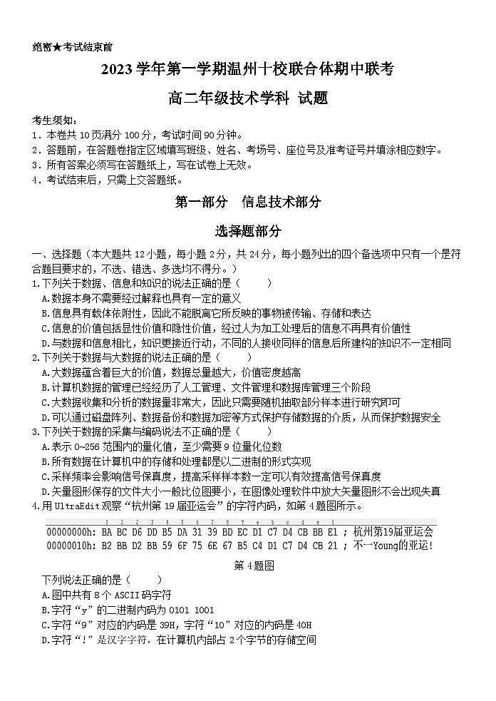
4.用UltraEdit观察“杭州第19届亚运会”的字符内码,如第4题图所示。
第4题图
下列说法正确的是( )
A.图中共有8个ASCII码字符
B.字符“y”的二进制内码为0101 1001
C.字符“9”对应的内码是39H,字符“10”对应的内码是40H
D.字符“!”是汉字字符,在计算机内部占2个字节的存储空间
5.某算法的流程图如第5题图所示,当输入n为4321时,执行该流程图后,
下列说法不正确的是( )
第5题图
N
s=n%10+s
A.变量s的终值为10
B.“n!=0”语句共执行4次
C.循环体部分的执行次数为4
D.该流程图符合算法的有穷性特征
6.下列Pythn表达式的返回值为4的是( )
①16/len("ab")**2
②abs(rund(-1.7)*2)%8
③chr(rd("0")+4)
④int(str(1010+90)[1:4])//25
A.①② B.①③
C.②④ D.③④
7.某Pythn程序如下:
item={"竞技类":["铁人三项","电子竞技","霹雳舞"],"球类":["足球","篮球","乒乓球"],
"对抗性":["拳击","跆拳道","卡巴迪","击剑"],"水上":["跳水","龙舟","帆船"]}
print(item["对抗性"][2][::-1])
执行该程序段后,输出的结果是( )
A.跆拳道 B.道拳跆
C.卡巴迪 D.迪巴卡
8.象限是平面直角坐标系(笛卡尔坐标系)中横轴和纵轴所划分的四个区域,每一个区域叫做一个象限。象限以原点为中心,x,y轴为分界线,原点和坐标轴上的点不属于任何象限。
某同学根据输入的坐标点(x,y)来判断该坐标点的位置所在。以下实现该分类的Pythn程序段中不正确的是( )
第9题图
9.有如下Pythn程序段:
frm PIL imprt Image
img=Image.pen("lg.jpg")
i=0
while i<=2:
img.rtate(i*90) #rtate():逆时针旋转图片,参数为旋转角度
i+=1
img.shw()
图lg.jpg原图如右图所示,运行该程序段后,图像显示为( )
10.某“有机蔬菜种植基地实时监测系统”每隔一定时间采集大棚内的温度数据,如果超出适宜温度范围就会进行降温或升温的调节(适宜温度范围为tmin~tmax(含tmin,tmax)),计算一段时间内超出适宜温度范围的次数,列表变量s存储采集到的温度数据,下列程序正确的是( )
11.某Pythn程序如下:
s="0923 Hangzhu Yayunhui"; t=""
fr i in range(len(s)):
j=s[i]
if nt j>="a" r j>"z":
t=""
t=j+t
print(t)
程序运行后,输出的内容是( )
A.ayunhui B.Yayunhui C.iuhnuya D.iuhnuyaY
12.有如下Pythn程序段:
frm randm imprt randint
s=["C++","Java","VB","Pascal","C","Pythn"]
fr i in range(2):
k=randint(0,2)*2
s=s[:k]+s[k+1:]
print(s)
执行该程序段后,变量s的值不可能是( )
A.["Java","VB","Pascal","C"] B.["C++","Java","C","Pythn"]
C.["C++","VB","Pascal","Pythn"] D.["C++","Java","Pascal","Pythn"]A.
if x!=0 and y!=0:
result="象限"
if x==0 r y==0:
result="数轴"
if x==0 and y==0:
result="原点"
B.
if x!=0 and y!=0:
result="象限"
else:
if x==0 r y==0:
result="数轴"
else:
result="原点"
C.
if x!=0 and y!=0:
result="象限"
elif x==0 and y==0:
result="原点"
else:
result="数轴"
D.
result="象限"
if x==0 and y==0:
result="原点"
elif x==0 r y==0:
result="数轴"
A.
B.
C.
D.
A.
B.
c=O
fr i in range(len(s)):
if tmin <= s[i] <= tmax:
cntinue
c+=1
print("超出适宜温度范围的次数",c)
c=0;i=0
while i
c+=1
i+=1
print("超出适宜温度范围的次数",c)
C.
D.
c=O
fr i in s:
if s[i]
c+=1
print("超出适宜温度范围的次数",c)
c=[0]*len(s)
fr i in range(len(s)):
if nt(s[i]>=tmin and s[i]<=tmax):
c[i]=1
print("超出适宜温度范围的次数”,c)
非选择题部分
二、非选择题(本大题共3小题,其中第13小题8分,第14小题9分,第15小题9分,共26分。)
13.请仔细观察回答相关问题。
(1)如第13题图a所示,是一张二维码,其中二维码部分截图如第13题图b所示,
则第13题图b中共有_____个像素,每个像素点有_______种状态。
(2)若第13题图b中的黑、白像素分别用1和0表示,则该图像中的第二行最后一个字节二进制编码为____________,将其转化为十六进制编码为____________。
第13题图a
第13题图b
对第13题图a的二维码进行扫码后得到一张如第13题图c的亚运会吉祥物图像,该图像是一
副未经压缩的1024*768像素、256色的BMP位图图像,所需的存储空间是_____________KB,
将该图像另存为512×384像素、黑白图片,格式保持不变,则前后图像文件的存储容量比约为 。
第13题图c
14.校内阅卷已经普遍采用网上阅卷模式,其中客观题无需评阅,扫描过程中自动识别,扫描结束即生成成绩,准确率高。现有一道多选题,即从“ABCD”4个选项中任意选择2个及2个以上。
小明现想用Pythn输出所有的多选题的选项组合,他用4位二进制数模拟所有选项组合(1-选,0-不选),再从中筛选出有效组合,例如1100是一种有效组合,1000是一种无效组合。
实现该功能的Pythn程序如下:
xx=["A","B","C","D"]
cmbs=[]
i=0
while ① :
t=i
s=""
c=0
fr j in range(4):
if t%2==1:
s=__________②_______________
c+=1
___________③______________
if ____________④_____________:
cmbs.append(s) # append()方法用于在列表末尾添加新的对象。
i+=1
print("符合要求的选项组合:")
print(cmbs)
(1)上述程序中,用到的主要算法是_________(单选,填字母:A.解析算法/B.枚举算法)
(2)请完成程序填空,在划线上填入合适的代码。
15.字母异位词指的是由相同的字母组成且不区分大小写,但字母位置不同的两个单词或短语,
比如"Heart"和"earth"是字母异位词,"Apple"和="Paper"不是字母异位词。
文本文件“wrd.txt”中保存着若干对单词组,部分界面如第15题图a所示。现编写Pythn程序,从文件“wrd.txt”中读取每对单词组,并判断该组中两个单词是否为字母异位词。
程序代码如下,程序运行后输出结果部分界面如第15题图b所示,请回答下列问题。
第15题图a 第15题图b
(1)请划线处填入合适的代码。
def change(x): #将字母都转换为小写字母
y=""
fr k in x:
if "A"<=k<="Z":
k=_________①__________
if "a"<=k<="z":
y+=k
return y
def fs(m,n):
cnt=[0]*26
fr i in range(len(m)):
ch=rd(m[i])
_______②____________
fr i in range(len(n)):
ch=rd(n[i])
cnt[ch-rd("a")]-=1
return cnt
file=pen("wrds.txt","r") #以只读的方式打开文件
text=[];s1=s2=""
line=file.readline() #从文件中读取一行
while line: #当 line 非空(从文件中读取到数据)
line=line.strip() #把末尾的'\n'去掉
text.append(line.split())#方法是把空白字符去掉,把line变成包含2个单词的列表line=file.readline()
file.clse()
_________③__________
fr i in range(num):
s1=text[i][0]
s2=text[i][1]
c=_________④__________
j=0
while j
print(s1,"和",s2,"不是字母异位词")
break
j+=1
else: # 在循环正常结束后执行
print(s1,"和",s2,"是字母异位词")
(2)下列程序代码中,加框处的语句 (选填:能/不能)改写成语句elif "a"<=k<="z":。
2023学年第一学期温州十校联合体期中联考
高二年级信息技术学科参考答案
一.选择题(本大题共12小题,每小题2分,共24分,每小题列出的四个备选项中只有一个是符合题目要求的,不选、错选、多选均不得分。)
非选择题(本大题共3小题,其中第13小题8分,第14小题9分,第15小题9分,共26分。)
13.(1) 64 1分 2 1分
(2) 10100001 或10100001B 1分 A1 或A1H 1分
(3) 768 2分 32:1 2分
14.(1)B 1分
(2)① i<=15 或 i<16或i<2**len(xx) 2分
② s+xx[j]或xx[j]+s 2分
其他答案:s+xx[len(xx)-1-j]或xx[len(xx)-1-j]+s或s+xx[3-j]或xx[3-j]+s程序能运行都对(例如多选有效组合为:AC和CA视为相同选项,均为有效组合)
③ t=t//2或 t=int(t/2) 2分
④ c>=2 或c>1 2分
15.(1)① chr(rd(k)+32) 2分
其他答案:chr(rd(k)+rd("A")- rd("a"))或k.lwer() 程序能运行都对
② cnt[ch-rd("a")]+=1或cnt[ch-97]+=1 2分
③ num=len(text) 2分
④ fs(change(s1),change(s2))或fs(change(s2), change(s1)) 2分
(2)不能 1分
题号
1
2
3
4
5
6
7
8
9
10
11
12
答案
D
B
C
A
B
C
D
B
B
A
D
C
浙江省温州环大罗山联盟2023-2024学年高二技术上学期期中联考试题(Word版附答案): 这是一份浙江省温州环大罗山联盟2023-2024学年高二技术上学期期中联考试题(Word版附答案),共12页。试卷主要包含了选择题,非选择题等内容,欢迎下载使用。
浙江省温州十校联合体2022-2023学年高二信息技术下学期期中联考试卷(Word版附解析): 这是一份浙江省温州十校联合体2022-2023学年高二信息技术下学期期中联考试卷(Word版附解析),共12页。试卷主要包含了选择题,非选择题等内容,欢迎下载使用。
浙江省温州市2022-2023学年高二信息技术上学期期末检测试题(B卷)(Word版附解析): 这是一份浙江省温州市2022-2023学年高二信息技术上学期期末检测试题(B卷)(Word版附解析),共12页。试卷主要包含了 中学生的跳绳体测标准为, min等内容,欢迎下载使用。

