江西省抚州市东乡区2023-2024学年九年级上学期11月期中历史试题
展开江西省抚州市东乡区第二中学2023-2024学年九年级上学期期中历史试题(解析版): 这是一份江西省抚州市东乡区第二中学2023-2024学年九年级上学期期中历史试题(解析版),共16页。试卷主要包含了单项选择题,材料题,技术的“跃进”等内容,欢迎下载使用。
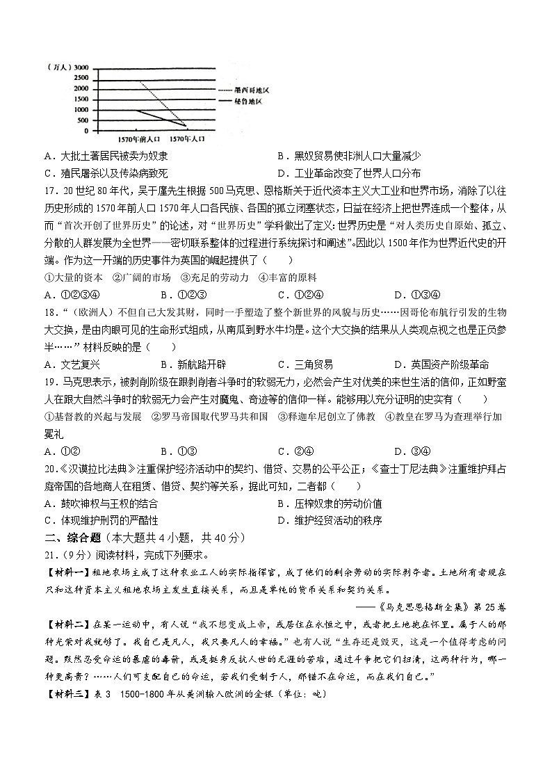
江西省抚州市东乡区第二中学2023-2024学年九年级上学期期中历史试题(含答案): 这是一份江西省抚州市东乡区第二中学2023-2024学年九年级上学期期中历史试题(含答案),文件包含2023-2024学年度第一学期期中考试九年级历史试卷docx、九年级历史联考答案docx等2份试卷配套教学资源,其中试卷共8页, 欢迎下载使用。
江西省抚州市东乡区2023-2024学年八年级上学期11月期中历史试题: 这是一份江西省抚州市东乡区2023-2024学年八年级上学期11月期中历史试题,共7页。试卷主要包含了单项选择题,综合题等内容,欢迎下载使用。

