山东省青岛市局属、青西、胶州等地2023-2024学年高一上学期期中考试地理试题(含答案)
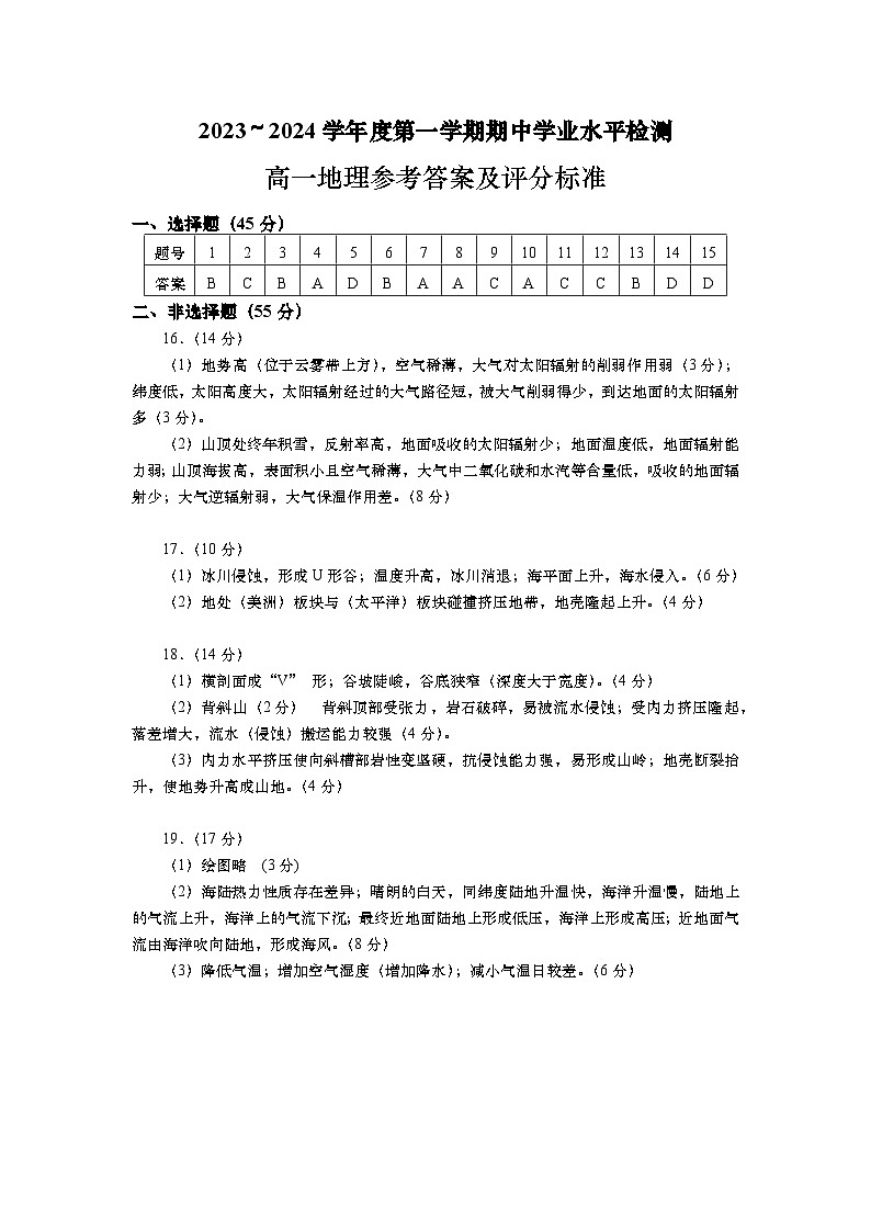
展开一、选择题(45分)
二、非选择题(55分)
16.(14分)
(1)地势高(位于云雾带上方),空气稀薄,大气对太阳辐射的削弱作用弱(3分);纬度低,太阳高度大,太阳辐射经过的大气路径短,被大气削弱得少,到达地面的太阳辐射多(3分)。
(2)山顶处终年积雪,反射率高,地面吸收的太阳辐射少;地面温度低,地面辐射能力弱;山顶海拔高,表面积小且空气稀薄,大气中二氧化碳和水汽等含量低,吸收的地面辐射少;大气逆辐射弱,大气保温作用差。(8分)
17.(10分)
(1)冰川侵蚀,形成U形谷;温度升高,冰川消退;海平面上升,海水侵入。(6分)
(2)地处(美洲)板块与(太平洋)板块碰撞挤压地带,地壳隆起上升。(4分)
18.(14分)
(1)横剖面成“V” 形;谷坡陡峻,谷底狭窄(深度大于宽度)。(4分)
(2)背斜山(2分) 背斜顶部受张力,岩石破碎,易被流水侵蚀;受内力挤压隆起,落差增大,流水(侵蚀)搬运能力较强(4分)。
(3)内力水平挤压使向斜槽部岩性变坚硬,抗侵蚀能力强,易形成山岭;地壳断裂抬升,使地势升高成山地。(4分)
19.(17分)
(1)绘图略 (3分)
(2)海陆热力性质存在差异;晴朗的白天,同纬度陆地升温快,海洋升温慢,陆地上的气流上升,海洋上的气流下沉;最终近地面陆地上形成低压,海洋上形成高压;近地面气流由海洋吹向陆地,形成海风。(8分)
(3)降低气温;增加空气湿度(增加降水);减小气温日较差。(6分)
题号
1
2
3
4
5
6
7
8
9
10
11
12
13
14
15
答案
B
C
B
A
D
B
A
A
C
A
C
C
B
D
D
山东省青岛局属、青西、胶州等地2023-2024学年高三上学期期中大联考地理试题(Word版附答案): 这是一份山东省青岛局属、青西、胶州等地2023-2024学年高三上学期期中大联考地理试题(Word版附答案),共5页。试卷主要包含了11,8°N,111, 与陆地雨林相比,洪泛森林, 赛里木湖流域的水汽主要来源于, 湖泊补给系数较小会使赛里木湖等内容,欢迎下载使用。
山东省青岛局属、青西、胶州等地2023-2024学年高三上学期期中大联考试题+地理+Word版含答案: 这是一份山东省青岛局属、青西、胶州等地2023-2024学年高三上学期期中大联考试题+地理+Word版含答案,共5页。试卷主要包含了11,8°N,111, 与陆地雨林相比,洪泛森林, 赛里木湖流域的水汽主要来源于, 湖泊补给系数较小会使赛里木湖等内容,欢迎下载使用。
2024青岛局属、青西、胶州等地高三上学期期中大联考试题地理含答案: 这是一份2024青岛局属、青西、胶州等地高三上学期期中大联考试题地理含答案,共5页。试卷主要包含了11,8°N,111, 与陆地雨林相比,洪泛森林, 赛里木湖流域的水汽主要来源于, 湖泊补给系数较小会使赛里木湖等内容,欢迎下载使用。

