2022-2023学年北京市海淀区八年级(下)期末考试道德与法治试卷(含答案解析)
展开2022-2023学年北京市海淀区八年级(上)期末道德与法治试卷(含详细答案解析): 这是一份2022-2023学年北京市海淀区八年级(上)期末道德与法治试卷(含详细答案解析),共15页。试卷主要包含了单项选择题,分析说明题,综合探究题等内容,欢迎下载使用。
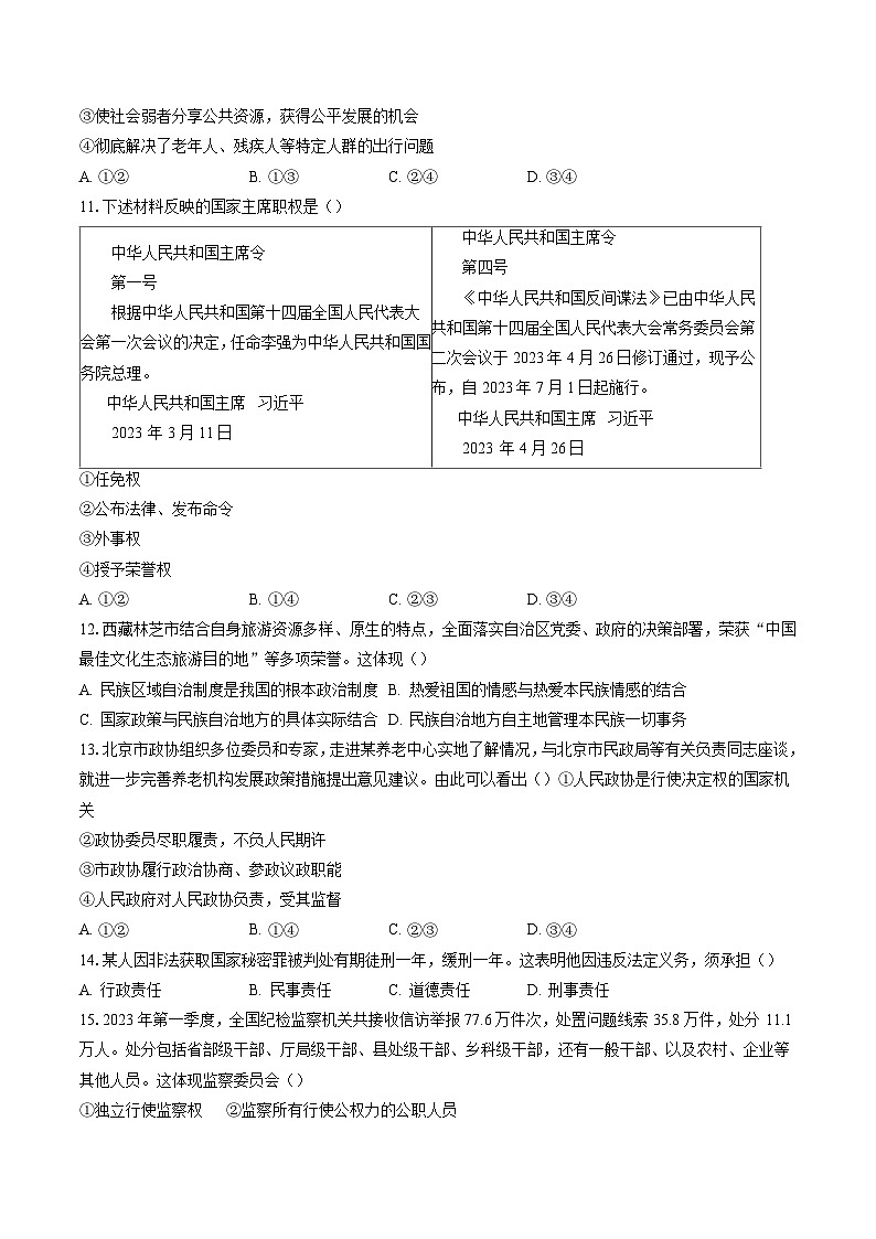
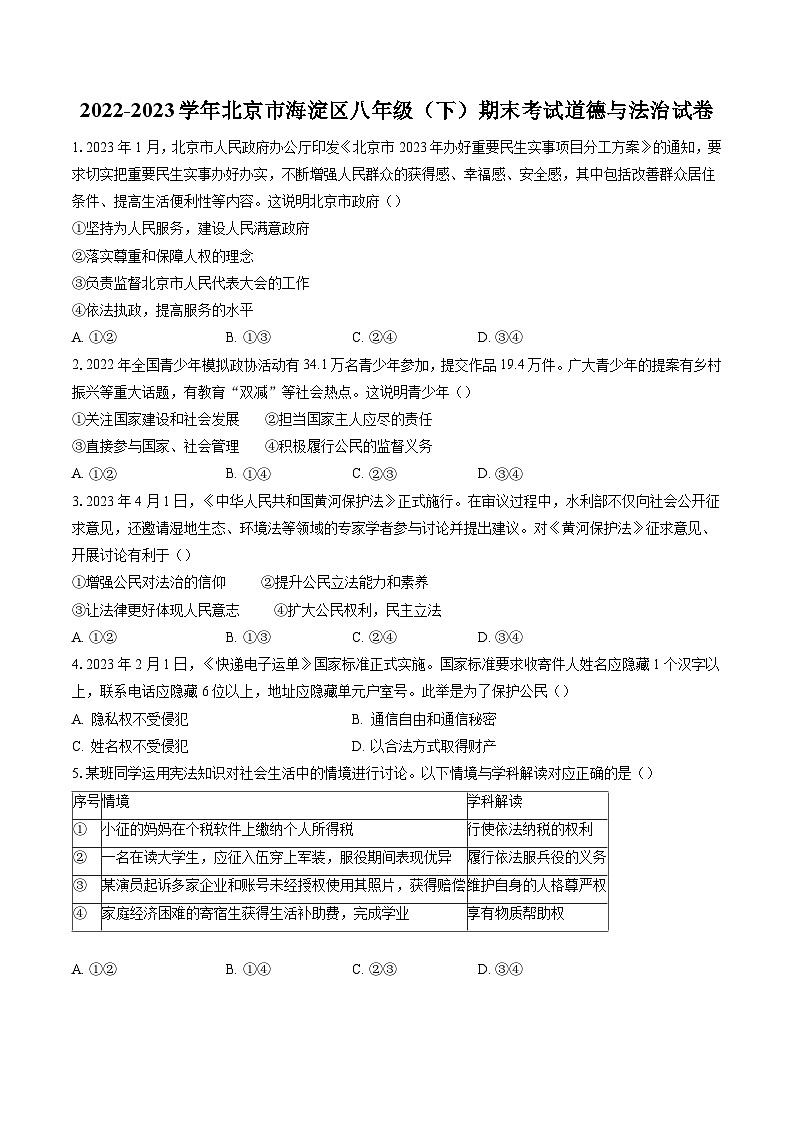
2022-2023学年北京市海淀区八年级(下)期末道德与法治试卷(含答案解析): 这是一份2022-2023学年北京市海淀区八年级(下)期末道德与法治试卷(含答案解析),共15页。试卷主要包含了我国宪法第一百四十二条规定等内容,欢迎下载使用。
2022-2023学年北京市海淀区七年级(下)期末道德与法治试卷(含答案解析): 这是一份2022-2023学年北京市海淀区七年级(下)期末道德与法治试卷(含答案解析),共10页。试卷主要包含了“人的一生只有一次青春,下列现象与微点评对应正确的是等内容,欢迎下载使用。

