资料中包含下列文件,点击文件名可预览资料内容
还剩1页未读,
继续阅读
江苏省扬州市2023-2024学年高三上学期期中考试政治试题及答案
展开
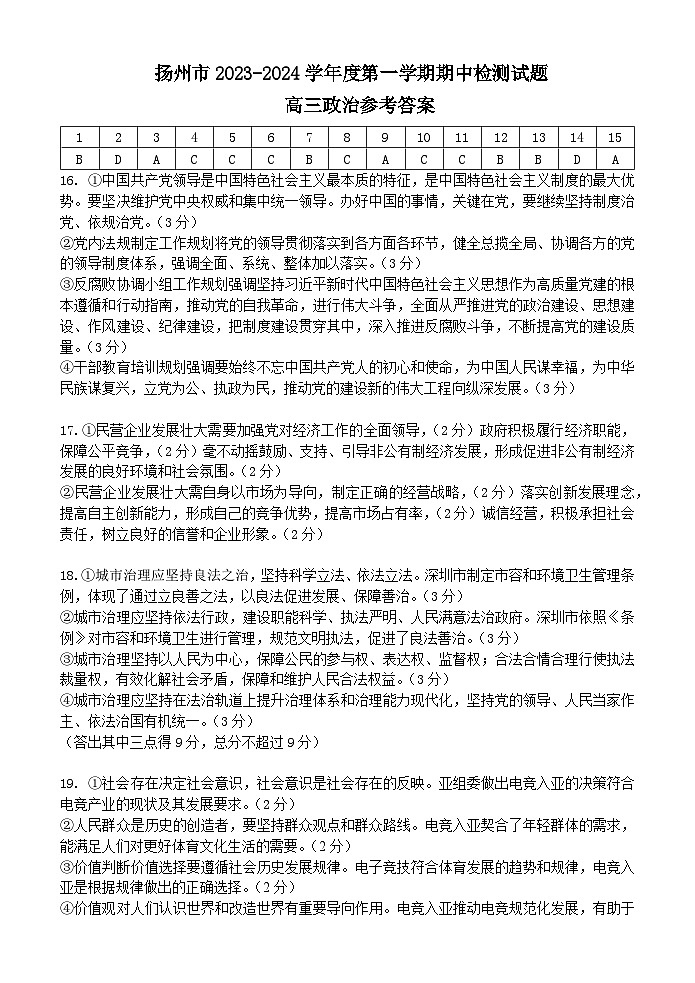
这是一份江苏省扬州市2023-2024学年高三上学期期中考试政治试题及答案,文件包含高三政治试题参考答案2023docx、高三政治pdf等2份试卷配套教学资源,其中试卷共8页, 欢迎下载使用。
相关试卷
江苏省扬州市2023-2024学年高三上学期1月期末考试政治试题:
这是一份江苏省扬州市2023-2024学年高三上学期1月期末考试政治试题,共8页。试卷主要包含了单项选择题,非选择题等内容,欢迎下载使用。
江苏省扬州市高邮市2023-2024学年高三上学期12月学情调研测试政治试题:
这是一份江苏省扬州市高邮市2023-2024学年高三上学期12月学情调研测试政治试题,共7页。
江苏省扬州市2023-2024学年高三上学期期中考试政治试题:
这是一份江苏省扬州市2023-2024学年高三上学期期中考试政治试题,共6页。

