湖北省部分重点高中2023-2024学年高一上学期期中联考历史试题(Word版附解析)
展开湖北省部分市州2023-2024学年高一上学期期末考试历史试题(Word版附解析): 这是一份湖北省部分市州2023-2024学年高一上学期期末考试历史试题(Word版附解析),共14页。试卷主要包含了选择题的作答,非选择题的作答等内容,欢迎下载使用。
湖北省十堰市部分高中2023-2024学年高一上学期12月联考历史试题(Word版附解析): 这是一份湖北省十堰市部分高中2023-2024学年高一上学期12月联考历史试题(Word版附解析),共14页。试卷主要包含了请将答案正确填写在答题卡上, 唐代《大唐新语》载, 对以下大事年表解读正确的是等内容,欢迎下载使用。
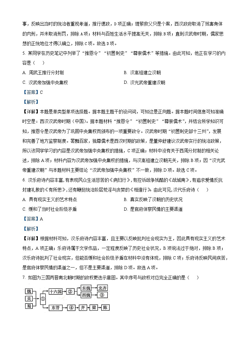
2023-2024学年湖北省黄陂一中等部分重点高中高一上学期期中联考历史试题含解析: 这是一份2023-2024学年湖北省黄陂一中等部分重点高中高一上学期期中联考历史试题含解析,共9页。试卷主要包含了选择题的作答,非选择题的作答等内容,欢迎下载使用。

