高考核心知识过关练习选修1 生物技术实践
展开
这是一份高考核心知识过关练习选修1 生物技术实践,共2页。试卷主要包含了制作果酒、果醋的实验流程,三种常用的灭菌方法有等内容,欢迎下载使用。
1.果酒制作用到的微生物是酵母菌,其代谢类型为异养兼性厌氧型,重要反应:C6H12O6eq \(――→,\s\up7(酶))2C2H5OH+2CO2,最适温度为18~25 ℃。
2.果醋制作用到的微生物是醋酸菌,其代谢类型为异养需氧型,重要反应:C2H5OH+O2eq \(――→,\s\up7(酶))CH3COOH+H2O,最适温度为30~35℃。
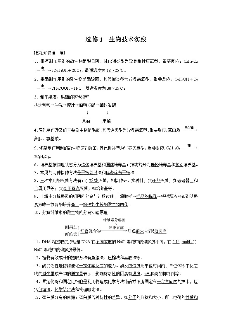
3.制作果酒、果醋的实验流程
挑选葡萄→冲洗→榨汁→酒精发酵→醋酸发酵
↓ ↓
果酒 果醋
4.腐乳制作涉及的主要微生物是毛霉,其代谢类型为异养需氧型,重要反应:蛋白质eq \(――→,\s\up7(蛋白酶))多肽、氨基酸。
5.泡菜制作用到的微生物是乳酸菌,其代谢类型为异养厌氧型,重要反应:C6H12O6eq \(――→,\s\up7(酶))2C3H6O3。
6.培养基按物理状态分为液体培养基和固体培养基;按功能分为选择培养基和鉴别培养基。
7.常见的两种接种方法是平板划线法和稀释涂布平板法。
8.三种常用的灭菌方法有:(1)灼烧灭菌,如接种环、接种针;(2)干热灭菌,如玻璃器皿和金属用具等;(3)高压蒸汽灭菌,如培养基等。
9.土壤中分解尿素的细菌的分离与计数过程:土壤取样→样品的稀释→将稀释液涂布到以尿素为唯一氮源的培养基上→筛选能生长的微生物菌落。
10.分解纤维素的微生物的分离实验原理
11.DNA粗提取的原理是DNA在不同浓度的NaCl溶液中的溶解度不同,在0.14_ml/L的NaCl溶液中的溶解度最低。
12.植物有效成分的提取方法有蒸馏法、压榨法和萃取法等。
13.酶的活性是指酶催化一定化学反应的能力。酶反应速度用单位时间内、单位体积中反应物的减少量或产物的增加量表示。影响酶活性的因素有温度、pH和酶的抑制剂等。
14.固定化酶和固定化细胞是利用物理或化学方法将酶或细胞固定在一定空间内的技术,包括包埋法、化学结合法和物理吸附法。
15.蛋白质分离的依据:蛋白质各种特性的差异,如分子的形状和大小、所带电荷的性质和多少、溶解度、吸附性质和对其他分子的亲和力等,都可以用来分离不同种类的蛋白质。
易错易混判一判
1.酒精发酵过程中先产生水后产生酒( √ )
2.啤酒瓶子放置久了会在啤酒表面形成一层酵母菌繁殖形成的“白膜”( × )
3.腐乳制作有多种微生物参与,其中起主要作用的是根霉( × )
4.含抗生素的牛奶能生产酸奶( × )
5.新鲜蔬菜放置时间过长时亚硝酸盐分解,含量较低( × )
6.在任何条件下重铬酸钾与酒精反应都呈灰绿色( × )
7.培养乳酸菌时需要添加纤维素( × )
8.培养霉菌、细菌时需要将培养基pH调节为碱性( × )
9.棉织物不能使用添加纤维素酶的洗衣粉进行洗涤( × )
10.利用固定化酶降解水体中的有机磷农药,需提供适宜的营养条件( × )
11.利用凝胶色谱法分离蛋白质时,相对分子质量较小的蛋白质因质量较小而运动速度更快( × )
相关试卷
这是一份高考核心知识过关练习1-3 细胞的代谢,共3页。试卷主要包含了纸层析法分离色素的原理等内容,欢迎下载使用。
这是一份高考核心知识过关练习1-2 细胞的基本结构,共2页。试卷主要包含了硅肺等内容,欢迎下载使用。
这是一份高考核心知识过关练习3-1 植物的激素调节,共2页。试卷主要包含了植物生长素的发现和作用,其他植物激素,植物激素的应用,合成乙烯的部位只有果实等内容,欢迎下载使用。

