湖北省黄冈市黄梅县国际育才高级中学2023-2024学年高一上学期期中考试历史试题(含答案)
展开2023-2024学年湖北省黄冈市黄梅县国际育才高级中学第一学期高一12月月考历史试题解析版: 这是一份2023-2024学年湖北省黄冈市黄梅县国际育才高级中学第一学期高一12月月考历史试题解析版,共16页。试卷主要包含了请将答案正确填写在答题卡上等内容,欢迎下载使用。
2023-2024学年湖北省黄冈市黄梅县黄梅国际育才高级中学高二上学期10月月考历史试题含答案: 这是一份2023-2024学年湖北省黄冈市黄梅县黄梅国际育才高级中学高二上学期10月月考历史试题含答案,共13页。试卷主要包含了选择题,非选择题等内容,欢迎下载使用。
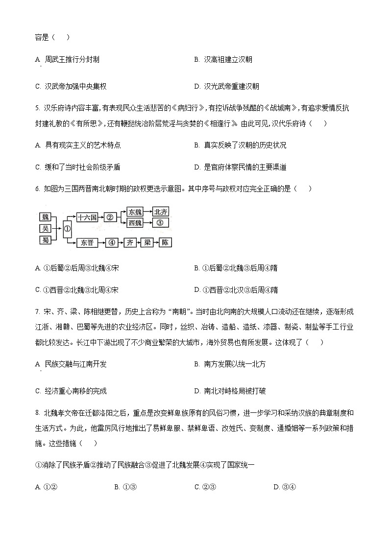
湖北省黄冈市黄梅县国际育才高级中学2023-2024学年高三上学期期中考试历史试题(含答案): 这是一份湖北省黄冈市黄梅县国际育才高级中学2023-2024学年高三上学期期中考试历史试题(含答案),文件包含湖北省黄冈市黄梅县国际育才高级中学2023-2024学年高三上学期期中考试历史试题教师版docx、湖北省黄冈市黄梅县国际育才高级中学2023-2024学年高三上学期期中考试历史试题docx等2份试卷配套教学资源,其中试卷共18页, 欢迎下载使用。

