浙江省金华市十校2023-2024学年高三地理上学期11月模拟试题(Word版附解析)
展开一、选择题Ⅰ(本大题共20小题,每小题2分,共40分。每小题列出的四个备选项中只有一个是符合题目要求的,不选、多选、错选均不得分。)
读四地地貌遥感影像图,完成下面小题。
1. 地貌类型与其他三地不同的是( )
A. ①B. ②C. ③D. ④
2. 关于图①地貌特征的叙述,正确的是( )
A. 扇顶等高线稀疏B. 扇顶地下水埋藏浅
C. 自扇顶向扇缘颗粒物变粗D. 扇中等高线向低海拔凸出
【答案】1 D 2. D
【解析】
【1题详解】
读图可知,①②③为冲积扇平原,④为河口三角洲,结合题意,故选D。
【2题详解】
结合所学知识可知,冲积扇平原扇顶等高线密集,A错;由于扇顶剖面海拔更高,所以地下水埋藏更深一些,B错;自扇顶向扇缘颗粒物变细,C错;扇中等高线向低海拔凸出,向高海拔凹进,D对;故选D。
【点睛】冲积扇是河流流出山口处的扇形堆积体,所以流出山口的地貌是冲积扇;冲积扇是平面上呈扇形,扇顶伸向谷口,立体上大致呈半埋藏的锥形,以山麓谷口为顶点,向开阔低地展布的河流堆积扇状地貌。
智利科尔科瓦多湾是优良港湾,也是鲸的栖息地之一。为防止鲸与船相撞,人们利用智能浮标探测鲸的出没。读图完成下面小题。
3. 人们可以( )
A. 利用GPS模拟鲸的出没B. 利用RS监测海水温度
C. 运用GIS测海水含氧量D. 运用VR获取海水盐度
4. 与甲岛西部海域比,科尔科瓦多湾海域( )
A. 深度较大B. 风浪较大C. 水质较差D. 盐度较高
【答案】3. B 4. C
【解析】
【3题详解】
地理信息系统(GIS)是在一定的数据源的基础上进行分析、比对、计算,得出有益于人类生产生活的结论,它侧重于“分析、计算、查询”,相当于“想、算”的人的活动,故可以模拟鲸的出没,A错误;遥感技术(RS),是人的视力延伸,它是侧重于收集信息的感知手段,通过飞机或卫星上携带的传感器接收地物发射或反射的电磁波来获得信息,并经过简单处理后获得资料,故可以利用RS监测海水温度,B正确;利用GIS无法直接测量海水含氧量,C错误;VR技术借助计算机等设备产生一个逼真的三维视觉、触觉、嗅觉等多种感官体验的虚拟世界,从而使处于虚拟世界中的人产生一种身临其境的感觉,无法获取海水盐度,D错误。故选B。
【4题详解】
甲岛西部海域位于外海,科尔科瓦多湾海域位于内海,受泥沙淤积影响,深度较浅,A错误;受海湾阻挡,风浪较小,B错误;海水流动性相对较弱及受沿海人类活动影响,水质较差,C正确;受陆地地表径流影响,盐度较低,D错误。故选C。
【点睛】地理信息技术的应用:(1)遥感(RS)技术广泛应用于资源调查(对矿产资源、水资源、土地资源、各种生物资源、海洋资源等进行识别、清查、监测、评估)、灾害监测(如水旱灾害、地质灾害、生物灾害等进行监测,有助于防灾减灾)、环境监测、工程建设及规划、军事侦察、海上交通、海洋渔业等。(2)全球定位系统(GPS)/北斗卫星导航系统(BDS),以其精度高、速度快、费用省、操作简便等特性而被广泛应用于农业、林业、水利、交通、探险旅游、航空、测绘、安全防范、军事、电力、通讯、城市管理等部门和领域。(3)地理信息系统(GIS),GIS能解决包括地物空间分布及地理位置分析、趋势分析、模式分析,以及模拟结果等问题。现已广泛应用于资源管理、测绘、城乡规划、灾害监测、环境管理、市场分析、宏观决策等许多方面。其中城市管理是应用信息系统最早的领域之一。
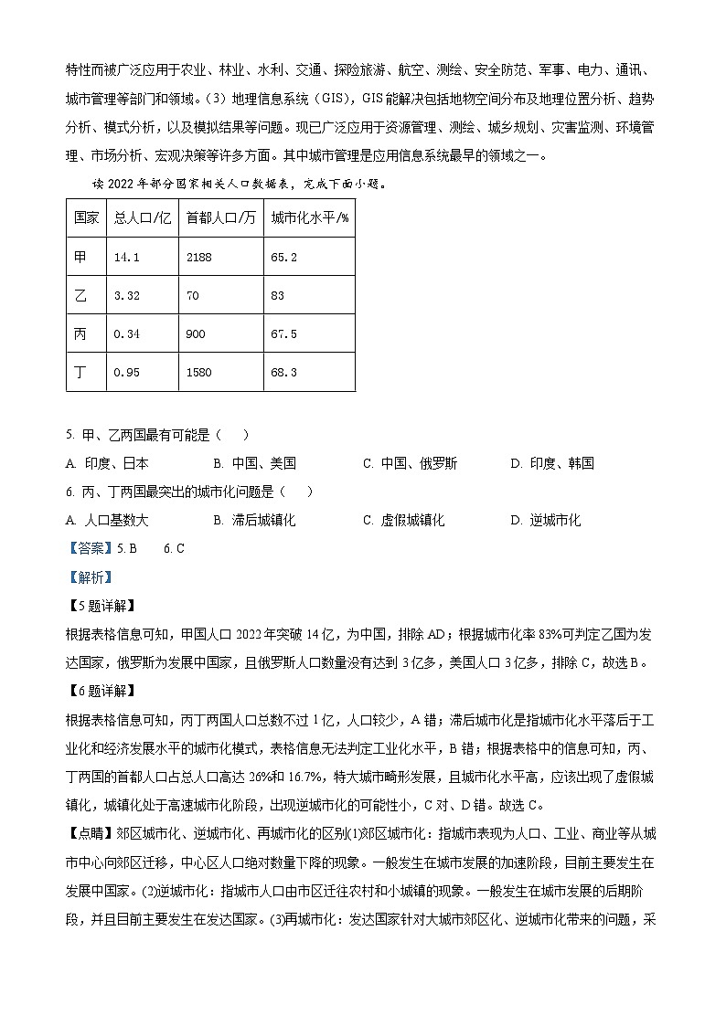
读2022年部分国家相关人口数据表,完成下面小题。
5. 甲、乙两国最有可能是( )
A. 印度、日本B. 中国、美国C. 中国、俄罗斯D. 印度、韩国
6. 丙、丁两国最突出的城市化问题是( )
A. 人口基数大B. 滞后城镇化C. 虚假城镇化D. 逆城市化
【答案】5. B 6. C
【解析】
【5题详解】
根据表格信息可知,甲国人口2022年突破14亿,为中国,排除AD;根据城市化率83%可判定乙国为发达国家,俄罗斯为发展中国家,且俄罗斯人口数量没有达到3亿多,美国人口3亿多,排除C,故选B。
【6题详解】
根据表格信息可知,丙丁两国人口总数不过1亿,人口较少,A错;滞后城市化是指城市化水平落后于工业化和经济发展水平的城市化模式,表格信息无法判定工业化水平,B错;根据表格中的信息可知,丙、丁两国的首都人口占总人口高达26%和16.7%,特大城市畸形发展,且城市化水平高,应该出现了虚假城镇化,城镇化处于高速城市化阶段,出现逆城市化的可能性小,C对、D错。故选C。
【点睛】郊区城市化、逆城市化、再城市化的区别(1)郊区城市化:指城市表现为人口、工业、商业等从城市中心向郊区迁移,中心区人口绝对数量下降的现象。一般发生在城市发展的加速阶段,目前主要发生在发展中国家。(2)逆城市化:指城市人口由市区迁往农村和小城镇的现象。一般发生在城市发展的后期阶段,并且目前主要发生在发达国家。(3)再城市化:发达国家针对大城市郊区化、逆城市化带来的问题,采取各种措施,防止大城市中心区继续萎缩,并实施了一系列城市复兴计划,使大城市出现再城市化的现象。
传统造纸工业是高能耗工业,目前我国部分传统造纸工业由“进口木浆—造纸”向“种植原料林—木浆制造—造纸”的转变,木浆制造中会产生黑浆等生物质能源。读我国传统造纸企业的能源消费结构图,完成下面小题。
7. 林浆纸一体化建设能使我国造纸企业( )
A 煤炭比重上升B. 燃油比重上升
C. 能源消费结构优化D. 生物质能比重下降
8. 我国传统造纸工业( )
A. 可再生能源比重大B. 环境污染比较严重
C. 宜转移到西部地区D. 能源消费量在变大
【答案】7. C 8. B
【解析】
【7题详解】
根据“传统造纸工业是高能耗工业,目前我国部分传统造纸工业由“进口木浆—造纸”向“种植原料林—木浆制造—造纸”的转变,”可知,林浆纸一体化建设能使我国造纸企业能源消费结构优化,减少了对资源进口的依赖性,C对;与传统造纸相比,一体化建设煤炭比重和燃油比重下降,AB错;通过种植原料林可以提升生物质能比重,D错;故选C。
【8题详解】
读图可知,我国传统造纸工业可再生能源比重小,非可再生能源比重较大,且环境污染比较严重,A错B对;传统造纸工业煤炭需求量较大,宜转移到煤炭资源丰富地区,如山西等,C错;图示信息只知能源消费结构,无法判定能源消费量,D错;故选B。
【点睛】影响工业的区位因素很多,不同的工业部门所要考虑的因素是不同的,有原料指向型、市场指向型、动力指向型、劳动力指向型和技术指向型等。影响工业区位的主要因素:土地、水源、原料、运输、劳动力、市场、动力、地理位置、政府政策等。工业区因素随着生产力发展水平的提高,不同地区对区位因素的依赖度会发生明显的改变。
我国是世界上食用油消费量最大的国家。2022年我国植物油消费量达3758万吨,产量2200万吨。读2022年我国主要植物油生产量和进口量数据图,完成下面小题。
9. 我国植物油消费量最大的是( )
A. 菜籽油B. 棕榈油C. 花生油D. 玉米油
10. 下列能有效降低我国植物油对外依存度的措施是( )
①增加油料作物播种面积②大量增加动物油的消费量
③培育良种提升加工技术④不断拓宽植物油进口渠道
A. ①②B. ③④C. ①③D. ①④
【答案】9. A 10. C
【解析】
【9题详解】
读图可知,菜籽油的消耗量约是6000千吨,棕榈油的消耗量约是5000千吨,花生油的消耗量约是3100千吨,玉米油的消耗量约是1500千吨,故我国植物油消费量最大的是菜籽油,A正确,BCD错误;故选A。
【10题详解】
增加油料作物播种面积可以增加油料作物产量,降低我国植物油对外依存度,①正确;大量增加动物油的消费量,但不会有效减少植物油的需求,从而减小对外依存度,②错误;培育良种提升加工技术,可以提高植物油产量,降低对外依存度,③正确;不断拓宽植物油进口渠道,会加大对外依存度,④错误;故选C。
【点睛】对外依存度是各国广泛采用的衡量一国经济对国外依赖程度的指标,是指一国的进出口总额占该国国民生产总值或国内生产总值的比重。
我国南方丘陵区人们利用自然条件,自由地利用田埂将土地划分成不同尺度、不同形态的斑块。读不同农田示意图,完成下面小题。
11. 影响农田形态的主要自然因素是( )
A. 水源B. 地形C. 土壤D. 气候
12. 我国南方丘陵地区( )
A. 耕地比重较大B. 落叶林面积广C. 土壤多呈酸性D. 聚落多棋盘式
【答案】11. B 12. C
【解析】
【11题详解】
读图可知,图中不同尺度、不同形态的斑块农田是我国南方丘陵区人们利用自然条件,自由地利用田埂将土地划分成的,地形是影响农田形态的主要自然因素,B正确;水源、土壤、气候,不是主要影响因素,ACD错误。故选B。
【12题详解】
我国南方丘陵地区耕地比重较小,A错误;属于亚热带季风气候,常绿林面积广,B错误;水热充足,南方土壤多呈酸性,C正确;棋盘式聚落一般主要分布在地形平坦的地区,D错误。故选C。
【点睛】在缓坡丘陵地区修建水平梯田,可以增加耕地面积,提高土地资源利用率。能够阻挡部分地表径流,减慢流速增加下渗,减轻流水侵蚀地表,促进泥沙就地沉积,保持水土。
福建省三沙湾的竹江岛,有一条靠打入滩涂的木桩支撑的石板桥,受潮汐影响,该桥“时隐时现”。该桥有专职洗桥人,负责每天洗桥。2023年10月某日,三沙湾9:29和21:38潮位最高,3:15和15:44潮位最低。若此日该桥白天行人的通行时间约为4小时,通行前洗桥时间约为1小时。读图完成下面小题。
13. 仅考虑潮汐影响,该日最佳的洗桥时间为( )
A. 7:30~8:30B. 18:30~19:30C. 12:30~13:30D. 0:00~1:00
14. 三沙湾属于( )
A. 内水B. 专属经济区C. 领海D. 毗连区
【答案】13. C 14. A
【解析】
【13题详解】
由材料可知,三沙湾9:29和21:38潮位最高,3:15和15:44潮位最低。3:15到9:29为涨潮阶段,9:29到15:44为潮水退却的阶段,15:44到21:38为潮水上涨阶段,此时为10月,昼短夜长,人们一般人们出行时间在白天,所以人们出行的最佳时间短是9:29到15:44,若此日该桥白天行人的通行时间约为4小时,通行前洗桥时间约为1小时,在这个时间段内12:30~13:30洗桥最佳,此时可以清洗上次潮位上涨淤积的泥沙,也便于人们通行,故选C。
【14题详解】
内水是一国领陆范围以内的河流、湖泊和领海基线向陆一面的内海、海湾、海港和海峡内的水域。内水完全处于一国主权管辖之下,非经该国许可,他国船舶不得驶入,三沙湾属于福建省区域,属于内水,A正确,BCD错误;故选A。
【点睛】内水是领海基线向陆地的一面海域,包括沿海国沿岸的河口、港口、海湾、海峡等。内水与陆地领土的地位相同,享有完全的排他性主权,外国船只无许可不准通过;对于领海宽度,不同国家规定不同,我国是从领海基线量起,向外最宽不超过12海里;毗连区是指毗连领海之外的一带海域,从领海基线量起,向海宽度不超过24海里,也就是从领海再向外拓宽12海里;专属经济区从领海基线起不超过200海里,是领海以外并邻接领海的一片海域,在专属经济区内,沿海国享有勘探、开发、养护、管理等权利和从事科学研究、海洋环境保护等管辖权。
地处横断山脉中北段的四川省甘孜藏族自治州分布着众多的“白藏房”。白藏房墙体厚,外墙向内倾斜,房顶平整,整体呈梯形。每年秋季,当地人用本地特有的白泥水,从屋顶浇灌下去,举行庆祝丰收的“白色灌礼”。读图完成下面小题。
15. 白藏房多为三层楼房,分别供养畜、居住和储粮使用,则居住多安排在( )
A. 一楼B. 二楼C. 三楼D. 任何楼层
16. 下列关于白藏房与当地环境的叙述,不正确的是( )
A. 梯形——地震多,稳定性强B. 平顶——降水少,方便晾晒
C. 白色——光照强,保护墙体D. 秋灌——雨水多,用水充足
【答案】15. B 16. D
【解析】
【15题详解】
由材料可知,地处横断山脉中北段的四川省甘孜藏族自治州分布着众多的“白藏房”,白藏房一楼距离地面近,阴暗潮湿,适合养畜,二楼湿度、温度适中,适合居住,三楼太阳辐射强,较干热,适合储粮,故选B。
【16题详解】
白藏房位于横断山区,地质活跃,地震多,梯形构造稳定性强,有利于防震,A正确;平顶是因降水少,不需要考虑排水,且此区域光照强,平顶方便晾晒,B正确;白色墙体的吸热能力与放热能力均比较低,当地光照强,白色可以保护墙体,C正确;每年秋季,当地人用本地特有的白泥水,从屋顶浇灌下去,是为了维修房子,且此时降水少,D错误;题目要求选择不正确的,故选D。
【点睛】“白色藏房”是乡城“三绝”之一,是乡城最为重要的一大人文品牌。其藏式建筑独具一格,是乡城人在长期的生产生活中,积累了丰富的建筑实践经验,在康藏地区建筑基础上,融合了纳西族、汉族等民族建筑艺术特点,形成了与康巴高原其它地方乃至整个藏区相比都独具特色的建筑风格和建筑体系。
2022年3月25日,我国某省出现极端大范围降雪,降雪期间和雪后一定时间内对光伏系统影响较大。读降雪后第2天全网预测功率和实测功率曲线图,完成下面小题。
17. 以下极端天气对光伏发电的影响与降雪最相似的是( )
A. 雾霾B. 大风C. 沙尘D. 低温
18. 下列叙述正确的是( )
A. 降雪期间日照强度减弱,发电量减少B. 积雪期间日照时间缩短,发电量减少
C. 积雪覆盖光伏组件,可以有效出功D. 融雪期间气温较低,用电需求减少
【答案】17. C 18. A
【解析】
【17题详解】
降雪时大气中云量多,对太阳辐射削弱作用强;降雪会堆积在太阳能电池板上,遮盖太阳能电池板,影响光伏发电。雾霾和沙尘天气均会削弱太阳辐射,但与雾霾相比,沙尘降落后对太阳能电池板的遮盖作用更突出,本题要求选择“最相似”的一项,故C正确、排除A。大风、低温与削弱太阳辐射无直接关系,且不会对太阳能电池板形成遮盖,排除BD。故选C。
【18题详解】
读图可知:降雪后第2天全网预测功率大于实测功率,说明降雪期间发电量减少,原因是降雪期间大气对太阳辐射的削弱作用强,日照强度减弱,A正确;积雪对太阳光的反射作用强,对日照时间无影响,B错误;积雪覆盖光伏组件,降低有效功率,C错误;融雪期间气温较低,用电需求增加,D错误。故选A。
【点睛】光伏发电优点:无枯竭危险;安全可靠,无噪声,无污染排放外,绝对干净;不受资源分布地域的限制,可利用建筑屋面的优势;例如,无电地区,以及地形复杂地区;无需消耗燃料和架设输电线路即可就地发电供电;能源质量高;建设周期短,获取能源花费的时间短。光伏发电缺点:太阳能电池板的生产却具有高污染、高能耗的特点,照射的能量分布密度小,即要占用巨大面积;获得的能源同四季、昼夜及阴晴等气象条件有关。
2023年10月1日,我国各地迎着日出举行了隆重的国庆升旗仪式。亚运会乒乓球女子单打决赛于10月1日19:45开始,比赛约持续了1小时。读我国四地相关数据表,完成下面小题。
19. 升旗时间最早是( )
A. 甲B. 乙C. 丙D. 丁
20. 比赛开始时,属于10月1日的范围最接近全球的( )
A. 全部B. 1/2C. 2/5D. 5/6
【答案】19. A 20. A
【解析】
【19题详解】
材料提及迎着日出举行了隆重的国庆升旗仪式,故升旗时间与日出时间有关,从表格中可以看到,四地昼长较为接近,其日出地方时接近,故最早升旗时间与四地东西位置有关,甲地位于134°E,是四地中最靠近东侧的城市,乙地与甲地地方时相差近一小时,丙丁两地相差更远,故四地中最早迎来日出升旗的是甲地,A正确,BCD错误。故选A。
【20题详解】
决赛于北京时间10月1日19:45开始,此时西十二区为9月30日23:45分,旧的一天(9月30日)仅剩西十二区,10月1日的范围大致占352.5/360,从选项来看,属于10月1日的范围最接近全球的全部,A正确,BCD错误。故选A。
【点睛】日界线有两条,一条是自然日界线,就是零点的经线,另一条是人为的日界线,就是日期变更线,大致与180度经线重合。
二、选择题Ⅱ(本题共有5小题,每小题3分,共15分。每小题都只有一个正确选项,不选、多选、错选均不得分。)
昆明准静止锋的位置会随季节及冷暖气团的强弱而不同。读“昆明准静止锋沿北纬26°分布位置频次图”,完成下面小题。
21. 锋面频次出现最高区域的海拔约为( )
A. 500~1000米B. 1000~1500米C. 1500~2500米D. 3000米以上
22. 昆明准静止锋最强的季节最可能是( )
A. 春夏B. 冬春C. 夏秋D. 秋冬
23. 昆明准静止锋一般呈西北—东南走向,其西侧的天气特征一般呈现( )
A. 一雨即冬B. 阴雨绵绵C. 夜雨较多D. 天无三日晴
【答案】21. C 22. B 23. A
【解析】
【21题详解】
读图可知,锋面频次出现最高值接近180 ,经度为104°E附近,此区域的海拔约为1500~2500米,故选C。
【22题详解】
由所学知识可知,昆明准静止锋是由北方来的冷气团与由南方来的暖气团相遇,加上地形阻挡形成的锋面,该季节冷气团可以长驱南下至云贵高原,说明冷气团势力强,冷气团源地—蒙古西伯利亚地区,气温低,应为北半球冬春季, B正确,ACD错误;故选B。
【23题详解】
昆明准静止锋一般呈西北—东南走向,西侧为昆明,东侧为贵阳,当冷气团势力强盛时,锋面位于昆明以西时,云南东部地区均处在静止锋面以下,气温骤降,天气变阴或有小雨,故云南会出现一雨即冬的天气,A正确;阴雨绵绵、天无三日晴说的是贵阳一侧,BD错误;夜雨较多并不是当地的天气特征,C错误;故选A。
【点睛】昆明准静止锋又称云贵准静止锋,是一个在云贵高原的大气现象,主要由变性的极地大陆气团和西南气流受云贵高原地形阻滞演变而形成,云层低而薄,易形成连续阴雨天气。
卓乃湖每年8级以上大风日数在200天以上。2011年9月湖区发生强降水,湖东岸发生溃决,湖水外泄向东流入库赛湖、海丁诺尔湖和盐湖,目前四个湖泊连为一体。2011年12月21日,卓乃湖溃决事件后第一次沙尘暴发生。此后,湖区沙尘频发。完成下面小题。
24. 与溃决前相比,卓乃湖溃决后的水文特征有( )
A. 盐度降低B. 水位上升C. 水量增加D. 更新变慢
25. 当地开始出现沙尘暴天气的根本原因是( )
A. 湖泊连一体B. 湖床裸露增大C. 大风天气增多D. 暴雨严重冲刷
【答案】24. A 25. B
【解析】
【24题详解】
与溃决前相比,卓乃湖溃决后湖水外泄带走一部分盐分,含盐率减低,A对;由材料“2011年9月湖区发生强降水,湖东岸发生溃决,湖水外泄”、读图并结合所学知识可知,溃决前(卓乃湖只有河流注入而没有河流流出),卓乃湖水量大、水位高,而当卓乃湖溃决后((卓乃湖有河流注入也有河流流出),湖水外泄会使水位下降、水量减少,且更新变快,BCD错。故选A。
【25题详解】
根据材料信息“卓乃湖溃决事件后第一次沙尘暴发生。此后,湖区沙尘频发”提示并结合上题分析,当卓乃湖溃决后((卓乃湖有河流注入也有河流流出),湖水外泄会使水位下降、水量减少,会使卓乃湖面积缩减,湖床裸露增大,提供了沙源,致使当地开始出现沙尘暴天气,所以当地开始出现沙尘暴天气的根本原因是湖床裸露增大,B对;即使“卓乃湖每年8级以上大风日数在200天以上”,卓乃湖溃决事件前也未出现沙尘暴天气,所以大风天气增多并非当地开始出现沙尘暴天气的根本原因,C错;湖泊连为一体并非沙尘暴天气的成因,沙尘暴天气的成因主要包括物质(沙源)和动力(风),A错;暴雨严重冲刷会抑制沙尘暴的形成,D错。故选B。
【点睛】1.湿地具有多种功能:保护生物多样性,调节径流,改善水质,调节小气候,以及提供食物及工业原料,提供旅游资源。影响湿地面积大小的因素:降水量、风力、蒸发量、灌溉和生活用水量、湿地环境情况、填湖造田等都是影响湖泊流域面积大小的因素。2.内流区湖泊的补给方式都多种,气候干旱区的内流湖很大程度上靠地下水和高山冰雪融水补给,降水不是最主要的方式,内流河注入的同时也带来了盐分,这就是为什么很多内流湖都是咸水湖的原因。
三、非选择题(共3大题,共45分)
26. 阅读材料,完成下列问题。
材料一:贝宁位于西非中南部,每年4~10月为湿季,11月~次年3月为旱季,年平均降雨量大约1500~2000mm。耕地面积比重低,农业对自然环境的依赖程度高。自2020年我国首次从贝宁进口大豆以来,该国大豆产量快速增长。贝宁湾有的季节风浪较大,对大豆运输影响较大。
材料二:下图为贝宁略图。
(1)用“///”画出贝宁热带草原气候的大致分布区,简析干湿季的成因。
(2)写出贝宁湾风浪较大的时期,简析其成因。
(3)从耕地资源的角度,简述贝宁大豆增产的主要对策。
【答案】26. 4至10月受赤道低气压带和西南风的影响,形成湿季;11月至次年3月受东北信风影响,形成干季
27. 6-10月该时期盛行西南季风,贝宁湾呈喇叭型
28. 开发后备耕地资源,扩大大豆种植面积;改良土壤,提高耕地质量,提高大豆单产;改善耕地灌溉条件,提高旱季土地生产力
【解析】
【分析】本题以贝宁略图为背景,涉及区域气候、农业发展等相关知识,考查学生读图能力和基础知识运用能力。
【小问1详解】
结合所学知识可知,热带草原气候又称热带干湿季气候、萨瓦纳气候、热带稀树草原气候、热带疏林草原气候,大致分布在南北纬10°至南北回归线之间,对应图示如下;,区域位于赤道附近,4至10月受赤道低气压带和西南风的影响,形成湿季,此时降水较为丰富;11月至次年3月受东北信风影响,形成干季,此时降水稀少。
【小问2详解】
读图可知,结合上题可知,4至10月受赤道低气压带和西南风的影响,其中6-10月该时期盛行西南季风,风力较为强盛,同时贝宁湾呈喇叭型,所以6-10月多风浪,且风浪较大。
【小问3详解】
根据“耕地面积比重低,农业对自然环境的依赖程度高”可知,区域后备资源充足,开发后备耕地资源,有利于扩大大豆种植面积;区域土壤以红壤为主,土壤肥力较差,改良土壤,提高耕地质量,提高大豆单产量;热带草原气候,存在干湿两季,干季水资源不足,需要改善耕地灌溉条件,提高旱季土地生产力。
27. 阅读材料,完成下列问题。
材料一:2023年9月在德国慕尼黑车展上,我国车企展出的都是量产车型,而欧洲展出的大部分是要到2025-2026才能投放市场的车型。
材料二:近几年我国新能源汽车自主品牌强势崛起,国内市场份额占比80%,其中比亚迪销量是特斯拉·中国的4倍多。2023年3月,比亚迪在泰国建东南亚首家电动汽车厂,这也是继名爵汽车、长城汽车后,第三个在泰国投资建厂的中资汽车品牌。
材料三:我国电动车平均价格不断下降,已低于燃油车价格。过去五年,我国新能源汽车的出口量由17万辆增加到112万辆。下图为2113-2022年我国和世界新能源汽车销量变化图。
(1)说出2013-2022年我国新能源汽车销量的变化特点。
(2)简析我国新能源汽车出口量的主要特点及原因。
(3)简析我国车企入驻对泰国汽车产业的积极影响。
【答案】(1)销量变大;增速加快;占世界销量比重变大;出口量增加快
(2)出口量大,增速快。新能源汽车国际市场广阔且潜力巨大;价格比燃油汽车低;我国新能源汽车生产力强,自主品牌竞争力强
(3)增加汽车工业产值比重;加快汽车工业的技术升级;填补了电动汽车产业的空白;带动汽车零部件等相关产业的发展
【解析】
【分析】本题以中国新能源汽车发展和出口情况为材料设置地理问题,涉及中国新能源汽车销量的变化特点、出口量变化特点及原因和我国车企入驻对泰国汽车产业的积极影响,主要考查图文信息的解读和工业区位的分析,产业转移的影响,突出了地理实践力和综合思维等地理核心素养。
【小问1详解】
由图示可知2013-2022年我国新能源汽车销量的变化整体呈现上升的趋势,2020年后增速加快;中国占世界新能源汽车的销量比重变大,出口量增加,出口量不断增加,从2020年开始出口量增加量多。
【小问2详解】
结合材料三和图文信息可知我国新能源汽车出口量的主要特点是出口量大,已经达到 112万辆,出口量大,销量总量增速较快,出口量增速也快;由材料一和材料二可知新能源汽车国际市场广阔且潜力巨大。我国新能源汽车自主品牌强势崛起,国内销量占比高,技术水平较高,生产能力强,已经开始在国外建厂;新能源汽车的平均价格不断下降,已低于燃油车价格,相对燃油车 更具竞争优势,因此我国新能源汽车出口量不断增加。
【小问3详解】
我国车企入驻对泰国汽车产业的积极影响,属于产业转移对转入地的积极影响。对泰国而言,可以增加泰国汽车工业产值比重,加快泰国汽车工业的技术升级,填补泰国电动车汽车产业的空白,带动汽车零部件等相关产业的发展,增加泰国汽车产业的就业。
28. 阅读材料,完成下列各题。
材料一:“世界蚕业看中国,中国蚕业看广西。”目前广西蚕茧产量约占全国总量的五成,连续多年稳坐全国头把交椅。左图为我国桑蚕业起源地和现代优势产区分布图,右图为我国部分省份产茧量变化图。
材料二:1990年江苏、浙江两省的蚕茧产量分别占全国的24.5%和25.5%;2000年,江苏蚕茧产量降至19.5%,浙江降至19.4%。2015年江苏、浙江的蚕茧产量仅占全国的7.4%和4.6%。江南地区陌上绿桑盈野、蚕娘缓缓而归的景象,宛如一个旧梦,渐渐暗淡消散。
(1)简述我国三大桑蚕业起源地和现代优势产区的分布差异。
(2)与江浙相比,简述广西发展桑蚕业的突出优势。
(3)分别说出1980~2015年广西与江苏桑蚕业产茧量的变化特点。
(4)我国广西桑蚕业出现了从“东桑西移”,发展为“东丝西移”,又深化为“东绸西移”变化。简述这种变化对广西桑蚕业的有利影响。
【答案】(1)三大起源地主要分布在黄河中下游、长江中下游流域和四川盆地现在优势产区逐渐向广西、广东、云南等地转移
(2)亚热带地区,水热条件好;土地资源丰富;劳动力价格低;环境污染少
(3)江苏:1995年前产量持续上升,1995年达到高峰;1995年后产量波动下降广西:2000年前缓慢增长;2000年后快速增长;2005年后位居全国第一
(4)优化了产业结构;延长了产业链;实现了产品的深加工;提升了经济效益;增加了就业机会等
【解析】
【分析】本题以我国桑蚕业的发展为材料设置试题,涉及工业区位因素等相关内容,考查学生获取和解读地理信息、调动和运用地理知识、基本技能、描述和阐释地理事物、地理基本原理与规律、论证和探讨地理问题的能力,人地协调观、综合思维、区域认知、地理实践力的学科核心素养。
【小问1详解】
由图可知,我国三大桑蚕业起源地主要分布在黄河下游地区、四川盆地、长江中下游平原地区,我国现代优势产区再黄河下游地区基本没有分布,四川盆地与长江中下游地区有分布,其中长江中下游地区分布更多,在三大桑蚕业起源地以外的广东、广西、云南等地出现了较多的优势产区。
【小问2详解】
广西纬度低于江浙,水热条件更优越;江浙地区经济较发达,城市化水平高,广西城镇化水平较低,桑蚕用地更丰富;与江浙地区相比,广西经济欠发达,劳动力价格较低;经济落后,工业化水平低,对环境的破坏较少,污染较轻。
【小问3详解】
由图可知,江苏省从1980年至1995年的产蚕量珠江增大,1995年之后产量呈波动下降态势。广西省从1980年至2000年左右的产蚕量缓慢增长,2000年以后,增长速度加快。
【小问4详解】国家
总人口/亿
首都人口/万
城市化水平/%
甲
14.1
2188
65.2
乙
3.32
70
83
丙
0.34
900
67.5
丁
0.95
1580
68.3
经度(°E)
纬度(°N)
海拔(m)
昼长(h)
甲
134
46.8
50
11:43:21
乙
116
40
47
11:47:52
丙
112.2
16.5
-2
11:59:39
丁
75.5
37.7
3088
11:48:55
浙江省金华市十校2023-2024学年高三地理上学期11月模拟试题(Word版附解析): 这是一份浙江省金华市十校2023-2024学年高三地理上学期11月模拟试题(Word版附解析),共17页。试卷主要包含了选择题Ⅰ,选择题Ⅱ,非选择题等内容,欢迎下载使用。
浙江省名校协作体2023-2024学年高二地理上学期开学模拟试题(Word版附解析): 这是一份浙江省名校协作体2023-2024学年高二地理上学期开学模拟试题(Word版附解析),共20页。
浙江省金华十校2022-2023学年高一地理上学期期末试题(Word版附解析): 这是一份浙江省金华十校2022-2023学年高一地理上学期期末试题(Word版附解析),共25页。试卷主要包含了选择题I,选择题Ⅱ,非选择题等内容,欢迎下载使用。

