2024宜宾四中高二上学期期中考试化学试题含解析
展开可能用到的相对原子质量有:H:1 C:12 O:16 S:32 Cu:64
第一部分 选择题(共42分)
一、选择题(本题共14个小题,每小题只有一个选项符合题意,每小题3分,共42分)
1. 化学与生产生活密切相关,下列说法错误的是
A. 日常用的锌锰干电池中碳棒作为正极材料
B. 火炬“飞扬”出火口格栅喷涂碱金属的目的是利用焰色反应使火焰可视化
C. 清华大学打造的类脑芯片——“天机芯”的主要材料与光导纤维相同
D. “天问一号”形状记忆合金中的两种金属Ti、Ni都属于过渡金属元素
【答案】C
【解析】
【详解】A.日常用的锌锰干电池中锌失去电子,作负极,而碳棒作为正极材料,故A正确;
B.火炬“飞扬”出火口格栅喷涂碱金属的目的是利用焰色反应使火焰可视化,便于观察火焰,故B正确;
C.“天机芯”的主要材料与硅相同,故C错误;
D.“天问一号”形状记忆合金中的两种金属Ti、Ni,其原子序数分别为22、28,都属于过渡金属元素,故D正确;
综上所述,答案为C。
2. 某化学反应中,反应物B的物质的量浓度在内,从变成了,则这内B的反应速率为
A. B.
C. D.
【答案】A
【解析】
【分析】
【详解】反应物B的物质的量浓度在内,从变成了,则=2.0-1.0=1.0ml/L,则这内B的反应速率为=0.05ml/(L∙s);
故选A。
3. 几种化学键的键能如下:
下列说法中正确的是
A. 过程放出能量
B. 过程放出能量
C. 反应为吸热反应
D. 吸收能量后如果没有化学键的断裂与生成,仍可能发生化学反应
【答案】B
【解析】
【详解】A.过程中化学键发生断裂,吸收能量,故A错误;
B.过程中形成化学键,放出能量,故B正确;
C.反应是燃烧反应,属于放热反应,故C错误;
D.化学反应中必然有化学键的断裂与生成,故D错误;
故选B。
4. 某烃的含氧衍生物的球棍模型如图所示(图中球与球之间连线代表化学键单键或双键)。下列关于该有机物的说法正确的是( )
A. 该有机物的名称是乙酸乙酯
B. 该有机物能使Br2的CCl4或酸性高锰酸钾褪色,原理相同
C. 该有机物能发生取代反应、氧化反应和消去反应
D. 该有机物的同分异构体中能与NaHCO3反应产生气体的链状结构只有3种
【答案】D
【解析】
【分析】由球棍模型可知有机物应为CH3COOCH=CH2,含有酯基和碳碳双键,结合酯和烯烃的性质解答该题。
【详解】A. 由球棍模型可知有机物应为CH3COOCH=CH2,不是乙酸乙酯,A项错误;
B. 含有碳碳双键,可与溴水发生加成反应,与高锰酸钾发生氧化反应,B项错误;
C. 含有酯基,可发生取代反应,含有碳碳双键,可发生氧化反应,不能发生消去反应,C项错误;
D. 该有机物的分子式为C4H6O2,不饱和度为2,其同分异构体能与NaHCO3反应放出CO2,应含有羧基,即C3H5-COOH,为链状结构,则烃基为丙烯基,该有机物为丁烯酸,而丙烯基有三种,则同分异构体为3种,分别为CH2=CHCH2COOH,CH2=C(CH3)COOH,HOOCCH=CHCH3, D项正确;
答案选D。
5. 下列说法中错误的是
A. 凡是放热反应而且熵增加的反应,就更易自发进行
B. 对于同一物质在不同状态时的熵值是:气态>液态>固态
C. 平衡常数K值越大,则可逆反应进行越完全,反应物的转化率越大
D. 凡是能量达到活化能的分子发生的碰撞均为有效碰撞
【答案】D
【解析】
【详解】A.属于放热和熵增加的反应,即△H<0,△S>0,根据△H-T△S<0可知,反应易自发进行,故A正确;
B、同一物质的固态、液态、气态的混乱度依次增大,熵值增大,故B正确;
C.平衡常数是利用生成物平衡浓度幂次方乘积除以反应物平衡浓度幂次方乘积,所以K值越大,说明这个反应正向进行程度越大,反应物的转化率越大,故C正确;
D.活化分子发生有效碰撞需要满足合适的取向,因此能量达到活化能的分子发生的碰撞不一定为有效碰撞,故D错误;
故选D。
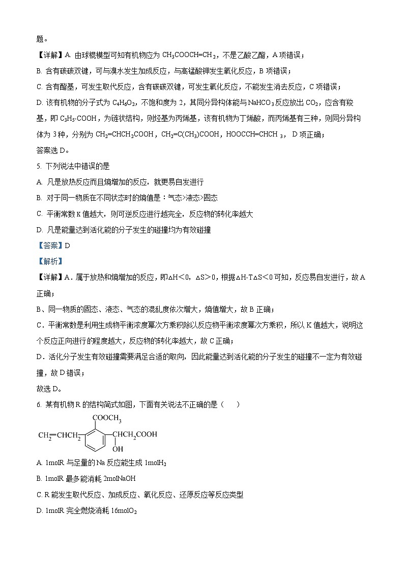
6. 某有机物R的结构简式如图,下面有关说法不正确的是( )
A. 1mlR与足量的Na反应能生成1mlH2
B. 1mlR最多能消耗2mlNaOH
C. R能发生取代反应、加成反应、氧化反应、还原反应等反应类型
D. 1mlR完全燃烧消耗16mlO2
【答案】D
【解析】
【详解】A.1mlR中含有1ml羟基(-OH)和1ml羧基(-COOH),羟基和羧基均能与Na发生反应生成H2,根据关系式:-OH~H2,-COOH~H2,故1mlR与足量的Na反应能生成1mlH2,A正确;
B.1mlR中含有1ml羧基(-COOH)和1ml酯基(-COOR),1ml羧基能与1mlNaOH反应,1ml酯基水解生成的羧基可与1mlNaOH反应,故1mlR最多能消耗2mlNaOH,B正确;
C.R中含有碳碳双键、羟基、羧基和酯基,羟基、羧基能发生酯化反应,酯基能发生水解反应,酯化反应和酯水解反应均属于取代反应,碳碳双键和羟基均能发生氧化反应,碳碳双键和苯环能发生加成反应,其中碳碳双键、苯环与氢气的加成反应又称为还原反应,故C正确;
D.R的分子式为C14H16O5,R的组成可表示为C14H6·(H2O)5,1mlC14H6·(H2O)5完全燃烧消耗的n(O2)=(14+)ml=15.5ml,D错误;
故选D。
7. 50g碳在氧气中燃烧,得到等体积CO和CO2。已知C(s)+1/2O2(g)=CO(g)△H=—110.35kJ/ml,CO(g)+1/2O2(g) =CO2(g) △H=—282.57kJ/ml, 与完全燃烧相比损失的热量与实际放出的热量之比大约是( )
A. 55:141B. 283:503C. 1:1D. 141:196
【答案】B
【解析】
【详解】50g碳的物质的量为:=ml,得到等体积的CO和CO2,CO、CO2的物质的量为:ml ,根据CO(g)+O2(g)═CO2(g)△H=-282.57kJ•ml-1可知,mlCO燃烧放出的热量为:282.57kJ/ml× ml=588.69kJ,则50g碳不完全燃烧生成 mlCO损失的热量为588.69kJ;根据C(s)+ O2(g)═CO(g)△H=-110.35kJ•ml-1,CO(g)+ O2(g)═CO2(g)△H=-282.57kJ•ml-1可知,C(s)+O2(g)═CO2(g)△H=-392.92kJ•ml-1, mlC完全燃烧生成二氧化碳放出的热量为: ml×392.92kJ•ml-1=818.58kJ;
mlC完全燃烧生成CO放出的热量为:ml×110.35kJ•ml-1=229.90kJ,则50g碳燃烧放出总热量为:229.90kJ+818.58kJ=1048.48kJ,损失的能量与实际放出的能量之比为:588.69kJ:1048.48kJ≈0.56,因283:503≈0.56,故答案选A。
8. 实验室用H2还原SiHCl3(沸点:31.85 ℃)制备高纯硅的装置如图所示(夹持装置和尾气处理装置略去),下列说法正确的是( )
A. 装置Ⅱ、Ⅲ中依次盛装的是浓硫酸、冰水
B. 实验时,应先加热管式炉,再打开活塞K
C. 为鉴定制得的硅中是否含有微量铁单质,需要用到的试剂为盐酸、双氧水、KSCN溶液
D. 该实验中制备氢气的装置也可用于饱和食盐水与电石反应制备乙炔
【答案】C
【解析】
【详解】A. 制备高纯硅的反应为H2+SiHCl3Si+3HCl,此反应应在装置 Ⅳ 中进行,装置 Ⅰ 的目的是制取氢气,氢气中含有水蒸气,对后续实验产生干扰,必须除去,因此装置 Ⅱ 的目的是除去氢气中的水蒸气,即装置 Ⅱ 中盛放浓硫酸,装置 Ⅲ 的目的是使SiHCl3汽化,与氢气充分混合,因此应在热水浴中加热,A项错误;
B. 实验时应先打开活塞K,通入氢气,排尽装置中的空气,防止加热时发生爆炸,B项错误;
C. 硅不能与盐酸反应,铁与盐酸反应生成Fe2+,Fe2+被H2O2氧化成Fe3+,遇KSCN溶液变红,可以鉴定制得的硅中是否含有铁单质,C项正确;
D. 饱和食盐水与电石反应制备乙炔,反应迅速放出大量热且生成微溶的氢氧化钙,因此不能用启普发生器进行实验,D项错误;
故选C。
9. 已知H2O2在催化剂作用下分解速率加快,其能量随反应进程的变化如图所示,下列说法正确的是
A. 加入催化剂,减小了反应的热效应
B. 加入催化剂,可提高H2O2的平衡转化率
C. H2O2分解的热化学方程式:H2O2→H2O+O2+Q
D. 反应物的总能量高于生成物的总能量
【答案】D
【解析】
【详解】A. 加入催化剂,能减小了反应活化能,但不影响热效应,A错误;
B. 加入催化剂,可提高反应速率,不影响H2O2的平衡转化率,B错误;
C. 写热化学方程式应注明物质的状态,C错误;
D. 该反应是放热反应,反应物的总能量高于生成物的总能量,D正确;
答案选D。
10. 一定条件下的密闭容器中,发生可逆反应2SO2(g)+O2(g)2SO3(g)。下列情况不能说明该反应一定达到化学平衡的是
A. SO2、O2和SO3的物质的量之比为2:1:2B. SO3的质量保持不变
C. 正反应和逆反应的速率相等D. O2的含量保持不变
【答案】A
【解析】
【详解】A.SO2、O2和SO3的物质的量之比为2:1:2,该反应可能达到平衡状态也可能没有达到平衡状态,平衡时的各组分物质的量之比与反应物初始物质的量及转化率有关,所以不能据此判断平衡状态,故A符合题意;
B.SO3的质量保持不变,说明该反应的正逆反应速率相等,反应达到平衡状态,故B不符合题意
C.正反应和逆反应的速率相等为平衡状态时的特点,说明反应达到平衡状态,故C不符合题意;
D.O2的含量保持不变,符合平衡状态时平衡体系各组分的含量保持不变的特征,能说明反应达到平衡状态,故D不符合题意;
答案选A。
11. 在3 L的密闭容器内充入2 ml氮气和2 ml氢气,一定温度下发生反应N2(g)+3H2(g) 2NH3(g),达到化学平衡后测得氨气浓度为的0.02 ml/L。则氢气和氮气的转化率之比为
A. 1:3B. 3:2C. 4:3D. 3:1
【答案】D
【解析】
【详解】达到化学平衡后测得氨气浓度为的0.02 ml/L,可知生成氨气为0.02 ml/L×3L=0.06ml,
则转化的氮气物质的量为0.03ml,转化率为,转化的氢气物质的量为0.09ml,转化率为,故氢气和氮气的转化率之比为3:1,故选D。
12. 某种氢氧燃料电池的构造如图所示。下列说法错误的是
A. 供电时的总反应为:
B. 多孔金属b作正极,是电子流入的极
C. 电池工作时,电解质溶液中移向a极
D. 负极的电极反应式为
【答案】D
【解析】
【分析】
【详解】A.氢气失去电子,在负极通入,正极是氧气得到电子,所以供电时的总反应为:,A正确;
B.多孔金属b通入的是氧气,作正极,氧气得到电子,是电子流入的极,B正确;
C.原电池中阴离子向负极移动,因此电池工作时,电解质溶液中移向a极,C正确;
D.电解质溶液显碱性,则负极的电极反应式为,D错误;
答案选D。
13. 某温度下,在恒容密闭容器中发生可逆反应的平衡常数 ,当反应达到平衡时,n(A) : n(B) : n(C) = 2 : 2 : 1。若保持温度不变,以2 : 2 : 1的物质的量之比再充入A、B、C,则下列说法正确的是
A. K值增大B. 达到新平衡后,C的体积分数增大
C. 平衡不移动D. 达到新平衡后,v逆(A)比原平衡小
【答案】B
【解析】
【详解】由平衡常数可知可逆反应为。
A. 温度不变,则平衡常数不变,故A错误;
B. 温度不变,以2:2:1的物质的量之比再充入A. B. C,相当于增大压强,平衡正向移动,则达到新平衡后,C的体积分数增大,故B正确;
C. 由B分析可知平衡正向移动,故C错误;
D. 浓度增大,则反应速率增大,故D错误。
故答案选:B。
14. 已知反应:mA(g) nB(g)+pC(g) ΔH=akJ·ml-1.则下列说法正确的是
A. 由图甲知:m > n+p,a > 0
B. 图乙中c表示A的浓度,则可推断出:T1、T3均未达平衡状态
C. 图丙纵坐标表示生成物C的百分含量,E点v(正) > v(逆)
D. 达平衡后,降低温度,则反应速率变化图象可以用图丁表示
【答案】A
【解析】
【详解】A.由图可知,温度一定时,压强增大,A的转化率增大,平衡正向移动,则m>n+p,压强一定时,升高温度,A的转化率增大,平衡正向移动,反应正向为吸热反应,则a>0,故A正确;
B.由图可知,反应正向建立平衡,达平衡前A的浓度减小,故T2时反应达到平衡,温度升高,平衡逆向移动,A的浓度增大,故T3时反应处于平衡状态,故B错误;
C.由图可知,E点未达平衡,压强一定时,E点C的百分含量减小,反应可达到平衡状态,故E点反应逆向进行,故E点v(正)<v(逆),故C错误;
D.达平衡后,降低温度,正逆反应速率均减小,故D错误;
答案选A。
第二部分 非选择题(共58分)
二、非选择题(本题包括15~19题,共5题)
15. 回答下列问题:
(1)中和热测定的实验中,用到的玻璃仪器有烧杯、温度计、___________、___________。
(2)量取反应物时,取50 mL 0.50 ml·L-1的盐酸,还需加入的试剂是___________ (填序号)。
A.50 mL 0.50 ml·L-1NaOH溶液 B.50 mL 0.55 ml·L-1NaOH溶液 C.1.0 g NaOH固体
(3)由甲、乙两人组成的实验小组,在同样的实验条件下,用同样的实验仪器和方法进行两组测定中和热的实验,实验试剂及其用量如下表所示。
①甲在实验之前预计ΔH1=ΔH2.他的根据是___________;乙在实验之前预计ΔH1≠ΔH2,他的根据是___________。
②实验测得的温度是:A的起始温度为13.0℃、终了温度为19.8℃;B的起始温度为13.0℃、终了温度为19.3℃。设充分反应后溶液的比热容c=4.184 J·(g·℃)-1,忽略实验仪器的比热容及溶液体积的变化,则ΔH1=___________;ΔH2=___________。(已知溶液密度均为1 g·cm-3)
【答案】(1) ①. 量筒 ②. 环形玻璃搅拌棒
(2)B (3) ①. A、B中酸与碱的元数、物质的量浓度、溶液体积都相同,则反应的热效应也相同 ②. NaOH是强碱,NH3•H2O是弱碱电离吸热,所以热效应不同 ③. -56.9 kJ/ml ④. -52.7 kJ/ml
【解析】
【分析】
【小问1详解】
中和热测定的实验中,用到的玻璃仪器有烧杯、量筒、环形玻璃搅拌棒、温度计;
【小问2详解】
量取反应物时,取50 mL 0.50 ml/L的盐酸,还需加入的试剂等体积但浓度略大的NaOH溶液,使碱过程或酸完全中和,并且根据酸的浓度和体积计算生成水的物质的量,答案选B;
【小问3详解】
①甲认为A、B中酸与碱的元数、物质的量浓度、溶液体积都相同,则反应的热效应也相同;而乙认为NaOH是强碱,NH3•H2O是弱碱电离吸热,所以热效应不同;
②△H1=-≈-56.9kJ/ml,△H2=-≈-52.7kJ/ml。
16. 铝是重要的金属材料,铝土矿(主要成分是Al2O3和少量的SiO2、Fe2O3杂质)是工业上制取铝的原料。实验室模拟工业上以铝土矿为原料制取Al2(SO4)3和铵明矾晶体[NH4Al(SO4)2•12H2O]的工艺流程如图所示:
请回答下列问题:
(1)固体a的化学式为_______。
(2)加快I的反应速率的措施有_______(任写两点即可)。
(3)写出II中加过量的烧碱涉及的反应离子方程式:_______;III中通入足量CO2气体发生反应的离子方程式为_______。
(4)由I中得到固体a的实验操作为_______,从铵明矾溶液中获得铵明矾晶体的实验操作依次为(填操作名称)_______、_______、过滤、洗涤。
(5)向铵明矾NH4Al(SO4)2中加氢氧化钡使硫酸根离子刚好完全沉淀的化学反应方程式为_______。
【答案】(1)SiO2
(2)加热、粉碎、研磨、适当提高盐酸的浓度等
(3) ①. 、 ②.
(4) ①. 过滤 ②. 蒸发浓缩 ③. 冷却结晶
(5)
【解析】
【分析】铝土矿主要成分是Al2O3和少量的SiO2、Fe2O3,铝土矿加入过量的盐酸,SiO2不溶于盐酸,Al2O3、Fe2O3和盐酸反应生成氯化铝、氯化铁溶液,过滤,滤液中加入过量氢氧化钠,氯化铝和过量氢氧化钠反应生成偏铝酸钠溶液、氯化铁和氢氧化钠反应生成红褐色氢氧化铁沉淀;过滤出氢氧化铁,向滤液中通入过量的二氧化碳气体,偏铝酸钠和二氧化碳反应生成碳酸氢钠和氢氧化铝沉淀;过滤出氢氧化铝,氢氧化铝加热分解为氧化铝,用硫酸溶解氧化铝得到硫酸铝溶液,通入氨气生成硫酸铝铵溶液,加热蒸发、降温结晶析出NH4Al(SO4)2•12H2O晶体。
【小问1详解】
铝土矿中SiO2不溶于盐酸,固体a的化学式为SiO2;
【小问2详解】
根据影响反应速率的因素,加热、粉碎、研磨、适当提高盐酸的浓度等可以加快I的反应速率;
【小问3详解】
氯化铝、氯化铁溶液中加入过量氢氧化钠,氯化铝和过量氢氧化钠反应生成偏铝酸钠溶液、氯化铁和氢氧化钠反应生成红褐色氢氧化铁沉淀,反应离子方程式为、;III是偏铝酸钠溶液,通入足量CO2气体生成碳酸氢钠和氢氧化铝沉淀,发生反应的离子方程式为;
【小问4详解】
由I中分离出SiO2,属于固液分离,实验操作为过滤,铵明矾溶液蒸发浓缩、冷却结晶、过滤、洗涤得到NH4Al(SO4)2•12H2O晶体;
【小问5详解】
向铵明矾NH4Al(SO4)2中加氢氧化钡使硫酸根离子刚好完全沉淀,NH4Al(SO4)2、Ba(OH)2的物质的量比为1:2,反应化学反应方程式为。
17. 回答下列问题
(1)某有机物A由C、H、O三种元素组成,1.5g A完全燃烧可生成和0.9g水。试求:
①该有机物的最简式:_______。
②若符合该最简式的A物质可能不止一种,若A与乙醇能发生酯化反应,则该反应的化学方程式为:_______。
③若A是一种具有特殊的水果香味的液体,则A的结构简式为_______。
④若A的相对分子质量为180,能发生银镜反应,也能发生酯化反应,则A的结构简式为_______。
(2)维生素C的结构简式如图。由于它能防治坏血病,所以常称为_______。在维生素C溶液中滴入紫色石蕊试液,可以看到的现象是_______。在维生素C溶液中滴入少量蓝色的含有淀粉的碘水,可观察到的现象是_______。说明维生素C具有_______性。
【答案】(1) ①. ②. ③. ④.
(2) ①. 抗坏血酸 ②. 颜色变红色 ③. 蓝色褪去 ④. 还原
【解析】
【小问1详解】
①根据A由C、H、O三种元素组成,1.5g A完全燃烧可生成和0.9g水,根据质量守恒定律,m(C)=2.2g=0.6g,m(H)=0.9g=0.1g,m(O)=1.5g-0.6g-0.1g=0.8g,则
n(C):n(H):n(O)=: :=1:2:1,所以该有机物的最简式为;
②该有机物与乙醇能发生酯化反应,该有机物为羧酸,乙酸的最简式为,故该有机物为CH3COOH,该反应的化学方程式为:;
③A是一种具有特殊的水果香味的液体,说明含有官能团酯基,最简式为,满足题目中条件,故该有机物为;
④A的相对分子质量为180,令分子式()n,则30n=180,n=6,分子式为C6H12O6,能发生银镜反应,说明含有醛基,能发生酯化反应,说明含有羟基,X的结构简式为: ;
【小问2详解】
维生素C,又称抗坏血酸;维生素C中含有酯基,可以水解生成羧酸,因此溶液中滴入紫色石蕊试液,可以看到的现象是颜色变红色;在维生素C溶液中滴入少量蓝色的含有淀粉的碘水,可观察到的现象是蓝色褪去,说因为维生素C具有还原性。
18. 载人航天器中,可将航天员呼出的CO2转化为 H2O,再通过电解 H2O 获得 O2,实现 O2的再 生,同时还能制备 CH4.已知:
①CO2(g)+4H2(g)=CH4(g)+2H2O(l) ∆H =-252.9kJ/ml
②2H2O(l)=2H2(g)+O2(g) ∆H =571.6kJ/ml
请回答下列问题:
(1)反应①属于_______ (填“吸热”或“放热”)反应。
(2)反应CH4(g)+2O2(g)=CO2(g)+2H2O(l) ∆H =_______ kJ/ml。
(3)利用 CH4可制备乙烯及合成气(CO、H2)。有关化学键键能(E)的数据如表:
①已知2CH4(g)=C2H4(g)+2H2(g) ΔH =+167kJ/ml,则a=_______ 。
②已知5C2H4(g)+12 (aq)+36H+ (aq)=12Mn2+ (aq)+10CO2 (g)+28H2O(l) ΔH =-m kJ·ml-1,当放出的热量为n kJ时,该反应转移电子的物质的量为_______ml。(用含m、n 的代数式表示)
③制备合成气反应历程分两步,步骤Ⅰ:CH4(g)⇌ C(ads)+2H2(g);步骤Ⅱ:C(ads)+ CO2(g)⇌ 2CO(g)。上述反应中 C(ads)为吸附性活性炭,反应历程的能量变化如图
E4-E1表示步骤Ⅰ正反应的 _______,制备合成气反应可在_______ (填“高温” 或“低温”)下自发进行。
【答案】(1)放热 (2)890.3
(3) ① 613 ②. ③. 活化能 ④. 高温
【解析】
【小问1详解】
反应①的∆H小于0,属于放热反应。
【小问2详解】
根据盖斯定律可知,反应CH4(g)+2O2(g)=CO2(g)+2H2O(l) ∆H=-①-2②=-890.3 kJ/ml。
【小问3详解】
①焓变等于反应物键能和减去生成物键能和,已知2CH4(g)=C2H4(g)+2H2(g) ΔH =+167kJ/ml,则2×4×413 kJ/ml-(4×413 kJ/ml+a+2×436)=+167kJ/ml,a=613kJ/ml。
②已知5C2H4(g)+12 (aq)+36H+ (aq)=12Mn2+ (aq)+10CO2 (g)+28H2O(l) ΔH =-m kJ·ml-1,由方程式体现的关系可知,当转移60ml电子时,放出的热量为m kJ,故当放出的热量为n kJ时,该反应转移电子的物质的量为ml。
③由反应历程的能量变化可知,E4-E1表示步骤Ⅰ正反应的活化能;由图可知,制备合成气反应为吸热、熵增反应,故可在高温下自发进行。
19. 磷能形成多种含氧酸,工业和生产生活中用途广泛。
(1)次磷酸(H3PO2)是一种精细化工产品,向10mLH3PO2溶液中加入20mL等物质的量浓度的NaOH溶液后,所得的溶液中只有H2PO2-、OH-两种阴离子。
①写出H3PO2溶液与足量NaOH溶液反应后形成的正盐的化学式________;
②常温下,K(H3PO2)=5.9×10-2,0.1ml/L的H3PO2溶液在加水稀释过程中,下列表达式的数据一定变小的是________(填标号)。
A.c(H+) B. C. D.c(OH-)
(2)亚磷酸(H3PO3)是二元中强酸,25℃时亚磷酸的电离常数为K1=5.0×10-2,K2=2.6×10-7。
①试从电离平衡移动的角度解释K1、K2数据的差异________。
②亚磷酸溶液中的H3PO3、H2PO、HPO的物质的量分数δ(x)随c(H+)的变化如图所示[已知(X2-)=
图象中c点对应的c(H+)=________ml/L(只列出计算式)。
(3)25℃时,HF的电离常数为K=3.6×10-4;H3PO4的电离常数为K1=7.5×10-3,K2=6.2×10-8,K=4.4×10-13。足量NaF溶液和H3PO4溶液反应的离子方程式为________。
(4)①相同温度下,等物质的量浓度的上述三种磷(H3PO2、H3PO3、H3PO4)的含氧酸中,c(H+)由大到小的顺序为________(用酸的分子式表示)。
②已知:OH-(aq)+H+(aq)=H2O(1)△H=-57.3kJ•ml-1,则0.1ml/LH3PO4溶液与足量0.Iml/LNaOH溶液反应生成1mlH2O(1)放出的热量为________(填标号)。A.=57.3kJ B.<57.3kJ C.>57.3kJ D.无法确定
【答案】(1) ①. NaH2PO2 ②. AB
(2) ①. H3PO3第一步电离出的氢离子对第二步电离起到了抑制的作用 ②.
(3)F-+H3PO4=HF+H2PO
(4) ①. H3PO2>H3PO3>H3PO4 ②. B
【解析】
【小问1详解】
①向10mLH3PO2溶液中加入20mL等物质的量浓度的NaOH溶液后,所得的溶液中只有H2PO2-、OH-两种阴离子,说明H3PO2是一元酸, H3PO2溶液与足量NaOH溶液反应后形成的正盐的化学式NaH2PO2;
②A.0.1ml/L的H3PO2溶液呈酸性,在加水稀释过程中c(H+)减小,故选A;
B.0.1ml/L的H3PO2溶液在加水稀释过程中,减小、不变,所以减小,故选B;
C.0.1ml/L的H3PO2溶液在加水稀释过程中,平衡常数不变, 故不选C;
D.0.1ml/L的H3PO2溶液呈酸性,在加水稀释过程中c(H+)减小,所以c(OH-)增大,故不选D;
选AB。
【小问2详解】
①H3PO3第一步电离出的氢离子对第二步电离起到了抑制的作用,所以K1>K2。
②K1=、,根据图示,图象中c点,所以= ,对应的c(H+)=。
【小问3详解】
25℃时,HF的电离常数为K=3.6×10-4;H3PO4的电离常数为K1=7.5×10-3,K2=6.2×10-8,K=4.4×10-13。根据强酸制弱酸,足量NaF溶液和H3PO4溶液反应生成NaH2PO4和HF,该反应的离子方程式为F-+H3PO4=HF+H2PO。
【小问4详解】
①电离常数越大酸性越强,相同温度下,等物质的量浓度的H3PO2、H3PO3、H3PO4,c(H+)由大到小的顺序为H3PO2>H3PO3>H3PO4。化学键
键能/()
498
436
463
反应物
起始温度
t1/℃
终了温度
t2/℃
中和热
/kJ·ml-1
A.1.0 ml·L-1HCl溶液50 mL、1.1 ml·L-1NaOH溶液50 mL
13.0
ΔH1
B.1.0 ml·L-1HCl溶液50 mL、1.1 ml·L-1NH3·H2O溶液50 mL
13.0
ΔH2
化学键
H-H
C=C
C-C
C-H
E(kJ/ml)
436
a
348
413
2024苏州高二上学期期中考试化学试题含解析: 这是一份2024苏州高二上学期期中考试化学试题含解析,文件包含江苏省苏州市2023-2024学年高二上学期期中考试化学试题含解析docx、江苏省苏州市2023-2024学年高二上学期期中考试化学试题无答案docx等2份试卷配套教学资源,其中试卷共29页, 欢迎下载使用。
2024宜宾四中高二上学期9月月考化学试题含解析: 这是一份2024宜宾四中高二上学期9月月考化学试题含解析,文件包含四川省宜宾市第四中学校2023-2024学年高二上学期9月月考化学试题含解析docx、四川省宜宾市第四中学校2023-2024学年高二上学期9月月考化学试题无答案docx等2份试卷配套教学资源,其中试卷共25页, 欢迎下载使用。
2024宜宾四中高二上学期开学考试化学试题含解析: 这是一份2024宜宾四中高二上学期开学考试化学试题含解析,文件包含四川省宜宾市第四中学校2023-2024学年高二上学期开学考试化学试题含解析docx、四川省宜宾市第四中学校2023-2024学年高二上学期开学考试化学试题无答案docx等2份试卷配套教学资源,其中试卷共24页, 欢迎下载使用。

