重庆市綦江区未来学校联盟2023-2024学年八年级上学期期中生物试卷
展开
这是一份重庆市綦江区未来学校联盟2023-2024学年八年级上学期期中生物试卷,共19页。试卷主要包含了单选题,填空题等内容,欢迎下载使用。
1.(1分)我国美丽富饶的南海诸岛,有许多是由珊瑚虫分泌物堆积而构成的珊瑚礁形成的,珊瑚虫属于腔肠动物( )
A.身体呈辐射对称,有口无肛门
B.身体呈两侧对称,有口无肛门
C.身体呈圆柱形,有口无肛门
D.身体呈圆筒形,身体分节
2.(1分)苏州曾是血吸虫病的重灾区,至今疾控中心仍十分关注血吸虫病的防疫工作。下列“防治血吸虫病”的措施中,针对性最强的是( )
A.消灭钉螺B.管理好人畜粪便
C.讲究个人卫生D.管理好水源
3.(1分)我国某地流传的“骨笛”是用一种内部中空、轻而坚固的长骨制成的乐器。你认为下列动物的骨骼中最适合做“骨笛”的是( )
A.青蛙B.老鹰C.猫D.乌龟
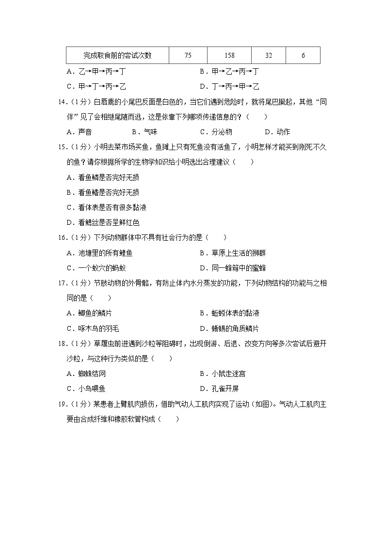
4.(1分)春天,蛇喜欢在有阳光的地方先晒太阳然后觅食,如果我们要了解更多关于蛇的知识( )
A.《两栖动物学》B.《昆虫学》
C.《爬行动物学》D.《哺乳动物学》
5.(1分)动物园举行全体鱼类运动会,①中华鲟②鲍鱼③海马④章鱼⑤黄鳝⑥鲨鱼⑦墨鱼⑧带鱼⑨鱿鱼报名参加,有参赛资格的有( )
A.①③④⑤⑧B.①⑤⑥⑧C.①③⑤⑥⑧D.②④⑥⑧⑨
6.(1分)毛泽东在《沁园春•长沙》里有这样一段描写:“鹰击长空,鱼翔浅底,万类霜天竞自由”。其中涉及的动物运动方式有( )
A.飞行、游泳B.跳跃、爬行C.跳跃、游泳D.飞行、爬行
7.(1分)某人患上了关节炎,感觉肿胀,引起积液的部位最可能是( )
A.关节软骨B.关节囊C.关节腔D.关节窝
8.(1分)如图中吸管的圈内部分可以表示某类动物的身体的结构特点。下列动物不具有此特点的是( )
A.涡虫B.蚯蚓C.水蛭D.沙蚕
9.(1分)“冰墩墩”是2022年北京冬奥会吉祥物,是一个熊猫的形象。下列有关熊猫特征的说法正确的是( )
A.卵生,用肺呼吸B.胎生,皮肤裸露
C.卵生,体温恒定D.胎生,用肺呼吸
10.(1分)一只小鸡刚孵化出来寻找食物时,它会把地上的任何小点都啄个遍,后来它只会啄可以吃的食物。这两种行为分别是( )
A.先天性行为,学习行为
B.先天性行为,先天性行为
C.学习行为,学习行为
D.学习行为,先天性行为
11.(1分)下列各项中,与青蛙适应陆地生活无关的是( )
A.头部感觉器官发达
B.能利用肺进行气体交换
C.趾间有蹼,适于划水
D.后肢发达,适于跳跃
12.(1分)跳绳是体育中考项目之一,主要考查初中生的运动协调能力。下列关于跳绳的说法正确的是( )
A.只需运动系统就能完成
B.跳绳动作很轻松,无须消耗能量
C.仅有上肢骨骼肌参与
D.跳绳时骨的运动需靠骨骼肌的牵拉
13.(1分)分析下表数据可知四种动物从低等到高等的顺序是( )
A.乙→甲→丙→丁B.甲→乙→丙→丁
C.甲→丁→丙→乙D.丁→丙→甲→乙
14.(1分)白唇鹿的小尾巴反面是白色的,当它们遇到危险时,就将尾巴撅起,其他“同伴”见了会相继尾随而逃,这是依靠下列哪项传递信息的?( )
A.声音B.气味C.分泌物D.动作
15.(1分)小明去菜市场买鱼,鱼摊上只有死鱼没有活鱼了,小明怎样才能买到刚死不久的鱼?请你根据所学的生物学知识给小明选出合理建议( )
A.看鱼鳞是否完好无损
B.看鱼鳍是否完好无损
C.看体表是否有很多黏液
D.看鳃丝是否呈鲜红色
16.(1分)下列动物群体中不具有社会行为的是( )
A.池塘里的所有鲤鱼B.草原上生活的狮群
C.一个蚁穴的蚂蚁D.同一蜂箱中的蜜蜂
17.(1分)节肢动物的外骨骼,有防止体内水分蒸发的功能,下列动物结构的功能与之相同的是( )
A.鲫鱼的鳞片B.蚯蚓体表的黏液
C.啄木鸟的羽毛D.蜥蜴的角质鳞片
18.(1分)草履虫前进遇到沙粒等阻碍时,出现倒游、后退、改变方向等多次尝试后避开沙粒,与这种行为类似的是( )
A.蜘蛛结网B.小鼠走迷宫
C.小鸟喂鱼D.孔雀开屏
19.(1分)某患者上臂肌肉损伤,借助气动人工肌肉实现了运动(如图)。气动人工肌肉主要由合成纤维和橡胶软管构成( )
A.该患者受损的肌肉是肱三头肌
B.气动人工肌肉的两端固定在相邻的两块骨上
C.气动人工肌肉充气时可实现伸肘运动
D.屈肘运动过程不需要关节参与
20.(1分)在漫长的生物进化过程中,“生物体结构与功能相适应”是重要的生命观念之一。下列与此观念不相符合的是( )
A.河蚌有坚硬的贝壳,有利于它保护内部柔软的器官
B.鲫鱼身体呈流线型,有利于它减小游泳阻力
C.蜥蜴体表覆盖鳞片,有利于它贴地迅速爬行
D.鸟类胸肌发达,收缩有力,有利于它空中飞行
二、填空题(共30分,每空1分)
21.(7分)如图是生活在水中或潮湿环境中的动物,请分析并回答下列问题:
(1)写出B、D两种动物的名称:B ;D 。
(2)A是涡虫,属于扁形动物,身体呈 对称。
(3)C是蛔虫,它寄生在小肠内,人类的消化液不能将它消化是因为它有 ,有保护的作用。
(4)A、B的共同特征是 。
(5)D是软体动物,他身上的贝壳是由 所分泌的物质形成的。
(6)根据动物体内有无脊椎骨构成的脊柱,他们应同属于 动物。
22.(11分)如图A、B、C、D、E、F是常见的几种动物,请据图回答下列问题:
(1)A的成体营水陆两栖生活,用 呼吸, 可辅助呼吸。
(2)将B的胸部,腹部浸入水中,过一段时间发现蝗虫死亡 被淹没所致。
(3)C是食草动物,它的牙齿有 和 的分化。C的生殖方式是 。
(4)D生活在水中,呼吸器官是 ;为了减少运动时的阻力,它的体型多为 型。
(5)E的呼吸功能强大,体内有 和肺相通,能够辅助呼吸。
(6)F的卵外有坚韧的 ,具有保护作用,并能减少水分的丢失。
(7)上述动物中,体温能保持恒定的有 (填字母)。
23.(8分)如图为人体某处肢体活动模型示意图,A、B、C、D为木条,他们之间均由螺丝相连接(可伸缩),并由两端的绳子(不可伸缩)固定在相应的木条上
(1)图中的气球及与其相连的绳子分别代表骨骼肌中的 和 ;木块代表 ,螺丝处代表 。
(2)当木条B不动,而木条A按图中所示方向移动,气球P的活动状态是 (选填“收缩”或“舒张”)。
(3)每个气球两端的绳子能否固定在同一木块? 。
(4)从这个模型可以看出,人在运动时要靠 收缩牵拉 绕关节完成动作。
24.(4分)请分析下面的材料,回答问题。
材料一 老鼠和猫本是一对天敌,然而某户人家养的一只大白猫却和一只小老鼠和睦相处,并且这只刚产崽的大白猫还给小老鼠喂奶吃。
材料二 白蚁中有蚁后,蚁王,工蚁和兵蚁之分。蚁后专职产卵,工蚁承担了觅食、筑巢、照料蚁后产下的卵,饲喂其他白蚁等大部分工作
(1)从行为获得的途径来看,材料一中的“大白猫”喂养小老鼠的行为属于 。
(2)从行为的功能来看,材料二中的白蚁是具有 行为的动物。他们的成员之间有明确的 ,形成了一定的 。
参考答案与试题解析
一、单选题(请将你认为最满意的一个答案的序号填写在下表中,每题1分,共20分)
1.(1分)我国美丽富饶的南海诸岛,有许多是由珊瑚虫分泌物堆积而构成的珊瑚礁形成的,珊瑚虫属于腔肠动物( )
A.身体呈辐射对称,有口无肛门
B.身体呈两侧对称,有口无肛门
C.身体呈圆柱形,有口无肛门
D.身体呈圆筒形,身体分节
【分析】腔肠动物是最低等的多细胞动物,腔肠动物的主要特征是:生活在水中,体壁由内胚层、外胚层和中胶层构成,体内有消化腔,有口无肛门。
【解答】解:珊瑚虫属于腔肠动物,它们的身体呈辐射对称,体内有消化腔,食物从口进入消化腔,是最低等的多细胞动物。
故选:A。
【点评】回答此题的关键是明确腔肠动物的特征。
2.(1分)苏州曾是血吸虫病的重灾区,至今疾控中心仍十分关注血吸虫病的防疫工作。下列“防治血吸虫病”的措施中,针对性最强的是( )
A.消灭钉螺B.管理好人畜粪便
C.讲究个人卫生D.管理好水源
【分析】病原体是指引起传染病的细菌、病毒、和寄生虫等生物;血吸虫病属于体表传染病,主要是通过接触传播的,血吸虫病的病原体是血吸虫。
【解答】解:传染病能够流行必须具备三个环节:传染源、传播途径,血吸虫病传染源是血吸虫病患者,针对性最强的防治措施是消灭钉螺。
故选:A。
【点评】解此题的关键是理解掌握病原体的概念以及血吸虫病属于体表传染病,主要是通过接触传播的。
3.(1分)我国某地流传的“骨笛”是用一种内部中空、轻而坚固的长骨制成的乐器。你认为下列动物的骨骼中最适合做“骨笛”的是( )
A.青蛙B.老鹰C.猫D.乌龟
【分析】鸟类与其飞行生活相适应的结构特点为:前肢变成翼;体表被覆羽毛,有的骨中空,有的骨愈合;胸肌发达;直肠很短,能减轻体重;有气囊,可协助肺完成双重呼吸等。
【解答】解:多数鸟类营飞行生活,其结构总是与其生活相适应的,鸟类的骨有的很薄,长骨中空,可减轻体重。可见老鹰的骨骼特点适合做骨笛。
故选:B。
【点评】了解鸟类的骨骼与飞行生活相适应的特征,其它适于飞行的特点也要掌握,也是重点内容。
4.(1分)春天,蛇喜欢在有阳光的地方先晒太阳然后觅食,如果我们要了解更多关于蛇的知识( )
A.《两栖动物学》B.《昆虫学》
C.《爬行动物学》D.《哺乳动物学》
【分析】爬行动物的主要特征:皮肤干燥、厚实,体表覆盖着角质的鳞片或甲,用肺呼吸,陆地上产卵,其卵有坚韧的卵壳,是真正摆脱对水的依赖而适应陆地生活的脊椎动物。
【解答】解:由分析可知,蛇属于爬行动物,可以查阅《爬行动物学》,ABD错误。
故选:C。
【点评】掌握爬行动物的主要特征是解答此题的关键。
5.(1分)动物园举行全体鱼类运动会,①中华鲟②鲍鱼③海马④章鱼⑤黄鳝⑥鲨鱼⑦墨鱼⑧带鱼⑨鱿鱼报名参加,有参赛资格的有( )
A.①③④⑤⑧B.①⑤⑥⑧C.①③⑤⑥⑧D.②④⑥⑧⑨
【分析】鱼类的主要特征:终生生活在水中,身体呈梭形,体表大多覆盖着鳞片,用鳃呼吸,用鳍游泳;软体动物的主要特征:身体柔软,外壳为贝壳。贝壳能随身体的生长而增大,现出年轮般的花纹。
【解答】解:鱼类属于脊椎动物,软体动物属于无脊椎动物、②鲍鱼是软体动物、④章鱼是软体动物、⑥鲨鱼是鱼类、⑧带鱼是鱼类,因此动物园举行全体鱼类运动会、③海马、⑥鲨鱼,C正确。
故选:C。
【点评】掌握鱼类的主要特征是解题的关键。
6.(1分)毛泽东在《沁园春•长沙》里有这样一段描写:“鹰击长空,鱼翔浅底,万类霜天竞自由”。其中涉及的动物运动方式有( )
A.飞行、游泳B.跳跃、爬行C.跳跃、游泳D.飞行、爬行
【分析】本题考查的是动物的运动方式,运动是动物区别于其他生物的重要特征。
【解答】解:动物因种类不同,生存环境各异。在“鹰击长空,万类霜天竞自由”中,鱼的运动方式为游泳。
故选:A。
【点评】关于动物的运动方式,应具体问题具体分析,可结合着具体的例子理解。
7.(1分)某人患上了关节炎,感觉肿胀,引起积液的部位最可能是( )
A.关节软骨B.关节囊C.关节腔D.关节窝
【分析】关节是由关节面、关节囊和关节腔三部分组成。关节面包括关节头和关节窝。关节面上覆盖一层表面光滑的关节软骨,可减少运动时两骨间关节面的摩擦和缓冲运动时的震动;关节囊由结缔组织构成,包绕着整个关节,把相邻的两骨牢固地联系起来。囊壁的内表面能分泌滑液;关节腔是由关节囊和关节面共同围成的密闭腔隙,内有少量滑液。滑液有润滑关节软骨的作用,可以减少骨与骨之间的摩擦,使关节的运动灵活自如。
【解答】解:关节腔内的滑液是由关节囊的内部分泌的,具有润滑关节软骨的作用,分泌滑液过多。
故选:B。
【点评】熟练掌握关节的结构及功能,了解关节炎的相关知识。
8.(1分)如图中吸管的圈内部分可以表示某类动物的身体的结构特点。下列动物不具有此特点的是( )
A.涡虫B.蚯蚓C.水蛭D.沙蚕
【分析】环节动物的主要特征有:身体细长,由许多体节构成,有真体腔,有刚毛或疣足,解答即可。
【解答】解:图中吸管的圈内部分可以表示环节动物的身体的结构特点,环节动物的特征为身体由许多彼此相似的环状体节构成,身体分节可以增强运动的灵活性;沙蚕,都属于环节动物,有口无肛门。
故选:A。
【点评】关键知道环节动物的特征,即:身体由许多体节组成。
9.(1分)“冰墩墩”是2022年北京冬奥会吉祥物,是一个熊猫的形象。下列有关熊猫特征的说法正确的是( )
A.卵生,用肺呼吸B.胎生,皮肤裸露
C.卵生,体温恒定D.胎生,用肺呼吸
【分析】哺乳动物的主要特征体表面有毛,一般分头、颈、躯干、四肢和尾五个部分;牙齿分化,体腔内有膈,心脏四腔,用肺呼吸;大脑发达,体温恒定,哺乳胎生.
【解答】解:熊猫属于哺乳动物,体表面被毛,体温恒定,胎生哺乳,D正确。
故选:D。
【点评】熟记哺乳动物的主要特征及分布是解题关键.知道哺乳和胎生是哺乳动物最显著的特征.
10.(1分)一只小鸡刚孵化出来寻找食物时,它会把地上的任何小点都啄个遍,后来它只会啄可以吃的食物。这两种行为分别是( )
A.先天性行为,学习行为
B.先天性行为,先天性行为
C.学习行为,学习行为
D.学习行为,先天性行为
【分析】后天性行学习行为为是动物出生后通过学习得来的行为。动物建立后天行为的主要方式是条件反射。参与神经中枢是大脑皮层不是与生俱来的而是动物在成长过程中,通过生活经验和“学习”逐渐建立起来的新的行为。
【解答】解:一只小鸡刚孵化出来寻找食物时,它会把地上的任何小点都啄个遍,由体内的遗传物质所决定的先天性行为。是通过环境因素的作用。
故选:A。
【点评】解答此类题目的关键是理解动物行为获得途径和特点。
11.(1分)下列各项中,与青蛙适应陆地生活无关的是( )
A.头部感觉器官发达
B.能利用肺进行气体交换
C.趾间有蹼,适于划水
D.后肢发达,适于跳跃
【分析】两栖动物的主要特征:幼体生活在水中,用鳃呼吸;成体生活在水中或陆地上,用肺呼吸,同时用皮肤辅助呼吸。
【解答】解:由于两栖动物的出现代表了从水生到陆生的过渡期。既有适应陆地生活的新的性状。其适应陆地生活的特征:①头部感觉器官发达,便于观察周围环境,摆脱水的限制,适于跳跃。其适应水中生活的特征:①趾间有蹼。②皮肤柔软有黏液。③头呈三角形。故与青蛙适应陆地生活无关的是皮肤柔软、湿润。
故选:C。
【点评】两栖动物是从水生到陆生的过渡期,既有适应陆地生活的性状,也有适应水中生活的特征。
12.(1分)跳绳是体育中考项目之一,主要考查初中生的运动协调能力。下列关于跳绳的说法正确的是( )
A.只需运动系统就能完成
B.跳绳动作很轻松,无须消耗能量
C.仅有上肢骨骼肌参与
D.跳绳时骨的运动需靠骨骼肌的牵拉
【分析】人体完成一个运动都要有神经系统的调节,由骨、骨骼肌、关节的共同参与,多组肌肉的协调作用,才能完成。
【解答】解:运动并不是仅靠运动系统来完成,它需要神经系统的控制和调节,因此还需要消化系统、循环系统等系统的配合,骨骼肌收缩,绕着关节活动。故跳绳的说法正确的是跳绳时骨的运动需靠骨骼肌的牵拉。
故选:D。
【点评】运动并不只靠运动系统完成,它需要多个系统的配合。
13.(1分)分析下表数据可知四种动物从低等到高等的顺序是( )
A.乙→甲→丙→丁B.甲→乙→丙→丁
C.甲→丁→丙→乙D.丁→丙→甲→乙
【分析】动物的学习行为是在遗传因素的基础上,通过环境因素的作用,由生活经验和学习获得的。不同的动物,学习能力是不同的。动物可以通过尝试和错误产生学习行为,一般来说,动物越高等,形态结构越复杂,学习行为就越复杂,尝试与错误的次数越少。反之,动物越低等,形态结构越简单,学习行为就越简单,尝试与错误的次数就越多。
【解答】解:由分析知道:丁学会绕道取食所经历的尝试与错误的次数最少,所以丁最高等,所以乙最低等。
故选:A。
【点评】明确动物越高等,形态结构越复杂,学习行为就越复杂,尝试与错误的次数越少是解题的关键。
14.(1分)白唇鹿的小尾巴反面是白色的,当它们遇到危险时,就将尾巴撅起,其他“同伴”见了会相继尾随而逃,这是依靠下列哪项传递信息的?( )
A.声音B.气味C.分泌物D.动作
【分析】鹿科动物将尾巴撅起,这是用动作将危险信号告知“同伴”。
【解答】解:动物通讯,就是指个体通过释放一种或是几种刺激性信号。信号本身并无意义,更重要的是它代表着一系列复杂的生物属性,
如性别、年龄、敌对性或友好性等等、声音、分泌物性外激素,会把尾巴崛起。
故选:D。
【点评】解答此类题目的关键是理解动物之间的信息交流方式。
15.(1分)小明去菜市场买鱼,鱼摊上只有死鱼没有活鱼了,小明怎样才能买到刚死不久的鱼?请你根据所学的生物学知识给小明选出合理建议( )
A.看鱼鳞是否完好无损
B.看鱼鳍是否完好无损
C.看体表是否有很多黏液
D.看鳃丝是否呈鲜红色
【分析】鱼类生活在水中,用鳃呼吸,鳃是由鳃丝、鳃弓和鳃耙组成的,主要的结构是鳃丝,内有大量的毛细血管,当水由口进入流经鳃然后经鳃盖后缘流出,水流经鳃丝时,水中的溶解氧进入鳃丝的毛细血管中,而二氧化碳由鳃丝排放到水中,二者进行气体交换。
【解答】解:鱼类终生生活在水中,用鳃呼吸,鳃丝里密布毛细血管,经过鳃丝时,而血里的二氧化碳浸出毛细血管,随水从鳃盖后缘的鳃孔排出体外。所以,其鳃丝中的毛细血管中就充满了鲜红色的动脉血。
故选:D。
【点评】关于鱼鳃的特点,一般以选择题的形式考查,难度一般。
16.(1分)下列动物群体中不具有社会行为的是( )
A.池塘里的所有鲤鱼B.草原上生活的狮群
C.一个蚁穴的蚂蚁D.同一蜂箱中的蜜蜂
【分析】社会行为是一些营群体生活的动物,群体内形成一定的组织,成员之间有明确分工,共同维持群体生活的行为,如蜂群中的蜂王、工蜂、雄蜂各有分工。有的群体中还会形成等级,如草原上的雄性头羊总是优先占领配偶。
【解答】解:A、池塘里的所有鲤鱼,也没有严格的等级;
BCD、草原上生活的狮群、同一蜂箱中的蜜蜂,因此都属于社会行为。
故选:A。
【点评】解答此类题目的关键是理解掌握社会行为的特征。
17.(1分)节肢动物的外骨骼,有防止体内水分蒸发的功能,下列动物结构的功能与之相同的是( )
A.鲫鱼的鳞片B.蚯蚓体表的黏液
C.啄木鸟的羽毛D.蜥蜴的角质鳞片
【分析】节肢动物体表坚硬的外骨骼既保护和支持了内部的柔软器官、又能有效的防止体内水分的蒸发。
【解答】解:A、鲫鱼的鳞片有保护作用。
B、蚯蚓体表的黏液是为了保持体壁湿润,B不符合题意。
C、啄木鸟的羽毛具有保护和保温作用。
D、蜥蜴等爬行动物是真正的陆生脊椎动物,陆地生活的动物体表具有角质的鳞片或甲,还能够防止体内水分的蒸发,D符合题意。
故选:D。
【点评】理解生物与环境相适应的形态结构特点是解答此类题目的关键。
18.(1分)草履虫前进遇到沙粒等阻碍时,出现倒游、后退、改变方向等多次尝试后避开沙粒,与这种行为类似的是( )
A.蜘蛛结网B.小鼠走迷宫
C.小鸟喂鱼D.孔雀开屏
【分析】(1)先天性行为是动物生来就有的,由动物体内的遗传物质决定的行为,是动物的一种本能,不会丧失。
(2)后天学习行为是动物出生后,在动物的成长过程中,通过生活经验和学习逐渐建立起来的新的行为。
【解答】解:ACD、蜘蛛结网、孔雀开屏,由动物体内的遗传物质决定的先天性行为;
B、小鼠走迷宫。
“草履虫前进遇到沙粒等阻碍时,出现倒游、改变方向等多次尝试后避开沙粒”是通过生活经验形成的学习行为。
故选:B。
【点评】解答此类题目的关键是理解掌握先天性行为和学习行为的特点。
19.(1分)某患者上臂肌肉损伤,借助气动人工肌肉实现了运动(如图)。气动人工肌肉主要由合成纤维和橡胶软管构成( )
A.该患者受损的肌肉是肱三头肌
B.气动人工肌肉的两端固定在相邻的两块骨上
C.气动人工肌肉充气时可实现伸肘运动
D.屈肘运动过程不需要关节参与
【分析】人体完成一个运动都要有神经系统的调节,有骨、骨骼肌、关节的共同参与,多组肌肉的协调作用,才能完成。
【解答】解:A、气动人工肌肉替换的是人的肱二头肌,A错误。
B、气动人工肌肉的两端应固定在不同的两块骨上。
C、骨骼肌有受刺激收缩的特性,因此每一个动作的完成总是由两组肌肉相互配合活动。屈肘时,肱二头肌收缩,其充气时表示肱二头肌收缩,C错误。
D、人体完成一个运动都要有神经系统的调节、骨骼肌,多组肌肉的协调作用。因此屈肘运动过程需要关节参与。
故选:B。
【点评】在运动中,神经系统起调节作用,骨起杠杆的作用,关节起支点作用(也有说枢纽作用),骨骼肌起动力作用。
20.(1分)在漫长的生物进化过程中,“生物体结构与功能相适应”是重要的生命观念之一。下列与此观念不相符合的是( )
A.河蚌有坚硬的贝壳,有利于它保护内部柔软的器官
B.鲫鱼身体呈流线型,有利于它减小游泳阻力
C.蜥蜴体表覆盖鳞片,有利于它贴地迅速爬行
D.鸟类胸肌发达,收缩有力,有利于它空中飞行
【分析】生物体的结构总是与一定的功能相适应的。
【解答】解:A、河蚌属于软体动物,有利于它保护内部柔软的器官。
B、鲫鱼生活在水中,有利于它减小游泳阻力。
C、蜥蜴属于爬行动物,有利于减少体内水分的蒸发。
D、鸟类的胸肌发达,利于牵动两翼完成飞行动作。
故选:C。
【点评】明白各种动物的特征是解题的关键。
二、填空题(共30分,每空1分)
21.(7分)如图是生活在水中或潮湿环境中的动物,请分析并回答下列问题:
(1)写出B、D两种动物的名称:B 水螅 ;D 蜗牛 。
(2)A是涡虫,属于扁形动物,身体呈 两侧 对称。
(3)C是蛔虫,它寄生在小肠内,人类的消化液不能将它消化是因为它有 角质层 ,有保护的作用。
(4)A、B的共同特征是 有口无肛门 。
(5)D是软体动物,他身上的贝壳是由 外套膜 所分泌的物质形成的。
(6)根据动物体内有无脊椎骨构成的脊柱,他们应同属于 无脊椎 动物。
【分析】A是涡虫属于扁形动物、B水螅属于腔肠动物、C蛔虫属于线形动物、D蜗牛属于软体动物。
【解答】解:(1)据图分析可知:B是水螅,属于腔肠动物,属于软体动物。
(2)A涡虫属于扁形动物,身体呈两侧对称;有口无肛门。
(3)C蛔虫属于线形动物,寄生在小肠内,起保护作用,肠仅有一层细胞构成。生殖器官发达。
(4)A涡虫属于扁形动物,身体呈两侧对称;有口无肛门,身体呈辐射对称;有口无肛门。A。
(5)D涡虫属于软体动物,柔软的身体表面有外套膜。
(6)题干中的这些动物身体内都没有由脊椎骨组成的脊柱的动物,属于无脊椎动物。
故答案为:(1)水螅;蜗牛;
(2 两侧;
(3)角质层;
(4)有口无肛门;
(5)外套膜;
(6)无脊椎。
【点评】解答此题的关键是熟知动物分类的依据和各类动物的特征。
22.(11分)如图A、B、C、D、E、F是常见的几种动物,请据图回答下列问题:
(1)A的成体营水陆两栖生活,用 肺 呼吸, 皮肤 可辅助呼吸。
(2)将B的胸部,腹部浸入水中,过一段时间发现蝗虫死亡 气门 被淹没所致。
(3)C是食草动物,它的牙齿有 门齿 和 臼齿 的分化。C的生殖方式是 胎生 。
(4)D生活在水中,呼吸器官是 鳃 ;为了减少运动时的阻力,它的体型多为 流线 型。
(5)E的呼吸功能强大,体内有 气囊 和肺相通,能够辅助呼吸。
(6)F的卵外有坚韧的 卵壳 ,具有保护作用,并能减少水分的丢失。
(7)上述动物中,体温能保持恒定的有 CE (填字母)。
【分析】分析图可知:A是青蛙属于两栖动物、B蝗虫属于节肢动物、C兔属于哺乳动物、D属于鱼类、E属于鸟类、F属于爬行动物。
【解答】解:(1)A青蛙属于两栖动物,幼体生活在水中。成体既能生活在水中,主要用肺呼吸。
(2)蝗虫的呼吸器官是气管,但外界气体进入蝗虫身体的门户是气门。所以将B蝗虫的胸部,过一段时间发现蝗虫死亡。
(3)哺乳动物牙齿分化为门齿、犬齿和臼齿。兔的生殖方式是胎生,所以不易受到天敌的攻击,增加对陆地生活的适应能力。
(4)D鱼类生活在水中,用鳃呼吸,能减小鱼类在水中运动的阻力。
(5)E鸟用肺呼吸,气囊辅助肺进行呼吸,当吸气时,在肺内进行气体交换,在气囊内储存,气囊内的气体进入肺。所以,在肺内进行两次气体交换,有利于鸟的飞行生活。
(6)F扬子鳄属于爬行动物,体表覆盖角质鳞片,雌雄异体,卵生。
(7)C兔和E鸟的体温不随环境温度的变化而变化的动物,是恒温动物。
故答案为:(1)肺;皮肤;
(2 气门;
(3)门齿;臼齿;
(4)鳃;流线;
(5)气囊;
(6)卵壳;
(7)CE。
【点评】解答此题的关键是熟知各类动物的特征和动物分类的依据。
23.(8分)如图为人体某处肢体活动模型示意图,A、B、C、D为木条,他们之间均由螺丝相连接(可伸缩),并由两端的绳子(不可伸缩)固定在相应的木条上
(1)图中的气球及与其相连的绳子分别代表骨骼肌中的 肌腹 和 肌腱 ;木块代表 骨 ,螺丝处代表 关节 。
(2)当木条B不动,而木条A按图中所示方向移动,气球P的活动状态是 舒张 (选填“收缩”或“舒张”)。
(3)每个气球两端的绳子能否固定在同一木块? 不能 。
(4)从这个模型可以看出,人在运动时要靠 骨骼肌 收缩牵拉 骨 绕关节完成动作。
【分析】人体完成一个运动都要有神经系统的调节,有骨、骨骼肌、关节的共同参与,多组肌肉的协调作用,才能完成。如图字母P、Q、R、S表示人体骨骼肌,A表示人体的躯干骨,B、C、D表示下肢骨,螺丝表示关节。
【解答】解:(1)骨骼肌由肌腱和肌腹组成,肌腱一般位于两端,图中气球表示骨骼肌的肌腹;肌腱由结缔组织构成,肌腹主要由肌细胞组成;因此.骨骼肌受到刺激后具有收缩的特性,螺丝代表的是关节。
(2)任何一个动作的完成,都是由骨骼肌、骨,在神经系统的支配和其他系统的辅助下完成的,由肌腱附着在相邻的骨上,而木条A按图中所示方向移动。
(3)骨骼肌由肌腱和肌腹两部分组成,肌腹内分布有许多的血管和神经。骨骼肌有受刺激收缩的特性,牵动着它所附着的骨,于是躯体就产生了运动,绕关节完成运动,那么骨骼肌收缩,这在人的运动中是不存在这样现象的。
(4)一块骨骼肌分别附着在不同的骨上才能牵引所附着的骨,绕关节完成运动、关节,在神经系统的支配和其他系统的辅助下完成的。
故答案为:(1)肌腹;肌腱;骨
(2 舒张
(3)不能
(4)骨骼肌;骨
【点评】能准确识别下肢骨,骨骼肌、关节结构模式图是答对本题的关键。
24.(4分)请分析下面的材料,回答问题。
材料一 老鼠和猫本是一对天敌,然而某户人家养的一只大白猫却和一只小老鼠和睦相处,并且这只刚产崽的大白猫还给小老鼠喂奶吃。
材料二 白蚁中有蚁后,蚁王,工蚁和兵蚁之分。蚁后专职产卵,工蚁承担了觅食、筑巢、照料蚁后产下的卵,饲喂其他白蚁等大部分工作
(1)从行为获得的途径来看,材料一中的“大白猫”喂养小老鼠的行为属于 先天性行为 。
(2)从行为的功能来看,材料二中的白蚁是具有 社会 行为的动物。他们的成员之间有明确的 分工 ,形成了一定的 组织 。
【分析】1、根据动物行为获得的途径可分为先天性行为和后天性行为(后天性行为又称为学习行为)。先天性行为是指动物生来就有的,由动物体内的遗传物质所决定的行为;学习行为是动物出生后通过生活经验和“学习”逐渐建立起来的新的行为。
2、社会行为是群体内形成了一定的组织,成员间有明确分工的动物群集行为,有的高等动物还形成等级。
【解答】解:(1)从行为获得的途径来看,母猫喂养小老鼠的行为生来就有的,产生这种行为的物质基础是遗传物质。
(2)由材料二判断,白蚁中有蚁后、工蚁和兵蚁之分;蚁王具有生殖能力;工蚁承担了觅食、照料蚁后产下的卵和饲喂白蚁等大部分工作。可见白蚁群体之间有明确的分工。判断的依据是它们的成员之间有明确的分工、个体之间有了信息交流的划分。
故答案为:
(1)先天性行为。
(2 社会;组织。
【点评】解答此类题目的关键是掌握先天性行为和学习行为、社会行为的特点。
动物
甲
乙
丙
丁
完成取食前的尝试次数
75
158
32
6
动物
甲
乙
丙
丁
完成取食前的尝试次数
75
158
32
6
相关试卷
这是一份重庆市綦江区未来学校联盟2023-2024学年七年级上学期期中考试生物试题,共3页。试卷主要包含了单项选择题,非选择题等内容,欢迎下载使用。
这是一份重庆市綦江区未来学校联盟2023-2024学年八年级上学期期中考试生物试题,共3页。试卷主要包含了单选题,填空题等内容,欢迎下载使用。
这是一份重庆市綦江区2022-2023学年八年级上学期期末考试生物试题,共10页。试卷主要包含了非选择题等内容,欢迎下载使用。

