2024届重庆市渝北中学高三上学期10月月考质量监测物理试题 (解析版)
展开注意事项:
1.答题前,考生先将自己的姓名、考号填写清楚。
2.请将所有答案写在答题卡上,不得在试卷上直接作答。
3.选择题部分请按题号用2B铅笔填涂。
4.非选择题部分请按题号用0.5毫米黑色墨水签字笔书写。
一、选择题(本题共12小题,每小题4分,共48分.在每小题给出的4个选项中第1~8题只有一项符合题目要求,第9~12题有多项符合题目要求.全部选对的得4分,选对但不全的得2分,有选错的得0分)
1. 关于物体的动量,下列说法不正确的是( )
A. 物体的加速度不变,其动量一定不变
B. 同一物体的动量越大,其速度一定越大
C. 同一物体的动量变化越大,则该物体的速度变化一定越大
D. 运动物体在任意时刻动量方向一定是该时刻的速度方向
【答案】A
【解析】
【详解】A.物体的加速度不变,物体的速度不一定不变,故其动量不一定不变,故A错误符合题意;
B.根据
可知同一物体的动量越大,其速度一定越大,故B正确不符合题意;
C.根据
可知同一物体的动量变化越大,则该物体的速度变化一定越大,故C正确不符合题意;
D.动量是矢量,运动物体在任意时刻的动量方向一定是该时刻的速度方向,故D正确不符合题意。
故选A。
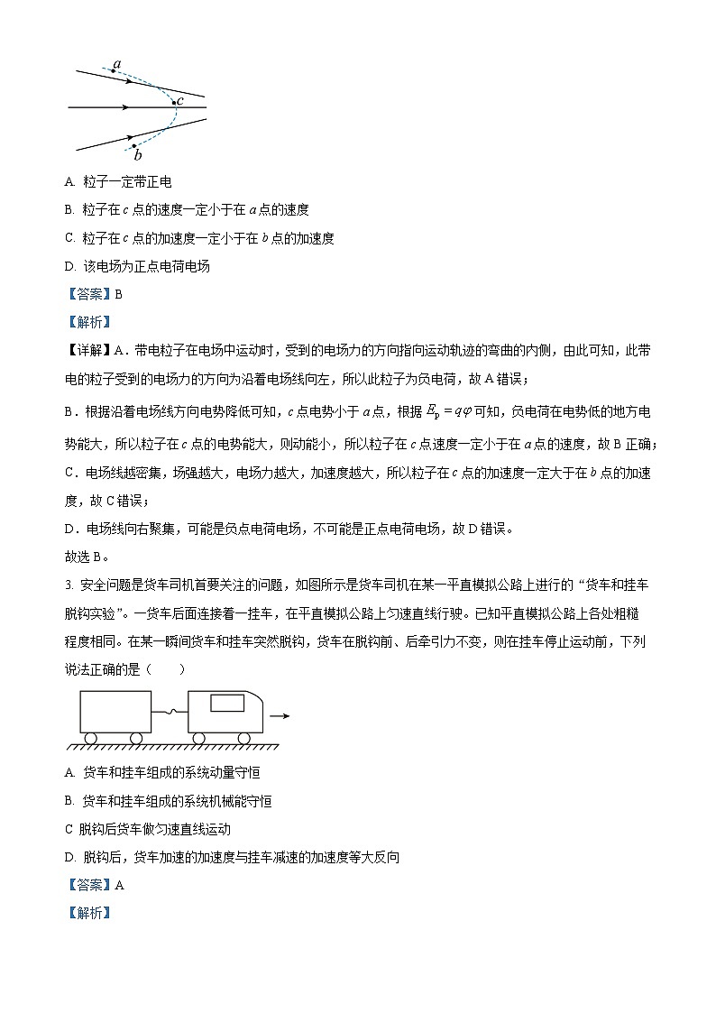
2. 如图所示,实线为电场线,虚线为某带电粒子仅在静电力作用下的运动轨迹,a、b、c是轨迹上的三个点,则下列说法正确的是( )
A. 粒子一定带正电
B. 粒子在c点的速度一定小于在a点的速度
C. 粒子在c点的加速度一定小于在b点的加速度
D. 该电场为正点电荷电场
【答案】B
【解析】
【详解】A.带电粒子在电场中运动时,受到的电场力的方向指向运动轨迹的弯曲的内侧,由此可知,此带电的粒子受到的电场力的方向为沿着电场线向左,所以此粒子为负电荷,故A错误;
B.根据沿着电场线方向电势降低可知,c点电势小于a点,根据可知,负电荷在电势低的地方电势能大,所以粒子在c点的电势能大,则动能小,所以粒子在c点速度一定小于在a点的速度,故B正确;
C.电场线越密集,场强越大,电场力越大,加速度越大,所以粒子在c点的加速度一定大于在b点的加速度,故C错误;
D.电场线向右聚集,可能是负点电荷电场,不可能是正点电荷电场,故D错误。
故选B。
3. 安全问题是货车司机首要关注的问题,如图所示是货车司机在某一平直模拟公路上进行的“货车和挂车脱钩实验”。一货车后面连接着一挂车,在平直模拟公路上匀速直线行驶。已知平直模拟公路上各处粗糙程度相同。在某一瞬间货车和挂车突然脱钩,货车在脱钩前、后牵引力不变,则在挂车停止运动前,下列说法正确的是( )
A. 货车和挂车组成的系统动量守恒
B. 货车和挂车组成的系统机械能守恒
C 脱钩后货车做匀速直线运动
D. 脱钩后,货车加速的加速度与挂车减速的加速度等大反向
【答案】A
【解析】
【详解】A.由于脱钩前货车连接着挂车,在平直模拟公路上匀速直线行驶,货车和挂车组成的系统所受的合外力为零,货车牵引力大小与货车和挂车受到的摩擦力大小之和相等,方向相反。货车和挂车突然脱钩后到挂车停止运动前,由于货车牵引力大小不变,且脱钩后货车和挂车受到的摩擦力大小不变,因此脱钩后到挂车停止运动前货车和挂车组成的系统所受合外力依然为零,系统动量守恒,故A正确;
CD.设货车的质量为M,挂车的质量为m,与公路的动摩擦因素为,设货车的牵引力为F,未脱钩之前,根据受力平衡可得
脱钩后对货车,根据牛顿第二定律可得
货车做匀加速直线运动,对于挂车根据牛顿第二定律可得
货车做匀减速直线运动,由于货车与挂车的质量大小位置,因此两车的加速度大小关系未知,故CD错误;
B.由CD选项分析可知,脱钩后货车和挂车所受合外力大小相同,都为,货车所受合外力做正功,挂车所受合外力做负功。而货车做匀加速直线运动,挂车做匀减速直线运动,脱钩时二者速度大小相同,因此脱钩后相同时间内货车的位移大,货车所受合外力做的正功大于挂车所受合外力做的负功,根据动能定理可知货车和挂车组成的系统动能增加,机械能增加,故B错误。
故选A。
4. “天问一号”火星探测器从地球发射后,经过一系列的变轨进入调相轨道,然后进入停泊轨道绕火星运动,A、B分别为停泊轨道上的“近火点”“远火点”。关于“天问一号”火星探测器的运动情况,下列说法正确的是( )
A. 在停泊轨道A点的速度大于在B点的速度
B. 在A点的加速度小于在B点的加速度
C. 在停泊轨道运行的周期比在调相轨道上大
D. 从调相轨道经过A点进入停泊轨道时需要点火加速
【答案】A
【解析】
【详解】A.根据开普勒第二定律可知,点是离火星最近的点,点是离火星最远的点,所以经过点时的线速度比点大,故A正确;
B.根据牛顿第二定律
可知点为“近火点”,比较小,因而在A点的加速度大于在B点的加速度。故B错误;
C.根据开普勒第三定律
可知,天问一号在调相轨道上的半长轴大,则天问一号在调相轨道上运行周期比在停泊轨道上的大,故C错误;
D.从调相轨道进入停泊轨道,需要做近心运动,因此需要在A点减速,故D错误。
故选A。
5. 一物体从距离地面1.8m处竖直向下抛出,其动能、重力势能随距离地面高度h的变化关系如图所示。重力加速度g取。则下列说法正确的是( )
A. 若Ⅰ、Ⅱ图线斜率的绝对值相等,则说明空气阻力不变且不为零
B. Ⅰ图线斜率绝对值一定等于物体重力大小
C. 从所给信息中推断物体的质量为2kg
D. 物体刚抛出时的初速度大小为4.5m/s
【答案】D
【解析】
【详解】AB.物体竖直向下抛出后,随高度降低,重力势能减小,动能增加,所以Ⅰ图线表示动能变化图线,Ⅱ图线表示重力势能变化图线,根据动能定理可知,Ⅰ图线斜率绝对值表示合力大小,根据重力做功与重力势能的关系,Ⅱ图线斜率绝对值表示重力大小,若Ⅰ、Ⅱ图线斜率的绝对值相等,说明合力和重力大小相等,空气阻力为零,AB错误;
CD.由上述分析,Ⅱ图线斜率绝对值表示重力大小,可得质量,由Ⅰ图线可知初动能为36J,根据
可得到物体刚抛出时的初速度大小为4.5m/s,C错误,D正确;
故选D。
6. 如图所示,光滑绝缘半球形的碗固定在水平地面上,可视为质点的带电小球1、2的电荷量分别为,其中小球1固定在碗底A点,小球2可以自由运动,平衡时小球2位于碗内的B位置处,如图所示。现在改变小球2的带电量,把它放置在图中C位置时也恰好能平衡,已知AB弦长是AC弦长的两倍,则( )
A. 小球在B、C两点所受库仑力大小不变
B. 小球在C位置时的电荷量是B位置时电荷量的四分之一
C. 小球2在B点对碗的压力大小小于小球2在C点时对碗的压力大小
D. 小球2在B点对碗的压力大小等于小球2在C点时对碗的压力大小
【答案】D
【解析】
【详解】CD.根据题意,对小球2在点时受力分析,如图所示
小球2受重力、支持力、库仑力,其中为库仑力和重力的合力,由平衡条件可知
由相似三角形有
设距离为,可知距离为,则有
解得
,
同理小球2在点时有
,
可知,小球2在B点对碗的压力大小等于小球2在C点时对碗的压力大小,故C错误,D正确;
AB.由上述分析可知,小球在C点所受库仑力大小是小球在B点所受库仑力大小的,由公式可得,
即小球在C位置时的电荷量是B位置时电荷量的八分之一,故AB错误。
故选D。
7. 如图所示,一个小孩在冰面上进行“滑车”练习,开始小孩站在A车前端与车以共同速度v0=11m/s(向右做匀速直线运动,在A车正前方有一辆静止的B车,为了避免两车相撞,在A车接近B车时,小孩迅速从A车跳上B车,又立即从B车跳回A车,此时A、B两车恰好不相撞,已知小孩的质量,A车B车质量均为,若小孩跳离A车与跳离B车时对地速度的大小相等、方向相反,则下列说法正确的是( )
A. 小孩跳回A车后,他和A车的共同速度大小为5.5m/s
B. 小孩跳离A车时对地速度的大小为16.5m/s
C. 小孩跳离B车时相对B车的速度大小为
D. 整个过程中,小孩对B车所做的功为
【答案】D
【解析】
【详解】A.因为A、B恰好不相撞,则最后具有相同的速度。在人跳的过程中,把人、A车、B车看成一个系统,该系统所受合外力为零,动量守恒。取向右为正方向,由动量守恒定律得
代入数据解得
v=6m/s
故A错误;
B.依题意,设小孩跳离A车和B车时对地的速度大小为v′,则对人、B车,取向右为正方向,根据动量守恒定律有
2mv'=mBv
解得
v′=15m/s
故B错误;
C.小孩跳离B车时相对B车的速度为
v相=v′+v=15m/s+6m/s=21m/s
故C错误;
D.整个过程中,小孩对B车做的功等于B车动能的变化量,即
故D正确。
故选D。
8. 如图所示,半径为R的光滑大圆环用一细杆固定在竖直平面内,质量为m的小球A套在人圆环上.上端定在杆上的轻质弹簧与质量为m的滑块B连接并起套在杆上,小球A和滑块乃之间用长为R的轻杆分别通过饺链连接.当小球A位于圆环最高点时,弹簧处于原长;此时给A一个微小扰动(初速度视为0)使小球A沿环顺顶时针滑下到达圆环最右侧时小球A的速度为(g为重力加速度).不计一切摩擦,A、B均可视为质点,则下列说法中正确的是
A. 小球A、滑块B和轻杆组成的系统在下滑过程中机械能守恒
B. 小球A从圆环最高点到达圆环最侧的过程滑块B的重力势能减小了
C. 小球A从环最高点到达圆环最右侧的过程中小球A的重力势能减小了
D. 小球A从圆环最高点到达圆环最右侧的过程中弹簧的弹性势能增加了
【答案】D
【解析】
【详解】A、小球A、滑块B和轻弹簧组成的系统在下滑过程中机械能守恒,小球A、滑块B和轻杆组成的系统机械能不守恒,故A错误;
B、小球A从圆环最高点到达圆环最右侧的过程中,此时滑块B距离圆心的高度为,滑块B下落的高度为,滑块B的重力势能减小了,故B错误;
C、小球A从圆环最高点到达圆环最右侧的过程中,小球A下落的高度为R,所以小球A的重力势能减小了mgR,故C错误;
D、小球A从圆环最高点到达圆环最右侧时,两个小球的速度方向都向下,如图所示:
根据运动的合成与分解可得:vAcsθ=vBcsθ,则vA=vB,根据机械能守恒定律可得:,解得:,所以小球A从圆环最高点到达圆环最右侧的过程中弹簧的弹性势能增加了,故D正确;
故选D.
【点睛】本题主要是考查了机械能守恒定律的知识;要知道机械能守恒定律的守恒条件是系统除重力或弹力做功以外,其它力对系统做的功等于零;除重力或弹力做功以外,其它力对系统做多少功,系统的机械能就变化多少;注意运动过程中机械能和其它形式的能的转化关系.
9. 风能是一种取之不尽用之不竭清洁能源,如图所示为利用风能发电的风力发电机,它的叶片转动时可形成半径为的圆面。某段时间内该区域的风速大小为,风恰好与叶片转动的圆面垂直,已知空气的密度为,此风力发电机的发电效率为20%,下列说法正确的是( )
A. 单位时间内冲击风力发电机叶片圆面的气流体积为
B. 单位时间内冲击风力发电机叶片圆面的气流的动能为
C. 此风力发电机发电的功率为
D. 若仅叶片半径增大为原来的2倍,发电的功率将增大为原来的4倍
【答案】BCD
【解析】
【详解】A.取,单位时间内通过叶片转动圆面的空气体积为
故A错误;
B.单位时间内冲击风力发电机叶片圆面的气流动能为
故B正确;
C.根据能量的转化与守恒可知,风的一部分动能转化为发电机发出的电能,而发电功率为单位时间内参与能量转化的那一部分动能,所以发电机发电功率为
故C正确;
D.根据P的表达式可知,若仅叶片半径增大为原来的2倍,发电的功率将增大为原来的4倍,故D正确。
故选BCD。
10. 如图所示,质量相同的两物体a、b,用不可伸长的轻绳跨接在一光滑的轻质定滑轮两侧,a在水平桌面的上方,b在水平粗糙桌面上,初始时用手固定住b使a、b静止,松手后,a开始运动。在a下降的过程中,b始终未离开桌面。在此过程中( )
A. a的动能小于b的动能
B. a的重力势能的减小量大于两物体总动能的增加量
C. 轻绳对a、b两物体的拉力的冲量相同
D. 轻绳的拉力对a所做的功与对b所做的功的代数和不为零
【答案】AB
【解析】
【详解】A.设物体a下降的速度为,物体b的速度为,拉b的绳子与水平面的夹角为,将物体b的速度分解如图所示
则有
可知a的速度小于b的速度;它们质量相等,则a的动能小于b的动能,故A正确;
B.由于地面粗糙,可知运动过程中,b与地面间会产生一定的内能,根据能量守恒可知,a的重力势能的减小量等于两物体总动能的增加量与产生的内能之和,则a的重力势能的减小量大于两物体总动能的增加量.故B正确;
C.轻绳对a、b两物体的拉力的冲量大小相等,方向不同,故C错误;
D.轻绳的拉力对a做负功,轻绳的拉力对b做正功,由于绳子总长度保持不变,可知任意相同时间内,a、b两物体沿绳子方向的位移大小相等,则任意相同时间内,绳子拉力对a、b两物体做的功大小相等,则轻绳的拉力对a所做的功与对b所做的功的代数和为零,故D错误。
故选AB。
11. 水平地面上固定有两个高度相同的粗糙斜面体甲和乙,斜面长分别为s、L1,如图所示。两个完全相同的小滑块A、B可视为质点,同时由静止开始从甲、乙两个斜面的顶端释放,小滑块A一直沿斜面甲滑到底端C点,而小滑块B沿斜面乙滑到底端P点后又沿水平面滑行距离L2到D点(小滑块B在P点从斜面滑到水平面时速度大小不变),且s=L1+L2。小滑块A、B与两个斜面以及水平面间的动摩擦因数相同,则( )
A. 滑块A到达底端C点时的动能一定比滑块B到达D点时的动能小
B. 两个滑块在斜面上加速下滑的过程中,到达同一高度时,动能可能相同
C. A、B两个滑块从斜面顶端分别运动到C、D的过程中,滑块A重力做功的平均功率小于滑块B重力做功的平均功率
D. A、B两个滑块从斜面顶端分别运动到C、D的过程中,由于克服摩擦而产生的热量一定相同
【答案】AC
【解析】
【详解】A.根据动能定理,滑块A由甲斜面顶端到达底端C点的过程
mgh-μmgcs α·s=mv
滑块B由乙斜面顶端到达D点的过程
mgh-μmgcs β·L1-μmgL2=mv
由于s=L1+L2,根据几何关系得
scs α>L1cs β+L2
所以mv
mgh-μmgcs θ·=mv2
重力做功相同,但克服摩擦力做功不等,所以动能不同,故B错误;
C.整个过程中,两滑块所受重力做功相同,但由于滑块A运动时间长,故重力对滑块A做功的平均功率比滑块B的小,故C正确;
D.滑块A、B分别到达C、D时的动能不相等,由能量守恒定律知滑块A、B运动过程中克服摩擦产生的热量不同,故D错误。
故选AC。
12. 某竞赛小组的同学用新型材料设计了如图甲所示的装置,固定在地面的竖直透气圆筒,里面放置一质量为的薄滑块B,圆筒内壁涂有一层新型智能材料—流体,在筒口处,流体对B的作用力为0,在其他位置,流体对B的作用力大小与它到筒口的距离成正比,方向始终向上。起初,滑块B在筒内某位置平衡,另一物块A在外力作用下静止在B正上方某处,取A静止的位置为原点、竖直向下为正方向建立轴。撤去外力,A自由下落,与B碰撞后立即以相同的速度一起向下运动(A不与筒壁接触),碰撞时间极短。测得A的动能与其位置坐标的关系如图乙所示(圆筒足够长),图中除之间的图线为直线外,其余部分均为曲线。已知均可视为质点,重力加速度为,则( )
A. A、B的质量之比为1:1
B. 时物块B的动能达到最大值
C. 在筒内,流体对B的作用力与它到管口的距离之比为
D. 从到的过程中,A、B整体克服流体做的功为
【答案】BD
【解析】
【详解】A.由图可知,A与B碰前A的动能为Ek1,碰后一起运动时A的动能为,则
取碰撞前A的速度方向为正方向,由动量守恒定律得
解得
mA:mB=1:3
故A错误;
B.x2时物块A的动能最大,则此时物块B的动能也达到最大值,故B正确;
C.设ER流体对B的作用力大小与它到筒口的距离成正比的比例系数为k,开始时物块B距离管口的距离为x0,则
kx0=mBg
在x2点时A、B速度最大,则加速度为零,则有
其中
解得
故C错误;
D.从x1到x3的过程中,由动能定理得
解得A、B整体克服ER流体做的功为
故D正确。
故选BD。
二、非选择题(本题共6小题,共52分)
13. 为了验证碰撞中的动量守恒,某同学选取两个体积相同、质量不等的小球﹐按下述步骤做实验:
①按照如图所示,安装好实验装置,将斜槽AB固定在桌边,使槽的末端点B的切线水平,将一长为L的斜面固定在斜槽右侧,O点在B点正下方,P点与B点等高;
②用天平测出两个小球的质量分别为m1和m2;
③先不放小球m2,让小球m1从斜槽顶端A点处由静止开始滚下,记下小球在斜面上的落点位置;
④将小球m2放在斜槽末端点B处,让小球m1从斜槽顶端A点处由静止滚下,使它们发生碰撞,记下小球m1和小球m2在斜面上的落点位置;
⑤用毫米刻度尺量出各个落点位置到O点的距离,图中C、D、E点是该同学记下的小球在斜面上的落点位置,到O点的距离分别为、、。
(1)小球的质量关系应为m1________(填“>”“=”或“<”)m2。
(2)小球m1与m2发生碰撞后,小球m1的落点应是图中的________点。
(3)用测得的物理量来表示,只要满足关系式________,则说明碰撞中动量是守恒的。
【答案】 ①. > ②. C ③.
【解析】
【详解】(1)[1]为了防止入射球碰后反弹,则m1与m2的质量关系满足
(2)[2]小球m1与m2发生碰撞后,小球m1的速度减小,因此碰撞后小球m1的落点应低于未碰撞前小球m1的落点,故碰撞后小球m1的落点只能是C点或D点。若碰撞后小球m1的落点是D点,则碰撞前小球m1的落点是E点,则C点是碰撞后小球m2的落点,这与碰撞后小球m1在小球m2的后面、小球m1的速度小于小球m2的速度的实际情况不符,故碰撞后小球m1的落点应是图中的C点;
(3)[3]设落地点所对应水平速度分别为、、,若碰撞过程中动量守恒,则
设斜面与水平面的夹角为,则小球下落到C点的下落高度为
小球下落到C点的所用时间为
小球下落到C点的水平位移为
故
同理可得
代入动量守恒式可得
即满足上式则说明碰撞中动量是守恒的。
14. 某兴趣小组用如图甲所示的实验装置验证机械能守恒定律。装有遮光条的滑块放置在气垫导轨上的B位置,细线绕过固定在导轨左端的定滑轮,一端与滑块连接,另一端悬吊钩码。气垫导轨上A处安装一光电门,每次释放时滑块都从遮光条位于气垫导轨上B位置的上方由静止释放。利用天平测得滑块及遮光条的总质量M及钩码的质量m,已知重力加速度g。
(1)关于该实验,下列说法正确的有___________。
A.滑块质量需满足远大于钩码的质量
B.遮光条宽度越窄,实验的精确度越高
C.滑块释放的位置离光电门适当远一点,可以减小实验误差
D.调节好的气垫导轨,要保证滑块在悬挂钩码时能够匀速滑行
(2)用游标卡尺测量遮光条的宽度d,示数如图乙所示,则__________mm。
(3)利用数字计时器读出遮光条通过光电门的时间为t,则系统动能的增加量_____________(用已测物理量符号表示)。
(4)保持光电门位置不变,调节滑块释放位置到光电门的距离L,多次实验,记录多组数据,作出图像,如果不考虑阻力影响,该图线的斜率__________(用M、m、d及g表示),即可验证系统机械能守恒。
【答案】 ①. BC##CB ②. 2.15 ③. ④.
【解析】
【详解】(1)[1] A.本实验为“验证机械能守恒定律”的实验,实验过程中将钩码以及滑块和遮光条看成一个系统,钩码重力势能的减少量理论上等于整个系统动能的增加量,因此不需要滑块质量必须远大于钩码的质量,故A错误;
B.挡光条宽度越窄,得到的滑块和遮光条的瞬时速度越准确,实验越精确,故B正确;
C.滑块释放的位置离光电门适当远一点,则滑块在通过光电门时的时间就越短,得到的瞬时速度就越精确,可以减小实验误差,故C正确;
D.调节好的气垫导轨,要保证在不挂钩码时轻推滑块后,纸带上能够打出均匀的点迹,则说明气垫导轨调节水平,故D错误。
故选BC。
(2)[2]游标卡尺的读数等于主尺与游标尺两读数之和,遮光片的宽度
(3)[3]滑块通过光电门的速度
系统动能的增加量
(4)[4]对钩码和滑块系统,由机械能守恒有
从而得到
所以图线的斜率
15. 如图所示,长的轻质细绳上端固定,下端连接一个可视为质点的带电小球,小球静止在水平向右的匀强电场中,绳与竖直方向的夹角。已知小球所带电荷量q=1.0×10﹣6C,匀强电场的场强E=3.0×106 N/C,取重力加速度g=10m/s2,,。求:
(1)小球的质量m;
(2)将电场撤去,小球回到最低点时速度v的大小。
【答案】(1)0.4kg;(3)2m/s
【解析】
【详解】(1)小球受力情况如图所示
根据几何关系可得
可得小球的质量为
(3)电场撤去后小球运动过程中机械能守恒,则
解得将电场撤去,小球回到最低点时速度大小为
16. 如图所示,质量mB=4kg、带有半径R=1m的四分之一光滑圆弧的B物体静止在光滑水平地面上,圆弧底端与水平地面相切于M点,质量mA=1kg的A物体(视为质点)从圆弧顶端由静止释放。取重力加速度大小g=10m/s2。求:
(1)A、B两物体分开时的速度大小、;
(2)A、B两物体分开时B在水平方向上的位移大小。
【答案】(1),;(2)
【解析】
【详解】(1)对A、B两物体,由机械能守恒定律有
由水平方向动量守恒有
解得
,
(2)A物体从B物体上滑落的过程中水平方向动量守恒,故任一时刻均有
故水平方向上有
由几何关系得
解得
所以A、B两物体分开时B物体水平方向上的位移为。
17. 如图所示,在倾角为的光滑斜面底端固定一个被压缩且锁定的轻弹簧,轻弹簧的上端静止放一质量的可看作质点的滑块,滑块与斜面顶端点相距.现将弹簧解除锁定,滑块离开弹簧后经点离开斜面,恰好水平飞上由电动机带动,速度为顺时针匀速转动的传送带,足够长的传送带水平放置,其上表面距点所在水平面高度为,滑块与传送带间的动摩擦因数,取。求:
(1)滑块从离开点至飞上传送带的时间;
(2)弹簧锁定时储存的弹性势能;
(3)滑块在传送带上运动时由于摩擦产生的热量。
【答案】(1);(2);(3)
【解析】
【详解】(1)滑块从点离开飞上传送带在竖直方向做垂直上抛运动
解得
(2)滑块离开点的竖直分速度为
在点由速度分解可得
弹簧解除锁定至滑块到达点过程,系统的机械能守恒
解得
(3)滑块刚飞上传送带时的速度为
滑块在传送带上加速时,由牛顿第二定律得
相对传送带滑动的时间满足
所以滑块滑动过程对地的位移
滑块滑动过程传送带对地的位移
所以所求摩擦生热
18. 如图所示光滑圆弧轨道AB固定在水平面上与水平面平滑连接,圆弧轨道最低点A静止放置物块b、c(可看做质点),b、c的质量分别为m、2m,b、c间有少量火药(质量可忽略),某时刻火药燃烧将b、c迅速分开,分开后b以速度向左冲上圆弧,经一段时间再次回到b、c分开位置后继续向右运动,当c刚好停止运动时b与之发生第一次碰撞。已知b与c的所有碰撞均为弹性碰撞,b与水平面间没有摩擦,c与水平面间的动摩擦因数为μ,最大静摩擦力等于滑动摩擦力,重力加速度大小为g。已知该物块b从圆弧底端冲上圆弧到再次回到圆弧底端所用时间与b冲上圆弧速度大小无关,可用圆弧半径R表示为(R为题中未知量)求:
(1)圆弧轨道半径的大小;
(2)b与c发生第3次碰撞前的速度;
(3)b、c第n次碰撞后到第n+1次碰撞前c运动的位移大小(n=l、2、3……)。
【答案】(1);(2);(3)
【解析】
【详解】(1)b、c分开过程,根据动量守恒定律
c沿水平面滑动的加速度大小
根据运动学规律,分开后c在水平面上滑动的时间t0、滑过的距离,有
,
b再次回到b、c分开位置时
b匀速运动
则
整理得
(2)设b、c第1次碰撞后的速度分别为物和,根据动量守恒和机械能守恒
,
得
,
设第2次碰撞前c已停止运动,则第1次碰撞后c滑动的时间
b的运动时间
其中
由于
所以第2次碰撞前c已停止运动。
第2次碰撞后,b的速度大小
代入数据解得
即b与c第3次碰撞前的速度大小为
(3)b与c第2次碰撞后,c的速度大小
b与c第2次碰撞后,c滑动的位移
b与c第n次碰撞前,b的速度大小
b与c第n次碰撞后,c的速度大小为
b与c第n次碰撞后,滑动的位移
重庆市渝北中学2023-2024学年高三上学期11月月考质量监测物理试题(Word版附解析): 这是一份重庆市渝北中学2023-2024学年高三上学期11月月考质量监测物理试题(Word版附解析),共23页。试卷主要包含了选择题,实验题,计算题等内容,欢迎下载使用。
2024届重庆市渝北中学校高三上学期12月月考质量监测物理试题 (解析版): 这是一份2024届重庆市渝北中学校高三上学期12月月考质量监测物理试题 (解析版),共19页。试卷主要包含了非选择题部分请按题号用0等内容,欢迎下载使用。
2024重庆市渝北中学高三上学期11月月考质量监测物理PDF版含答案: 这是一份2024重庆市渝北中学高三上学期11月月考质量监测物理PDF版含答案,文件包含重庆市渝北中学校2023-2024学年高三上学期11月月考质量监测物理答案pdf、重庆市渝北中学校2023-2024学年高三上学期11月月考质量监测物理pdf等2份试卷配套教学资源,其中试卷共21页, 欢迎下载使用。

