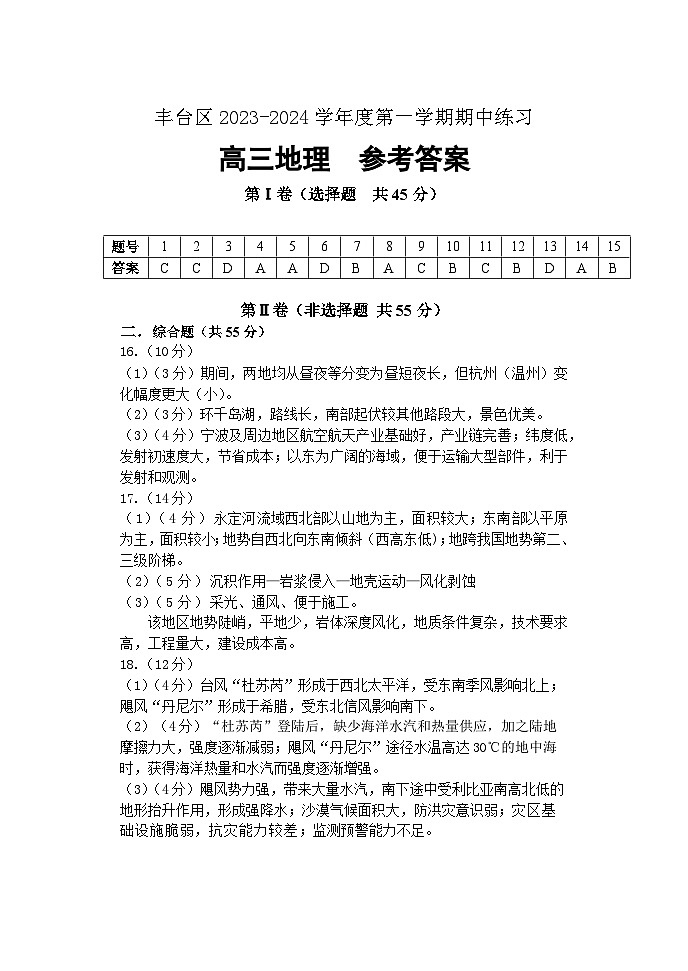
北京市丰台区2023-2024学年高三上学期期中考试地理试题( 含答案)
展开2023. 11
丰台区 2023 ~2024 学年度第一学期期中练习
高 三 地 理
第一部分 选择题(共45分)
本部分共15题,每题3分,共45分。在每题列出的四个选项中,选出最符合题目要求意
的一项。
两次冰期之间相对温暖的时期称为间冰期 。 图 1 为地质历史时期海平面与现代海
平面的高度差 。读图,回答第1 题。
图1
1. 图中
A. 甲为冰期 ,冰川消融
B. 甲为间冰期,冰川扩大
C. 乙为冰期 ,冰川扩大
D. 乙为间冰期,冰川消融
始惊三伏尽,又遇立秋时,独(山子)库(车)公路车流如潮 。小明自驾到某处(43。N, 85。E)附近路段(大致呈西南 - 东北走向)时,将车顶太阳能电池板调整至向车身右侧倾
斜,以获得最大发电效率 。据此,回答第2、3 题。
2. 小明将太阳能电池板调整为向车身右侧倾斜时的北京时间及车辆行驶方向可能是
A. 4 时 西南 B. 6 时 西南
C. 12 时 东北 D. 20 时 东北
3. 小明途经该段公路之日,
A. 当地白昼达一年中的最大值
B. 地球公转至近日点附近
C. 当地正午太阳高度大于北京
D. 当地牧民多在林带之上放牧
图2 为桂林某溶斯特地貌区景观,图3 为岩石圈物质循环示意 。读图,回答第4 题。
图3
图2
4. 图3 中,与图2 所示地貌景观的形成密切相关的有
A. 甲 ② B. 乙 ④
C. 丙 ③ D. 丁 ①
图4 为北京时间9 月20 日08 时亚洲局部海平面气压分布图( 单位:百帕) 。读图,
回答第5、6 题。
5. 此时,
A. 甲地气压是1012 . 5 百帕
B. 呼和浩特云量比上海多
C. 北京风速小于长春
D. 上海气温高于广州
6. 此后一周内,护北地区
A. 迎来传统的霜降节气
B. 称阳湖畔日落西北方向
C. 将会经历一次寒潮天气
D. 户外活动可能受降雨影响 图4
考 生 须 知
1. 答题前,考生务必先将答题卡上的学校、年级、班级、姓名、教育 ID号用黑色字 迹签字笔填写清楚,并认真核对条形码上的教育 ID号、姓名,在答题卡的“条形 码粘贴区”贴好条形码。
2. 本次练习所有答题均在答题卡上完成 。选择题必须使用2B铅笔以正确填涂方 式将各小题对应选项涂黑,如需改动,用橡皮擦除干净后再选涂其它选项 。非 选择题必须使用标准黑色字迹签字笔书写,要求字体工整、字迹清楚。
3. 请严格按照答题卡上题号在相应答题区内作答,超出答题区域书写的答案无 效,在练习卷、草稿纸上答题无效。
4. 本练习卷满分共100 分,作答时长90 分钟。
某研究小组在我国北海康州湾河 口 区至湾 口 区(连接海湾和海洋的通道) 选定 9 个 采样点,用来测量海水盐度 。 图5 为采样点分布图,图 6 为不同季节 9 个采样点盐度统
计 。读图 , 回答第7 、 8 题 。
图5 图6
7. 廉州湾海水盐度
A. 各采样点夏季普遍高于冬季
B. 大致在河口区低 , 湾口区高
C. 随纬度的升高而逐渐降低
D. 季节差异最大值出现在采样点5
8. 影响廉州湾盐度空间分布的主要因素是
A. 径流量 B. 气温
C. 降水量 D. 洋流
2023 年8 月24 日,日本福岛第一核电站启动核污染水排海 。 图 7 示意福岛第一核
电站位置 。据此 , 回答第9 、 10 题 。
9. 福岛核电站核污染水
A. 顺洋流首先影响北太平洋西南部海域
B. 对北冰洋水域几乎不产生影响
C. 会破坏海洋生态系统 , 危及人体健康
D. 使海水对太阳辐射的吸收作用增强
10. 福岛核电站核污染水排海可能引起地理要素的连锁
变化乃至整个自然环境发生改变 , 这
①说明了自然环境具有生产功能和稳定功能
②说明了自然环境对干扰具有整体响应功能
③违背了可持续发展的持续性、 公平性原则 图7
④破坏了自然环境的供给、 支撑等服务功能
A. ①②③ B. ②③④
C. ①②④ D. ①③④
图 8 为澳大利亚自然地带分布示意图 。读图 , 回
答第11 题 。
11. 图中
图8
A. ①地终年受赤道低压控制 , 雨林四季花果不断
B. ②地受地形影响全年降水较少 , 形成草原景观
C. ③地雨热不同期 , 多亚热带常绿硬叶林分布
D. ④地在东北信风的影响下气候干旱 , 荒漠苍茫
为了解土壤养分与植被类型之间的关系,某研究小组在雾灵山选取5 种代表性的纯 林林分,将5 种林地土壤分别按0— 10cm 、 10—20cm 、 20—40cm三层机械取样并处理后做 了测定 。 图9 为不同林分不同土层土壤有机质含量测定结果统计 。 读图 , 回答第 12 、
13 题 。
图9
12. 土壤有机质
①在三种不同土层内的含量 , 均为白桦纯林最大 , 油松纯林最小
②在20—40cm土层内的含量 , 核桃橄纯林最大 , 油松纯林最小
③在所有纯林林分中的含量 , 均表现为表层高于下层
④在0—40cm土层内含量的均值 , 白桦纯林最大 , 落叶松纯林最小
A. ①② B. ②③
C. ③④ D. ①④
13. 白桦林、 核桃橄林等阔叶林的土壤有机质普遍大于油松林、 落叶松林等针叶林 , 原
因是
A. 阔叶林生长地区气候湿润 , 降水量大 , 水分充足
B. 针叶林林内地面接收到的太阳辐射大于阔叶林
C. 针叶林生长地区雨热同季 , 空气湿度大且多雾
D. 阔叶树种根系多于针叶树种、 调落物量相对较多
图10 为我国某山地内小流域景观类型示意图 装 读图,回答第14、15 题
14. 图中河流
A. 大致自南向北流,结冰期较长
B. 以积雪融水补给为主,有春汛
C. 落差大,水能资源丰富
D. 大致地处我国华北地区
15. 图中
A. 甲可能是温带落叶阔叶林
B. 河谷灌丛分布符合地方性分异规律
图10
C. 沼泽化草甸、稀疏林地符合垂直地域分异规律
D. 小流域植被生长状况可用地理信息系统监测
第二部分 非选择题(共55分)
16. (10 分)阅读图文资料,完成下列问题
2023 年9 月23 日至10 月8 日 ,第19 届亚洲运动会在我国浙江省举行 ,杭州为 主办城市 , 宁波、温州、湖州、绍兴、金华为协办城市 装 图11 为举办城市位置和淳安赛 区地形图 装
图11
(1)说出亚运会举行期间,杭州和温州昼夜长短变化的异同点 (3 分)
杭州淳安赛区承担了自行车赛事装 这里无论场馆内外 ,均可看到千岛湖的美丽风光装 (2)概述亚运会骑行路线的特征 (3 分)
《浙江省重大建设项目“ 十 四五”规划》中明确宁波国际商业航天发射中心选址 在宁波市象山县 装
(3)与甘肃酒泉卫星发射中心相比,分析宁波国际商业航天发射中心的优势条件 (4 分)
17. (14 分)永定河是北京的母亲河 ,也是京津冀晋地区的生态廊道 装 北京某中学开展
“ 走读永定河峡谷”的研学活动 装 阅读图文资料,回答下列问题
任务一 识永定河流域
永定河自官厅大坝进入太行山 ,在门头沟三 家店出山进入华北平原 装 图 12 为永
定河流域示意图 装
图12
(1)描述永定河流域的地形特征 (4 分)
任务二 析“七十二神仙卷 ”
永定河峡谷内有因地层陷落形成的数百米高的地层断
面 ,十几亿年的古老地层一 目了然 , 巨厚的白云岩( 一种灰白
色沉积岩)中夹着数千米长、几十米厚的红色侵入岩 ,千姿百
态 ,蔚为壮观 ,被称为“七十二神仙卷”(图13) 装
(2)按形成过程指出塑造“ 七十二神仙卷”景观的主要内外
图13
力作用 (5 分)
任务三 探挂壁公路
图14
永定河峡谷山高谷深 ,水流滿急 ,道路崎岖 装 河谷
两侧山崖壁立 , 山体由石灰岩构成 , 深度风化 装 其中 ,
有一段挂壁公路(图14) 镶嵌在河岸西侧的悬崖之上 装
挂壁公路由人工在峭壁上开凿隧洞而成 , 只容 一 车通
过 ,每隔十余米开有侧窗 ,是穿越峡谷的主要通道 装
(3)说出挂壁公路侧窗的功能,并分析该地区地形对公路建设的影响 (5 分)
18. (12 分)阅读图文资料 , 回答下列问题 黄
2023 年7 月底,台风“ 杜苏芦”一路
北上,给我国华北地区带来强降雨。
图15 利比亚地形和降水量分布图
2023 年 9 月 10 日,形成于希腊、途
经水温高达30究的地中海而发展成为應
风的“ 丹尼尔”袭击了利比亚东北部,暴
雨引发山洪,造成德尔纳市两座大坝垮
塌,人员伤亡惨重 。有专家指出,如果当
地能定期维护大坝,且有正常运转的气
象机 构、应 急 机 构 等,或 许 可 以 减 轻
灾情。
(1)从大气环流的角度 ,说明台风“ 杜苏闪”和應风“丹尼尔”路径不同的主要原因 黄
(4 分)
(2)对比台风“杜苏闪”在我国陆地行进和應风“丹尼尔”途经地中海时的强度变化 ,
并说明原因 黄 (4 分)
(3)说明應风“丹尼尔”给利比亚造成严重洪涝灾害的主要原因 黄 (4 分)
19. (12 分)阅读图表资料 , 回答下列问题 黄
图16
表1 若尔盖气候资料
(1)绘制若尔盖气温和降水量统计图 ,并描述该地气候特征 黄 (8 分)
(2)从水循环的角度分析若尔盖湿地的形成条件 黄 (4 分)
20. (7 分)某校中学生到南滚河国家级自然保护区(图17)进行“ 心之所‘ 象 ,.探寻亚洲 象踪迹”的野外研学 。该保护区以保护森林生态系统、野生动物等各种生物物种资源 为主要任务,保护区内植被类型复杂多样,有我国为数不多的热带沟谷雨林和季雨 林,亚洲象是保护区最重要的旗舰物种 。 图18 为某同学在出发前制作的亚洲象资料
卡片 。读图 , 回答下列问题 黄
图18
图17
阐述该保护区利于亚洲象生存的主要条件 黄
1 月
2 月
3 月
4 月
5 月
6 月
7 月
8 月
9 月
10 月
11 月
12 月
平均气温/究 - 10. 1
-7.0
-2. 3
1.7
5. 5
8.7
10.7
10. 1
6. 5
1. 8
-4. 2
-8. 8
降水量/mm 5
8
17
37
77
102
122
113
101
57
8
9
2023-2024学年北京市丰台区高三上学期期末地理试题含答案: 这是一份2023-2024学年北京市丰台区高三上学期期末地理试题含答案,共12页。试卷主要包含了01,俄罗斯,该流域,该农作物,图中,我国与东盟国家的产业转移可等内容,欢迎下载使用。
2023-2024学年北京市高三上学期入学定位考试地理试题含答案: 这是一份2023-2024学年北京市高三上学期入学定位考试地理试题含答案,共23页。试卷主要包含了选择题,非选择题等内容,欢迎下载使用。
北京市丰台区第十二中学2023-2024学年高二上学期期中考试地理试题(含答案): 这是一份北京市丰台区第十二中学2023-2024学年高二上学期期中考试地理试题(含答案),共16页。试卷主要包含了选择题,综合题等内容,欢迎下载使用。

