所属成套资源:2024年高考英语一轮复习考点精讲精练(全国通用)(Word版附解析)
2024年高考英语一轮复习考点精讲精练(全国通用)第26讲阅读理解应用文(Word版附解析)
展开这是一份2024年高考英语一轮复习考点精讲精练(全国通用)第26讲阅读理解应用文(Word版附解析),共23页。试卷主要包含了 三年真题应用文考点细目表, 命题规律及备考策略,75等内容,欢迎下载使用。
第26讲 阅读理解应用文(核心考点精讲精练)
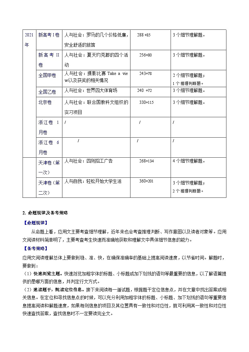
1. 三年真题应用文考点细目表
时间
卷次
主题语境
字数
题型分类
2023年
新高考I卷
人与社会:
新高考II卷
人与自然:黄石国家公园提供的几项护林员项目
253+84
3个细节理解题。
全国甲卷
人与社会:曼谷美食之旅的建议
262+86
3个细节理解题。
全国乙卷
人与社会:四位从医人员的生平与事迹
233+83
2个细节理解题;
1个推理判断题。
北京卷
人与社会:成为国际奥委会青年领袖的项目以及要求
237 +110
3个细节理解题。
浙江卷
人与社会:探险家营地的相关信息
210+73
3个细节理解题。
天津卷
人与社会:
2022年
新高考I卷
人与社会:文学概论课程评分办法
236+85
1个细节理解题;
2个推理判断题。
新高考II卷
人与社会:关于儿童博物馆团体游的相关信息
235+89
3个细节理解题。
全国甲卷
人与社会:Cardiff当地的一些剧院和娱乐场所
287+71
3个细节理解题。
全国乙卷
人与社会: 画家亨利·雷伯恩爵士的展览
194 +85
3个细节理解题。
北京卷
人与自我:同伴辅助学习课程(PASS)
281+99
3个细节理解题。
浙江卷
/
/
/
天津卷
人与自我:大学生活做更好准备的四个技巧
325+163
4个细节理解题;
1个推理判断题。
2021年
新高考I卷
人与社会:罗马的几个价格低廉,安全舒适的旅馆
288 +85
3个细节理解题。
新高考II卷
人与社会:夏天约克郡的四个活动
256+80
3个细节理解题。
全国甲卷
人与社会:摄影比赛Take a view以及获奖的相关情况
243+78
2个细节理解题;
1个推理判断题。
全国乙卷
人与社会:世界四大体育场
240 +72
3个细节理解题。
北京卷
人与社会:联合国教科文组织的实习项目
330+115
3个细节理解题。
浙江卷 1月卷
/
/
/
浙江卷 6月卷
/
/
/
天津卷(第一次)
人与社会:四则招工广告
268+134
4个细节理解题。
天津卷(第二次)
人与自我:轻松开始大学生活
360+201
3个细节理解题;
2个推理判断题。
2. 命题规律及备考策略
【命题规律】
从命题上看,应用文主要考查细节理解,近年来也会考查推理判断、写作意图以及读者对象等。应用文阅读材料简单明了,主要考查考生快速而准确地获取和理解文中具体细节信息的能力。
【备考策略】
应用文阅读理解总体上要做到稳、准、快,在确保准确率的基础上提高阅读速度,以节省时间。解题时,要做到:
(1)快速浏览主题。快速浏览加粗字体的标题、小标题或加下划线的语句等最重要的信息,以了解语篇提供的是哪方面的信息,并判定行文方式。
(2)速读题干,跳读定位信息。接下来阅读每一道试题,根据题干定位信息点,并在文章中找出答案或相关信息。在定位和寻找信息点的时候,可以充分利用加粗字体的标题、小标题、加下划线的语句等重要信息提高阅读和解题速度,如果每则信息的项目及其位置具有一致性和对应性,就可利用其一致性和对应性快速查找答案,查找信息时不一定要读完全文。
(3)细读解题信息。最后,根据查找的相关信息,经过思考后选出正确答案。
【命题预测】
从近三年命题的发展趋势来看,预测2024年高考应用文阅读理解试题难度会保持相对稳定,阅读材料会翻新,但会继续考查考生快速而准确地获取和理解文中具体细节信息的能力。
题型总览
应用文:广告、书信、列车或飞机的时刻表、产品说明书、宣传海报、简明新闻等都属于应用文,他们的目的都是为了向读者传输信息。在阅读这类文章时主要是注意细节信息(时间、地点、人物或数据),做题时,根据所提问题中的关键词定位,用寻读、跳读的方法更有效。
【做题步骤】
1.不需读原文(有题目和小标题的要看),直接看问题,划出问题中的关键词
2.从题干中寻找关键词,定位问题答案
【注意】
①细节题的正确选项大都是相应原文的变形(如同义改写、词性转换等)
②注意文中以粗体、大写、下划线等方式加以提示的文字,因为这很有可能是文章的核心或某一部分内容的概括
(2023·新高考卷II阅读理解A篇)
【2023年新高考全国Ⅱ卷】Yellowstone National Park offers a variety of ranger programs throughout the park, and throughout the year. The following are descriptions of the ranger programs this summer.
Experiencing Wildlife in Yellowstone (May 26 to September 2)
Whether you’re hiking a backcountry trail (小径), camping, or just enjoying the park’s amazing wildlife from the road, this quick workshop is for you and your family. Learn where to look for animals and how to safely enjoy your wildlife watching experience. Meet at the Canyon Village Store.
Junior Ranger Wildlife Olympics (June 5 to August 21)
Kids can test their skills and compare their abilities to the animals of Yellowstone. Stay for as little or as long as your plans allow. Meet in front of the Visitor Education Center.
Canyon Talks at Artist Point (June 9 to September 2)
From a classic viewpoint, enjoy Lower Falls, the Yellowstone River, and the breathtaking colors of the canyon (峡谷) while learning about the area’s natural and human history. Discover why artists and photographers continue to be drawn to this special place. Meet on the lower platform at Artist Point on the South Rim Drive for this short talk.
Photography Workshops (June 19 &July 10)
Enhance your photography skills — join Yellowstone’s park photographer for a hands-on program to inspire new and creative ways of enjoying the beauty and wonder of Yellowstone.
6/19 — Waterfalls &Wide Angles: meet at Artist Point.
7/10 — Wildflowers &White Balance: meet at Washburn Trailhead in Chittenden parking area.
1. Which of the four programs begins the earliest?
A. Photography Workshops. B. Junior Ranger Wildlife Olympics.
C. Canyon Talks at Artist Point. D. Experiencing Wildlife in Yellowstone.
2. What is the short talk at Artist Point about?
A. Works of famous artists. B. Protection of wild animals.
C. Basic photography skills. D. History of the canyon area.
3. Where will the participants meet for the July 10 photography workshop?
A. Artist Point. B. Washburn Trailhead.
C. Canyon Village Store. D. Visitor Education Center.
做题思路:
1.快速阅读第一段和四个小标题,是黄石公园的四个护林员项目。
2.直接按顺序做题。第一题,题干关键词“earliest”,直接定位原文括号当中的时间段。能很容易的选择D
3.第二题,题干关键词“short talk ”“Artist Point ”。定位项目三“Canyon Talks at Artist Point ” while learning about the area’s natural and human history. Discover why artists and photographers continue to be drawn to this special place.选择D,
4.第三题,题干关键词“the July 10 ”“Where ”,直接定位项目四,7/10 — Wildflowers &White Balance: meet at Washburn Trailhead in Chittenden parking area.
选择B
【结论】
①A篇阅读题型都是细节题,按题干定位寻找答案区间,难度不大,所以要求快。
②A篇常考难点题型一为数据计算题,一定要看准题干要求,胆大心细。
③A篇常考难点题型二为文章来源题/目标读者题,一定要从文章体裁考虑
考点一 数据计算例题
数据计算试题一般要求考生能根据阅读材料中给出的有关数据,找出计算关系,通过计算,得出正确的结论。这类计算一般来说比较简单,关键是要弄清各数据间的逻辑关系,选准比较的数据,弄清单位换算关系,确定计算方法,问题便迎刃而解了。对于数据较多、项目复杂用时间或空间跨度较大的短文,通常可采用“列表法”,即按一定的规律将数据分门别类地列出,化模糊为清晰,为计算打下基础。对于相对不太复杂的数据,可采用“推算法”,即以有关数据为基准,进行简单的运算就可得出。
数字计算题最常用的方法:
第一步:审读题干,提取关键信息;
第二步:速读定位原文中包含该信息的相关段落;
第三步:进行推算,得出答案。
解题原则:文章中直接给出来相关数据,要经过具体的对比、分析、计算才能够得出答案。
数据计算例题一
【2023·新高考卷I阅读理解A篇】
Bike Rental & Guided Tours
...
Prices
Hand Brake, Three Gears
Foot Brake, No Gears
1 hour
€7.50
€5.00
3 hours
€11.00
€7.50
1 day (24 hours)
€14.75
€9.75
Each additional day
€8.00
€6.00
2. How much do you pay for renting a bike with hand brake and three gears for two days?
A. €15.75. B. €19.50. C. €22.75. D. €29.50.
【2题详解】细节理解题。根据定价表可知,租一辆带手刹和三档的自行车一天需要14.75欧元,额外增加天数每天8欧元。所以租一辆带手刹和三档的自行车两天需要14.75+8=22.75欧元。故选C。
今年错误率比较高的第二题,考生定位没有问题,但对additional理解有误,算成了14.75*2,答案应该为14.75+8.
数据计算例题二
【2022·新高考卷I阅读理解A篇】
Grading Policies for Introduction to Literature
Grading Scale
90-100, A; 80-89, B; 70-79, C; 60-69, D; Below 60, E.
Essays (60%)
Your four major essays will combine to form the main part of the grade for this course: Essay 1 = 10%; Essay 2 = 15%; Essay 3 = 15%; Essay 4 = 20%.
Group Assignments (30%)
Students will work in groups to complete four assignments (作业) during the course. All the assignments will be submitted by the assigned date through Blackboard, our online learning and course management system.
Daily Work/In-Class Writings and Tests/Group Work/Homework (10%)
Class activities will vary from day to day, but students must be ready to complete short in-class writings or tests drawn directly from assigned readings or notes from the previous class' lecture/discussion, so it is important to take careful notes during class. Additionally, from time to time I will assign group work to be completed in class or short assignments to be completed at home, both of which will be graded.
Late Work
An essay not submitted in class on the due date will lose a letter grade for each class period it is late. If it is not turned in by the 4th day after the due date, it will earn a zero. Daily assignments not completed during class will get a zero. Short writings missed as a result of an excused absence will be accepted.
1. Where is this text probably taken from?
A. A textbook. B. An exam paper. C. A course plan. D. An academic article.
推理判断题。根据文章标题“Grading Policies for Introduction to Literature (文学概论课程评分办法)”和Essays (60%)部分“Your four major essays will combine to form the main part of the grade of for this course (你的四篇主要文章将构成本课程评分的主要部分)”可知,文章介绍了文学概论课程评分办法,可得出本文是出自一个课程计划。故选C项。
1.快速阅读大标题和四个小标题,是文学入门课程的评分标准。
2.直接按顺序做题。22题,关键词“student’s final grade ” 学生学期末最终分由几部分构成?直接找几个大标题后面的百分比,60%+30%+10%=100%所以是三部分。选B
1.(2023·重庆·校联考三模)Virtual Winter Math Contest Preparation Club registrations are now open!
Winter Contest Preparation Club (January 10—February 3, 2023, Online)
Math Enrichment Courses (February 7—March 3, 2023, Online)
Course Streams
•Contest Courses are designed to cover contest questions and problem-solving strategies. Instructions focus on the fundamentals of problem solving in fun ways, and improving skills in assessing how to solve a problem by recognizing its type.
•Programming Courses focus on exploring the relationship between math and programming. Building on math knowledge, solving math puzzles, and learning programming concepts, students program together to solve challenges and projects.
•Enrichment Courses are designed for students who are comfortable in math concepts at their grade level and are looking for greater challenges and new ways to stimulate their interest in math.
Program Fees and Financial Support
•Online Grades 1-8 Contest Club and Enrichment Courses: $225
•Online Grades 9-12 Contest Club and Enrichment Courses: $240+tax
If you are unable to pay for the full program because you have been financially affected, please apply for a scholarship. Further information and an application form can be found here.
Refund Policy
There is a $50 administrative fee for cancellation requests. Cancellations made 48 hours before the first class will receive a full refund minus the administrative fee. Requests for refunds after the deadline will not be processed.
Registration
To register for any class, you must create an account on our registration system by clicking the button below.
2.How much can a 6th grader be refunded if he cancels registration 3 days in advance?
A.$175. B.$190. C.$225. D.$240.
3.Where is the text most probably taken from?
A.A local newspaper B.A research report
C.An instruction manual D.A curriculum website
【答案】1.C 2.A 3.D
【导语】本文是一篇应用文。主要介绍了虚拟冬季数学竞赛准备俱乐部的课程安排,项目费用,退费政策等相关信息。
1.细节理解题。根据Course Streams部分“Contest Courses are designed to cover contest questions and problem-solving strategies.(竞赛课程旨在涵盖竞赛问题和解决问题的策略)”可知,竞赛课程的重点是解决问题。故选C。
2.细节理解题。根据Program Fees and Financial Support部分“Online Grades 1-8 Contest Club and Enrichment Courses: $225 (1-8年级在线竞赛俱乐部和强化课程:225美元)”以及Refund Policy 部分“There is a $50 administrative fee for cancellation requests. Cancellations made 48hours before the first class will receive a full refund minus the administrative fee.(取消申请需支付50美元的管理费。在第一节课前48小时取消预订将获得扣除管理费之后的全额退款)”可知,一位6年级的学生需支付225美元,提前三天取消课程需扣除50美元的管理费,退回的费用为225-50=175美元。故选A。
3.推理判断题。根据Registration部分“To register for any class, you must create an account on our registration system by clicking the button below.(要注册任何课程,您必须单击下面的按钮在我们的注册系统上创建一个帐户)”以及文章内容可推知,本文可能选自课程网站。故选D。
2.(2023·广东广州·统考三模)Cold rains, icy sidewalks and gray skies can make winter travel a trial. But hot drinks, snowy slopes, frozen lakes and blue skies full of fresh air? That’s the kind of winter we can all have a try. Here are some cities around the world that make for a great cold-weather destination.
Prague, Czech Republic
With its snow-capped towers and cobbled winding streets, Prague is a fairytale city that remains relatively tourist-free in winter. The unusual and impressive architecture looks even prettier under a sheet of snow. Gas street lamps throughout the city center add a romantic color to evenings. Cafes here are ideal for escaping the bitter cold. The fascinating Estates Theatre, where Mozart conducted the world premiere(首演) of “Don Giovanni” in 1787, is a must.
Tromso, Norway
Tromso, known as the capital of the Arctic, is great in winter. It’s widely regarded as Norway’s most beautiful city and is a base for spotting the northern lights. There are also fascinating museums, including the Polar Museum, which offers an insight into the history of Arctic expeditions, and the Tromso Museum, famous for its Sami exhibitions.
Amsterdam, Netherlands
In winter, Amsterdam’s museums are much less crowded, making it the time to visit attractions such as Rijksmuseum or the Anne Frank House. Built originally to house a circus, the Royal Carré Theatre is more than 130 years old. Children will love the spectacular performances.
Edinburgh, Scotland
Cobbled streets, a beautiful castle and lovely public gardens make Edinburgh a beautiful city any time of year, but in winter it’s breathtaking. Princes Street Gardens is transformed into a wonderland, with ice skating rinks, enormous Christmas trees and a Ferris wheel. On the edge of the city, Arthur’s Seat is the perfect location for a winter walk and the views from the top are second to none.
1.What is one of the attractions of Prague in winter?
A.No charge for all tourists.
B.Iconic architectures covered by snow.
C.Colorful gas lamps for street lighting.
D.Mozart’s performance “Don Giovanni”.
2.If you take your 4-year-old kid, which place is the best choice?
A.Prague, Czech Republic. B.Tromso, Norway.
C.Amsterdam, Netherlands. D.Edinburgh, Scotland.
3.Where is this text probably from?
A.A tour blog. B.A travel magazine.
C.A geography textbook. D.A government website.
【答案】1.B 2.C 3.B
【导语】本文是一篇应用文。文章主要介绍了一些适合在冬季寒冷天气旅游的城市。
1.细节理解题。根据文章第二段“With its snow-capped towers and cobbled winding streets, Prague is a fairytale city that remains relatively tourist-free in winter. The unusual and impressive architecture looks even prettier under a sheet of snow.(白雪覆盖的塔楼和蜿蜒的鹅卵石街道,布拉格是一座童话般的城市,冬天游客相对较少。这座独特而令人印象深刻的建筑在一层雪下显得更加美丽。)”可知,在布拉格,游客可以欣赏到被雪覆盖的建筑。故选B。
2.细节理解题。根据文章第四段“Built originally to house a circus, the Royal Carré Theatre is more than 130 years old. Children will love the spectacular performances.(皇家歌剧院最初是为马戏团而建,至今已有130多年的历史。孩子们会喜欢这些精彩的表演。)”可判断,Amsterdam是最适合孩子去的城市。故选C。
3.推理判断题。根据文章第一段“Cold rains, icy sidewalks and gray skies can make winter travel a trial. But hot drinks, snowy slopes, frozen lakes and blue skies full of fresh air? That’s the kind of winter we can all have a try. Here are some cities around the world that make for a great cold-weather destination.(寒冷的雨、冰冷的人行道和灰色的天空会让冬季旅行变得很艰难。但是热饮、雪坡、冰冻的湖泊和充满新鲜空气的蓝天呢?这样的冬天我们都可以试一试。这里有一些世界各地的城市是寒冷天气的好去处。)”可知,文章主要介绍了一些适合冬季寒冷天气里旅游的城市,所以这篇文章是一篇旅游指南,最有可能摘自旅游杂志。故选B。
3.(2023·贵州遵义·统考三模)Top 4 Mid-Range Mobile Phones
If you don’t want to, you don’t need to break the bank to have a quality smartphone. Actually there are a wealth of choices in the more affordable range. Here are four phones that stand out.
Honor 70
The Honor 70 is a bit of an upgrade on the Honor 50, with much the same features, including a high-quality OLED display, though the 70 is slightly bigger. It has a fast-processing chip and is made for multitasking, so slow performance shouldn’t be a problem.
Samsung A53
The A53 comes in at slightly smaller than the A13 but also has some of the same features, a quad camera system, and a similar battery. However, the A53 does have a better full HD display and better peak brightness, ideal for watching movies and videos on the go.
Oppo A94
The A94 comes with very fast 5G capability, making long waiting times for downloads when watching video a thing of the past. Coupled with intelligent power consumption for longer use and a colourful, vibrant AMOLED display, it’s perfect for entertainment on the go.
iPhone 12
Powered by 5G and Apple’s A14 chip to enable faster downloading, streaming and overall boot up(开机)time, the iPhone 12 is a speedy and powerful device. Also featured is a HDR display for clear viewing-and Nano Ceramic Crystals in the glass display to protect the screen from the occasional drop and from scratches.
1.What is the feature of Honor 70?
A.It is designed to multitask. B.It is equipped with an HD display.
C.It is smaller in size than Honor 50. D.It has the best battery performance.
2.What do Oppo A94 and iPhone 12 have in common?
A.They run at a high speed. B.They are easily scratched.
C.They have the same display. D.They use the same type of chip.
3.Where is this text most probably taken from?
A.In a diary. B.In a novel.
C.In a magazine. D.In a science paper.
【答案】1.A 2.A 3.C
【导语】本文是一篇应用文,告知人们如何用便宜的价格选购不错的手机。
【详解】1.细节理解题。由Honor 70中关键句“It has a fast-processing chip and is made for multitasking, so slow performance shouldn`t be a problem.(它有一个快速处理芯片,专为多任务处理而设计,所以不会有性能缓慢的问题)”可知,Honor 70 以多任务为设计取向。故选A项。
2.细节理解题。由Oppo A94中关键句“The A94 comes with very fast 5G capability, making long waiting times for downloads when watching video a thing of the past.(A94配备了非常快的5G功能,使观看视频时的长时间等待下载成为过去)”以及iPhone 12中关键句“Powered by 5G and Apple`s A14 chip to enable faster downloading, streaming and overall boot up time, the iPhone 12 is a speedy and powerful device.(采用5G和苹果的A14芯片,下载、流媒体速度更快,启动时间也更快,iPhone 12是一款速度快、功能强大的设备)”可知,两款手机运行速度快。故选A项。
3.推理判断题。根据文章标题及第一段“Here are four phones that stand out.(以下是四款脱颖而出的手机)”及全文内容可知,这篇文章介绍了市面上的四款手机,最有可能来自一本杂志。故选C项。
考点二 文章来源题/目标读者题
锁定关键词:
根据设题方式迅速确定题型:
This passage would be most likely to be found in .
The passage is probably taken from .
Where does this text probably come from?
Which section of a magazine is this passage probably taken from?
The text is intended for .
解题指导:
(1) 根据文章的话题和细节确定文章出处或写作对象
(2) 根据文章的体裁和内容判断文章的中心话题
广告:语言简洁鲜明,有亮点;
报刊:时事性强,分不同板块,高考中常以政治、生活的话题为主;
杂志:覆盖生活各个层面,更贴近幕后,更贴近生活;
产品说明书:对某产品的功能特色及操作方式等做出介绍;
药品说明:说明药品的服用时间、次数、药量、禁忌等;
网络:文体不限,找到click here,download,upload,link,mouse, surf等网络标志
文章来源题/目标读者题例题一
【2022年新高考全国Ⅰ 卷】
Grading Policies for Introduction to Literature
Grading Scale
90-100, A; 80-89, B; 70-79, C; 60-69, D; Below 60, E.
Essays (60%)
Your four major essays will combine to form the main part of the grade for this course: Essay 1 = 10%; Essay 2 = 15%; Essay 3 = 15%; Essay 4 = 20%.
Group Assignments (30%)
Students will work in groups to complete four assignments (作业) during the course. All the assignments will be submitted by the assigned date through Blackboard, our online learning and course management system.
Daily Work/In-Class Writings and Tests/Group Work/Homework (10%)
Class activities will vary from day to day, but students must be ready to complete short in-class writings or tests drawn directly from assigned readings or notes from the previous class' lecture/discussion, so it is important to take careful notes during class. Additionally, from time to time I will assign group work to be completed in class or short assignments to be completed at home, both of which will be graded.
Late Work
An essay not submitted in class on the due date will lose a letter grade for each class period it is late. If it is not turned in by the 4th day after the due date, it will earn a zero. Daily assignments not completed during class will get a zero. Short writings missed as a result of an excused absence will be accepted.
1. Where is this text probably taken from?
A. A textbook. B. An exam paper. C. A course plan. D. An academic article.
推理判断题。根据文章标题“Grading Policies for Introduction to Literature (文学概论课程评分办法)”和Essays (60%)部分“Your four major essays will combine to form the main part of the grade of for this course (你的四篇主要文章将构成本课程评分的主要部分)”可知,文章介绍了文学概论课程评分办法,可得出本文是出自一个课程计划。故选C项。
如何解决文章来源题?
做此类题目应从文章的内容和结构来判断其出处。
如果来源于报纸,前面一般会出现日期、地点或通讯社名称;
如果是广告,其格式很容易辨认;
如果来源于网站,会有相应的下划线,日期,click,update等字样
如果是书评,杂志等,要看文章内容是否是介绍类说明文
文章来源题/目标读者题例题二
(2023·四川绵阳·四川省绵阳南山中学校考模拟预测阅读理解A篇)The summer vacation is just around the corner. With such a long holiday to spend, have you decided where to get yourself relaxed from the great pressure of school study? Our company specializes in civil tours. We take pride in offering you the best services and in providing you with a vacation that will be fondly remembered. The following places can be your unforgettable destinations in our country.
A.The Australian Museum
The Australian Museum has an international reputation in the fields of natural history and indigenous studies research and exhibitions. The museum was established in 1827 and is Australia’s first museum of natural science and cultural artifacts.
B.Sydney Olympic Park
Home of the Best Games Ever and 2003 Rugby World, Sydney Olympic Park is a gold medal attraction and continues to serve as a major sport and social venue.
Apart from its ultra-modern sport venues, Sydney Olympic Park is set in extensive parklands. Bicentennial Park, one of Sydney’s most popular recreational areas, is criss-crossed with walking and bicycle tracks.
C. Art Gallery of New South Wales
Located within a short walking distance from Sydney’s CBD, the Art Gallery of New South Wales is one of Australia’s foremost art museums housing some of the finest works of art in the country.
The Gallery has a rich and diverse collection including key works of the Heidelberg School and favorite modern Australian artists including Brett Whiteley and Margaret Preston, as well as permanent Australian, European, Asian, contemporary and photographic galleries.
D.Koalas Park Sanctuary
Koalas are on show every day. Shows are at 10:20 A.M., 11:20 A.M., 2:00 P.M., 3:00 P.M. where you can cuddle, feed, pat and have your photo taken with the Koalas. See free roaming Koalas as well, 10 acres of rainforest. Walk in and pat our kangaroos.
1.How long has the Australian Museum been built?
A.Around 230 years. B.Around 190 years.
C.Around 140 years. D.Around 100 years.
2.Which of the following might be more inviting to a sports fan?
A.Koalas Park Sanctuary. B.Art Gallery of New South Wales.
C.The Australian Museum. D.Sydney Olympic Park
3.Who is this passage intended for?
A.School students. B.Parents. C.Foreign tourists. D.Teachers.
【答案】1.B 2.D 3.A
【导语】这是一篇应用文。介绍了在寒假期间可以去游玩的四个旅游景点并详细介绍了这四个景点的具体信息。
1.细节理解题。根据第二段最后一句“The museum was established in 1827 and is Australia's first museum of natural science and cultural artifacts.(该博物馆成立于1827年,是澳大利亚第一个自然科学和文化文物博物馆。)”可知这家博物馆是在1827年建的,而现在是2023年,距今大约190年。故选B。
2.细节理解题。根据第三段“Home of the Best Games Ever and 2003 Rugby World, Sydney Olympic Park is a gold medal attraction and continues to serve as a major sport and social venue.(悉尼奥林匹克公园是有史以来最好的奥运会和2003年橄榄球世界的举办地,是一个金牌景点,并继续作为一个主要的体育和社交场所。)”可知,Sydney Olympic Park最可能吸引喜欢运动的人。故选D。
3.推理判断题。根据第一段“The summer vacation is just around the corner. With such a long holiday to spend, have you decided where to get yourself relaxed from the great pressure of school study?(暑假就在眼前。有这么长的假期要度过,你决定去哪里放松一下学校学习的巨大压力了吗?)”结合文章介绍了在寒假期间可以去游玩的四个旅游景点并详细介绍了这四个景点的具体信息。可推知,文章针对的是学校学生。故选A。
1.(2023·江苏南京·南京市第一中学校考三模)We’re hosting a Review Blitz! We want reasonable review s in one month! These review s must be your honest opinions. Just remember to submit (提交) your review before August 23, 2023.
Rules:
◇You must be a teen (aged 13-19) with a Teen Creativity account to enter.
◇Submissions must relate to the topic.
◇Each review must be written within 250 words.
◇There is no limit to the number of pieces you can submit.
Guidelines:
◇Give a brief summary of the book. Don’t explain the entire plot or tell your reader how the book ends.
◇Tell the reader what you like or dislike about the book.
◇Recommend the book to some certain readers. Is the book more suitable to older teens? Would science fiction fans be interested in this book? It’s helpful for readers to think about the book in the context of other books they’ve read.
◇Remember that it’s okay to have a strong opinion! Avoid starting sentences with “I think”, “I believe” or “In my opinion”.
Prizes:
◇All participants will receive a certificate.
◇First prize winners will each have one review published in Teen Creativity magazine and get a free 6-month magazine subscription (订阅).
◇Second prize winners will each get a free 3-month magazine subscription.
◇You’ll receive these prizes before December 28, 2023.
Submit your works to www.teencreativity.com.Wehopereviewingbooksbringsyoujoy.
1.What can we get from the rules of the competition?
A.Any account can be used to enter.
B.A review should include 250 key words.
C.Works can be uploaded after Aug. 23rd.
D.A person can upload more than one piece.
2.Which of the following should a review contain?
A.The recommendation to all readers. B.Sentences with “I think” and “I believe”.
C.The clear attitude about the book. D.A summary to explain the whole plots.
3.Who is this text intended for?
A.Bookish teenagers. B.White-collar workers.
C.Teaching staff. D.Retired people.
【答案】1.D 2.C 3.A
【导语】本文是一篇应用文。文章是一则关于征集对一本书的书评的启事,对书评内容、要求、提交日期、奖励等进行了说明。
1.细节理解题。根据Rules部分的“There is no limit to the number of pieces you can submit.(提交作品的数量没有限制)”可知,不限制提交的作品数量,即提交的作品可以大于一个。故选D。
2.细节理解题。根据Guidelines部分的“Tell the reader what you like or dislike about the book.(告诉读者你喜欢或不喜欢这本书的什么)”可知,书评要表达对这本书明确的态度。故选C。
3.推理判断题。根据Rules部分的“You must be a teen (aged 13-19) with a Teen Creativity account to enter.(你必须是一个有Teen Creativity账号的青少年(13-19岁))”和最后一段“We hope reviewing books brings you joy.(我们希望评论书能给你带来快乐)”推知,喜欢阅读的青少年最有可能读这篇文章。故选A。
2.(2023·浙江丽水·校联考三模)The London Book Fair
Time and Location
The London Book Fair will take place 18 — 20 June, 2023, Olympia London.
Children’s & Young Adult
Our Children’s & Young Adult section traditionally welcomes the leading names in the field to exhibit. These companies enjoy noisy passageways full of visitors and benefit from the opportunity to increase brand awareness. However, any children under 16 are not allowed to be at The London Book Fair.
Authors & Self-Publishing
Author HQ, which consists of a theatre and networking area, is one of our most popular features, attracting great interest from the self-publishing community. Meanwhile, our Author of the Day programme helps bring writers face-to-face with bestselling authors who will share their journey to publication during a special series of talks at the fair.
Technology and Publishing Solutions
All the new ways to treat content are found in the Tech area at LBF, located in the National Gallery of Olympia. Whether it is an app, game, mobile development or enhanced eBook — or a development not yet launched — the Tech area is its home. To keep the creativity flowing, there is a dedicated Buzz Bar in the heart of the Tech area for those all-important networking meetings.
BA Members
BA Members attend the fair for FREE and receive a number of key benefits, making the fair a more accessible, cost-effective and highly relevant event for booksellers. Simply click here to find out more about becoming a BA member and take advantage of this offer.
If you have any further difficulties, please contact our Customer Services team who will be happy to help.
1.Who will be welcomed by the London Book Fair?
A.A mother with a kid. B.A green hand writer.
C.A primary school student. D.A visitor getting to London in July.
2.What should we do to gain more benefits on the fair?
A.Apply for BA members. B.Attend networking meetings.
C.Increase brand awareness. D.Contact Customer Services team.
3.Where is this text probably taken from?
A.A textbook.
B.A newspaper.
C.A website.
D.A fashion magazine.
【答案】1.B 2.A 3.C
【导语】本文是一篇应用文。文章介绍了伦敦书展的时间地点、面向对象、技术和出版解决服务等信息。
1.推理判断题。根据Authors & Self-Publishing部分中“Meanwhile, our Author of the Day programme helps bring writers face-to-face with bestselling authors who will share their journey to publication during a special series of talks at the fair.(与此同时,我们的“当天的作者”计划帮助作家们与畅销书作家面对面交流,他们将在展会上的一系列特别讲座中分享他们的出版之旅。)”可知,伦敦书展安排了“当天的作者”计划,给予作家与畅销书作家面对面交流的机会。由此推知,该书展欢迎作家参与,一个新手作家会受到欢迎。故选B项。
2.细节理解题。根据BA Members部分中“BA Members attend the fair for FREE and receive a number of key benefits, making the fair a more accessible, cost-effective and highly relevant event for booksellers.(BA会员可免费参加展览会,并可享受多项好处,使展览会成为一个对书商来说更方便、更具成本效益和高度相关的活动。)”可知,申请成为BA会员可以在书展上获得更多好处。故选A项。
3.推理判断题。根据BA Members部分中“Simply click here to find out more about becoming a BA member and take advantage of this offer.(只需点击这里了解更多关于成为BA会员的信息,并利用此优惠。)”可知,文章含有可以点击的链接,因此应该出自网页。故选C项。
过关检测
Passage 1
(2023·四川·校联考模拟预测)Big Apple’s Best Options
New York embraces its diversity within its campuses and communities. As an international student enters the world of higher education, New York offers a number of schools, colleges, and universities that are prepared to meet your unique needs.
St Joseph’s University, New York
Students choose St Joseph’s University, New York in Brooklyn for its small, hands-on classes, meaningful faculty interaction, vibrant (生机勃勃的) student life and compassionate (有人文关怀的) service to others. St Joseph’s offers more than 50 undergraduate majors, pre-professional and certificate programs with graduate degrees in management, business, health care management, human services, nursing, accounting, and education plus 22 different master’s programs.
Stony Brook University
Stony Brook University is one of the top public research universities in the US. It is located on the beautiful north shore of Long Island in a safe, suburban community not far from New York City. It has additional campus, locations in midtown Manhattan and at the east end of Long Island in Southampton. The Intensive English Center offers many social events and activities for students to improve their English.
Herkimer County Community College
Part of the largest comprehensive (综合的) public university system in the nation, Herkimer County Community College is reasonably priced at $5,116 per year and offers a premier two-year college experience offering associate degrees (大专文凭) and one-year certificates, both on-campus and online. International graduates transfer to four-year public and private universities, while others find employment upon graduation.
So many options
This is just a small selection of the options available — there are 240 universities and colleges in the state of New York. Research, think about what’s important to you, and find the best one for you!
1.What appeals to students when choosing St Joseph’s University, New York?
A.School location. B.Courses offered.
C.Small class size. D.Low tuition fee.
2.If you are interested in English, which of the following can be your best option?
A.St Joseph’s University, New York. B.Stony Brook University.
C.Herkimer County Community College. D.The state of New York.
3.What’s the main purpose of the article?
A.To offer information of some universities in New York.
B.To help students select proper universities in the USA.
C.To demonstrate the diversity of New York.
D.To introduce the city of New York.
【答案】1.C 2.B 3.A
【导语】这是一篇应用文,文章主要介绍了纽约的三所大学。
1.细节理解题。根据St Joseph’s University, New York部分中“Students choose St Joseph’s University, New York in Brooklyn for its small, hands-on classes, meaningful faculty interaction, vibrant (生机勃勃的) student life and compassionate (有人文关怀的) service to others.(学生们选择位于布鲁克林的纽约圣约瑟夫大学,是因为它的小班授课、有意义的教师互动、大学生机勃勃的学生生活和有人文关怀的服务)”可知,小班授课是纽约圣约瑟夫大学吸引学生的因素,故选C。
2.细节理解题。根据Stony Brook University部分最后一句话“The Intensive English Center offers many social events and activities for students to improve their English.(英语强化中心为学生提供了许多社交活动和活动来提高他们的英语水平)”可知,如果你对英语感兴趣,可以选择Stony Brook大学。故选B。
3.推理判断题。根据全文内容,结合第一段中“As an international student enters the world of higher education, New York offers a number of schools, colleges, and universities that are prepared to meet your unique needs.(当一个国际学生进入高等教育的世界,纽约提供了许多学校,学院和大学,准备满足你的独特需求)”可知,作者介绍了纽约三所大学的基本信息来帮助学生选择大学。故选A。
Passage 2
(2023·安徽合肥·合肥市第八中学校考模拟预测)The Bridport Prize Short Story Writing Competition
Rules of entry
The Prize is open to writers of any nationality writing in English aged 16. Entries must be entirely your own work. Entries must not have been published, self-published or accepted for publication in print or online, broadcast, or have won or been placed in another competition at any time.
All entries are judged anonymously (匿名地). Please do not include your name, address, etc on the document or in the file name. We disqualify entries if they are named or over the word limit. If you forget to add details, the title or word count, your entry won’t be disqualified.
Deadline
The deadline date for entries is 12 midnight (UK time) on 31st May 2022. Postal entries postmarked 31st May but received later will be accepted.
Length
Short story: 5, 000 words maximum. No minimum.
Format
Double line spaced.
Use any typeface, 12pt, black.
Do not add a cover or title page.
Add the word count to the top right of the first page.
Number the pages in the centre at the bottom of the page.
Save the file as a Microsoft Word document—. doc or. docx. We also accept file types. rtf, pdf, txt.
The maximum allowed file size is 2MB.
The file name should be the title of the story only.
Fees
£ 14 per short story. There is no limit to the number of submissions.
Results & Awards
Winners will be notified by email in September. A short film which will include the announcement of this year’s winners will be broadcast on our YouTube channel at 7pm on Thursday 28th October.
4.Which of the following will result in disqualification?
A.Writing a short story of 500 words. B.Mailing your entry on 31st May 2022.
C.Including your name on the document. D.Forgetting to add the title of your entry.
5.What should you do to meet the requirements of the format?
A.Make an attractive title page. B.Ensure your file size is 2MB at most.
C.Add the word count to the left of the first page. D.Number the pages in the bottom right-hand corner.
6.What do we know about the Prize?
A.It charges 14 per short story. B.It is intended for all age groups.
C.Its awards will be emailed in October. D.Its winners will be interviewed on YouTube.
【答案】4.C 5.B 6.A
【导语】这是一篇应用文。介绍了布里德被特奖短篇小说大赛的参赛细则。
4.细节理解题。根据“Rules of entry”的最后一句“We disqualify entries if they are named or over the word limit. (如果参赛作品被点名或超过字数限制,我们将取消参赛资格。)”可知,参赛作品里出现个人姓名会被取消参赛资格。故选C项。
5.细节理解题. 从“Format”的倒数第二点“The maximum allowed file size is 2MB. (允许的最大文件大小为2MB。)”可知,比赛要求参赛作品最大不超过2MB。故选B项。
6.细节理解题。从“Fees”的第一句“£ 14 per short story. (每件参赛作品收取14英镑的报名费)”可知,每件参赛作品收取14英镑的报名费。故选A项。
Passage 3
(2022·四川凉山·统考三模)The Philipsburg Opera House Theatre is excited to once again open live theatre to the public. Come, laugh and smile with us as we celebrate the re-opening of civilization. Visit Philipsburg for a few days and see multiple shows in the historic house built in the 1800s, and explore the town for a memorable weekend.
One EL of a town: Written by locals Tom Mullen and Steve Immenschuh about their dear town, Philipsburg, this comedy displays both the hardship of life and the love of a growing community through the decades. The show features live music written by Cassandra Hopkins. Runs every Thursday and Saturday from July 8th to July 24th, 2021.
Pirates of Penzance: As a Gibert and Sullivan original, and starring trained professional singers, this excellent performance includes well-loved favorites from “Poor Wandering One” to “I Am the Very Model of Modern Major General”, and many more. Runs every Saturday and Thursday from July 24th to August 12th, 2021.
The Adventures of Tom Sawyer: The children of Philipsburg are open to the public The Adventures of Tom Sawyer, based on the classic book by Mark Twain. Don’t miss the dramatic tricks of Tom and Huck and the mystery they bring you. Runs on August 7th and 14th, 2021.
Seats are on a first come first served basis. Come early.
7.When is One EL of a Town on show?
A.On Tuesday, July 8th . B.On Sunday, July 20th .
C.On Thursday, July 11th . D.On Saturday, July 25th .
8.Who is the original writer of The Adventure of Tom Sawyer?
A.Gibert B.Mark Twain C.Huck D.Philiphury
9.What do the listed operas have in common?
A.They are all about comedies.
B.They are based on classic books.
C.They are directed by Gibert and Sullivan.
D.They are performed in a modern opera house.
【答案】7.C 8.B 9.A
【导语】本文是应用文。文章主要介绍菲利普斯堡歌剧院剧院将再次向公众开放现场剧院,邀请人们去观看。
7.细节理解题。根据第二段“Runs every Thursday and Saturday from July 8th to July 24th, 2021. (从2021年7月8日至7月24日,每周四和周六举办。)”可知,One EL of a town从2021年7月8日至7月24日,每周四和周六演出,所以7月11日周四会有演出。故选C。
8.细节理解题。根据第四段“The Adventures of Tom Sawyer: The children of Philipsburg are open to the public The Adventures of Tom Sawyer, based on the classic book by Mark Twain. (《汤姆·索亚历险记》:菲利普斯堡的孩子们向公众开放,《汤姆·索亚历险记》是根据马克·吐温的经典著作改编的。)”可知,《汤姆·索亚历险记》的原创作者是马克·吐温。故选B。
9.推理判断题。根据第一段“The Philipsburg Opera House Theatre is excited to once again open live theatre to the public. Come, laugh and smile with us as we celebrate the re-opening of civilization. Visit Philipsburg for a few days and see multiple shows in the historic house built in the 1800s, and explore the town for a memorable weekend. (菲利普斯堡歌剧院剧院很高兴再次向公众开放现场剧院。当我们庆祝文明的重新开放时,来和我们一起欢笑吧。参观菲利普斯堡几天,在这座建于19世纪的历史悠久的房子里观看多场演出,并探索小镇,度过一个难忘的周末。)”可知,即将在菲利普斯堡歌剧院剧院上映的歌剧都会给人们带来欢笑,所以它们应该都是喜剧。故选A。
Passage 4
(2023·江西·濂溪一中校联考模拟预测)From life-saving medical technologies to everyday household items, these four brilliant women left an indelible mark on history with their inventions.
Modern ironing board by Sarah Boone
Before the invention, clothing used to be ironed on wooden planks balanced between chairs. Though it seems like a simple invention, Bone put a lot of thoughts into it, which was evident in the end product. Aside from solving the initial problem of uneven ironing, Boone also made the ironing board’s legs folded for storage and designed a curved (弧形的) shape for the body to accommodate sleeves and curved areas. Alongside her invention, Boone also became one of the first African-American woman to receive a patent.
Silk by Empress Lei Zu
Though there is no way of confirming the account, ancient writings (including Confucius’) attribute the first invention of silk to the Chinese Empress Lei Zu, who was four-teen at the time and had been enjoying tea in the imperial gardens when a fateful incident took place. A cocoon (茧) fell into her teacup and lost its cohesiveness (粘结性) upon contact with the hot water. The fact that the cocoon was a single strand of silk had drawn Lei Zu’s attention and she wove the thread into fabric, creating silk cloth.
Caller ID and call waiting by Shirley Ann Jackson
Dr Shirley Ann Jackson broke the glass ceiling as the first African-American woman to be awarded a doctorate from MIT. She contributed to the invention of caller ID and call waiting during her research period at AT&.T Bell Laboratories, so we can now see the phone number and name of whoever is ringing our phones.
Spray-on skin repair technique by Fiona Wood
Dr Fiona Wood introduced spray-on skin repair technique to the world in the 1990s. The technique changed the way in which burn victims used to be treated, as spray-on skin repair technique can be directly applied to wounds to form a new layer of skin that promotes healing and minimises the risk of infection.
10.What can we learn about Sarah Boone?
A.She learned a lot from ironing. B.She solved the problem of washing.
C.She created a piece of useful furniture. D.She was the first person to receive a patent.
11.What inspired Lei Zu to find silk?
A.Her interest in drinking tea. B.A cocoon dropping into her cup.
C.A desire to write something crucial. D.Her working in the imperial gardens.
12.Who made a contribution to medical cause?
A.Sarah Boone. B.Lei Zu. C.Shirley Ann Jackson. D.Fiona Wood.
【答案】10.C 11.B 12.D
【导语】本文是应用文。文章介绍了四位杰出的女性。
10.细节理解题。根据第二段中“Before the invention, clothing used to be ironed on wooden planks balanced between chairs. Though it seems like a simple invention, Boone put a lot of thoughts into it, which was evident in the end product. Aside from solving the initial problem of uneven ironing, Boone also made the ironing board’s legs folded for storage and designed a curved (弧形的) shape for the body to accommodate sleeves and curved areas.(在发明之前,衣服是在椅子之间的木板上熨烫的。虽然这看起来像是一个简单的发明,但Boone在其中投入了很多想法,这在最终产品中是显而易见的。除了解决最初熨烫不均匀的问题外,Boone还将熨衣板的腿折叠起来存放,并为木板设计了一个弯曲的形状,以容纳袖子和弯曲的区域)”可知,Sarah Boone发明的烫衣板是一件有用的家具。故选C项。
11.细节理解题。根据第三段中“A cocoon (茧) fell into her teacup and lost its cohesiveness (粘结性) upon contact with the hot water. The fact that the cocoon was a single strand of silk had drawn Lei Zu’s attention and she wove the thread into fabric, creating silk cloth.(一只茧掉进了她的茶杯里,一接触到热水就失去了粘性。蚕茧是一根单丝,这引起了嫘祖的注意,她把丝线织成织物,制成了丝绸)”可知,嫘祖在花园喝茶时,一只茧掉进了她的杯子里。这个意外让她发现了蚕丝。故选B项。
12.细节理解题。根据最后一段中“Dr Fiona Wood introduced spray-on skin repair technique to the world in the 1990s.(菲奥娜·伍德医生在20世纪90年代向世界介绍了皮肤喷雾修复技术)”可知,Fiona Wood 首创了用喷雾治疗皮肤烧伤的技术,为医疗事业做出了贡献。故选D项。
Passage 5
(2023·河南·校联考模拟预测)The Word on the Street Festival offers work experience for volunteers who want to help us make this year’s festival a success. Here’s where we need help.
Site Set-up
8:00 am—11:00 am
You’ll be involved with:
·Installing chairs and tables in exhibitor and author tents.
·Placing and hanging signs.
·Setting up smaller rented tents.
·Helping bring out books for the display.
You’ll be given a map that’ll outline how many tables and chairs are needed in each tent as well as layouts of the tents and stages.
Information Tent
10:00 am-12:00 pm; 12:00 pm-2:30 pm; 2:30 pm-5:00 pm
It’ll be marked on the Event Guide Map you’ll receive upon arrival. You will be paired with a library staff member for these shifts. You’ll help:
·Direct festival guests and answer questions about the schedule, map, authors and so on.
·Hand out event brochures, questionnaires and scavenger hunt(寻宝) cards.
·Get festival prizes for the winners of the scavenger hunt.
Exhibitor Set-up
8:00 am—11:00 am
Your job is to guide exhibitors to their proper booths(摊位) within the marketplace tents and help them carry items to their space if needed. We also need you to direct trucks or carts while exhibitors are unloading to ensure everyone’s safety. The map you’ll receive can let you know where the exhibitor’s booth is.
Walkarounds and Crowd Counting
11:00 am—2:00 pm; 2:00 pm—5:00 pm
You’ll be counting the crowd. The day of the festival you’ll be given a map that shows the different counting zones, and a schedule of when you need to complete the counts. Other tasks include:
·Changing overflowing garbage bags.
·Encouraging festival guests to participate in upcoming author talks and workshops.
13.What are the volunteers asked to do at Information Tent?
A.Distribute gifts to guests. B.Fill in the questionnaires.
C.Pick up the garbage bags. D.Guide guests to their seats.
14.Which place needs volunteers to guide the vehicles?
A.Site Set-up. B.Exhibitor Set-up.
C.Information Tent. D.Walkarounds and Crowd Counting.
15.What is provided for each volunteer in all the sites?
A.A book. B.A tent. C.A map. D.A card.
【答案】13.D 14.B 15.C
【导语】本文是一篇应用文。文章介绍了街头图书节(The Word on the Street Festival)的四个位置招募志愿者的相关信息。
13.细节理解题。根据Information Tent部分“Direct festival guests and answer questions about the schedule, map, authors and so on.( 指导节日嘉宾并回答有关日程安排、地图、作者等问题。)”可知,在Information Tent中志愿者要引导嘉宾找到自己的位置。故选D。
14.细节理解题。根据Exhibitor Set-up部分“We also need you to direct trucks or carts while exhibitors are unloading to ensure everyone’s safety.(我们还需要您在参展商卸货时指挥卡车或推车,以确保每个人的安全。)”可知,在Exhibitor Set-up中需要志愿者指挥车辆。故选B。
15.细节理解题。根据Site Set-up部分“You’ll be given a map that’ll outline how many tables and chairs are needed in each tent as well as layouts of the tents and stages.(你会得到一张地图,上面会列出每个帐篷需要多少桌椅,以及帐篷和舞台的布局。)”,Information Tent部分“It’ll be marked on the Event Guide Map you’ll receive upon arrival.(它将标记在您抵达时收到的活动指南地图上。)”,Exhibitor Set-up部分“The map you’ll receive can let you know where the exhibitor’s booth is.(您将收到的地图可以让您知道参展商的展位在哪里。)”和Walkarounds and Crowd Counting部分“The day of the festival you’ll be given a map that shows the different counting zones, and a schedule of when you need to complete the counts.(节日当天,您将收到一张显示不同计数区域的地图,以及您需要何时完成计数的时间表。)”可知,四个位置的志愿者均会获得相关地图,帮助他们完成自己的工作。故选C。
Passage 6
(2022·广东·统考模拟预测)We’ve been helping billions of people worldwide continue to learn, adapt and grow for over a decade. But during the COVID-19 pandemic (流行病), the risks are higher than ever. Every dollar contributed enables us to create up-to-date, authoritative guides on the topics people want to know and keep providing high-quality how-to help for people like you.
Frequency:
There are two options for you to contribute. If you choose one time, the following amounts are offered: $12, $24, $60 and $100. If you choose to contribute monthly, the following amounts can be determined: $2, $5, $8 and $15.
Your contributions help us to:
·Recruit (招募) doctors and mental health professionals to offer guidance on how to stay safe and well during the COVID-19 pandemic;
·Cooperate with financial planners to help readers manage economic uncertainty;
·Develop rich content designed to educate people on some social matters;
·Continue the work of developing our resources and platform to provide access to easy-to-follow instructions for people worldwide.
Readers like you can empower wikiHow to create in-depth articles matched with pictures, various videos and share our trusted brand of instructional content with millions of people worldwide. Your contribution does not make up a charitable donation. It’ll allow wikiHow to continue bringing useful information in our pursuit of helping anyone to learn how to do anything.
If you have questions about making a contribution, or if you’d like to manage or pause your contributions, please reach out to us at support@wikihow.com.
16.What is the purpose of the contribution?
A.To employ some financial planners. B.To collect some volunteer doctors.
C.To help those with mental diseases. D.To develop the resources and contents.
17.What do we know about the process of making a contribution?
A.Different approaches of payment are ready.
B.The contribution is made on a voluntary basis.
C.Only readers are accessible to the contribution.
D.The contribution is part of a charitable donation.
18.Which of the following launched the contribution?
A.A magazine. B.A charity. C.A website. D.A newspaper.
【答案】16.D 17.B 18.C
【导语】本文是一篇应用文。主要介绍了网站wikiHow在网上公布的募捐内容。
16.细节理解题。根据Your contributions help us to部分的“Develop rich content designed to educate people on some social matters.(开发丰富的内容,旨在教育人们一些社会问题。)”以及“Continue the work of developing our resources and platform to provide access to easy-to-follow instructions for people worldwide.(继续开发我们的资源和平台,为世界各地的人们提供易于遵循的指导。)”可知,募集到的善款将用于开发更多的资源并丰富网站的内容。故选D项。
17.细节理解题。根据最后一段“If you have questions about making a contribution, or if you’d like to manage or pause your contributions, please reach out to us at support@wikihow.com.(如果您对投稿有疑问,或者您想管理或暂停投稿,请通过support@wikihow.com联系我们。)”可知,如果想管理或暂停捐款,可以联系我们,由此之,此次募捐活动是自愿参加。故选B项。
18.推理判断题。根据第一段中的“Every dollar contributed enables us to create up-to-date, authoritative guides on the topics people want to know and keep providing high-quality how-to help for people like you.(每一美元的捐款都使我们能够就人们想知道的话题创建最新的、权威的指南,并不断为像你这样的人提供高质量的如何帮助。)”、倒数第二段中的“Readers like you can empower wikiHow to create in-depth articles matched with pictures, various videos and share our trusted brand of instructional content with millions of people worldwide..(像你这样的读者可以授权wikiHow创建与图片、各种视频相匹配的深度文章,并与全世界数百万人分享我们值得信赖的教学内容品牌。)”和最后一段的“If you have questions about making a contribution, or if you’d like to manage or pause your contributions, please reach out to us at support@wikihow.com.(如果您对投稿有疑问,或者您想管理或暂停投稿,请通过support@wikihow.com联系我们。)”可推知,wikiHow是一个网站,它为了研发更多优质资源而发出募捐。故选C项。
Passage 7
(2023·湖南·雅礼中学校考模拟预测)Online Chinese Summer Camp
Our Online Chinese Summer Camp program is a wonderful, immersive online Chinese learning experience specifically designed for learning Chinese remotely.
Suitable Age: Kids aged 10 to 16
Camp Content: Interactive Chinese lessons, cultural activities and virtual trips
Schedule: Monday to Friday
The class time is scheduled according to different time zones.
Camp Levels
Online Chinese Camp is divided into 2 levels—Non-Native Chinese Camp for beginner to intermediate levels and Chinese Camp for intermediate to advanced levels.
Non-Native Chinese Camp for Kids from non-native Chinese families
Chinese Camp for Kids from native Chinese families
REQUIREMENTS
·No Chinese language experience needed
·No Chinese language exposure in daily life
·Chinese language experience in a native Chinese-speaking family
CONTENT
Fun and interactive online lessons and activities to raise the interest in learning Chinese
2. Introduction to Chinese characters with stories and pictures
3. Develop practical communicating skills
4. Basic conversations in Chinese
5. Project-based cultural activities to increase understanding of Chinese culture
1. Fun and interactive online lessons to improve four language skills—Listening, Speaking, Reading& Writing
2. Intermediate conversations in Chinese through various cultural and language activities
3. More advanced lessons to increase Chinese vocabulary
4. Project-based cultural activities to deepen the understanding of Chinese culture
Ready to Sign Up? Contact us (www.Chinesesummercamp.com) and we will be happy to answer your questions and help you choose the right camp. Don’t forget to ask us about early bird price!
19.What is the text?
A.A course review. B.A commercial ad.
C.An academic article. D.An activity schedule.
20.What can kids do in Chinese Camp?
A.Improve integrated Chinese skills. B.Tell Chinese stories with pictures.
C.Join in theme-based activities. D.Prepare for advanced vocabulary tests.
21.What can we learn about the program?
A.It involves skills for camping trips.
B.It offers a discount if you book earlier.
C.It has a fixed timetable regardless of time zones.
D.It includes off-line interactive activities in China.
【答案】19.B 20.A 21.B
【导语】本文是应用文。文章是一则汉语夏令营的广告,介绍了针对的人群,要求和活动内容。
19.推理判断题。根据第一段“Our Online Chinese Summer Camp program is a wonderful, immersive online Chinese learning experience specifically designed for learning Chinese remotely. (我们的在线汉语夏令营计划是一个奇妙的、身临其境的在线汉语学习体验,专门为远程学习汉语而设计。)”和最后一段“Ready to Sign Up? Contact us (www.Chinesesummercamp.com) and we will be happy to answer your questions and help you choose the right camp. Don’t forget to ask us about early bird price! (准备好注册了吗?联系我们(www.Chinesesummercamp.com),我们将很乐意回答您的问题,并帮助您选择合适的夏令营。别忘了问我们早鸟的价格!)”可知,这篇文章是一则汉语夏令营的广告,介绍了针对的人群,要求和活动内容。所以,这是一篇商业广告。故选B。
20.细节理解题。根据表格CONTENT部分“Fun and interactive online lessons to improve four language skills—Listening, Speaking, Reading& Writing (有趣的互动在线课程,提高四种语言技能听、说、读、写)”可知,孩子们在中文营可以提高综合汉语水平。故选A。
21.推理判断题。根据最后一段“Don’t forget to ask us about early bird price! (别忘了问我们早鸟价!)”可知,如果提前预定,项目会有折扣。故选B。
Passage 8
(2022·广东·统考模拟预测)Here are some wonderful things to do this week.
A Power Station
R&B band Tower of Power comes to Meadow Event Park as part of the After Hours concert series this week. They have made their mark over a long career by working with musicians such as Aaron Neville, Elton John and Stevie Nicks, and by singing songs of their own such as What Is Hip? and You’re Still a Young Man. The band performs at 6 pm on August 17. Tickets are $21 to $59.
Whistle Stop
The world-famous Harlem Globetrotters bring their amazing performance to Virginia State University at 7 pm on August 18. The team popularized the jump shot, slam dunk and invented the half-court hook shot. Their style and athleticism have amazed fans for over 95 years. A chance to see this team is something you won’t want to miss.
Undead or Alive
Firehouse Theatre presents The Zombie (僵尸) Life on August 16 — 20. The production looks like a self-help seminar (研讨会), where a kind therapist offers a solution for life’s troubles by turning people into zombies. The play is an original work written by Chris Gavaler, an associate professor of English from Washington &Lee University. The show runs for eight performances, and tickets are $33.
Back at The Byrd
The Byrd Theatre screens the 1952 comedy Singin’ in the Rain at 8 pm on Thursday, August 19. The film stars Gene Kelly, Donald O’Connor, and Carrie Fisher’s mom, Debbie Reynolds, with real singing and dancing. At 10 am on August 21, another comedy, Pee-Wee’s Big Adventure(1985), directed by Tim Burton, will be shown. You are welcome!
22.Which of the following is the most attractive to music lovers?
A.Whistle Stop. B.A Power Station.
C.Back at The Byrd. D.Undead or Alive.
23.Where can people watch a sports show?
A.At the Byrd Theatre. B.At Firehouse Theatre.
C.At Meadow Event Park. D.At Virginia State University.
24.What is accessible to people on Saturday?
A.An interesting movie. B.A self-help seminar.
C.An exciting concert. D.A basketball match.
【答案】22.B 23.D 24.A
【导语】本文是一篇应用文。主要介绍了四个精彩的活动。
22.细节理解题。根据A Power Station介绍中的“R&B band Tower of Power comes to Meadow Event Park as part of the After Hours concert series this week. They have made their mark over a long career by working with musicians such as Aaron Neville, Elton John and Stevie Nicks, and by singing songs of their own such as What Is Hip? and You’re Still a Young Man.(本周,R&B乐队Tower of Power来到Meadow Event Park,作为After Hours系列音乐会的一部分。他们通过与 Neville,Elton John和Stevie Nicks等音乐家合作,并通过演唱自己的歌曲,在漫长的职业生涯中留下了自己的印记)”可知,该乐队与一些音乐家合作,且Tower of Power乐队将在活动中献唱,所以该活动最吸引音乐爱好者。故选B。
23.细节理解题。根据Whistle Stop介绍中的“The world-famous Harlem Globetrotters bring their amazing performance to Virginia State University at 7 pm on August 18. The team popularized the jump shot, slam dunk and invented the half-court hook shot. Their style and athleticism…(8月18日晚7点,世界著名的哈莱姆环球旅行者队在弗吉尼亚州立大学带来了精彩的表演。球队推广了跳投、扣篮,发明了半场勾手投篮。他们的风格和运动能力……)”可知,在弗吉尼亚州立大学可观看到体育表演。故选D。
24.细节理解题。根据最后一段中“on Thursday, August 19(8月19日,周四)”可知,周六是8月21日;再根据最后一段中“At 10 am on August 21, another comedy, Pee-Wee’s Big Adventure(1985), directed by Tim Burton, will be shown.(8月21日上午10点,由Tim Burton执导的另一部喜剧Pee-Wee’s Big Adventure(1985)将上映)”可知,周六人们可以观看一部喜剧电影,故选A。
Passage 9
(2023·山东潍坊·潍坊一中校考模拟预测)If you are planning a trip, you may be wondering what might be in your line of travel when it comes to unique buildings. There are some unusual, unique buildings you should put on your travel bucket list.
Capital Gate-Abu Dhabi, United Arab Emirates
Capital Gate is one of the tallest buildings in Abu Dhabi. According to the Guinness World Records, Capital Gate is the world’s farthest leaning, man-made tower. The structure leans at an 18 degree angle, and intentionally so. This is a lean about 5 times greater than the Leaning Tower of Pisa.
Svalbard Global Seed Vault-Longyearbyen, Norway
Nothing grand or stunning about this structure, from a visual perspective. But, in some way, the future of civilization may depend on the work done at the Svalbard Global Seed Vault. The Svalbard Global Seed Vault is designed to store millions of different types of seeds for the replanting of various crops in the event of any number of major global disasters. The building comes complete with blast-proof doors, airlocks, and motion sensors.
Palace of the Parliament-Bucharest, Romania
The Palace of the Parliament is the second largest administrative building on the planet. Indeed, it is so big that it can be seen from space. The structure was commissioned by the last communist dictator to rule in Romania. A fraction of the building is in use today, most of it sitting idle.
Lotus Temple-Delhi, India
If in India, a visitor interested in building and architecture should also check out the Lotus Temple in Delhi. The Lotus Temple is indeed designed to mimic the appearance of the flower. The Lotus Temple is a Bahai house of worship completed in 1986.
25.What can we learn about Capital Gate?
A.It is the only tower in Abu Dhabi. B.It’s the farthest leaning tower built by man.
C.It is as famous as the Leaning Tower of Pisa. D.It’s the tallest building in United Arab Emirates.
26.What is unique about Svalbard Global Seed Vault?
A.Its function. B.Its height. C.Its size. D.Its appearance.
27.Where is this text most likely taken from?
A.A science journal. B.An architecture magazine.
C.A travel brochure. D.A book about buildings.
【答案】25.B 26.A 27.C
【导语】这是一篇应用文。本文列举了一些可以列入旅行清单的独特建筑。
25.细节理解题。根据Capital Gate部分中“According to the Guinness World Records, Capital Gate is the world’s farthest leaning, man-made tower.(根据吉尼斯世界纪录,Capital Gate是世界上倾斜最远的人造塔)”可知,Capital Gate是人类建造的最远的斜塔。故选B。
26.细节理解题。根据Svalbard Global Seed Vault部分中“The Svalbard Global Seed Vault is designed to store millions of different types of seeds for the replanting of various crops in the event of any number of major global disasters.(斯瓦尔巴群岛全球种子库旨在储存数百万种不同类型的种子,以便在发生任何重大全球灾害时重新种植各种作物)”可知,斯瓦尔巴全球种子库的独特之处是它的功能。故选A。
27.推理判断题。根据第一段“If you are planning a trip, you may be wondering what might be in your line of travel when it comes to unique buildings. There are some unusual, unique buildings you should put on your travel bucket list.(如果你正在计划一次旅行,你可能会想知道在你的旅行中会有什么独特的建筑。这里有一些不寻常的、独特的建筑,你应该把它们列入你的旅行清单)”结合本文列举了一些可以列入旅行清单的独特建筑可推知,文章选自旅行册。故选C。
Passage 10
(2023·浙江·校联考模拟预测)The National Library is one of Scotland’s foremost research libraries with an unparalleled collection of Scottish, national and international material. Our two main reading rooms are located in our George Ⅳ Bridge Building in Edinburgh:
* In the Special Collections Reading Room you can consult our rare books, manuscripts, and music collections.
* In the General Reading Room you can consult the rest of our material.
We also have a Maps Reading Room in our Cause wayside Building in Edinburgh. To consult our maps you should book an appointment in advance.
To access our reading rooms you must register for a library card. You must show your card on entry and keep it with you at all times. To safeguard our collections, we ask those using our reading rooms to observe our guidelines for care of the collections. For more details, see:
* Care of the collections: General Reading Room
* Care of the collections: Special Collections Reading Room
* Care of the collections: Maps Reading Room
No pens are allowed in our reading rooms. You can take pencils, paper, books, phones, laptops and tablets into the reading rooms, but bags larger than A4 size (29 cm×21 cm) must be left in lockers. Lockers in our George Ⅳ Bridge Building are operated with a £1 coin and there is a change machine on the ground floor. Lockers in the Maps Reading Room do not require a £1 coin. Laptops can be used in designated areas and we offer free WiFi.
28.Where will you go if you’re studying the history of Scottish music?
A.The Special Collections Reading Room. B.The General Reading Room.
C.The Maps Reading Room. D.The Academic Center.
29.What is the first step to access the Maps Reading Room?
A.Show your library card on entry. B.Make an appointment beforehand.
C.Get familiar with the guidelines. D.Leave oversized bags in lockers.
30.Where is this text probably taken from?
A.A local newspaper. B.A registration guide.
C.A library website. D.A student handbook
【答案】28.A 29.B 30.C
【导语】这是一篇应用文。文章主要介绍了苏格兰国家图书馆不同阅览室的功能和注意事项。
28.推理判断题。由文章第二段“In the Special Collections Reading Room you can consult our rare books, manuscripts, and music collections.(在特藏阅览室,您可以查阅我们的珍本书籍、手稿和音乐收藏。)”可知,如果你正在学习苏格兰音乐史,特藏阅览室是最好的选择。故选A。
29.细节理解题。由文章第四段“We also have a Maps Reading Room in our Cause wayside Building in Edinburgh. To consult our maps you should book an appointment in advance.(我们在爱丁堡的Cause路旁大楼里也有一个地图阅览室。要查阅我们的地图,您应该提前预约。)”可知,进入地图阅览室的第一步是提前预约。故选B。
30.推理判断题。由文章第一段中“The National Library is one of Scotland’s foremost research libraries with an unparalleled collection of Scottish, national and international material.(国家图书馆是苏格兰最重要的研究型图书馆之一,拥有无与伦比的苏格兰、国家和国际资料收藏。)”引出本文主题,可知本文主要介绍苏格兰国家图书馆,故这段文字可能取自一个图书馆网站。故选C。
Passage 11
(2022·广东·校联考模拟预测)Tulum’s location on Mexico’s Caribbean coast, in the Riviera Maya, makes it an ideal spot for enjoying beautiful beaches and great weather.
Spring
The two weeks around Easter is a popular travel time throughout Mexico; many Mexican families go on vacation during this time, so you should make your accommodation reservations in advance if traveling during this period.
Events to check out:
Holy Week is a time of religious observances, but for many Mexicans, it’s an opportunity to head to the beach.
Summer
Summers can be hot and cloudy. There are far fewer tourists during this time, which is great for photo opportunities as well as for enjoying the destination without the crowds. Summertime is the best time to observe whale sharks and sea turtles.
Events to check out:
The Celebration of the Talking Cross is held in the month of July and has its origins in the 1800s, at the end of the War of the Castes.
Fall
You’re likely to experience some rain if you visit during this season. The rainy season is not completely uncomfortable, however. It usually only rains for a short time, and then the sun comes out again.
Events to check out:
Sea Turtle Festival: Every October, several communities along the Riviera Maya host a festival for sea turtles in order to raise consciousness about the problems facing baby sea turtles.
Winter
Winter offers the best weather in Tulum. If you’re looking for sunny days and near-perfect beach conditions, this is the time to visit. However, there are more crowds. December and January are busy travel months, and Tulum’s party scene and nightlife are at a peak.
Events to check out:
Tulum Food, Spirits & Wine: A 6-day restaurant week featuring music and special meals and wine. Tourists enjoy a fun and creative cultural environment.
31.What can tourists do during the summer of Tulum?
A.Experience the best weather in Tulum.
B.Enjoy taking photos and quiet attractions.
C.Organize a festival with local communities.
D.Spend the Easter holidays with their families.
32.What event are tourists most likely to attend on rainy days?
A.Holy Week.
B.The Celebration of the Talking Cross.
C.Sea Turtle Festival.
D.Tulum Food, Spirits & Wine.
33.What do the four seasons have in common?
A.Wonderful beach scenery.
B.Brilliant sunshine all day.
C.Nightlife and great parties.
D.A perfect time for whale sharks.
【答案】31.B 32.C 33.A
【导语】本文是一篇应用文。主要介绍了墨西哥的海边城市图卢姆,一年四季都有不同的活动吸引游客。
31.细节理解题。根据Summer部分中“There are far fewer tourists during this time, which is great for photo opportunities as well as for enjoying the destination without the crowds.(这一时期游客要少很多,是拍照留念的好时机,也可以好好享受没有人潮的目的地)”可知,夏天的图卢姆是适合拍照的。故选B。
32.细节理解题。根据Fall部分中的“You’re likely to experience some rain if you visit during this season.(如果在这个季节来游玩,可能会遇到一些雨天)”和“Events to check out: Sea Turtle Festival(值得打卡的事件:海龟节)”可知,题干中的rainy days即指图卢姆的秋天,这时可以去参加海龟节。故选C。
33.推理判断题。根据Spring部分的“Holy Week is a time of religious observances, but for many Mexicans, it’s an opportunity to head to the beach.(圣周是宗教仪式的时间,但对许多墨西哥人来说,这是一个前往海滩的机会。)”和Winter部分的“ If you’re looking for sunny days and near-perfect beach conditions, this is the time to visit. (如果你在寻找阳光明媚的日子和近乎完美的海滩条件,现在是时候去了。)”,以及Summer部分可以观赏鲸鲨和海龟以及Fall部分的海龟节可知,在图卢姆每个季节都可以欣赏到美丽的海滩景观,第一段也点明了“Tulum’s location on Mexico’s Caribbean coast, in the Riviera Maya, makes it an ideal spot for enjoying beautiful beaches and great weather.(图卢姆位于墨西哥加勒比海沿岸的里维埃拉玛雅,是享受美丽海滩和好天气的理想场所。)”。故选A。
Passage 12
(2022·广东惠州·统考二模)If you’re looking for a university with a strong international outlook but feel swept over by all the application options, here is some guidance to get you started.
UK
International students must apply to universities in the UK through a system known as Ucas. This system allows students to apply to up to five universities with just one application. It costs £20 for a single choice or £25 for more than one choice.
The application consists of a series of questions to determine the student’s schooling and applicants should describe their personal interests and related experiences.
Switzerland
Switzerland has four official languages and its universities are among the most international in the world. International applicants may need to take an entrance exam if they have a foreign school certificate, and must also prove that they have a good grasp of the French language. usually through taking a language exam. The full application costs 50 Swiss Francs for a holder of a Swiss diploma and 150 Swiss Francs for holders of foreign diplomas.
Canada
International applicants have to write up a personal profile as part of their application, which is very similar to the personal statement required for a UK university application. Students will also have to prove their English-language competency—there are nine ways to meet the English Language Admission Standard, which are listed on many university websites.
Singapore
The process of applying to a Singaporean university is very much alike, but overseas students may be delighted to find that the native applicants have to cover the same procedures: filling out an online application form and submit identification documents, supporting documents and an application fee of S$20.
34.Which country requires international applicants know French well?
A.UK. B.Switzerland. C.Canada. D.Singapore.
35.What part of the application is similar between the UK and Canada?
A.The application system. B.The number of universities.
C.The application cost. D.The personal statement.
36.What’s special about the application process in Singapore?
A.Applicants need to pay a lot. B.It is much simpler than elsewhere.
C.It’s no different for native students. D.The competition is even more fierce.
【答案】34.B 35.D 36.C
【导语】本文是一篇应用文。主要介绍的是申请到英国、瑞士、加拿大以及新加坡留学的过程及相关的信息。
34.细节理解题。根据Switzerland部分中的“International applicants may need to take an entrance exam if they have a foreign school certificate, and must also prove that they have a good grasp of the French language.(国际申请者如果有外国学校的证书,可能需要参加入学考试,还必须证明他们有很好的法语掌握能力。)”可知,申请瑞士留学的国际申请者需要证明能很好地掌握法语。故选B项。
35.细节理解题。根据Canada 部分中的“International applicants have to write up a personal profile as part of their application, which is very similar to the personal statement required for a UK university application.(国际申请者必须写一份个人资料作为他们申请的一部分,这与英国大学申请所要求的个人陈述非常相似。)”可知,申请加拿大留学的申请者需要写的个人陈述与申请英国大学的个人陈述相似,所以加拿大和英国申请中的个人陈述是相似的。故选D项。
36.细节理解题,根据Singapore部分中的“The process of applying to a Singaporean university is very much alike, but overseas students may be delighted to find that the native applicants have to cover the same procedures(申请新加坡大学的程序非常相似,但海外学生可能会很高兴地发现,本国申请人也需要完成同样的程序)”可知,国内的申请者与海外的申请者的申请程序相同,由此可知,新加坡的申请流程的特别之处就是对本地学生来说没什么区别。故选C项。
Passage 13
(2023·湖南长沙·湖南师大附中校考三模)Explore Scenic Train Journeys
The four most scenic train journeys provide not only beautiful sceneries at destination cities, but also charming views outside the trains’ windows on the way.
Route 1: Xining to Lhasa
Length: around 1,900 km
Duration: 22 hours
This train route is the longest high altitude train trip in the world—named as the way to the sky. Most of this route is over 4,000 meters and it goes above 5,000 meters several times. After the train has left Xining Railway Station for about an hour, you can see the boundless lake—Qinghai Lake.
Route 2: Lhasa to Rikaze
Length: around 250 km
Duration: 2.5 hours
This railway has an average high altitude of above 3,600 meters. It makes Tibet travel more convenient for travelers, especially those who want to see Mount Qomolangma. Along the railway line, you can see local farmers and yaks (牦牛). And most of the time, you can appreciate a plateau (高原) landscape of mountains and meadows.
Route 3: Chengdu to Kunming
Length: around 1,100 km
Duration: 6 hours (high-speed train)
From Chengdu’s plains area, with an altitude of about 400 meters, the train goes up to altitudes of about 2,000 meters, traveling through tunnels and across mountains. The complex geography along the railway line gives this route the name of Geological Museum.
Route 4: Beijing to Shanghai
Length: around 1,300 km
Duration: 5.5 hours
Beijing and Shanghai are two of the most popular cities for foreign travelers who come to China for the first time. It is a trip that combines some of China’s main urban landscapes with cultivated countryside scenery and mountains in between. The new and modern facilities on the train ensure you have a comfortable journey.
37.Which route takes the least time?
A.Lhasa to Rikaze. B.Chengdu to Kunming.
C.Xining to Lhasa. D.Beijing to Shanghai.
38.What makes Route 3 special?
A.Its convenience for travelers. B.Its wide popularity among foreigners.
C.Its complicated geography along the route. D.Its new and modern facilities on the train.
39.What do the four routes have in common?
A.Travelers can experience high altitude train trips.
B.Travelers can witness a plateau view and some yaks.
C.Travelers can appreciate the scenery of Qinghai Lake.
D.Travelers can admire beautiful views from the train windows.
【答案】37.A 38.C 39.D
【导语】本文是应用文。介绍了四条风景最优美的火车之旅。
37.细节理解题。从每段旅程的“Duration”中可知,Route 1: Xining to Lhasa需22小时,Route 2: Lhasa to Rikaze需2.5小时,Route 3: Chengdu to Kunming需6小时,Route 4: Beijing to Shanghai需5.5小时。所以Route 2: Lhasa to Rikaze所需的时间是最少的。故选A项。
38.细节理解题。根据小标题Route 3: Chengdu to Kunming下的段落中“From Chengdu’s plains area, with an altitude of about 400 meters, the train goes up to altitudes of about 2,000 meters, traveling through tunnels and across mountains. The complex geography along the railway line gives this route the name of Geological Museum.(从海拔约400米的成都平原地区出发,列车将上升到海拔约2000米的地方,穿过隧道和山脉。铁路沿线复杂的地理环境使这条线路被称为地质博物馆)”可知,这条铁路线沿线地形复杂,被称为“地质博物馆”。故选C项。
39.细节理解题。根据第一段中“The four most scenic train journeys provide not only beautiful sceneries at destination cities, but also charming views outside the trains’ windows on the way.(这四条风景最优美的火车之旅不仅提供了目的地城市的美景,还提供了沿途车窗外迷人的景色)”可知,旅客们在这四条铁路线上都可以欣赏到窗外美丽的风景。故选D项。
Passage 14
(2022·湖南·校联考模拟预测)Juniper Young Writers Online
Juniper Young Writers Online looks for writers whose work shows curiosity and risk-taking, and who are eager to experiment with forms and ideas new to them.
Week One: Writing Lab, July 12—16
15 Contact Hours with Instructors
Writing Lab instructors are professional teachers. With daily live meetings in Writing Lab, participants have the opportunity to discuss their work and in-depth writing topics with their instructors.
Inspiration for Generating New Work
The Writer’s Life talks give participants a behind-the-scenes view on the instructors’ work and creative processes, which always stimulate new ideas and provide invaluable writing tips.
Written Feedback
At the end of the week, Writing Lab instructors provide a summary of participants’ work, evaluation of their progression towards writing goals, and future considerations for their writing.
Week Two: Intensive, July 19—23
A Personalized Writing Plan
The intensive week schedule provides plenty of writing time alongside the necessary guidance to help participants construct their own writing routine and schedule. Building on the generative and informative sessions from Week One, participants now have the space and time to transform their ideas and writing exercises into a complete piece.
1-on-1 Meetings with Your Mentor(导师)
Because every writer has a unique project, 1-on-l meetings allow mentors to provide more specific guidance. During these meetings, mentors help participants find inspiration for their project and stay on track for project completion.
Paths to Publication
At the end of the week teen writers will have an extended morning session with their mentors to learn about next steps for their projects. This could include advice about publishing, submissions to literary magazines, and other ways to share creative work.
40.How long does Writing Lab last?
A.Two weeks. B.Fifteen hours. C.Five days. D.Seven days.
41.What is NOT included in Writing Lab?
A.One-on-one teaching. B.Advice on better writing.
C.Discussions with instructors. D.Opportunities to show one’s work.
42.What is Week Two aimed at?
A.Making a writing plan B.Getting a book published.
C.Setting up a unique project. D.Completing a piece of writing.
【答案】40.C 41.A 42.D
【导语】这是一篇应用文。文章主要介绍了Juniper Young Writers Online项目,介绍了两周的写作安排等活动。
40.细节理解题。根据“Week One: Writing Lab, July 12—16(第一周:写作实验,7月12到16日)”可知,Writing Lab持续五天。故选C。
41.细节理解题。根据第二段“With daily live meetings in Writing Lab, participants have the opportunity to discuss their work and in-depth writing topics with their instructors.(在写作实验室的日常会议中,参与者有机会与他们的导师讨论他们的作品和深入的写作主题)”;第三段“The Writer’s Life talks give participants a behind-the-scenes view on the instructors’ work and creative processes, which always stimulate new ideas and provide invaluable writing tips.(“作家的生活”讲座让参与者对教师的工作和创作过程有一个幕后的看法,这总是激发新的想法,并提供宝贵的写作技巧)”可知,写作实验不包括“一对一教学”。故选A。
42.细节理解题。根据倒数第三段“Building on the generative and informative sessions from Week One, participants now have the space and time to transform their ideas and writing exercises into a complete piece.(在第一周的生成性和信息性课程的基础上,参与者现在有空间和时间将他们的想法和写作练习转化为完整的作品)”可知,第二周的目标是完成一篇文章。故选D。
Passage 15
(2022·广东揭阳·校考模拟预测)If you want to stay in any of these luxurious hotel suites, you’d better get saving now, with a night’s stay topping the average annual salary.
Royal Suite
The Royal Suite at the Plaza Hotel in New York, which comes in at $40,000 a night, features three bedrooms, private elevator access, and large windows overlooking Fifth Avenue. Other features in the apartment include a grand piano, a dining room to seat 12, and a kingsized master bedroom.
Royal Penthouse Suite
A stay at the Royal Penthouse Suite at Hotel President Wilson in Geneva will make you shocked at the bill in the morning, which costs $80,000 a night. The 12-bedroom Royal Penthouse covers the entire eighth floor and shows amazing views of Lake Geneva through floor-to-ceiling bay windows. As guests walk in, they’re greeted by a light-filled living room with a grand piano and a collection of rare books.
Penthouse
The fashionable Penthouse at the Faena Hotel in Miami costs you $50,000 a night. The contemporary suite features two levels of spacious gathering areas and dining rooms. Each of the suite’s five bedrooms have furnished balconies, so guests can enjoy sunrise to sunset views over the coast.
Princess Grace Suite
Hotel de Paris in Monaco once hosted the wedding reception of Prince Rainier and Princess Grace, in whose honor the Princess Grace Suite was newly opened. In the sunny apartment, there are two bedrooms, a gym, an office, toilets on each floor, a living room, a dining room, a kitchen and luxury bathrooms. The price tag follows the royal theme, with stays coming in at $37,000 a night.
43.Which suite will you choose if you are a book lover?
A.Royal Suite. B.Royal Penthouse Suite.
C.Penthouse. D.Princess Grace Suite.
44.What can you do at the Penthouse?
A.Enjoy the view of Fifth Avenue.
B.Take a walk around Lake Geneva.
C.Attend the wedding of the royal family.
D.Admire sunrise and sunset over the coast.
45.How much does the suite with a gym cost for one night?
A.$37,000. B.$40,000. C.$50,000. D.$80,000.
【答案】43.B 44.D 45.A
【导语】本文是一篇应用文。介绍四家豪华酒店套房。
43.细节理解题。根据第三段末句“As guests walk in, they’re greeted by a light-filled living room with a grand piano and a collection of rare books. (客人走进来,映入眼帘的是一间光线充足的客厅,里面有一架大钢琴和一系列珍本书籍。)”可知,如果你是一个图书爱好者,你会选择皇家阁楼套房。故选B。
44.细节理解题。根据第四段末句“Each of the suite’s five bedrooms have furnished balconies, so guests can enjoy sunrise to sunset views over the coast. (每间套房的五间卧室都有带家具的阳台,所以客人可以享受海岸的日出到日落的景色。)”可知,在阁楼套房,客人可以欣赏海岸的日出和日落。故选D。
45.细节理解题。根据末段最后两句“In the sunny apartment, there are two bedrooms, a gym, an office, toilets on each floor, a living room, a dining room, a kitchen and luxury bathrooms. The price tag follows the royal theme, with stays coming in at $37,000 a night. (在这个阳光明媚的公寓里,有两间卧室,一间健身房,一间办公室,每层都有厕所,一间客厅,一间餐厅,一间厨房和豪华浴室。价格标签遵循皇室主题,每晚3.7万美元。)”可知,带有健身房的套房每晚3.7万美元。故选A。
Passage 16
(2023·湖北荆门·荆门市龙泉中学校考三模)Dolphin Watching Aboard the Rudee Flipper
Looking for the longest running and most experienced dolphin cruse (航行) company at the Virginia Beach Resort area? You have found it at Rudee tours! A dolphin cruise aboard the Rudee Flipper is the essential trip for fun-seeking vacationers. Each tour is narrated by our experts who are ready to share their knowledge and answer your questions about the dolphins and the Virginia Beach coastline.
Our cruise boat features upper and lower sightseeing levels and windows that provide a 360-degree range for the ultimate viewing experience. The Rudee Flipper is a 65-footlong, 28-foot wide South Sea Catamaran. The Rudee Flipper is equipped with two restrooms, a climate-controlled cabin, disabled accessibility, and a snack bar with hot and cold food offered.
Schedule: Wednesdays, Fridays, Mondays: 2 pm
Saturdays, Sundays: 11 am, 2 pm
Prices: Adults: $23.00
Children 11 and under: $17.00
Children 3 and under: Free
Duration: 90 minutes
Dress for the weather! It can be slightly cooler out on the water especially in the spring, fall, and winter. We may have to cancel trips due to high winds, but our cruises will still go when it is raining.
Guaranteed Sightings
We sincerely care about your experience and do everything that we can to ensure sightings. While we understand that wildlife can be somewhat unpredictable, if our expert team is unable to locate any dolphins on your trips aboard the Rudee Flipper, you can ride again with us for free.
46.What do we know about dolphin cruises at Rudee Tours?
A.They are available every day except on Tuesdays.
B.They last for over two hours on each journey.
C.There are professional guides onboard.
D.There are no arrangements on rainy days.
47.What can be learned about the Rudee Flipper?
A.It outshines the other local boats. B.It offers double sightseeing levels.
C.It is equipped with three restrooms. D.It is specially designed for the disabled.
48.How much should a couple with their 9-year-old child pay for their tour?
A.$17.00. B.$23.00. C.$46.00. D.$63.00.
【答案】46.C 47.B 48.D
【导语】这是一篇应用文。文章主要介绍了Rudee Flipper海豚观光之旅的特色、时间和费用等。
46.细节理解题。根据第一段关键句“Each tour is narrated by our experts who are ready to share their knowledge and answer your questions about the dolphins and the Virginia Beach coastline.”(每次旅行都由我们的专家讲述,他们准备分享他们的知识,并回答您关于海豚和弗吉尼亚海滩海岸线的问题。)可知,船上有专业导游,他们会分享他们的知识并回答游客的问题,由此可知,Rudee Tours的海豚巡游中船上有专业导游。故选C项。
47.细节理解题。根据第二段关键句“Our cruise boat features upper and lower sightseeing levels and windows that provide a 360-degree range for the ultimate viewing experience.”(我们的游轮设有上下观光层和窗户,可提供360度范围的终极观赏体验。)可知,游轮设有上下两个观光层,由此可知,Rudee Flipper提供双层观光层。故选B项。
48.细节理解题。根据“Prices”部分关键句“Adults: $23.00”(成人:23美元)和“Children 11 and under: $17.00”(11岁及以下儿童:17美元)可知,成人每人23美元,9岁儿童每人17美元,经过简单计算可知,一对带着9岁孩子的夫妇应该为他们的旅行支付:23*2+17=63美元。故选D项。
Passage 17
(2023·江苏·江苏省天一中学校考模拟预测)Here are the best art contests to enter in 2023.
Artists Magazine Annual Art Competition
This contest seeks to encourage future artists. Kids under 16 are encouraged to submit two-dimensional artwork including paintings, drawings, computer-generated artwork, photographs, and more to their representatives for consideration, wherever they are. Entries are accepted online each spring. The fees are $20 for each entry. The winners will have their artwork publicly displayed at the Capitol for a year, and are also honored at an award.
The Chelsea Fine Arts Competition
For 30 years, this annual art contest has awarded worldwide visual artists. This contest is open to visual artists from around the world at any stage of their careers who are at least 18 years of age. The entry period is from March 3rd until June 3rd. There’s a fee for entering: $40 for two pieces of artwork. There’s an early bird period with a reduced fee for entries.
Doodle for Google Art Contest
This annual contest gives exposure and support to people around the globe who use technology to create artwork. Aside from the prizes, this contest also involves exhibitions and events to raise awareness. The entry fees are $50 for up to five images and $5 for each additional image. The deadline for entries and fees is in mid-March.
The Scholastic Art and Writing Awards
The art contest is open to students who are at least 13 years old from September to December. No fee is charged for this contest. Winners are selected in the visual and literary arts on the basis of originality and technical skill and will receive prizes that include publication, exhibition, and educational scholarships worth up to $10,000.
49.What do the first two contest have in common?
A.They charge differently. B.They are intended for teenagers.
C.They offer a reduced fee for beginners. D.They are international contest.
50.How much should be paid for seven entries for Doodle for Google Art Contest?
A.$50. B.$55. C.$60. D.$65.
51.What makes The Scholastic Art and Writing Awards special?
A.Teenagers can sign up for free. B.This contest is held every year.
C.Only teenagers can enter for it. D.Prize winners will make a speech.
【答案】49.D 50.C 51.A
【导语】本文是一篇应用文。文章主要介绍了四个在2023年举办的艺术比赛,包括报名费、截止日期等信息。
49.细节理解题。根据Artists Magazine Annual Art Competition部分中“Kids under 16 are encouraged to submit two-dimensional artwork including paintings, drawings, computer-generated artwork, photographs, and more to their representatives for consideration, wherever they are.(鼓励16岁以下的孩子提交二维艺术作品,包括绘画、素描、电脑生成的艺术作品、照片等,以供他们的代理人考虑,无论他们在哪里。)”和The Chelsea Fine Arts Competition部分中“This contest is open to visual artists from around the world at any stage of their careers who are at least 18 years of age.(本次比赛向来自世界各地的视觉艺术家开放,年龄在18岁以上,处于职业生涯的任何阶段。)”可知,这两个比赛都是面向全球的。故选D项。
50.细节理解题。根据Doodle for Google Art Contest部分中“The entry fees are $50 for up to five images and $5 for each additional image.(参赛费用为50美元,最多5张图片,每增加一张另收5美元。)”可知,7份参赛作品需要交的报名费是60美元(=50+5×2)。故选C项。
51.细节理解题。根据The Scholastic Art and Writing Awards部分中“No fee is charged for this contest.(本次比赛不收取任何费用。)”可知,参加这次艺术比赛是免费的。故选A项。
Passage 18
(2023·浙江·模拟预测)● Ophelia and the Marvelous Boy by Karen Foxe
Type: Fantasy
When Ophelia moves to a strange city where it never stops snowing, she discovers a boy locked away for 75 years in a museum. She must help the boy before the Snow Queen freezes the world. Along the way, Ophelia learns how to believe in things she cannot see.
Targeted readers: People who like fairy tales would enjoy this book.
● A Hundred Horses by Sarah Lean
Type: Mystery
During her visits to her aunt and cousins, the wooden horse Nell is stolen by a girl named Angel. As Nell finds out Angels true identity, a bond grows between them and a group of 99 horses. Word has it that the 100th horse is magical. But where is it? Nell doesn’t know, but Angel might know.
Targeted readers: Kids who like animals and nature will be sure to find this book exciting.
● How to Catch a Boggle by Catherine Junk’s
Type: Fantasy
Birdie is an orphan who is good at trapping monsters with her singing voice. She is the only goblin hunter (猎人) in the forest. When kids go missing, it’s up to her to figure out why.
Targeted readers: Anyone who is looking for monsters will take great pleasure in this book.
● I Even Funnier: A Middle School Story by James Patterson and Chris Greenstein
Type: Fiction
After a car accident Jamie loses his family, so he moves in with his aunt, uncle and his cousin Stevie, whose basic aim is to trick Jamie. But Jamie keeps having a positive attitude and running after his goals. He has been recently honored the Funniest Kid Comic of New York State.
Targeted readers: This book would be great for anyone who is fond of humorous books.
52.Who tells a story about a girl saving the world?
A.Sarah Lean. B.Karen Foxe.
C.Catherine Junk’s. D.James Patterson and Chris Greenstein.
53.Nature lovers may take interest in________.
A.A Hundred Horses
B.How to Catch a Boggle
C.Ophelia and the Marvelous Boy
D.I Even Funnier: A Middle School Story
54.Who goes through life challenges without losing heart?
A.Ophelia. B.Nell. C.Birdie. D.Jamie.
【答案】52.B 53.A 54.D
【导语】这是一篇应用文。文章推荐了几本书并介绍了书的内容。
52.细节理解题。根据Ophelia and the Marvelous Boy by Karen Foxe部分中“She must help the boy before the Snow Queen freezes the world.(她必须在冰雪女王冻结世界之前帮助这个男孩)”可知,这本书讲的是一个女孩拯救世界的故事,作者是Karen Foxe。故选B。
53.细节理解题。根据A Hundred Horses by Sarah Lean部分中“Targeted readers: Kids who like animals and nature will be sure to find this book exciting.(目标读者:喜欢动物和大自然的孩子一定会发现这本书令人兴奋)”可知,热爱自然的人会对这本书很感兴趣。故选A。
54.细节理解题。根据最后一本书的介绍中“After a car accident Jamie loses his family, so he moves in with his aunt, uncle and his cousin Stevie, whose basic aim is to trick Jamie. But Jamie keeps having a positive attitude and running after his goals.(在一场车祸之后,Jamie失去了他的家人,所以他搬去和他的阿姨,叔叔和他的堂弟Stevie住在一起,他的基本目的是欺骗Jamie。但Jamie一直保持着积极的态度,追逐着他的目标)”可知,Jamie在经历生活中的变故之后也没有灰心。故选D。
Passage 19
(2023·四川绵阳·四川省绵阳南山中学校考模拟预测)The summer vacation is just around the corner. With such a long holiday to spend, have you decided where to get yourself relaxed from the great pressure of school study? Our company specializes in civil tours. We take pride in offering you the best services and in providing you with a vacation that will be fondly remembered. The following places can be your unforgettable destinations in our country.
A.The Australian Museum
The Australian Museum has an international reputation in the fields of natural history and indigenous studies research and exhibitions. The museum was established in 1827 and is Australia’s first museum of natural science and cultural artifacts.
B.Sydney Olympic Park
Home of the Best Games Ever and 2003 Rugby World, Sydney Olympic Park is a gold medal attraction and continues to serve as a major sport and social venue.
Apart from its ultra-modern sport venues, Sydney Olympic Park is set in extensive parklands. Bicentennial Park, one of Sydney’s most popular recreational areas, is criss-crossed with walking and bicycle tracks.
C. Art Gallery of New South Wales
Located within a short walking distance from Sydney’s CBD, the Art Gallery of New South Wales is one of Australia’s foremost art museums housing some of the finest works of art in the country.
The Gallery has a rich and diverse collection including key works of the Heidelberg School and favorite modern Australian artists including Brett Whiteley and Margaret Preston, as well as permanent Australian, European, Asian, contemporary and photographic galleries.
D.Koalas Park Sanctuary
Koalas are on show every day. Shows are at 10:20 A.M., 11:20 A.M., 2:00 P.M., 3:00 P.M. where you can cuddle, feed, pat and have your photo taken with the Koalas. See free roaming Koalas as well, 10 acres of rainforest. Walk in and pat our kangaroos.
55.How long has the Australian Museum been built?
A.Around 230 years. B.Around 190 years.
C.Around 140 years. D.Around 100 years.
56.Which of the following might be more inviting to a sports fan?
A.Koalas Park Sanctuary. B.Art Gallery of New South Wales.
C.The Australian Museum. D.Sydney Olympic Park
57.Who is this passage intended for?
A.School students. B.Parents. C.Foreign tourists. D.Teachers.
【答案】55.B 56.D 57.A
【导语】这是一篇应用文。介绍了在寒假期间可以去游玩的四个旅游景点并详细介绍了这四个景点的具体信息。
55.细节理解题。根据第二段最后一句“The museum was established in 1827 and is Australia's first museum of natural science and cultural artifacts.(该博物馆成立于1827年,是澳大利亚第一个自然科学和文化文物博物馆。)”可知这家博物馆是在1827年建的,而现在是2023年,距今大约190年。故选B。
56.细节理解题。根据第三段“Home of the Best Games Ever and 2003 Rugby World, Sydney Olympic Park is a gold medal attraction and continues to serve as a major sport and social venue.(悉尼奥林匹克公园是有史以来最好的奥运会和2003年橄榄球世界的举办地,是一个金牌景点,并继续作为一个主要的体育和社交场所。)”可知,Sydney Olympic Park最可能吸引喜欢运动的人。故选D。
57.推理判断题。根据第一段“The summer vacation is just around the corner. With such a long holiday to spend, have you decided where to get yourself relaxed from the great pressure of school study?(暑假就在眼前。有这么长的假期要度过,你决定去哪里放松一下学校学习的巨大压力了吗?)”结合文章介绍了在寒假期间可以去游玩的四个旅游景点并详细介绍了这四个景点的具体信息。可推知,文章针对的是学校学生。故选A。
Passage 20
(2023·重庆·重庆一中校考三模)You ought to pay more attention to your health, but it doesn’t have to be difficult to get nutrients and minerals you’re your diet. Here are healthy seeds you should eat every day.
Chia Seeds
By eating chia seeds regularly, you can maintain a healthy digestive system, control weight, improve energy, boost brain health, decrease depression and help protect against heart and liver disease.
Fennel Seeds
Fennel seeds naturally fight against bad breath and do so much more. For example, they contain a chemical element which is important for your body fluids and cells and helps balance your blood pressure and heart rate. Fennel seeds also contain vitamin C, iron, and other chemical elements.
Sunflower Seeds
Sunflower seeds come as a tasty treat coming from the lovely sunflower, and they will stir your heart health right up by reducing high blood pressure and lowering heart attack risk. They also calm asthma (哮喘) symptoms and are a good source of vitamin E which is thought to be beneficial to the human body. Please eat a fourth of a cup daily to gain these benefits.
Flaxseeds
Flaxseeds contain high fiber and promote your health while controlling the appetite and helping with weight loss. You can maintain your hair and skin health, balance blood sugar, protect against cancer risk and heart disease by eating flaxseeds as a part of your diet regularly.
Please note that flaxseeds can interact with some medicine, so check with your doctor if you’re on medication. Breastfeeding moms and pregnant women should also avoid flaxseeds at this time.
58.Which kind of seeds can help protect against heart and liver disease?
A.Chia seeds. B.Fennel seeds. C.Sunflower seeds. D.Flaxseeds.
59.Who can eat flaxseeds according to the passage?
A.People on medication. B.Breastfeeding moms.
C.People with heart disease. D.Pregnant women.
670.Where is the passage most probably taken from?
A.Science fiction. B.A healthy eating website.
C.A research paper. D.A travel magazine.
【导语】这是一篇应用文。文章介绍了几种富含营养和矿物质的适合经常食用的种子。
58.细节理解题。根据第二段“By eating chia seeds regularly, you can maintain a healthy digestive system, control weight, improve energy, boost brain health, decrease depression and help protect against heart and liver disease.(经常吃奇亚籽,你可以保持健康的消化系统,控制体重,提高能量,促进大脑健康,减少抑郁,帮助预防心脏和肝脏疾病。)”可知,奇亚籽可以预防心脏和肝脏疾病。故选A。
59.细节理解题。根据第五段第二句“You can maintain your hair and skin health, balance blood sugar, protect against cancer risk and heart disease by eating flaxseeds as a part of your diet regularly.(通过经常吃亚麻籽,你可以保持你的头发和皮肤健康,平衡血糖,防止癌症和心脏病的风险。)”可知,有心脏病的人可以吃亚麻籽。故选C。
60.推理判断题。根据第一段“You ought to pay more attention to your health, but it doesn’t have to be difficult to get nutrients and minerals you’re your diet. Here are healthy seeds you should eat every day.(你应该多注意自己的健康,但从饮食中获取营养和矿物质并不难。以下的健康种子,你应该每天吃。)”可知,这是一篇关于健康食物的文章,可能来自一个健康饮食网站。故选B。
真题演练
2023年
Passage1
【2023年新高考全国Ⅰ卷】Bike Rental & Guided Tours
Welcome to Amsterdam, welcome to MacBike. You see much more from the seat of a bike! Cycling is the most economical, sustainable and fun way to explore the city, with its beautiful canals, parks, squares and countless lights. You can also bike along lovely landscapes outside of Amsterdam.
Why MacBike
MacBike has been around for almost 30 years and is the biggest bicycle rental company in Amsterdam. With over 2,500 bikes stored in our five rental shops at strategic locations, we make sure there is always a bike available for you. We offer the newest bicycles in a wide variety, including basic bikes with foot brake (刹车), bikes with hand brake and gears (排挡), bikes with child seats, and children’s bikes.
Prices
Hand Brake, Three Gears
Foot Brake, No Gears
1 hour
€7.50
€5.00
3 hours
€11.00
€7.50
1 day (24 hours)
€14.75
€9.75
Each additional day
€8.00
€6.00
Guided City Tours
The 2.5-hour tour covers the Gooyer Windmill, the Skinny Bridge, the Rijksmuseum, Heineken Brewery and much more. The tour departs from Dam Square every hour on the hour, starting at 1:00 pm every day. You can buy your ticket in a MacBike shop or book online.
1. What is an advantage of MacBike?
A. It gives children a discount. B. It of offers many types of bikes.
C. It organizes free cycle tours. D. It has over 2,500 rental shops.
2. How much do you pay for renting a bike with hand brake and three gears for two days?
A. €15.75. B. €19.50. C. €22.75. D. €29.50.
3. Where does the guided city tour start?
A. The Gooyer, Windmill. B. The Skinny Bridge.
C. Heineken Brewery. D. Dam Square.
【答案】1 B 2. C 3. D
【解析】
【导语】本文是一篇应用文。文章主要介绍了在阿姆斯特丹进行自行车租赁和雇佣导游的操作方式,价格等细节。
【1题详解】
推理判断题。根据文章第二段“We offer the newest bicycles in a wide variety, including basic bikes with foot brake (刹车), bikes with hand brake and gears (排挡), bikes with child seats, and children’s bikes. (我们提供种类繁多的最新自行车,包括有脚刹的基本自行车、有手刹和带排挡的自行车、带儿童座椅的自行车和儿童自行车)”可推知,MacBike的优势是它提供许多类型的自行车。故选B。
【2题详解】
细节理解题。根据定价表可知,租一辆带手刹和三档的自行车一天需要14.75欧元,额外增加天数每天8欧元。所以租一辆带手刹和三档的自行车两天需要14.75+8=22.75欧元。故选C。
【3题详解】
细节理解题。根据文章最后一段“The tour departs from Dam Square every hour on the hour, starting at 1:00 pm every day. (旅游团每小时从大坝广场出发,每天下午1点开始)”可知,导游城市之旅从大坝广场开始。故选D。
Passage 2
【2023年全国乙卷】PRACTITIONERS
Jacqueline Felice de Almania (c.1322) highlights the suspicion that women practicing medicine faced. Born to a Jewish family in Florence, she moved to Paris where she worked as a physician and performed surgery. In 1322 she was tried for practicing unlawfully. In spite of the court hearing testimonials (证明) of her ability as a doctor, she was banned from medicine.
James Barry (c.1789 — 1865) was born Margaret Bulkley in Ireland but, dressed as a man, she was accepted by Edinburgh University to study medicine. She qualified as a surgeon in 1813, then joined the British Army, serving overseas. Barry retired in 1859, having practiced her entire medical profession living and working as a man.
Tan Yunxian (1461 — 1554) was a Chinese physician who learned her skills from her grandparents. Chinese women at the time could not serve apprenticeships (学徒期) with doctors. However, Tan passed the official exam. Tan treated women from all walks of life. In 1511, Tan wrote a book, Sayings of a Female Doctor, describing her life as a physician.
Rebecca Lee Crumpler (1831 — 1895) worked as a nurse for eight years before studying in medical college in Boston in 1860. Four years later, she was the first African American woman to receive a medical degree. She moved to Virginia in 1865, where she provided medical care to freed slaves.
1. What did Jacqueline and James have in common?
A. Doing teaching jobs. B. Being hired as physicians.
C. Performing surgery. D. Being banned from medicine.
2. How was Tan Yunxian different from the other practitioners?
A. She wrote a book. B. She went through trials.
C. She worked as a dentist. D. She had formal education.
3. Who was the first African American with a medical degree?
A Jacqueline Felice de Almania. B. Tan Yunxian.
C. James Barry. D. Rebecca Lee Crumpler.
【答案】1. C 2. A 3. D
【解析】
【导语】本文是一篇说明文。文章主要介绍了四位从医人员的生平与事迹。
【1题详解】
细节理解题。通过文章第一部分中的“Born to a Jewish family in Florence, she moved to Paris where she worked as a physician and performed surgery. (她出生于佛罗伦萨的一个犹太家庭,搬到巴黎当医生并做外科手术)”以及第二部分中的“She qualified as a surgeon in 1813 (她获得了做外科医生的资格)”和“Barry retired in 1859, having practiced her entire medical profession living and working as a man. (Barry于1859年退休,她以男人的身份生活和工作,从事了整个医学职业)”可知,Jacqueline和James的共同点是都有资格进行外科手术。故选C。
【2题详解】
推理判断题。通读全文,再根据文章第三部分中的“Tan wrote a book, Sayings of a Female Doctor, describing her life as a physician. (Tan写了一本书《女医生的故事》,描述了她作为一名医生的生活)”可推知,Tan与其他从业人员的不同之处在于她写了一本书。故选A。
【3题详解】
细节理解题。通过文章第一部分中的“Four years later, she was the first African American woman to receive a medical degree. (四年后,她成为第一位获得医学学位的非裔美国女性)”可知,Rebecca Lee Crumpler是第一位获得医学学位的非裔美国人。故选D。
Passage 3
【2023年全国甲卷】Where to Eat in Bangkok
Bangkok is a highly desirable destination for food lovers. It has a seemingly bottomless well of dining options. Here are some suggestions on where to start your Bangkok eating adventure.
Nahm
Offering Thai fine dining. Nahm provides the best of Bangkok culinary (烹饪的) experiences. It’s the only Thai restaurant that ranks among the top 10 of the word’s 50 best restaurants list. Head Chef David Thompson, who received a Michelin star for his Loodon-based Thai restaurant of the same name, opened this branch in the Metropolitan Hotel in 2010.
Issaya Siamese Club
Issaya Siamese Club is internationally known Thai chef Ian Kittichai’s first flagship Bangkok restaurant. The menu in this beautiful colonial house includes traditional Thai cuisine combined with modern cooking methods.
Bo.lan
Bo.lan has been making waves in Bangkok’s culinary scene since it opened in 2009. Serving hard-to-find Thai dishes in an elegant atmosphere, the restaurant is true to Thai cuisine’s roots, yet still manages to add a special twist. This place is good for a candle-lit dinner or a work meeting with colleagues who appreciate fine food. For those extremely hungry, there’s a large set menu.
Gaggan
Earning first place on the latest “Asia’s 50 best restaurants” list, progressive Indian restaurant Gaggan is one of the most exciting venues(场所) to arrive in Bangkok in recent years. The best table in this two-story colonial Thai home offers a window right into the kitchen, where you can see chef Gaggan and his staff in action. Culinary theater at its best.
21. What do Nahm and Issaya Siamese Club have in common?
A. They adopt modern cooking methods. B. They have branches in London.
C. They have top-class chefs. D. They are based in hotels.
22. Which restaurant offers a large set menu?
A. Gaggan. B. Bo.lan. C. Issaya Siamese Club. D. Nahm.
23. What is special about Gaggan?
A. It hires staff from India. B. It puts on a play every day.
C. It serves hard-to-find local dishes. D. It shows the cooking process to guests.
【答案】1. C 2. B 3. D
【解析】
【导语】本文是应用文。介绍了一些关于从哪里开始你的曼谷美食之旅的建议。
【1题详解】
细节理解题。根据小标题Nahm下的段落中“Head Chef David Thompson, who received a Michelin star for his Loodon-based Thai restaurant of the same name, opened this branch in the Metropolitan Hotel in 2010. (主厨大卫·汤普森(David Thompson)在伦敦的同名泰国餐厅获得了米其林一星,他于2010年在大都会酒店开设了这家分店)”以及小标题Issays Stamese Club下的段落中“Issaya Siamese Club is intematoionally know Thai chef lan Kittichai’s first flagship Bangkok restaurant. (Issaya Siamese Club是国际知名的泰国厨师lan Kittichai的第一家曼谷旗舰餐厅)”可知,Nahm和Issaya Siamese Club的共同之处是他们都有一流的厨师。故选C项。
【2题详解】
细节理解题。根据小标题Bo. tan下的段落中“For those extremely hungry there’s a large set menu. (对于那些极度饥饿的人来说,这里有一份很大的套餐)”可知,Bo. tan提供大型套餐。故选B项。
【3题详解】
细节理解题。根据小标题Gaggan下的段落中“The best table in this two-story colonial Thai home offers a window right into the kitchen, where you can see chef Gaggan and his staff in action. (在这座两层殖民时期的泰国住宅中,最好的桌子有一扇通往厨房的窗户,在那里你可以看到Gaggan厨师和他的员工在工作)”可知,Gaggan的特别之处是它向客人展示了烹饪过程。故选D项。
Passage 4
【2023年北京卷】The International Olympic Committee(IOC)Young Leaders programme empowers talents to make a positive difference in their communities through sport. Twenty-five Young Leaders are being selected every two years for a four-year period. They promote the Olympic values, spreading the message of sport for good.
To be an IOC Young Leader, you need to first complete the 4-Week Learning Sprint (冲刺).
4-Week Learning Sprint
The 4-Week Learning Sprint, which will take place during November 2023, is a virtual learning programme. The sessions can be attended live or watched back after they are made available on the IOC channel. Each week, participants will be asked to complete a topic﹣specific reflection task.
The 4-Week Learning Sprint is open to anyone, with the target audience aged between 20 and 28.
After successfully completing the 4-Week Learning Sprint, you will need to submit a plan for a sport﹣based project, which you will work on if selected as an IOC Young Leader.
Requirements for the Applicants
•You have successfully completed the 4-Week Learning Sprint.
•You have completed your high school studies.
•You have at least one year of work experience.
•You have strong public speaking skills.
•You are self-motivated and committed.
•You are passionate about creating positive change in your community.
•You are open to being coached and advised by experts and peers (同伴).
•You are able to work with people from different backgrounds.
21. In the 4-Week Learning Sprint, participants will ________.
A. create change in their community B. attend a virtual learning programme
C. meet people from different backgrounds D. promote the IOC Young Leaders project
22. If selected as an IOC Young Leader, one will need to ________.
A. complete a reflection task each week B. watch sports on the IOC channel
C. work on a sport-based project D. coach and advise their peers
23. Which is a requirement for the applicants?
A. Spreading the message of sport for good. B. Having at least one-year work experience.
C. Showing great passion for project planning. D. Committing themselves to becoming an expert.
【答案】21. B 22. C 23. B
【解析】
【导语】这是一篇应用文。文章主要介绍了一个成为国际奥委会青年领袖的项目以及要求。
【21题详解】
细节理解题。根据4-Week Learning Sprint部分中“The 4-Week Learning Sprint, which will take place during November 2023, is a virtual learning programme. The sessions can be attended live or watched back after they are made available on the IOC channel. (为期4周的学习冲刺是一个虚拟学习计划,将于2023年11月进行。这些会议可以现场观看,也可以在IOC频道播出后观看)”可知,在为期四周的学习冲刺中,参与者将参加虚拟学习课程。故选B。
【22题详解】
细节理解题。根据4-Week Learning Sprint部分中“After successfully completing the 4-Week Learning Sprint, you will need to submit a plan for a sport﹣based project, which you will work on if selected as an IOC Young Leader. (在成功完成为期4周的冲刺学习后,您需要提交一份以体育为基础的项目计划,如果您被选为国际奥委会青年领袖,您将参与其中)”可知,如果被选为国际奥委会青年领袖,需要做一个以运动为基础的项目。故选C。
【23题详解】
细节理解题。根据Requirements for the Applicants部分中“You have at least one year of work experience. (你至少有一年的工作经验)”可知,对申请人的要求是至少一年工作经验。故选B。
Passage 5
【2023年浙江卷1月】Explorers Camp
•Full day camp for kids aged 5-13.
•Monday-Friday, July 8-26, 9am-4pm.
Week 1 | July 8-12
Week 2 | July 15-19
Week 3 | July 22-26
•Register for a single week or multiple weeks.
•Fees: $365 per week.
•The last day to cancel registration and receive a full refund (退款) is June 15.
Camp Structure
The day is divided into two thematic sessions per age group. Campers have a three-hour morning class engaging with a morning theme (9am to 12 noon) and a one-hour lunch break, followed by another three-hour class engaging with an afternoon theme (1pm to 4pm). Snack periods are held throughout the day. All campers should bring their own bagged lunch and snacks.
Camp Content
Explorers Camp organizes engaging arts, history and science-related activities in every class, and focuses on a range of topics that emphasize active learning, exploration and, most of all, fun! All camp sessions are created with age-appropriate activities that are tailored to the multiple ways that kids learn.
Camp Staff
Campers enjoy a staff-to-child ratio ranging from 1:4 to 1:7 depending on the age group. Instructors are passionate educators who are experts in their fields and have undergone training and a background check.
21. On which of the following dates can you cancel your registration with a full refund?
A. June 12. B. June 22. C. July 19. D. July 26.
22. How are campers divided into different groups?
A. By gender. B. By nationality. C. By interest. D. By age.
23. How many hours of class will you have altogether if you register for a single week?
A. 15. B. 21. C. 30. D. 42.
【答案】21 A 22. D 23. C
【解析】
【导语】本文是一篇应用文。文章介绍了探险家营地的相关信息。
【21题详解】
细节理解题。根据“•The last day to cancel registration and receive a full refund (退款) is June 15. (取消注册并获得全额退款的最后一天是6月15日)”可知,你可以在6月12日取消注册并全额退款。故选A。
【22题详解】
细节理解题。根据Camp Structure部分中的“The day is divided into two thematic sessions per age group.(白天按每个年龄组分为两个专题会议)”可知,露营者按年龄划分成不同的小组。故选D。
【23题详解】
细节理解题。根据“•Monday-Friday, July 8-26, 9am-4pm.( 7月8日至26日,星期一至星期五,上午9点至下午4点)”可知,每周安排5天的活动。根据Camp Structure部分中的“Campers have a three-hour morning class engaging with a morning theme (9am to 12 noon) and a one-hour lunch break, followed by another three-hour class engaging with an afternoon theme (1pm to 4pm).(露营者有一个三小时的上午课程(上午9点到中午12点)和一个小时的午休时间,然后是另一个三个小时的下午课程(下午1点到下午4点))”可知,全天有6个小时的课程。5*6=30。由此可知,如果你注册一周,你总共有30小时的课程。故选C。
Passage6
【2023年新高考全国Ⅱ卷】Yellowstone National Park offers a variety of ranger programs throughout the park, and throughout the year. The following are descriptions of the ranger programs this summer.
Experiencing Wildlife in Yellowstone (May 26 to September 2)
Whether you’re hiking a backcountry trail (小径), camping, or just enjoying the park’s amazing wildlife from the road, this quick workshop is for you and your family. Learn where to look for animals and how to safely enjoy your wildlife watching experience. Meet at the Canyon Village Store.
Junior Ranger Wildlife Olympics (June 5 to August 21)
Kids can test their skills and compare their abilities to the animals of Yellowstone. Stay for as little or as long as your plans allow. Meet in front of the Visitor Education Center.
Canyon Talks at Artist Point (June 9 to September 2)
From a classic viewpoint, enjoy Lower Falls, the Yellowstone River, and the breathtaking colors of the canyon (峡谷) while learning about the area’s natural and human history. Discover why artists and photographers continue to be drawn to this special place. Meet on the lower platform at Artist Point on the South Rim Drive for this short talk.
Photography Workshops (June 19 &July 10)
Enhance your photography skills — join Yellowstone’s park photographer for a hands-on program to inspire new and creative ways of enjoying the beauty and wonder of Yellowstone.
6/19 — Waterfalls &Wide Angles: meet at Artist Point.
7/10 — Wildflowers &White Balance: meet at Washburn Trailhead in Chittenden parking area.
1. Which of the four programs begins the earliest?
A. Photography Workshops. B. Junior Ranger Wildlife Olympics.
C. Canyon Talks at Artist Point. D. Experiencing Wildlife in Yellowstone.
2. What is the short talk at Artist Point about?
A. Works of famous artists. B. Protection of wild animals.
C. Basic photography skills. D. History of the canyon area.
3. Where will the participants meet for the July 10 photography workshop?
A. Artist Point. B. Washburn Trailhead.
C. Canyon Village Store. D. Visitor Education Center.
【答案】1. D 2. D 3. B
【解析】
【导语】本文是一篇应用文。文章主要介绍了黄石国家公园提供的几项护林员项目。
【1题详解】
细节理解题。根据每个项目后的时间“Experiencing Wildlife in Yellowstone (May 26 to September 2) (在黄石体验野生动物(5月26日至9月2日))”和“Junior Ranger Wildlife Olympics (June 5 to August 21) (少年游骑兵野生动物奥林匹克运动会(6月5日至8月21日))”与“Canyon Talks at Artist Point (June 9 to September 2) (在Artist Point的峡谷会谈(6月9日至9月2日))”以及“Photography Workshops (June 19 & July 10) (摄影研讨会(6月19日和7月10日))”可知,四个项目中在黄石体验野生动物开始的时间最早。故选D。
【2题详解】
细节理解题。根据文章“Canyon Talks at Artist Point (June 9 to September 2) (在Artist Point的峡谷会谈(6月9日至9月2日))部分中的“From a classic viewpoint, enjoy Lower Falls, the Yellowstone River, and the breathtaking colors of the canyon (峡谷) while learning about the area’s natural and human history. (从一个经典的视角,欣赏下瀑布、黄石河和峡谷的壮丽色彩,同时了解该地区的自然和人类历史)”可知,在Artist Point的简短演讲主题是关于峡谷地区的历史的。故选D。
【3题详解】
细节理解题。根据文章“Photography Workshops (June 19 & July 10) (摄影研讨会(6月19日和7月10日))”部分中的“7/10 — Wildflowers &White Balance: meet at Washburn Trailhead in Chittenden parking area. (7/10——Wildflowers &White Balance:在奇滕登停车场的Washburn Trailhead举行)”可知,7月10日的摄影研讨会将在Washburn Trailhead举行。故选B。
2022年阅读理解应用文
Passage1
【2022年新高考全国Ⅰ 卷】Grading Policies for Introduction to Literature
Grading Scale
90-100, A; 80-89, B; 70-79, C; 60-69, D; Below 60, E.
Essays (60%)
Your four major essays will combine to form the main part of the grade for this course: Essay 1 = 10%; Essay 2 = 15%; Essay 3 = 15%; Essay 4 = 20%.
Group Assignments (30%)
Students will work in groups to complete four assignments (作业) during the course. All the assignments will be submitted by the assigned date through Blackboard, our online learning and course management system.
Daily Work/In-Class Writings and Tests/Group Work/Homework (10%)
Class activities will vary from day to day, but students must be ready to complete short in-class writings or tests drawn directly from assigned readings or notes from the previous class' lecture/discussion, so it is important to take careful notes during class. Additionally, from time to time I will assign group work to be completed in class or short assignments to be completed at home, both of which will be graded.
Late Work
An essay not submitted in class on the due date will lose a letter grade for each class period it is late. If it is not turned in by the 4th day after the due date, it will earn a zero. Daily assignments not completed during class will get a zero. Short writings missed as a result of an excused absence will be accepted.
1. Where is this text probably taken from?
A. A textbook. B. An exam paper. C. A course plan. D. An academic article.
2. How many parts is a student’s final grade made up of?
A. Two. B. Three. C. Four. D. Five.
3. What will happen if you submit an essay one week after the due date?
A. You will receive a zero. B. You will lose a letter grade.
C. You will be given a test. D. You will have to rewrite it.
【答案】1. C 2. B 3. A
【解析】
【导语】本文是一篇说明文。文章介绍了文学概论课程评分办法。
【1题详解】
推理判断题。根据文章标题“Grading Policies for Introduction to Literature (文学概论课程评分办法)”和Essays (60%)部分“Your four major essays will combine to form the main part of the grade of for this course (你的四篇主要文章将构成本课程评分的主要部分)”可知,文章介绍了文学概论课程评分办法,可得出本文是出自一个课程计划。故选C项。
【2题详解】
细节理解题。根据黑体小标题“Essays (60%)”、“Group Assignments (30%)”和“Daily Work/In-Class Writings and Tests/Groups Work/Homework (10%)”可知,学生的最终成绩由3部分组成。故选B项。
【3题详解】
推理判断题。根据“Late Work”部分“If it is not turned in by the 4th day after the due date, it will earn a zero. (如果没有在截止日期后的第4天上交,将会得到零分)”可知,如果在截止日期后一周才交文章,你将会得零分。故选A项。
Passage2
【2022年全国乙卷】Henry Raeburn (1756-1823)
The Exhibition
This exhibition of some sixty masterpieces celebrating the life and work of Scotland’s best loved painter, Sir Henry Raeburn, comes to London. Selected from collections throughout the world, it is the first major exhibition of his work to be held in over forty years.
Lecture Series
Scottish National Portrait (肖像画) Gallery presents a series of lectures for the general public. They are held in the Lecture Room. Admission to lectures is free.
An Introduction to Raeburn
Sunday 26 Oct., 15.00
DUNCAN THOMSON
Raeburn’s English Contemporaries
Thursday 30 Oct., 13.10
JUDY EGERTON
Characters and Characterisation in
Raeburn’s Portraits
Thursday 6 Nov., 13.10
NICHOLAS PHILLIPSON
Raeburn and Artist’s Training in the
18th Century
Thursday 13 Nov., 13.10
MARTIN POSTLE
Exhibition Times
Monday-Saturday 10.00-17.45 Sunday 12.00-17.45
Last admission to the exhibition: 17.15. There is no re-admission.
Closed: 24-26 December and 1 January.
Admission
£4. Children under 12 years accompanied by an adult are admitted free.
Schools and Colleges
A special low entrance charge of £2 per person is available to all in full-time education, up to and including those at first degree level, in organised groups with teachers.
1. What is the right time for attending Raeburn’s English Contemporaries?
A. Sun. 26 Oct. B. Thurs. 30 Oct. C. Thurs. 6 Nov. D. Thurs.13 Nov.
2. How much would a couple with two children under 12 pay for admission?
A. £4. B. £8. C. £12. D. £16.
3. How can full-time students get group discounts?
A. They should go on Sunday mornings. B. They should come from art schools.
C. They must be led by teachers. D. They must have ID cards with them.
【答案】1. B 2. B 3. C
【解析】
【导语】这是一篇应用文。主要介绍了为纪念苏格兰最受欢迎的画家亨利·雷伯恩爵士进行的展览的相关情况。
【1题详解】
细节理解题。根据表格右上角Raeburn’s English Contemporaries部分“Thursday 30 Oct. (10月30日星期四)”可知,在10月30日星期四可以去参加Raeburn’s English Contemporaries。故选B项。
【2题详解】
细节理解题。根据Admission部分“£4. Children under 12 years accompanied by an adult are admitted free.(4英镑。12岁以下儿童在一位成人陪同下免费入场。)”可知,一对夫妇应付4+4=8英镑,两个12岁以下的儿童在成人陪同下免费,即入场费为8英镑。故选B项。
【3题详解】
细节理解题。根据最后一段“A special low entrance charge of £2 per person is available to all in full-time education, up to and including those at first degree level, in organised groups with teachers.(所有全日制教育的学生,高至并包括那些学士学位水平的学生,在有教师的组织团体中,均可享受每人2英镑的特别低入场费。)”可知,全日制学生在有教师的组织团体中,可以获得折扣,即他们必须由教师带领。故选C项。
Passage3
【2022年全国乙卷】Henry Raeburn (1756-1823)
The Exhibition
This exhibition of some sixty masterpieces celebrating the life and work of Scotland’s best loved painter, Sir Henry Raeburn, comes to London. Selected from collections throughout the world, it is the first major exhibition of his work to be held in over forty years.
Lecture Series
Scottish National Portrait (肖像画) Gallery presents a series of lectures for the general public. They are held in the Lecture Room. Admission to lectures is free.
An Introduction to Raeburn
Sunday 26 Oct., 15.00
DUNCAN THOMSON
Raeburn’s English Contemporaries
Thursday 30 Oct., 13.10
JUDY EGERTON
Characters and Characterisation in
Raeburn’s Portraits
Thursday 6 Nov., 13.10
NICHOLAS PHILLIPSON
Raeburn and Artist’s Training in the
18th Century
Thursday 13 Nov., 13.10
MARTIN POSTLE
Exhibition Times
Monday-Saturday 10.00-17.45 Sunday 12.00-17.45
Last admission to the exhibition: 17.15. There is no re-admission.
Closed: 24-26 December and 1 January.
Admission
£4. Children under 12 years accompanied by an adult are admitted free.
Schools and Colleges
A special low entrance charge of £2 per person is available to all in full-time education, up to and including those at first degree level, in organised groups with teachers.
1. What is the right time for attending Raeburn’s English Contemporaries?
A. Sun. 26 Oct. B. Thurs. 30 Oct. C. Thurs. 6 Nov. D. Thurs.13 Nov.
2. How much would a couple with two children under 12 pay for admission?
A. £4. B. £8. C. £12. D. £16.
3. How can full-time students get group discounts?
A. They should go on Sunday mornings. B. They should come from art schools.
C. They must be led by teachers. D. They must have ID cards with them.
【答案】1. B 2. B 3. C
【解析】
【导语】这是一篇应用文。主要介绍了为纪念苏格兰最受欢迎的画家亨利·雷伯恩爵士进行的展览的相关情况。
【1题详解】
细节理解题。根据表格右上角Raeburn’s English Contemporaries部分“Thursday 30 Oct. (10月30日星期四)”可知,在10月30日星期四可以去参加Raeburn’s English Contemporaries。故选B项。
【2题详解】
细节理解题。根据Admission部分“£4. Children under 12 years accompanied by an adult are admitted free.(4英镑。12岁以下儿童在一位成人陪同下免费入场。)”可知,一对夫妇应付4+4=8英镑,两个12岁以下的儿童在成人陪同下免费,即入场费为8英镑。故选B项。
【3题详解】
细节理解题。根据最后一段“A special low entrance charge of £2 per person is available to all in full-time education, up to and including those at first degree level, in organised groups with teachers.(所有全日制教育的学生,高至并包括那些学士学位水平的学生,在有教师的组织团体中,均可享受每人2英镑的特别低入场费。)”可知,全日制学生在有教师的组织团体中,可以获得折扣,即他们必须由教师带领。故选C项。
Passage4
【2022年全国甲卷】Theatres and Entertainment
St David’s Hall
St David’s Hall is the award winning National Concert Hall of Wales standing at the very heart of Cardiff’s entertainment centre. With an impressive 2,000-seat concert hall, St David’s Hall is home to the annual Welsh Proms Cardiff. It presents live entertainment, including pop, rock, folk, jazz, musicals, dance, world music, films and classical music.
The Hayes, Cardiff CF 10 1 AH
www.stdavidshallcardiff.co.uk
The Glee Club
Every weekend this is “Wales” premier comedy club where having a great time is the order for both audiences and comedy stars alike. It is hard to name a comedy star who hasn’t been on the stage here. If you are looking for the best comedies on tour and brilliant live music, you should start here.
Mermaid Quay, Cardiff Bay, Cardiff CF 10 5 BZ
www.glee.co.uk/cardiff
Sherman Cymru
Sherman Cymru’s theatre in the Cathays area of Cardiff reopened in February 2012. This special building is a place in which theatre is made and where children, artists, writers and anyone else have the opportunity (机会) to do creative things. Sherman Cymru is excited to present a packed programme of the very best theatre, dance, family shows and music from Wales and the rest of the world.
Senghennydd Road, Cardiff CF 24 4 YE
www.shermancymru.co.uk
New Theatre
The New Theatre has been the home of quality drama, musicals, dance and children’s shows for more than 100 years. Presenting the best of the West End along with the pick of the UK’s touring shows, the New Theatre is Cardiff’s oldest surviving traditional theatre. Be sure to pay a visit as part of your stay in the city.
Park Place, Cardiff CF 10 3 LN
www.newtheatrecardiff.co.uk
1. Where is the Welsh Proms Cardiff hosted?
A. At the New Theatre. B. At the Glee Club.
C. At Sherman Cymru. D. At St David’s Hall.
2. What can people do at the Glee Club?
A. Watch musicals. B. Enjoy comedies.
C. See family shows. D. Do creative things.
3. Which website can you visit to learn about Cardiff’s oldest surviving theatre?
A. www.newtheatrecardiff.co.uk B. www.shermancymru.co.uk
C. www.glee.co.uk/cardiff D. www.stdavidshalleardiff.co.uk
【答案】1. D 2. B 3. A
【解析】
【分析】本文是一篇应用文。文章主要介绍了Cardiff当地的一些剧院和娱乐场所。
1题详解】
细节理解题。根据文章“St David’s Hall”部分中的“St David’s Hall is home to the annual Welsh Proms Cardiff (St David’s Hall是Cardiff一年一度的Welsh Proms的举办地)”可知,Cardiff的Welsh Proms活动在St David’s Hall举办。故选D。
【2题详解】
细节理解题。根据文章“The Glee Club”部分中的“If you are looking for the best comedies on tour and brilliant live music, you should start here (如果你正在寻找巡演中最好的喜剧和精彩的现场音乐,你应该从这里开始)”可知,人们可以在The Glee Club享受喜剧。故选B。
【3题详解】
细节理解题。根据文章“New Theatre”部分中的“The New Theatre has been the home of quality drama, musicians, dance and children’s shows for more than 100 years (100多年来,New Theatre一直是优质戏剧、音乐家、舞蹈和儿童节目的发源地)”以及其下面的网站“www.newtheatrecardiff.co.uk”可知,可以在www.newtheatrecardiff.co.uk网站找到Cardiff存在最久的剧院。故选A。
Passage5
【2022年北京卷】Peer ( 同伴 ) Assisted Study Sessions (PASS) is a peer-facilitated learning programme available to students enrolled ( 注册 ) in most core units of study in our business school.
PASS involves weekly sessions where you work in groups to tackle specially prepared problem sets, based around a unit of study you’re enrolled in.
PASS doesn’t re-teach or deliver new content. It’s an opportunity to deepen your understanding of the key points from lecture materials while you are applying your skills to solve problems.
You work interactively with your peers. As a peer group, you decide what is covered in each session. That way, PASS directly responds to your needs and feedback.
Registration in Term 2 will open at 9 am, 21 September 2022.
Waiting lists
If a session is full, you can register for the waiting list. We will email you if a place becomes available or if a new session is to be held.
When you are placed on a waiting list, we will email you a number which tells you where you are on the list. If you are close to the front of the list, you have a good chance of gaining a place in the programme in the near future.
Deregistering
If you miss two PASS sessions in a row, you will be deregistered and your place will be given to someone on the waiting list. Make sure you fill in the attendance sheet at each session to record your attendance.
You’ll be informed by email if you are being deregistered as a result of missing sessions. If you believe you have received the email in error, email the PASS office at passoffice@umbs. edu..
21. In PASS, students ________.
A. attend new lectures B. decide their own schedules
C. prepare problem sets in groups D. use their skills to solve problems
22. What can students do if a session is full?
A. Fill in the attendance sheet. B. Sign up for the waiting list.
C. Report their needs and feedback. D. Email the office their numbers on the list.
23. Students will be deregistered if ________.
A. they send emails in error B. they fail to work interactively
C. they give their places to others D. they miss two sessions in a row
【答案】21. D 22. B 23. D
【解题导语】本文是一篇应用文。主要介绍了同伴辅助学习课程(PASS)。
21.【解析】
细节理解题。根据第三段“It’s an opportunity to deepen your understanding of the key points from lecture materials while you are applying your skills to solve problems.(这是一个机会,在你运用技能解决问题的同时,加深你对课堂材料关键点的理解。)”可知,在同伴辅助学习课程中,学生运用技能解决问题。故选D。
22.【解析】
细节理解题。根据Waiting lists部分“If a session is full, you can register for the waiting list.(如果课程满员,您可以注册等待列表。)”可知,如果某一课程满员,可以注册等待列表。故选B。
23.【解析】
细节理解题。根据Deregistering部分“If you miss two PASS sessions in a row, you will be deregistered and your place will be given to someone on the waiting list.(如果您连续错过两次课程,您将被取消注册,你的位置将分配给等待名单上的某个人。)”可知,如果学生连续错过两次课程,将被取消注册。故选D。
Passage6
【2022年天津卷第二次】Getting into college is a big step for high school graduates, and it comes with a lot of changes. For most students, it’s the first time they’re living away from home and managing their own life. Not surprisingly, adapting to this new lifestyle can be challenging. The following four tips will make high school graduates better prepared for college life.
Goal setting
When setting goals, whether they’re academic, career, or personal, re-member they should be attainable but not too easy, so that you really have to push yourself to achieve them, and feel rewarded when you do. Writing down your goals and breaking down each huge, long-term goal into smaller more practical ones can help make it feel more real, and writing out a plan for achieving it can give you a roadmap to success.
Interpersonal skills
At college, you will interact with fellow students, professors, librarians, and many others. Strong interpersonal skills will help you build relationships during this time, and get more out of them. If you feel that your interpersonal skills need some work, practice asking thoughtful questions and listening closely, develop your understanding by putting yourself in someone else’s shoes, and enhance your self-confidence.
Studying
With fewer in-class hours and more on-your-own learning, you’re required to really digest learning material rather than simply memorize facts. To be successful in college you’ll need to learn how to integrate large amounts of information obtained through reading, do research, and write papers. Organization is the key, so if you are not someone who is naturally organized, set up your study schedule.
Budgeting
Managing money is a critical life skill, and for many, it is at college that they develop it for the first time. Start by estimating your financial balance. Then give high priority to the expenses on basic needs and determine how much money to set aside every month to cover those costs. Don’t forget about savings…and the fun stuff(movies, dinners out), too.
36. Who is this passage most probably written for?
A. College teachers.
B. University graduates.
C. High school teachers.
D. Would-be college students.
37. What is the author’s suggestion for reaching a huge goal?
A. Divide it into smaller, more achievable ones.
B. Reward oneself for each goal one has set.
C. Purchase a clear, updated roadmap.
D. Push oneself to an upper level.
38. One of the suggested ways to enhance your interpersonal skills is to ________.
A. prepare complicated questions
B. try on someone else’s shoes
C. listen to others carefully
D. take advantage of others
39. What is the key to successful college study according to the author?
A. Being well-organized.
B. Being well-informed.
C. Effective reading skills.
D. Reliable research methods.
40. To learn how to manage money, the first thing to do is________.
A. save money for financial investment
B. estimate one’s income and expenses
C. set aside money for fun activities
D. open a personal bank account
【答案】36 D 37. A 38. C 39. A 40. B
【解析】
【导语】本文是一篇应用文。主要介绍了高中毕业生如何为大学生活做更好准备的四个技巧。
【36题详解】
推理判断题。根据第一段中的首句“Getting into college is a big step for high school graduates, and it comes with a lot of changes.(对于高中毕业生来说,进入大学是一大步,它带来了很多变化。 )”和最后一句“The following four tips will make high school graduates better prepared for college life.(以下四个技巧将使高中毕业生为大学生活做好更好的准备。)”可知,该文主要针对于高中毕业生的。故选D项。
【37题详解】
细节理解题。根据第二段中“Writing down your goals and breaking down each huge, long-term goal into smaller more practical ones can help make it feel more real, and writing out a plan for achieving it can give you a roadmap to success.(写下你的目标,把每个巨大的长期目标分解成更小、更实际的目标,可以帮助它感觉更真实,写出一个实现它的计划可以给你一个成功的路线图。)”可知,作者建议学生要将宏大的计划拆分成一个个细小的可实现的计划。故选A项。
【38题详解】
细节理解题。根据第三段中的“If you feel that your interpersonal skills need some work, practice asking thoughtful questions and listening closely, develop your understanding by putting yourself in someone else’s shoes, and enhance your self-confidence.(如果你觉得你的人际交往能力需要一些工作,练习提出深思熟虑的问题并仔细倾听,通过设身处地为别人着想来发展你的理解,增强你的自信心。)”可知,新生在人际交往时学会倾听。故选C项。
【39题详解】
细节理解题。根据第四段中的“Organization is the key,so if you are not someone who is naturally organized,set up your study schedule.(组织是关键,所以如果你不是一个自然有条理的人,那就制定你的学习时间表。)”可知,在大学成功学习的关键是要学会成为一个有条理性的人,并科学安排自己的时间。故选A项。
【40题详解】
细节理解题。根据最后一段中的“Managing money is a critical life skill, and for many, it is at college hat they develop it for the first time. Start by estimating your financial balance.(管理资金是一项至关重要的生活技能,对许多人来说,这是他们在大学帽子上第一次发展它。首先估计您的财务状况。)”,可知大学生要学会自主管理金钱,首先要让收支相抵。故选B项。
Passage7
【2022年新高考全国Ⅱ卷】Children’s Discovery Museum
General Information about Group Play
Pricing
Group Play $7/person
Scholarships
We offer scholarships to low-income schools and youth organizations, subject to availability. Participation in a post-visit survey is required.
Scholarships are for Group Play admission fees and/or transportation. Transportation invoices (发票) must be received within 60 days of your visit to guarantee the scholarship.
Group Size
We require one chaperone (监护人) per ten children. Failure to provide enough chaperones will result in an extra charge of $50 per absent adult.
Group Play is for groups of 10 or more with a limit of 35 people. For groups of 35 or more, please call to discuss options.
Hours
The Museum is open daily from 9:30 am to 4:30 pm.
Group Play may be scheduled during any day or time the Museum is open.
Registration Policy
Registration must be made at least two weeks in advance.
Register online or fill out a Group Play Registration Form with multiple date and start time options.
Once the registration form is received and processed, we will send a confirmation email within two business days.
Guidelines
●Teachers and chaperones should model good behavior for the group and remain with students at all times.
●Children are not allowed unaccompanied in all areas of the Museum.
●Children should play nicely with each other and exhibits.
●Use your indoor voice when at the Museum.
1. What does a group need to do if they are offered a scholarship?
A. Prepay the admission fees. B. Use the Museum’s transportation.
C. Take a survey after the visit. D. Schedule their visit on weekdays.
2. How many chaperones are needed for a group of 30 children to visit the Museum?
A. One. B. Two. C. Three. D. Four.
3. What are children prohibited from doing at the Museum?
A. Using the computer. B. Talking with each other.
C. Touching the exhibits. D. Exploring the place alone.
【答案】1. C 2. C 3. D
【导语】本文是一篇应用文,文章提供了关于儿童博物馆团体游的相关信息。
【1题详解】
细节理解题。根据Scholarship标题下“We offer scholarships to low-income schools and youth organizations, subject to availability. Participation in a post-visit survey is required. (我们会视情况而定,为低收入学校和青年组织提供奖学金,并需要其参与访问后调查问卷)”可知,如果一个团体获得了奖学金,需要在参加一个访后的调查问卷,与选项C“Take a survey after the visit. (接受参观后的问卷调查)”属于同义替换,故选C。
【2题详解】
细节理解题。根据“Group Size”标题下“We require one chaperone (监护人) per ten children. (我们要求每十个孩子有一个监护人)”可知,10个孩子需要1个监护人,那么30个孩子则需要3个监护人。故选C。
【3题详解】
细节理解题。根据“Guidelines”标题下“Children are not allowed unaccompanied in all areas of the Museum. (无人陪伴的儿童不得进入博物馆的所有区域)”可知,儿童必须在监护人陪伴下才能进入博物馆,即儿童不能单独进入博物馆进行探索。与选项D“Exploring the place alone. (独自探索博物馆)”属于同义替换,故选D。
2021年阅读理解应用文
Passage1
【2021年新高考全国Ⅰ 卷】Rome can be pricey for travelers, which is why many choose to stay in a hostel ( 旅 社 ). The hostels in Rome offer a bed in a dorm room for around $25 a night, and for that, you’ll often get to stay in a central location (位置) with security and comfort.
Yellow Hostel
If I had to make just one recommendation for where to stay in Rome, it would be Yellow Hostel. It’s one of the best-rated hostels in the city, and for good reason. It’s affordable, and it’s got a fun atmosphere without being too noisy. As an added bonus, it’s close to the main train station.
Hostel Alessandro Palace
If you love social hostels, this is the best hostel for you in Rome. Hostel Alessandro Palace is fun. Staff members hold plenty of bar events for guests like free shots, bar crawls and karaoke. There’s also an area on the rooftop for hanging out with other travelers during the summer.
Youth Station Hostel
If you’re looking for cleanliness and a modern hostel, look no further than Youth Station. It offers beautiful furnishings and beds. There are plenty of other benefits, too; it doesn’t charge city tax; it has both air conditioning and a heater for the rooms; it also has free Wi-Fi in every room.
Hotel and Hostel Des Artistes
Hotel and Hostel Des Artistes is located just a 10-minute walk from the central city station and it’s close to all of the city’s main attractions. The staff is friendly and helpful, providing you with a map of the city when you arrive, and offering advice if you require some. However, you need to pay 2 euros a day for Wi-Fi.
21. What is probably the major concern of travelers who choose to stay in a hostel?
A. Comfort. B. Security.
C. Price. D. Location.
22. Which hotel best suits people who enjoy an active social life?
A. Yellow Hostel. B. Hostel Alessandro Palace.
C. Youth Station Hostel. D. Hotel and Hostel Des Artistes.
23. What is the disadvantage of Hotel and Hostel Des Artistes?
A. It gets noisy at night. B. Its staff is too talkative.
C. It charges for Wi-Fi. D. It’s inconveniently located.
【答案】21. C 22. B 23. C
【解析】
【分析】本文是一篇应用文。文章介绍了罗马的几个价格低廉,安全舒适的旅馆。
【21题详解】
细节理解题。通过文章第一段“Rome can be pricey for travelers, which is why many choose to stay in a hostel ( 旅 社 ).”(对旅行者来说,罗马可能很昂贵,这就是许多人选择住旅社的原因)可知选择住旅社的旅行者可能最关心的是价格。故选C。
【22题详解】
细节理解题。根据Hostel Alessandro Palace部分“If you love social hostels, this is the best hostel for you in Rome.”(如果你喜欢社交旅馆,这是罗马最适合你的旅馆)可知如果你喜欢社交旅馆,Hostel Alessandro Palace是罗马最适合你的旅馆。故选B。
【23题详解】
细节理解题。根据Hotel and Hostel Des Artistes部分“However, you need to pay 2 euros a day for Wi-Fi.”(但是,你需要支付每天2欧元的Wi-Fi)可知Hotel and Hostel Des Artistes的缺点是Wi-Fi收费。故选C。
Passage2
【2021年新高考全国Ⅱ 卷】Things to Do in Yorkshire This Summer
Harrogate Music Festival
Since its birth, Harrogate Music Festival has gone from strength to strength. This year, we are celebrating our 50th anniversary. We begin on 1st June with Manchester Camerata and Nicola Benedetti, presenting an amazing programme of Mozart pieces.
Dates:1 June-31 July
Tickets:£12-£96
Jodie's Fitness Summer Classes
As the summer months roll in, our Georgian country estate makes the perfect setting for an outdoor fitness session. Come and work out with our qualified personal trainer, Jodie McGregor, on the grounds of the Middleton Lodge estate.
We will be holding a free taster session on 23rd May, at 10 am, to demonstrate the variety of effective and active exercises. There are eight spaces available for the taster session. Advance bookings are required(info@middletonlodge.co.uk.paris)
Dates:23 May-11 July
Tickets: £7.50 per session
Felt Picture Making
Working from an inspirational picture, this workshop at Helmsley Arts Centre will teach you the techniques you will need to recreate your picture in wool.
We will also discuss the origins of felt, what enables wool fibres to become felt and how the processes we use work.
Dates: 12 June-12 July
Tickets: £40 including materials
Figure It Out!-Playing with Math
A new exhibition in Halifax uses everyday activities to explain the hidden math principles we all use on a regular basis. Pack a bag, cut a cake, guess which juice container holds the most liquid, and much more. Discover how architects, product designers and scientists use similar skills in their work.
Dates:7 May-10 June
Tickets: Free
1. What should you do if you want to attend the taster session of Jodie's fitness classes?
A. Join a fitness club. B. Pay a registration fee.
C. Make a booking. D. Hire a personal trainer.
2. How much is the ticket for Felt Picture Making?
A. £7.50. B. £12. C. £40. D. £96.
3. Which of the following starts earliest?
A. Harrogate Music Festival. B. Jodie's Fitness Summer Classes.
C. Felt Picture Making. D. Figure It Out!-Playing with Math.
【答案】1. C 2. C 3. D
【解析】
【分析】这是一篇应用文。主要介绍了今年夏天约克郡的四个活动的情况。
【1题详解】
细节理解题。根据Jodie's Fitness Summer Classes部分中“Advance bookings are required(info@middletonlodge.co.uk.paris)( 需要提前预订(info@middletonlodge.co.uk.paris))”可知,如果你想参加Jodie的健身课程,你应该预约。故选C。
【2题详解】
细节理解题。根据Felt Picture Making部分中“Tickets: £40 including materials(门票:40英镑(含材料))”可知,Felt Picture Making的票需要40英镑。故选C。
【3题详解】
细节理解题。根据文章内容可知,Harrogate Music Festival从6月1日到7月31日;Jodie's Fitness Summer Classes从5月23日到7月11日;Felt Picture Making从6月12日到7月12日;Figure It Out!-Playing with Math从5月7日到6月10日。故Figure It Out!-Playing with Math最早开始。故选D。
Passage3
【2021年全国甲卷】A Take a view, the Landscape(风景)Photographer of the Year Award, was the idea of Charlie Waite, one of today's most respected landscape photographers.Each year, the high standard of entries has shown that the Awards are the perfect platform to showcase the very best photography of the British landscape.Take a view is a desirable annual competition for photographers from all comers of the UK and beyond.
Mike Shepherd(2011)
Skiddaw in Winter
Cumbria, England
It was an extremely cold winter's evening and freezing fog hung in the air. I climbed to the top of a small rise and realised that the mist was little more than a few feet deep, and though it was only a short climb, I found myself completely above it and looking at a wonderfully clear view of Skiddaw with the sum setting in the west. I used classical techniques, translated from my college days spent in the darkroom into Photoshop, to achieve the black—and—white image(图像).
Timothy Smith(2014)
Macclesfield Forest
Cheshire, England
I was back in my home town of Macclesfield to take some winter images. Walking up a path through the forest towards Shutlingsloe. a local high point, I came across a small clearing and immediately noticed the dead yellow grasses set against the fresh snow. The small pine added to the interest and I placed it centrally to take the view from the foreground right through into the forest.
1. Who would most probably enter for Take a view?
A. Writers. B. Photographers. C. Painters. D. Tourists.
2. What do the works by Shepherd and Smith have in common?
A. They are winter images.
B. They are in black and white.
C. They show mountainous scenes.
D. They focus on snow—covered forests.
3. Where can the text be found?
A. In a history book. B. In a novel. C. In an art magazine. D. In a biography.
【答案】1. B 2. A 3. C
【解析】
【分析】这是一篇应用文。文章主要介绍了摄影比赛Take a view以及获奖的相关情况。
【1题详解】
细节理解题。根据第一段“Take a view, the Landscape(风景)Photographer of the Year Award,was the idea of Charlie Waite, one of today's most respected landscape photographers.”( Take a view,年度风景摄影师奖是Charlie Waite的主意,他是当今最受尊敬的风景摄影师之一)可知摄影师最有可能参加Take a view。故选B。
【2题详解】
细节理解题。根据Mike Shepherd部分“It was an extremely cold winter's evening and freezing fog hung in the air.”(那是一个极其寒冷的冬天的晚上,空气中弥漫着冰冷的雾)和Timothy Smith部分“I was back in my home town of Macclesfield to take some winter images.”(我回到我的家乡Macclesfield拍摄一些冬季的照片)可知Shepherd 和 Smith的作品的共同之处是它们都是冬天的景象。故选A。
【3题详解】
推理判断题。根据第一段“Each year, the high standard of entries has shown that the Awards are the perfect platform to showcase the very best photography of the British landscape. Take a view is a desirable annual competition for photographers from all comers of the UK and beyond.”(每年参赛作品的高水准表明,该奖项是展示英国风景最佳摄影作品的完美平台。 对于英国和世界各地的摄影师来说,Take a view是一项令人向往的年度竞赛 )结合下文对两位获奖者及其作品的介绍,可知这篇文章主要介绍了摄影比赛Take a view以及获奖的相关情况,最可能出现在一本艺术杂志上。故选C。
Passage4
【2021年全国乙卷】The Biggest Stadiums in the World
People have been pouring into stadiums since the days of ancient Greece. In around 80 A.D., the Romans built the Colosseum, which remains the world’s best known stadium and continues to inform contemporary design. Rome’s Colosseum was 157 feet tall and had 80 entrances, seating 50,000 people. However, that was small fry compared with the city’s Circus Maximus, which accommodated around 250,000 people.
These days, safety regulations-not to mention the modern sports fan’s desire for a good view and comfortable seat—tend to keep stadium capacities(容量) slightly lower. Even soccer fans tend to have a seat each; gone are the days of thousands standing to watch the match.
For the biggest stadiums in the world, we have used data supplied by the World Atlas list so far, which ranks them by their stated permanent capacity, as well as updated information from official stadium websites.
All these stadiums are still funtiona1, still open and still hosting the biggest events in world sport.
·Rungrado 1st of May Stadium, Pyongyang D.P.R. Korea. Capacity: 150,000. Opened: May 1,1989.
·Michigan Stadium, Ann Arbor, Michigan, U. S. Capacity: 107,601. Opened: October 1, 1927.
·Beaver Stadium, State College, Pennsylvania, U. S. Capacity: 106,572. Opened: September 17, 1960.
·Ohio Stadium, Columbus, Ohio, U. S. Capacity: 104,944. Opened: October 7,1922.
·Kyle Field, College Station, Texas, U. S. Capacity: 102,512. Opened: September 24, 1927.
21. How many people could the Circus Maximus hold?
A. 104,944. B. 107,601. C. About 150,000. D. About 250,000.
22. Of the following stadiums, which is the oldest?
A. Michigan Stadium. B. Beaver Stadium. C. Ohio Stadium. D. Kyle Field.
23. What do the listed stadiums have in common?
A. They host big games. B. They have become tourist attractions.
C. They were built by Americans. D. They are favored by architects.
【答案】21. D 22. C 23. A
【解析】
【分析】这是一篇说明文。文章主要介绍了世界上著名的大型竞技场的基本情况。目前这些竞技场仍在运行并且还在承办大型体育赛事。
【21题详解】
细节理解题。根据第一段最后一句“However, that was small fry compared with the city’s Circus Maximus, which accommodated around 250,000 people.” (然而,与这座城市容纳了25万人的大竞技场相比,这只是小巫见大巫。)可知,Circus Maximus的可以容纳250,000人。故选D项。
【22题详解】
细节理解题。根据文章最后部分中的“Ohio Stadium, Columbus, Ohio, U.S. Capacity: 104,944. Opened October 7, 1922.” (美国俄亥俄州哥伦布市俄亥俄体育场,容纳人数:104,944人。1922年10月7日开业。)及其他四个著名竞技场的开放时间介绍可知,Ohio Stadium开放时间最早在1922年,属于年代最久远的。故选C项。
【23题详解】
细节理解题。根据文中“All these stadiums are still functional, still open and still hosting the biggest events in world sport.” (所有这些体育场馆仍在使用,仍在开放,仍在举办世界上最大的体育赛事。)可知,这些体育馆都还在承办大型的体育赛事。故选A项。
Passage5
【2021年北京卷】If you are planning to start a career in the field of education,science,or culture,then an internship(实习) at UNESCO will be ideal for you.
Who can apply?
l You have completed your full-time university studies;or.
l You are studying in a graduate program for a master's degree.
l Applicants in technical assignments must have reached the last year of their studies in a technical institution.
What are the requirements?
l You must be at least 20 years old.
l You should have a good command (掌握) of either English or French.
l You must have an excellent knowledge of office-related software.
l You should be able to work well in a team and adapt to an international working environment.
l You should possess strong interpersonal and communication skills.
What do you need to prepare?
l Visa:You should obtain the necessary visas.
l Travel:You must arrange and finance your travel to and from the location where you will do your internship.
l Medical insurance:You must show proof of a comprehensive health insurance valid(有效的)in the target country for the entire period of the internship.UNESCO will provide limited insurance coverage up to USD30,000 for the internship period.
l Medical certificate:You must provide a medical certificate indicating you are fit to work.
l Motivation letter:You should have your motivation letter ready before filling out the application form.
Your application will be accessed by UNESCO managers and will stay in our database for six months.We do not respond to every candidate.If selected,you will be contacted by a manager.If you do not receive any update within six months,it means that your application has not been successful.
21. According to this passage,applicants are required to________.
A. hold a master's degree in science
B. have international work experience
C. be fluent in either English or French
D. present a letter from a technical institution
22. What will UNESCO provide for the internship period?
A. Limited medical insurance coverage.
B. Training in communication skills.
C. A medical certificate for work.
D. Financial support for travel.
23. What should applicants do before filling out the application form?
A. Contact UNESCO managers. B. Get access to the database.
C. Keep a motivation letter at hand. D. Work in a team for six months.
【答案】21. C 22. A 23. C
【解析】
【分析】本文是一篇应用文,主要讲的是联合国教科文组织的实习项目。
【21题详解】
细节理解题。根据What are the requirements?部分的You should have a good command (掌握) of either English or French(你应该精通英语或法语)可知,申请者必须精通英语或法语,故选C。
【22题详解】
细节理解题。根据What do you need to prepare?部分的UNESCO will provide limited insurance coverage up to USD30,000 for the internship period(联合国教科文组织将为实习期间提供不超过3万美元的有限保险)可知,教科文组织为实习期间提供有限的医疗保险,故选A。
【23题详解】
细节理解题。根据倒数第二段的You should have your motivation letter ready before filling out the application form(在填写申请表之前,你应该准备好你的动机信)可知,在填写申请表之前,申请人应将动机信放在手边,故选C。
Passage6
【2021年天津卷第二次】When starting college, most students enjoy a week's stay on campus before classes actually begin. What should you do with that time? Below are several tips to ease(使熟悉) yourself into college life.
Participating in Campus Welcome Activities
Most universities host welcome events before the academic year officially begins, including freshmen orientations (迎新会),campus picnics, and entertainments like concerts.
Participating in such events is a great way to learn about school facilities and understand campus culture: What do students do for fiin? What are their favorite classes? What is the history of your university? It can help you observe campus life outside the classroom.
Exploring Campus
Getting to know where essential campus resources are—such as the student advising center, psychological services, and the tutoring center~~will make your first few weeks on campus a lot easier, because you won't have to look for them while still getting used to your classes.
Take some time to check out the buildings where your classes will be held. This will prevent you from getting lost in the first few days of classes, and familiarize you with how long it takes to get from place to place. If you're worried about taking classes one after another in different buildings, a quick test run won't hurt. That way, you will avoid potential time delays in getting to your classes.
Starting a Routine
Before getting too excited about all of the fun things you will be able to do during the week, remember that you do have a pretty big schedule change coming up. Starting classes means being in different places at different times, so it’s a great idea to start getting used to that routine right this week.
What helps you most is to schedule your sleep. Following the planned time will ensure you have enough sleep to get to those early classes and stay wide awake.
If you have other daily routines, such as exercising or talking on the phone with family, work those into your day-to-day life before classes start so that you get a better idea of how they fit in with your schedule.
36. By participating in campus welcome activities, freshmen can .
A. learn about campus culture
B. get their course schedule
C. have a physical examination
D. take an entrance test
37. Why are freshmen advised to have a quick test run between buildings ?
A. To see how many facilities they can use.
B. To avoid being late for future classes.
C. To help those getting lost on campus.
D. To practice running on their way to class.
38. When is it best for freshmen to start getting used to the new routine?
A. On the first day of their classes.
B. Before the orientation week.
C. After their first-day classes.
D. During the orientation week.
39. What does the author suggest freshmen do to stay focused in class?
A. Take physical exercise before class.
B. Leave their phones powered off.
C. Take early classes every day.
D Keep to the sleep schedule.
40. What is the author's purpose in writing this passage?
A. To offer some tips on making an easier start at college.
B. To remind freshmen about the first day of school.
C. To help freshmen organize campus activities.
D. To share his college experience with the reader.
【答案】36. A 37. B 38. D 39. D 40. A
【分析】本文是一篇应用文。主要针对新生真正开学前一周的活动给出一些建议,帮助新生轻松开始大学生活。
【36题详解】
细节理解题。根据Participating in Campus Welcome Activities标题下的第二段中“Participating in such events is a great way to learn about school facilities and understand campus culture:(参加这些活动是了解学校设施和了解校园文化的好方法)”可知,参加欢迎活动可以了解校园文化,故选择A项。
【37题详解】
细节理解题。根据Exploring Campus标题下的第二段中“That way, you will avoid potential time delays in getting to your classes.(那样,你将会避免在去上课时可能出现的延误)”可知,快跑测试,可以避免将来上课迟到,故选择B项。
【38题详解】
细节理解题。根据Starting a Routine 标题下的第一段“Starting classes means being in different places at different times, so it’s a great idea to start getting used to that routine right this week.(课程开始意味着在不同的时间呆在不同的地方,所以就在这周开始习惯这种常规活动是个好主意)”可知,right this week指的是正式开学前的这一周,也叫orientation week“迎新周” ,故选择D项。
【39题详解】
推理判断题题。根据Starting a Routine 标题下的第二段“What helps you most is to schedule your sleep. Following the planned time will ensure you have enough sleep to get to those early classes and stay wide awake.(最有帮助的就是安排好的你的睡眠,按照计划的时间,将确保你有足够的睡眠来参加早上的课程,并保持清醒)”可知,想要保持清醒专注,就要保证睡眠时间。故选择D项。
【40题详解】
推理判断题。根据第一段最后一句“Below are several tips to ease(使熟悉) yourself into college life.(以下是几个帮你轻松进入大学生活的建议)”可知,作者主要是提出一些轻松开始大学生活的建议。故选择A项。
Passage7
【2021年天津卷第一次】 Job for You!
Family Alliance Meal Delivery
Family Alliance is looking for people who can deliver hot Chinese meals one to two times a week for people with disabilities in north suburban Fairfield County.
All applicants must have a driver's license and access to a car. Gas will be covered for each delivery.
Working hours: 10 a.m. to 1 p.m. Tuesdays and Fridays
For more information, contact Charles Chen
at cchen@famd.com
Or call 740-6668988
Lancaster Design
We provide full furnishings, like donated kitchen equipment and furniture items, for the new homes of people who were oncehomeless.
We need people who can work at our warehouse (仓库)sorting and packing items to be delivered to families, repair donated furniture and more. Candidates will be matched with a task based on skill set.
Interested? Submit your application to
www.lancasterdesign.org
Or call 740-6119735
Lancaster Weekly
Would you like the opportunity to earn extra cash close to home? If so we have a vacancy in our team which would suit you.
Both adults and youngsters aged 13+ are required to deliver our newspaper. You may I have to cover some distance. Bicycles are available if needed.
Working hours: 8 a.m. to 10 a.m. Saturdays
For more information
Call 740-6538360
Parkview Nursing Home
Caregivers are wanted. We seek people who are patient and caring, and who have experience and interest in working with older adults.
As part of the package, initial and follow-up training sessions are provided and accommodation is available if required.
For more details, visit us at Unit 3 Park View Lane
Or contact Ellen White at 740-6968399
36.Which job requires a driver's license?
A.Delivering meals.
B.Delivering newspapers.
C.Working at the warehouse.
D.Working at the nursing home.
37.Which of the following is TRUE about the Lancaster Design job?
A.Applicants are expected to design furniture.
B.Work is arranged according to one's skill set.
C.It involves collecting furniture from homes.
D.It favors applicants who are homeless.
38.A middle-school student is most likely to be hired by.
A.Family Alliance Meal Delivery
B.Lancaster Design
C.Lancaster Weekly
D.Parkview Nursing Home
39.Which number should you call if you want to work with the elderly?
A.740-6668988.
B.740-6119735.
C.740-6538360.
D.740-6968399.
【答案】36. A 37.B 38.C 39.D
【分析】这是一篇应用文。文章刊登了四则招工广告。
36.细节理解题。该小题问哪份儿工作需要有驾照。根据第一则广告第二段“All applicants must have a driver's license and access to a car.(所有的申请人都必须有驾照并要有可使用的汽车。)”可知,第一则广告招聘外卖送餐工,并要求应聘者有驾照。故选A项。
37.细节理解题。根据Lancaster Design 广告“Candidates will be matched with a task based on skill set.(应聘者将会被安排与自己技术相匹配的任务。)可知,B项(Lancaster Design job的工作是根据个人的技能来安排的)这一表述正确。故选B项。
38.细节理解题。根据Lancaster Weekly“Both adults and youngsters aged 13+ are required to deliver our newspaper.(成人和13岁以上的青少年都可以投递我们的报纸。)可知,中学生(13+)也有可能会被Lancaster Weekly雇佣。故选C项。
39.细节理解题。根据Parkview Nursing Home广告部分“We seek people who are patient and caring, and who have experience and interest in working with older adults.( 我们寻找有耐心,有爱心,有经验和兴趣与老年人一起工作的人。)可知,Parkview Nursing Home招聘照顾老人的员工,他们养老院的电话是740-6968399。故选D项。
2020年阅读理解应用文
Passage1
【2020年新课标Ⅰ】Train Information
All customers travelling on TransLink services must be in possession of a valid ticket before boarding. For ticket information,please ask at your local station or call 13 12 30.
While Queensland Rail makes every effort to ensure trains run as scheduled,there can be no guarantee of connections between trains or between train services and bus services.
Lost property(失物招领)
Call Lost Property on 13 16 17 during business hours for items lost on Queensland Rail services.
The lost property office is open Monday to Friday 7:30am to 5:00pm and is located(位于)at Roma Street station.
Public holidays
On public holidays, generally a Sunday timetable operates. On certain major event days,i.e.
Australia Day, Anzac Day, sporting and cultural days, special additional services may operate.
Christmas Day services operate to a Christmas Day timetable,Before travel please visit translink. com. au or call TransLink on 13 12 30 anytime.
Customers using mobility devices
Many stations have wheelchair access from the car park or entrance to the station platforms.
For assistance, please Queensland Rail on 13 16 17.
Guardian trains (outbound)
Depart
Origin
Destination
Arrive
6:42pm
Altandi
Varsity Lakes
7:37pm
7:29pm
Central
Varsity Lakes
8:52pm
8:57pm
Fortitude Valley
Varsity Lakes
9:52pm
11:02pm
Roma Street
Varsity Lakes
12:22am
21. What would you do to get ticket information?
A. Call 13 16 17. B. Visit translink .com.au.
C. Ask at the local station. D. Check the train schedule.
22. At which station can you find the lost property office?
A. Altandi. B. Roma Street. C. Varsity Lakes. D. Fortitude Valley.
23. Which train would you take if you go from Central to Varsity Lakes?
A. 6:42 pm. B. 7:29 pm. C. 8:57 pm. D. 11:02 pm.
【答案】21. C 22. B 23. B
【解析】这是一篇应用文。文章主要介绍了一些火车信息,包括失物招领、公共假期安排以及列车出发时间等信息。
21. 细节理解题。根据第一段中For ticket information, please ask your local station or call 13 12 30.可知查询车票信息,请向您当地的车站询问或拨打131230。由此可知,你可以询问当地车站或拨打131230来获得车票信息。故选C。
22. 细节理解题。根据Lost property部分中The lost property office is open Monday to Friday 7:30am to 5:00pm and is located at Roma Street station.可知失物招领处周一至周五早上7:30到下午5:00营业,位于罗马街车站。由此可知,在Roma Street你可以找到失物招领办公室。故选B。
23. 细节理解题。根据Guardian trans部分中信息,可知从起始地Central出发,开往目的地Varsity Lakes的火车是下午7:29开车。由此可知,如果你要从Central去往Varsity Lakes,你应当乘坐下午7:29的火车。故选B。
Passage 2
【2020年新课标Ⅱ】The Lake District Attractions Guide
Dalemain Mansion & Historic Gardens
History, Culture & Landscape(景观). Discover and enjoy 4 centuries of history, 5 acres of celebrated and award-winning gardens with parkland walk. Owned by the Hasell family since 1679, home to the International Marmalade Festival. Gifts and antiques, plant sales, museums & Mediaeval Hall Tearoom.
Open:29 Mar-29 Oct,Sun to Thurs.
Tearoom,Gardens & Gift Shop:10.30-17.00(16.00 in Oct).
House:11.15-16.00(15.00 in Oct)
Town: Pooley Bridge & Penrith
Abbot Hall art Gallery & Museum
Those viewing the quality of Abbot Hall’s temporary exhibitions may be forgiven for thinking they are in a city gallery. The impressive permanent collection includes Turners and Romneys and the temporary exhibition programme has Canaletto and the artists from St Ives.
Open: Mon to Sat and Summer Sundays. 10.30 -17.00 Sumner.10.30 -16.00 Winter.
Town:Kendal
Tullie House Museum & Art Gallery
Discover, explore and enjoy award-winning Tullie House, where historic collections, contemporary art and family fun are brought together in one impressive museum and art gallery. There are four fantastic galleries to visit from fine art to interactive fun, so there’s something for everyone!
Open: High Season 1 Apr – 31 Oct: Mon to Sat 10.00 – 17.00, Sun 11.00 – 17.00.
Low Season 1 Nov – 31 Mar: Mon to Sat 10.00 – 16.30, Sun 12.00 – 16.30.
Town: Carlisle
Dove Cottage & The wordsworth Museum
Discover William Wordsworth’s inspirational home. Take a tour of his Lakeland cottage, walk through his hillside garden and explore the riches of the collection in the Museum. Visit the shop and relax in the café. Exhibitions, events and family activities throughout the year.
Open: Daily, 09.30 – 17.30 (last admission 17.00).
Town: Grasmere
21. When is the House at Dalemain Mansion & Historic Gardens open on Sundays in July?
A. 09.30-17.30. B. 10.30-16.00. C. 11.15-16.00. D. 12.00-16.30
22. What can visitors do at Abbot Hall Art Gallery & Museum?
A. Enjoy Ronney’s works.
B. Have some interactive fun.
C. Attend a famous festival.
D. Learn the history of a family
23. Where should visitors go if they want to explore Wordsworth’s life?
A. Penrith. B. Kendal. C. Carlisle. D. Grasmere.
【答案】21. C 22. A 23. D
【解析】本文是应用文。是湖区景点指南,介绍了几个主要的景点的特色,地点和参观时间。
21. 细节理解题。根据题干中的Dalemain Mansion& Historic Gardens 可知定位在第一部分,根据段中的House:11:15-16:00可知,在7月周日的参观时间是11:15-16:00。C. 11:15-16:00.符合以上说法,故选C项。
22. 细节理解题。根据题干中的Abbot Hall Art Gallery& Museum可知答案定位在第二部分,根据其中的The impressive permanent collection includes Turners and Romneys and the temporary exhibition programme has Canaletto and the artists from St Ives.(令人印象深刻的永久性收藏包括特纳和罗姆尼,临时展览计划有卡纳莱托和来自圣艾夫斯的艺术家)可知,在这个博物馆可以欣赏到Romneys的作品。A. Enjoy Romney's works.(欣赏Romneys的作品)符合以上说法,故选A项。
23. 细节理解题。根据题干中的explore Wordsworth's life可知答案定位在最后一部分第一句,以及最后一行Town: Grasmere可知,如果想了解Wordsworth's的生活,可以去Grasmere。D. Grasmere.符合以上说法,故选D项。
Passage3
【2020年新课标Ⅲ】Journey Back in Time with Scholars
Classical Provence(13days)
Journey through the beautiful countryside of Provence,France,with Prof. Ori Z. Soltes. We will visit some of the best-preserved Roman monuments in the world. Our tour also includes a chance to walk in the footsteps of Van Gogh and Gauguin. Fields of flowers, tile-roofed(瓦屋顶)villages and tasty meals enrich this wonderful experience.
Southern Spain(15days)
Spain has lovely white towns and the scent(芳香)of oranges,but it is also a treasury of ancient remains including the cities left by the Greeks,Romans and Arabs. As we travel south from Madrid with Prof. Ronald Messier to historic Toledo,Roman Merida and into Andalucia, we explore historical monuments and architecture.
China’s Sacred Landscapes(21days)
Discover the China of”past ages,its walled cities,temples and mountain scenery with Prof. Robert Thorp. Highlights(精彩之处)include China’s most sacred peaks at Mount Tai and Hangzbou’s rolling hills,waterways and peaceful temples. We will wander in traditional small towns and end our tour with an exceptional museum in Shanghai.
Tunisia(17days)
Join Prof. Pedar Foss on our in-depth Tunisian tour. Tour highlights include the Roman city of Dougga,the underground Numidian capital at Bulla Regia, Roman Sbeitla and the remote areas around Tataouine and Matmata,uique for underground cities. Our journey takes us to picturesque Berber villages and lovely beaches.
21. What can visitors see in both Classical Provence and Southern Spain?
A. Historical monuments. B. Fields of flowers.
C. Van Gogh’s paintings. D. Greek buildings.
22. Which country is Prof. Thorp most knowledgeable about?
A. France. B. Spain. C. China. D. Tunisia.
23. Which of the following highlight the Tunisian tour?
A. White towns. B. Underground cities. C. Tile-roofed villages. D. Rolling hills.
【答案】21. A 22. C 23. B
【解析】这是一篇应用文。文章主要介绍了四个国家中,那些可以让人们回顾过去的著名景点。
21. 细节理解题。根据第一部分的We will visit some of the best-preserved Roman monuments in the world. (我们将参观一些世界上保存最完好的罗马建筑遗迹)和第二部分的we explore historical monuments and architecture.(我们探索历史遗迹和建筑)可知,在Classical Provence 和Southern Spain游客们可以参观历史遗迹。A. Historical monuments(历史遗迹)符合以上说法,故选A项。
22. 推理判断题。根据第三部分的China's Sacred Landscapes (21days)(中华神山 21天)和Discover the China of ''past ages'', its walled cities, temples and mountain scenery with Prof Robert Thorp. Highlights include China's most sacred peaks at Mount Tai and Hangzhou's rolling hills, waterways and peaceful temples (和Robert教授一起发现中国的过去,有墙的城市、寺庙和山景。精彩之处包括中国最神圣的泰山之巅,杭州起伏的群山、运河和宁静的寺庙)可知,去中国的神山之行总共有27天,而且Thorp对中国的名山非常了解。由此推测Thorp在这四个国家里最了解中国。C. China(中国)符合以上说法,故选C项。
23. 细节理解题。根据第四部分的Tour highlights include the Roman city of Dougga, the underground Mumidian capital at Bulla Regia, Roman Sbeitla and the remote areas around Taraounine and Matmata, unique for underground cities.(突尼斯的旅游亮点包括罗马城市Dougga,地下城市Mumidian,它是Bulla Regia的首府,Roman Sbeitla以及在Taraounine和Matmata附近的区域,它们是独特的地下城市)可知,突尼斯的旅游亮点是地下城市。B. Underground cities(地下城市)符合以上说法,故选B项。
Passage4
【2020年新高考全国Ⅰ 卷(山东卷)】POETRY CHALLENGE
Write a poem about how courage, determination, and strength have helped you face challenges in your life.
Prizes
3 Grand Prizes:Trip to Washington, D. C. for each of three winners, a parent and one other person of the winner’s choice. Trip includes round-trip air tickets, hotel stay for two nights, and tours of the National Air and Space Museum and the office of National Geographic World.
6 First Prizes:The book Sky Pioneer:A Photobiography of Amelia Earhart signed by author Corinne Szabo and pilot Linda Finch.
50 Honorable Mentions:Judges will choose up to 50 honorable mention winners, who will each receive a T-shirt in memory of Earhart’s final flight.
Rules
Follow all rules carefully to prevent disqualification.
■Write a poem using 100 words or fewer. Your poem can be any format, any number of lines.
■Write by hand or type on a single sheet of paper. You may use both the front and back of the paper.
■On the same sheet of paper, write or type your name, address, telephone number, and birth date.
■Mail your entry to us by October 31 this year.
1. How many people can each grand prize winner take on the free trip?
A. Two. B. Three. C. Four. D. Six.
2. What will each of the honorable mention winners get?
A. A plane ticket. B. A book by Corinne Szabo.
C. A special T-shirt. D. A photo of Amelia Earhart.
3. Which of the following will result in disqualification?
A. Typing your poem out. B. Writing a poem of 120 words.
C. Using both sides of the paper. D. Mailing your entry on October 30.
【答案】1. A 2. C 3. B
【解析】这是一篇应用文。本文是一篇诗歌大赛的征稿启事。文章就参赛作品的内容、奖项、参赛规则等做了介绍。
1. 细节理解题。根据Prizes部分中第一段中的“Trip to Washington, D.C. for each of three winners, a parent and one other person of the winner's choice”可知,每位获奖者都可以带一名家长和另一名由获奖者选择的人员。因此,每位获奖者可以带两个人。故选A。
2. 细节理解题。根据Prizes部分中第三段“50 Honorable Mentions: Judges will choose up to 50 honorable mention winners, who will each receive a T-shirt in memory of Earhart's final flight”可知,每位优秀奖获奖者都将获得一件纪念埃尔哈特最后一次飞行的T恤。故选C。
3. 细节理解题。根据最后一部分中的“Follow all rules carefully to prevent disqualification. Write a poem using 100 words or fewer”可知,所写的诗字数不能超过100字。否则,将会被取消资格。故结合选项,B选项(写一首120字的诗)是会被取消资格的。故选B。
Passage5
【2020年新高考全国Ⅱ 卷(海南卷)】Pali Overnight Adventures offers children and teens exciting experiences this summer. From broadcasting to street art, these are just 4 of the 17 highly unique camps being offered.
Broadcasting Camp
Become the next star reporter, news writer, director or producer. While running every aspect of our own news station, kids and their fellow campers will create and host a broadcast airing each night at dinner for the entire camp. Every night it goes on the web, keeping parents and the world informed of the happenings at Pali.
Secret Agent Camp
In the movie Mission Impossible, Tom Cruise made being a secret agent seem like the coolest job ever. Campers who sign up for the 2-week secret agent camp can get to know about the life of real secret agents by learning strategies and military skills on the paintball field.
Culinary Camp
If your child enjoys being in the kitchen, then the culinary camp is definitely the right fit. Campers learn technical skills of roasting, frying and cutting, as well as some recipes that they can take home and share with their families.
Street Art Camp
This camp takes creative license to an entirely new level. Campers will share their colorful ideas and imagination with each other and work together to visualize, sketch and paint with non-traditional techniques to create the coolest mural which will be displayed in public for all to see.
1. How many camps does Pali Overnight Adventures offer this summer?
A. 2. B. 4. C. 17. D. 21.
2. What will campers do at the Broadcasting Camp?
A. Create a website. B. Run a news station.
C. Meet a star reporter. D. Hold a dinner party.
3. Which camp will attract children who are interested in cooking?
A. Broadcasting Camp. B. Secret Agent Camp.
C. Culinary Camp D. Street Art Camp.
【答案】1. C 2. B 3. C
【解析】这是一篇应用文。文章主要介绍了四个不同类型的夏令营的情况。
【1题详解】
细节理解题。根据第一段中“From broadcasting to street art, these are just 4 of the 17 highly unique camps being offered.”可知从广播到街头艺术,这只是17个非常独特的营地中的4个。由此可知,今年夏天巴利岛有17个露营地。故选C。
【2题详解】
细节理解题。根据第一段中“While running every aspect of our own news station, kids and their fellow campers will create and host a broadcast airing each night at dinner for the entire camp.”可知在经营好我们自己的新闻电台的方方面面的同时,孩子们和他们的营员们将在每天晚上的晚餐时,为整个夏令营创作并主持播出一个广播。由此可知,营员在广播营会经营一家新闻电台。故选B。
【3题详解】
细节理解题。根据倒数第二段“If your child enjoys being in the kitchen, then the culinary camp is definitely the right fit. Campers learn technical skills of roasting, frying and cutting, as well as some recipes that they can take home and share with their families.”可知如果你的孩子喜欢呆在厨房里,那么烹饪夏令营绝对是最合适的选择。露营者学习烘焙、油炸和切菜的技术技能,以及一些他们可以带回家和家人分享的食谱。由此可知,Culinary Camp会吸引对烹饪感兴趣的孩子。故选C。
Passage6
【2020年北京卷】Lancom is a worldwide language learning app and a leader in the online language learning industry with millions of active subscribers. We house a broad range of experts united by the common goal of creating the best language learning tools possible. With advice from A I specialists, art designers and culture researchers, our multi-language experts endow Lancom with an enormous potential for innovation within the world of language leaning. Our courses, totalling 20,000 hours of content in 20 different languages, guarantee you language skills you can use right away.
At the core of Lancom is a world-class effective method that enhances language leaning with advanced technology.
Examples and dialogues are recorded with real native speakers instead of automatic computers. Lancom trains your brain to learn efficiently, so you absorb more information while in the app and continue leaning outside of it. The app makes our practical language lessons available wherever and whenever. We work directly for our leaners, not for any third party. And it's all supported by an efficient customer service team, available through telephone, email and online chat.
Millions of learners have their own stories and their own reasons for learning a new language. Lancom cares about you and addresses your individual learning type. Lancom is the only product to offer courses tailored to your native language, building on grammar and words you already know. Our content is about real-life topics that are relevant because we know what matters to you is what sticks best. You will, find it very rewarding to learn with Lancom.
Choose Your Subscription and Get Started
1 month
3 months
6 months
12 months
$12.95/m
$8.95/m
$7.45/m
$6.95/m
Buy with confidence: 21-day money back guarantee! If you aren't satisfied, just write to Customer Service within 21 days.
Contact & Support: customerservice@lancom.com
31. Who can provide Lancom with a huge potential for innovation in learning?
A. Culture researchers. B. AI specialists. C. Language experts. D. Art designers.
32. What lies at the core of the Lancom app?
A. A flexible system. B. An effective method.
C. The brain-training technique. D. The informative content.
33. Lancom claims that it is unique in its ___________.
A. personalised courses B. multiple languages
C. pricing policy D. service team
【答案】31. C 32. B 33. A
【解析】
【分析】这是一篇应用文。文章主要介绍一个名为Lancom的全球性语言学习应用程序,介绍了其特色、价格以及联系方式等信息。
【31题详解】
细节理解题。根据第一段中“With advice from AI specialists, art designers and culture researchers, our multi-language experts endow Lancom with an enormous potential for innovation within the world of language leaning.”可知,在人工智能专家、艺术设计师和文化研究者的建议下,我们的多语言专家为Lancom在语言学习领域提供了巨大的创新潜力。由此可知,语言专家为Lancom提供学习创新的巨大潜力。故选C。
【32题详解】
细节理解题。根据第二段“At the core of Lancom is a world-class effective method that enhances language leaning with advanced technology.”可知,Lancom的核心是一种世界级的有效方法,利用先进的技术来增强语言学习。由此可知,Lancom应用程序的核心是有效的方法。故选B。
【33题详解】
细节理解题。根据第四段中“Lancom is the only product to offer courses tailored to your native language, building on grammar and words you already know.”可知,Lancom是唯一一款为您的母语量身定制课程的产品,以您已经掌握的语法和单词为基础,由此可知,Lancom声称它的个性化课程是独一无二的。故选A。
Passage7
【2020年江苏卷】
Some important dates in China’s fighting Covid-19 before May 7,2020
Jan 20, 2020~ Feb 20,2020
Jan 23: Wuhan declared temporary outbound (向外的) traffic restrictions.
Jan 24: National medical teams began to be sent to Hubei and wuhan.
Jan 27: The Central Steering (指导) Group arrived in Wuhan.
Feb 18: The daily number of newly cured and discharged (出院) patients exceeded that of the newly confirmed cases.
Feb 21, 2020~ Mar 17,2020
Feb 21: Most provinces and equivalent administrative units started to lower their public health emergency response level.
Feb 24: The WHO-China Joint Mission on Covid-19 held a press conference in Beijing.
Mar 11-17: The epidemic (流行病) peak had passed in China as a whole.
Mar 18,2020 ~Apr 28,2020
Apr1: Chinese customs began NAT (核酸检测) on inbound arrivals at all points of entry.
Apr 8: Wuhan lifted outbound traffic restrictions.
Apr 26: The last Covid-19 patient in Wuhan was discharged from hospital.
Apr 29, 2020~ May 7,2020
Apr 30: The public health emergency response was lowered to Level 2 in the Beijing-Tianjin-Hebei region.
May 7: The State Council released Guidelines on Conducting Covid-19 Prevention and Control on an Ongoing Basis.
56. What happened between January 20 and February 20?
A. The Central Steering Group arrived in Wuhan.
B. The WHO-China Joint Mission on Covid-19 held a press conference.
C. The last Covid-19 patient in Wuhan was discharged from hospital.
D. Beijing lowered its emergency response level.
57. From which date were private cars allowed to go out of Wuhan?
A. January 23. B. March 11. C. April 8. D. May 7.
【答案】56. A 57. C
【文章大意】这是一篇应用文。文章主要介绍了2020年5月7日前,中国抗击新冠肺炎的重要日期。
56. 细节理解题。根据表格中Jan20, 2020-Feb 20,2020部分 Jan27: The Central Steering (指导) Group arrived in Wuhan.可知,在一月二十号到二月二十号之间,中央领导小组抵达武汉。故选A。
57. 推理判断题。根据表格中Mar18, 2020-Apr28, 2020部分Apr 8: Wuhan lifted outbound traffic restrictions(4月8日:武汉取消出境交通限制)可推知,从四月八日起,私家车被允许离开武汉。故选C。
2019年阅读理解应用文
Passage1
【2019年全国卷 Ⅰ】Need a Job This Summer?
The provincial government and its partners offer many programs to help students find summer jobs. The deadlines and what you need to apply depend on the program.
Not a student? Go to the government website to learn about programs and online tools available to help people under 30 build skills, find a job or start businesses all year round.
Jobs for Youth
If you are a teenager living in certain parts of the province, you could be eligible(符合条件)for this program. Which provides eight weeks of paid employment along with training.
Who is eligible: Youth 15-18 years old in select communities(社区).
Summer Company
Summer Company provides students with hands-on business training and awards of up to $3,000 to start and run their own summer businesses.
Who is eligible: Students aged 15-29, returning to school in the fall.
Stewardship Youth Ranger Program
You could apply to be a Stewardship Youth Ranger and work on local natural resource management projects for eight weeks this summer.
Who is eligible: Students aged 16 or 17 at time of hire, but not turning 18 before December 31 this year.
Summer Employment Opportunities(机会)
Through the Summer Employment Opportunities program, students are hired each year in a variety of summer positions across the Provincial Public Service, its related agencies and community groups.
Who is eligible: Students aged 15 or older. Some positions require students to be 15 to 24 or up to 29 for persons with a disability.
21. What is special about Summer Company?
A. It requires no training before employment.
B. It provides awards for running new businesses.
C. It allows one to work in the natural environment.
D. It offers more summer job opportunities.
22. What is the age range required by Stewardship Youth Ranger Program?
A. 15-18. B. 15-24. C. 15-29. D. 16-17.
23. Which program favors the disabled?
A. Jobs for Youth. B. Summer Company.
C. Stewardship Youth Ranger Program. D. Summer Employment Opportunities.
【答案】21. B 22. D 23. D
【语篇解读】本文为应用文。本文叙述了省政府及其合作伙伴提供了许多项目来帮助学生暑期在找到工作。
21.B 【解析】细节理解题。根据Summer Company部分中的“Summer Company provides students with ...awards of up to $3,000 to start and run their own summer businesses” 可知“Summer Company为学生提供高达3000美元的奖励,来开始和经营他们自己的暑期业务”。“start and run their own summer businesses”即“为开办新的业务”,这对应B项中的“runn new businesses”,二者是词义之间的转述关系。故选B。
22.D 【解析】细节理解题。根据Stewardship Youth Ranger Program部分中的第二段“Who is eligible: Students aged 16 or 17 at time of hire, but not turning 18 before December 31 this year.”可知“符合条件的学生:16岁或17岁的学生,但在今年12月31日之前未满18岁”。由此得出,这个项目要求年龄在16-17岁之间。分析选项可知D项符合题意,故选D。
23.D 【解析】细节理解题。根据Summer Employment Opportunities部分中的最后一段最后一句“Who is eligible: ...Some positions require students to be 15to 24 or up to 29 for persons with a disability”,可知Summer Employment Opportunities有些职位是给残疾人的。分析选项可知,D项符合题意,故选D。
Passage 2
【2019年全国卷Ⅱ】My Favourite Books
Jo Usmar is a writer for Cosmopolitan and co-author of the This Book Will series(系列)of lifestyle books. Here she picks her top reads.
Matilda
Roald Dahl
I once wrote a paper on the influence of fairy tales on Roald Dahl's writing and it gave me a new appreciation for his strange and delightful words. Matilda's battles with her cruel me parents and the bossy headmisres,Miss Trunchbull,are equally fumy and frightening,but they're also aspirational.
After Dark
Haruki Murakami
It’s about two sisters-Eri,a model who either won’t or can’t stop sleeping,and Mari, a young student . In trying to connect to her sister. Mari starts changing her life and discovers a world of diverse ”night people” who are hiding secrets.
Gone Girl
Gillian Fynn
There was a bit of me that didn't want to love this when everyone else on the planet did but the horror story is brilliant. There's tension and anxiety from the beginning as Nick and Amy battle for your trust. It's a real whodunit and the frustration when you realise what's going on is horribly enjoyable
The Stand
Stephen King
This is an excellent fantasy novel from one of the best storytellers around. After a serious flu outbreak wipes out 99.4% of the world's population, a battle unfolds between good and evil among those let. Randall Flagg is one of the scariest characters ever.
21. Who does "I" refer to in the text?
A. Stephen King. B. Gillian Flynn.
C. Jo Usmar. D. Roald Dahl
22. Which of the following tells about Mari and Eri?
A. Cosmopolitan. B. Matilda.
C. After Dark. D. The Stand.
23. What kind of book is Gone Girl?)
A. A folk tale. B. A biography.
C. A love story. D. A horror story.
【答案】21. C 22. C 23. D
【语篇解读】这是一篇应用文。短文介绍了作家Jo Usmar最喜欢的书籍。
21.C【解析】细节理解题。由Matilda中的“I once wrote a paper on the influence of fairy tales on Roald Dahl’s writing and it gave me a new appreciation for his strange and delightful words”可知,我曾经写过一篇关于童话故事对罗尔德·达尔写作有影响的论文,这篇论文让我对他奇怪而有趣的文字有了新的认识。所以Jo Usmar在介绍Matilda这本书,用第一人称“I”口吻来说明自己曾经写过一篇关于童话故事对罗尔德·达尔写作有影响的论文。所以“I”指的是Jo Usmar。故C选项正确。
22.C【解析】细节理解题。由After Dark中的“It’s about two sister-Eri,a model who either won’t or can’t stop sleeping, and Mari,a young student”可知,故事讲的是两个姐妹---Eri是一个突然一觉不醒的模特。玛丽,是一个充满青春活力的学生。所以After Dark中讲述了Eri和Mari的故事。故C选项正确。
23.D【解析】细节理解题。由Gone Girl中的“......but the horror story is brilliant”可知,但是这个恐怖的故事很精彩。所以Gone Girl讲述的是一个恐怖故事。故D选项正确。
Passage 3
【2019年全国卷III】
OPENINGS AND PREVIEWS
Animals Out of Paper
Yolo!Productions and the Great Griffon present the play by Rajiv Joseph,in which an origami(折纸术)artist invites a teenage talent and his teacher into her studio. Merri Milwe directs. In previews. Opens Feb.12.(West Park Presbyterian Church,165 W.86th St.212-868-4444.)
The Audience
Helen Mirren stars in the play by Peter Morgan,about Queen Elizabeth II of the UK and her private meetings with twelve Prime Ministers in the course of sixty years. Stephen Daldry directs. Also starring Dylan Baker and Judith Ivey. Previews begin Feb.14.(Schoenfeld,236 W.45th St.212-239-6200.)
Hamilton
Lin-Manuel Miranda wrote this musical about Alexander Hamilton,in which the birth of America is presented as an immigrant story. Thomas Kail directs. In previews. Opens Feb.17.(Public,425 Lafayette St.212-967-7555.)
On the Twentieth Century
Kristin Chenoweth and Peter Gallagher star in the musical comedy by Betty Comden and Adolph Green,about a Broadway producer who tries to win a movie star's love during a cross-country train journey. Scott Ellis directs,for Roundabout Theatre Company. Previews begin Feb.12.(American Airlines Theatre,227 W.42nd St.212-719-1300.)
21. What is the play by Rajiv Joseph probably about?.
A. A type of art. B. A teenager's studio.
C. A great teacher. D. A group of animals.
22. Who is the director of The Audience?
A. Helen Mirren. B. Peter Morgan.
C. Dylan Baker. D. Stephen Daldry.
23. Which play will you go to if you are interested in American history?
A. Animals Out of Paper. B. The Audience.
C. Hamilton. D. On the Twentieth Century.
【答案】21. A 22. D 23. C
【语篇解读】这是一篇应用文。这篇文章对一些话剧的开幕和新剧首映进行了介绍。
21.A【解析】细节理解题。根据话剧Animals Out of Paper的Productions and the Great Griffon present the play by Rajiv Joseph, in which an origami artist invites a teenage talent and his teacher into her studio.可知,Rajiv Joseph创作的的话剧是关于折纸的一种艺术。故选A。
22.D【解析】细节理解题。根据话剧The Audience的Stephen Daldry directs.可知,本剧是Stephen Daldry导演的。故选D。
23.C【解析】细节理解题。根据话剧Hamilton 的Li-Manuel Miranda wrote this musical about Alexander Hamilton in which the birth of America is presented as an immigrant story.可知,话剧Hamilton的主题是美国的诞生,由此可知,如果你对美国历史感兴趣,你可以看这部话剧。故选C。
Passage4
【2019年北京卷】Want to explore new cultures,meet new people and do something worthwhile at the same time? You can do all the three with Global Development Association(GDA).Whatever stage of life you're at,wherever you go and whatever project you do in GDA,you'll create positive changes in a poor and remote community(社区).
We work with volunteers of all ages and backgrounds. Most of our volunteers are aged 17-24.Now we need volunteer managers aged 25-75.They are extremely important in the safe and effective running of our programmes. We have such roles as project managers,mountain leaders,and communication officers.
Depending on which role you choose,you could help to increase a community's access to safe drinking water,or help to protect valuable local cultures. You might also design an adventure challenge to train young volunteers.
Not only will you help our young volunteers to develop personally,you'll also learn new skills and increase your cultural awareness. You may have chances to meet new people who'll become your lifelong friends.
This summer we have both 4-week and 7-week programmes:
Country
Schedule
4-week programmes
7-week programmes
Algeria
5 Jul.- 1Aug.
20Jun. -7Aug.
Egypt
24 Jul-20 Aug.
19Jun.-6 Aug.
Kenya
20 Jul.-16Aug.
18 Jun.-5 Aug.
South Africa
2Aug.-29 Aug.
15 Jun.-2Aug.
GDA ensures that volunteers work with community members and local project partners where our help is needed. All our projects aim to promote the development of poor and remote communities.
There is no other chance like a GDA programme. Join us as a volunteer manager to develop your own skills while bringing benefits to the communities.
Find out more about joining a GDA programme:
Website:wwwglodeve.org
Email:humanresources@glodeve.org
31. What is the main responsibility of volunteer managers?
A. To seek local partners B. To take in young volunteers
C. To carry out programmes D. To foster cultural awareness
32. The programme beginning in August will operate in__________.
A. Egypt B. Algeria C. Kenya D. South Afria
33. The shared goal of GDA’s projects to __________.
A. explore new cultures B. protect the environment
C. gain corporate benefit D. help communities in need
【答案】31. C 32. D 33. D
【语篇解读】这是一篇应用文,这是一篇招聘志愿者的广告。(本文是一则广告。文章主要是招募一些志愿者管理者来试试这个计划,以及阐述了志愿者管理者的主要职责。)
31. C 细节理解题。题干问管理人员的主要职责是什么。根据第三段中Depending on which role you choose, you could help to increase ...,or help to project....You might also design...可知,根据岗位不同,管理人员可以帮助增加小区的饮用水,可以规划地方文化,可以设计挑战项目培训年轻的志愿者,从这些内容上可以判断出其主要职责是执行项目计划。故选C。
32. D细节理解题。题干问八月份开始的这个项目将在哪里开展。根据这个表格中4-week programmes中的最后一个,可知答案选D。
33. D 细节理解题。题干问GDA的所有项目的共同目的是什么。根据倒数第二段中All our projects aim to promote the development of poor and remote communities可知,其目标就是促进偏远贫穷区域的发展,即帮助有需要的小区。故选D。
Passage 5
A
【2019年江苏卷】
Whatever your age or interests, Buxton has something to see or do to make your visit truly memorable.
High energy
If you desire physical activities, you can choose activities from swimming to horse riding. Explore the heights with Go Ape, the high wire forest adventure course, or journey beneath the earth at Poole's Cavern. And don't forget: we are surrounded by a natural playground just perfect for walking, caving, climbing and cycling.
High minded
Buxton is justifiably proud of its cultural life and you' ll find much to suit all tastes with art, music, opera and the performing arts at Buxton Opera House & Pavilion Arts Centre and Green Man Gallery. There are plenty of opportunities for the creative person to become involved, including workshops and events.
Keeping the kids happy
Children love the small train and playgrounds in the Pavilion Gardens and there’s plenty more to explore at the Buxton Museum. There's a new indoor play centre, plus the special events and workshops, and others during school holiday periods
56. If you want to take an underground journey, which place is the best choice?
A. Pole's Caven. B. Pavilion Gardens.
C. Buxton Museum. D. Green Man Gallery.
57. Buxton Open House & Pavilion Arts Centre is special because it offers ________.
A. rides in small trains B. courses in modern arts
C. artistic and cultural activities D. basic courses in horse riding
【答案】56. A 57. C
【语篇解读】这是一篇说应用文。短文向游客介绍了去布克斯顿旅游可以去的一些景点的相关信息。
56.A 【解析】细节理解题。由High energy中的“...... journey beneath the earth at Poole's Cavern”可知,在 Poole's Cavern,可以在地下旅行,也就是乘坐地铁旅行。所以如果你想乘地铁旅行,Poole's Cavern是你最好的选择。故A选项正确。
57.C 【解析】细节理解题。由High minded中的“Buxton is justifiably proud of it’s cultural life and you will find much to suit all tastes with art ,music,opera,and the performing arts at Buxton Opera House&Pavilion Arts Center and Green Man Gallery”可知,Buxton 以其丰富的文化生活而自豪,在Buxton Opera House&Pavilion Arts Center and Green Man Gallery,您将发现许多适合各种品味的艺术、音乐、歌剧和表演艺术。所以Buxton Opera House&Pavilion Arts Center特别是因为它提供艺术和文化活动。故C选项正确。
Passage 6
【2019年天津卷】History Fair Competition
Understanding history is vital to understanding ourselves as a people and as a nation.
History is much more than the study of dusty old objects and events long past. It is an essential part of who we are today and who we will become. Thornton fiddle School History Fair Competition makes understanding history exciting,engaging,and fun!
This Year's Theme
All participants must address how communication or transportation technology has promoted the quality of life for Americans throughout history. To many people,technology means computers,hand-held devices,or vehicles that travel to distant planets. However,technology is also the application of scientific knowledge to solve a problem,touching lives in countless ways.
Individuals or groups may enter one of the following categories:
·Performance
·Documentary(纪实作品)
·Essay Writing
Category Requirements
Performance: A dramatic presentation of the topic no more than 10 minutes long. If special clothes are used,they should truly represent a given period.
Documentary: A visual presentation(such as a video,slide show,or computer project)no more than 10 minutes long. A desktop computer,screen,projector,and loudspeakers will be available. Students must provide their presentations on CDs before Friday,March 23.
Essay Writing: An academic paper of 2,000 to 2,500 words. No illustrations(图解)are allowed. Please do not include covers. A list of references must be included.
Important Dates
January 5 Submit a topic proposal to your history teacher. The teacher may require a second proposal if the first is off-topic or unclear.
February 5 Submit a first draft of your essay,performance script(剧本),or documentary highlights.
February 19 A committee of teachers will evaluate materials and give opinions. Students then have an opportunity to improve their products.
March 9 Submit a final draft of your essay.
March 15 Performance and documentary committee preview
March 24 Thornton Middle School History Fair Competition
7:00A. M-9:00A. M Participants signing in at the gym
10:00A. M. -6:00PM. Competition and judges' review
7:00P.M. Awards ceremony and picnic
36. According to Paragraph 1,what is the major goal of understanding history?
A. To preserve national traditions.
B. To prepare for a history competition.
C. To better know the present and future.
D. To further explore historical mysteries.
37. What is the theme of this year's competition?
A. Technology advances science.
B. Science interacts with technology.
C. Science has made the study of history easy.
D. Technology has improved the life of Americans.
38. Among the items provided by the school for a visual presentation are__________
A. special clothes and a screen
B. a desktop computer and a CD
C. a projector and special clothes
D. a desktop computer and loudspeakers
39. What would a participant have to do with an essay of 1,500 words to meet the category requirement?
A. Include more information in the essay.
B. Remove the references.
C. Provide a cover for the essay.
D. Explain the details with illustrations.
40. What will the committee of teachers do on February 19?
A. Preview performances and documentaries.
B. Make comments on the materials.
C. Improve the participant's first draft.
D. Collect a second proposal from the participant.
【答案】36. C 37. D 38. D 39. A 40. B
【语篇解读】这是一篇应用文。短文介绍了桑顿中学举办的历史展览竞赛的相关信息。
36. C【解析】细节理解题。由第一段“It is an essential part of who we are today and who we will become”可知,历史告诉了今天我们是谁,将来我们要成为谁,它是我们重要的组成部分。所以根据第一段,了解历史的主要目地是更好地了解现在和未来。故C选项正确。
37. D 【解析】细节理解题。由This Year’s Theme中的“All participants must address how communication or transportation technology has promoted the quality of life for Americans throughout history ”可知,所有的参与者都必须要说明通信或运输技术如何在整个历史过程中如何提高了美国人的生活质量。所以今年竞赛的主题是:技术提高了美国人的生活。故D选项正确。
38. D【解析】细节理解题。由Documentary中的“A desktop computer, screen, projector, and loudspeaker will be available”可知,将提供台式电脑、屏幕、投影仪和扬声器。所以学校提供的视觉展示设备包括台式电脑和扩音器。故D选项正确。
39. A【解析】细节理解题。本题采用排除法。由Essay Writing 中的“An academic paper of 2,000 to 2,5000 words ”No illustration are allowed。Please do not include covers. A list of references must be included”可知,要求一份2000至25000字的学术论文。不允许有插图。请不要包括封面。必须包括一份参考文献列表。所以通过排除法,可以看出B,C,D选项都被排除,故一个参与者需要在文章中列入更多的信息才能使一篇1500字的论文满足类别要求。故A选项正确。
40. B【解析】细节理解题。由Important Dates中的“February 19 A committee of teachers will evaluate materials and give opinions ”可知,2月19日,教师委员会将对材料进行评估并发表意见。所以在2月19日。教师委员会将对材料做出评论。故B选项正确。
相关试卷
这是一份2024年高考英语一轮复习考点精讲精练(全国通用)第30讲阅读理解其它体裁(Word版附解析),共23页。试卷主要包含了 三年真题其它体裁考点细目表, 命题规律及备考策略等内容,欢迎下载使用。
这是一份2024年高考英语一轮复习考点精讲精练(全国通用)第27讲阅读理解记叙文(Word版附解析),共23页。试卷主要包含了 三年真题记叙文考点细目表, 命题规律及备考策略, 少数试题以填空题的形式,如, 主旨大意题等内容,欢迎下载使用。
这是一份2024年高考英语一轮复习考点精讲精练(全国通用)第29讲阅读理解议论文(Word版附解析),共23页。试卷主要包含了 三年真题议论文考点细目表, 命题规律及备考策略等内容,欢迎下载使用。

