中考化学一二轮复习题 课时14 物质的分类(物质的多样性)
展开
这是一份中考化学一二轮复习题 课时14 物质的分类(物质的多样性),共11页。试卷主要包含了选择题,填空题等内容,欢迎下载使用。
2.(四川省广安市,题号2,分值1.5)下列物质属于纯净物的是
A.食盐水 B.豆浆 C.冰水混合物 D.水泥砂浆
【答案】C
【解析】由一种物质组成的是纯净物,由两种或两种以上物质组成的是混合物。食盐水是由食盐和水组成,是混合物;豆浆里面有大豆、水等物质是混合物;水泥砂浆里面有水和熟石灰等物质是混合物,冰水混合物只有水这一种物质,属于纯净物,所以C正确。
【知识点】纯净物和混合物的判别。
1.(云南省昆明市,题号1,分值2)下列属于纯净物的是
A.鲜花饼 B.小锅米线 C.果汁 D.水
【答案】D
【解析】此题考查物质的分类知识。根据是否由一种物质构成进行分析。鲜花饼中有鲜花,还有面粉等多种物质,是混合物,排除A;小锅米线中含有面粉、各种调料,是混合物,排除B;果汁中含有各种水果的汁液和水,是混合物,排除C;这里的水是指纯水,是纯净物,排除D。
【知识点】物质的分类。
9.(山东省淄博市,9题,分)掌握分类的方法对于化学习非常重要。下列物质属于纯物的是( A )
A.液态氮气 B.医用酒精C.生理盐水 D.液化石油气
【答案】A
【解析】只含一种物质的为纯净物,含多种物质的为纯净物.A. 液态氮气即为液体状态的氮气,只含一种物质,故为纯净物;B. 医用酒精是75%的酒精的水溶液,故为混合物;C. 生理盐水是0.9%的氯化钠的水溶液故为混合物;D.液化石液气含有多种成分是混合物.
【知识点】纯净物和混合物的判别
3.(年江苏省苏州市,题号:3,分值:2.00分)下列物质属于纯净物的是( )
A.空气B.生铁C.硬水D.氧气
【答案】D
【解答】本题考查纯净物的判断,根据物质是否由一种物质进行分析。A、空气中有氧气、氮气等多种物质物质,属于混合物;故选项错误;B、生铁中有铁、碳等多种物质,属于混合物;故选项错误;C、硬水中有可溶性杂质和不溶性杂质等多种物质,属于混合物;故选项错误;D、氧气是由一种物质组成的,属于纯净物;故选项正确;故选:D。
【考点】纯净物的判断
2.(黑龙江龙东地区,1题,2分)下列物质中,前者属于单质,后者属于混合物的是( )
A. 生铁、天然气 B. 金刚石、净化后的空气 C. 干冰、可乐 D. 液氧、冰水混合物
【答案】B
【解析】本题主要考查物质的分类;生铁是铁碳合金,属于混合物,天然气的主要成分是甲烷,还含有其他杂质,也属于混合物,故A不符合题意;金刚石是碳原子直接构成的碳单质,净化后的空气依然是由多种物质组成的混合物,故B符合题意;干冰是二氧化碳的固体,是化合物,可乐是含有糖、水、碳酸等多种物质得混合物,故不C符合题意;液氧是氧气的液态,是氧元素组成的单质,冰和水是同一物质的不同状态,属于纯净物,故D不符合题意。
【知识点】纯净物与混合物、单质和化合物,
4.(贵港,4,3)分类是学习和研究化学的常用方法,下列分类中正确的是( )
A.混合物:煤、石油、冰水共存物 B.有机物:甲烷、乙醇、葡萄糖
C.复合肥料:尿素、硝酸钾、氯化铵 D.合成材料:合金、合成橡胶、合成纤维
【答案】B
【解析】根据已有的物质的类别进行分析解答,A、冰水混合物是水一种物质,属于纯净物,错误;B、甲烷、乙醇和葡萄糖都是含有碳元素化合物,属于有机物,正确;C、尿素和氯化铵中都是只含有营养元素氮元素,属于氮肥,错误;D、合金属于金属材料,不是合成材料,错误;
【知识点】物质的分类
2.(内蒙古省包头市,题号2,分值2)分类法是学习和研究物质的一种重要方法,下列分类正确的是
A.生铁、黄金、金刚石——合金 B.纯碱、烧碱、熟石灰——碱
C.氮气、红磷、铝——单质 D.水、干冰、氯酸钾——氧化物
【答案】C
【解析】A.生铁属于合金;但黄金是纯金属;金刚石是碳单质,所以A错误;
B.碱是由金属离子或铵根离子和氢氧根离子构成的化合物,烧碱是氢氧化钠;熟石灰是氢氧化钙,都属于碱;但纯碱是碳酸钠,没有氢氧根离子,属于盐,所以B错误;
C.单质是由一种元素组成的纯净物。氮气是由氮元素组成的纯净物;红磷是由磷元素组成的纯净物;铝是由铝元素组成的纯净物,所以都是单质,所以C正确;
D.由两种元素组成,其中一种元素是氧元素的化合物是氧化物,水和干冰都是氧化物,但氯酸钾是由三种元素组成的,不是氧化物,所以D错误。
【知识点】合金;单质和化合物;碱;氧化物。
5.(湖南省湘西土家族苗族自治州,题号5,分值3)
下列物质属于纯净物的是
A.空气 B.冰水混合物 C.氯化钠溶液 D.75%的医用酒精
【答案】B
【解析】A.空气是由氮气、氧气、稀有气体等组成的混合物,A不符合题意;
B.冰和水都是由水分子构成的,属于同种物质,因此,冰水混合物属于纯净物,B符合题意;
C.氯化钠溶液是氯化钠和水的混合物,C不符合题意;
D.75%的医用酒精是指酒精和水的体积比为75:25的混合物,D不符合题意。
故选B。
【知识点】纯净物和混合物的判断
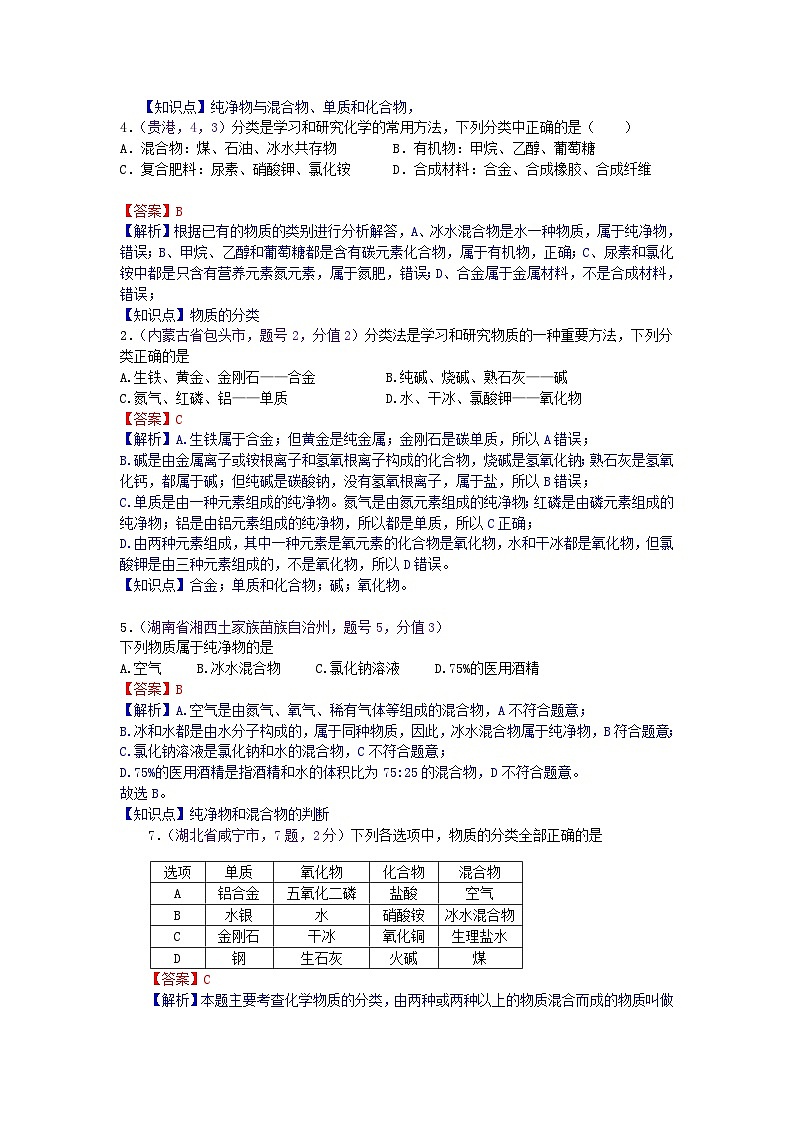
7.(湖北省咸宁市,7题,2分)下列各选项中,物质的分类全部正确的是
【答案】C
【解析】本题主要考查化学物质的分类,由两种或两种以上的物质混合而成的物质叫做混合物;由一种物质组成的物质叫做纯净物;组成中含有不同种元素的纯净物叫做化合物;由两种元素组成的化合物中,其中一种是氧元素的叫做氧化物;由同种元素组成的纯净物叫做单质,铝合金、盐酸、空气都属于混合物;故A错误;冰水混合物中只有水分子,属于纯净物,故B错误;金刚石属于单质,干冰是二氧化碳的固体,属于氧化物,氧化铜属于化合物,生理盐水属于混合物;故C正确;钢属于混合物,不是单质,故D错误。
【知识点】单质和化合物的判别、从组成上识别氧化物、纯净物和混合物的判别
4.(湖北省随州市,11题,2分)分析推理是化学学习中最常用的思维方法,下列说法正确的是
A.元素是指具有相同质子数的一类原子的总称,具有相同质子数的粒子一定是同种元素
B.单质是由同种元素组成的物质,由同种元素组成的物质不一定是单质
C.碱溶液的pH大于7,pH大于7的溶液一定是碱溶液
D.氧化物中一定含有氧元素,含氧元素的化合物一定是氧化物
【答案】B
【解析】本题主要考查物质的微观构成与物质的宏观组成、物质的分类、常见的碱溶液的通性;元素是具有相同核电荷数(质子数)的的一类原子总称,所以质子数相同的粒子一定是同种元素错误,如水分子和氖原子不是同一种元素;故A错误;由同种元素组成的物质不一定是单质,例如氧气和臭氧组成的物质就属于混合物,故B正确;pH大于7的溶液是碱性溶液,不一定是碱的溶液,例如碳酸钠溶液,故C错误;根据氧化物的概念可知氧化物只有两种元素,且必须有氧元素。含氧元素的化合物不一定是由两种元素组成,所以不一定是氧化物,故D错误。
【知识点】物质的微观构成与物质的宏观组成、物质的分类、常见的碱溶液的通性
3.(江西省,题号3,分值2)硫在物质的分类中,属于( )
A.混合物 B.化合物 C.非金属单质 D.金属单质
【答案】C
【解析】本题考查物质的分类,混合物中含有不同种物质,化合物是同种元素组成的纯净物,单质是同种元素组成的纯净物,从硫的汉字书写特点可以看出,硫是一种非金属元素,则硫元素形成的纯净物是一种非金属单质,故C正确,ABD错误。
【知识点】物质的分类
12.(湖北省襄阳市,题号12,分值1)同素异形体是指由同种元素组成的不同单质。下列和氧气互为同素异形体的是
A.臭氧 B.液氧 C.石墨 D.二氧化碳
【答案】A
【解析】此题考查考生的理解能力。根据同素异形体的概念,其是同种元素组成的不同单质。和氧气互为同素异形体,必须是氧单质且和氧气的化学式O2不同,臭氧的化学式为:O3,选择A;液氧和氧气只是状态不同,化学式相同,排除B;石墨是碳单质,和氧气不是同种元素,排除C;二氧化碳是化合物,不是单质,排除D。【知识点】物质的分类,元素。
13.(湖北省襄阳市,题号13,分值1)下列说法正确的是
A.由同一种元素组成的物质一定是单质
B.由同种分子构成的物质一定是纯净物
C.蜡烛燃烧后质量减小,不遵守质量守恒定律
D.凡是均一的、稳定的液体一定是溶液
【答案】B
【解析】此题考查物质的组成、质量守恒定律和溶液知识。由同一种元素组成的纯净物是单质,但同一种元素组成的物质,其可能是混合物,比如金刚石和石墨的混合物,不是单质,A错误;由同种分子构成的物质,一定是纯净物,B正确;蜡烛燃烧质量减少是燃烧生成二氧化碳和水蒸汽,其是化学变化,仍然遵守质量守恒定律,C错误;均一稳定的混合物是溶液,均一稳定的液体比如水,其是纯净物,不是溶液,D错误。
【知识点】物质的组成和分类、质量守恒定律、溶液。
17.(山东省枣庄市,题号17,分值2)化学学习要建构若干基本观念,以下四类化学基本观念中认识不正确的是
A.元索观:金刚石和石墨均由碳元素组成
B.分类观:从组成上看干冰和酒精都属于氧化物
C.变化观:氢气和水可以相互转化
D.微粒观:一个一氧化碳分子由一个碳原子和一个氧原子构成
【答案】B
【解析】A.元素观:物质都是由元素组成的,金刚石和石墨都是由碳元素组成的,所以A正确;
B.分类观:氧化物是由两种元素组成的(其中一种元素是氧元素)的化合物,干冰是二氧化碳, 属于氧化物,但酒精是由三种元素组成的化合物,所以不是氧化物,所以B错误;
C.变化观:氢气在氧气中燃烧生成水;水通电分解生成氢气和氧气,所以氢气和水可以相互转化,所以C正确;
D.微粒观:一个一氧化碳分子是由一个碳原子和一个氧原子构成的,所以D正确。
【知识点】元素;氧化物;氢气的性质;水的性质;化学式的微观意义
8. (四川省泸州市,题号2,分值3)分类是科学研究的重要方法,下列物质对应的类别不正确的是 (B)
【答案】B
【解析】本题考查物质分类,氧化物、化合物、酸、碱等。A.由两种元素组成的化合物,其中一种是氧元素的叫做氧化物,故H2O2属于氧化物。B.由多种元素组成的纯净物叫做化合物;有一种元素组成的纯净物叫做单质,故03属于单质。C.只有氢离子和酸根离子构成的化合物叫做酸,故C属于酸。D.只有金属离子和氢氧根构成的化合物叫做碱,故D属于碱。
【知识点】物质分类
7.(湖北省黄石市,题号7,分值2)
下列物质的分类正确的是( )
【答案】B
【解析】本题考查物质的分类,根据不同的分类标准进行分析。化石燃料包括煤、石油、天然气,氢气不属于化石燃料,A错误;单质是由一种元素组成的纯净物,C60、He、水银(Hg)都是由一种元素组成的纯净物,属于单质,B正确;纯碱是碳酸钠,碳酸钠属于盐类,烧碱是氢氧化钠,氢氧化钠、氢氧化钡都属于碱,C正确;
含碳元素的化合物属于有机物,甲烷(CH4)、醋酸(CH3COOH)都是有机物,氧化铁(Fe2O3)不含碳元素,不属于有机物,D错误。
【知识点】物质的分类 化石燃料 有机物
12.(湖北省黄石市,题号12,分值2)
推理是学习化学的一种方法,以下推理合理的是( )
A.氧化物含有氧元素,所以含有氧元素的化合物都是氧化物
B.置换反应有单质生成,所以有单质生成的反应一定是置换反应
C.化学反应伴随能量变化,所以金属腐蚀过程中一定有能量变化
D.液态水电解产生氢气和氧气,所以水由氧气和氢气组成
【答案】C
【解析】本题考查化学概念的理解。A.氧化物是由两种元素组成的,其中一种是氧元素的化合物,如果含有氧元素的化合物是由三种或三种以上元素组成的,不属于氧化物,A错误;
B.置换反应的反应物是一种单质和一种化合物,生成物也是一种单质和一种化合物,有单质生成的反应不一定是置换反应,如水电解生成氢气单质和氧气单质,该反应属于分解反应,B错误;
C.化学反应伴随能量变化,金属腐蚀发生的是缓慢氧化,缓慢氧化是放热反应,C正确;
D.水电解生成氢气和氧气,根据化学反应前后元素种类不变,得出的结论是:水是由氢元素和氧元素组成的,D错误。
【知识点】氧化物的定义 置换反应的概念 缓慢氧化 电解水实验结论
5.(湖南省益阳市,5题,2分)下列物质属于氧化物的是( )
A.KMnO4B.NaOHC.SO2D.HNO3
【答案】C
【解析】氧化物指的是两种元素组成的物质,其中一种是氧元素的物质,A.KMnO4中含三种元素,错误;B.NaOH中含三种元素,错误;C.SO2是两种元素组成的物质,其中一种是氧元素,正确;D.HNO3中含三种元素,错误.
【知识点】物质的分类;氧化物
2. (湖南省怀化,2题,2分)下列物质是纯净物的是( )
A.蔗糖水 B.铝合金 C.天然气 D.液氧
【答案】D
【解析】本题只要考查了纯净物混合物的概念和判断;A.蔗糖水是蔗糖和水形成的混合物;B.铝合金是铁和铝形成的化合物;C.天然气的主要成分是甲烷,属于混合物;D.液氧是液态的氧气,属于单质。
【知识点】物质的分类。
2.(福建省,题号2,分值3)下列物质不属于有机化合物的是
A.乙醇(C2H6O) B.青蒿素(C15H22O5) C.富勒烯(C540) D.葡萄糖(C6H12O6)
【答案】C
【解析】有机化合物是指除了一氧化碳、二氧化碳、碳酸、碳酸盐等物质以外含碳的化合物。乙醇(C2H6O)、青蒿素(C15H22O5)、葡萄糖(C6H12O6)都是含碳的化合物,都属于有机化合物。但富勒烯(C540)是含碳的单质,不是化合物,不属于有机化合物,所以C错误。
【知识点】有机化合物;单质。
1.(武威市,1,2)分类是学习化学的重要方法。下列物质属于氧化物的是( )
A. O2
B. H2O
C. KCl
D. H2SO4
【答案】B
【解析】本题考查的是物质的分类。A.氧气属于单质,故A选项不符合题意;B.水属于氧化物,故B选项符合题意;C.氯化钾属于盐,故C选项不符合题意;D.硫酸属于酸,故D选项不符合题意。
【知识点】物质的分类
2.(山东省泰安市,题号2,分值1)下列物质中,属于纯净物的是
A.空气 B.煤 C.蒸馏水 D.赤铁矿石
【答案】C
【解析】此题考查了物质的分类知识。纯净物是由一种物质组成的。空气中含有氮气、氧气和稀有气体等多种成分,是混合物,排除A;煤是多种有机物的混合物,排除B;蒸馏水中只有水,属于纯净物,C符合;赤铁矿石的主要成分是氧化铁,此外有多种杂质,排除D。
【知识点】物质分类、空气的成分、化石燃料、常见的铁矿石。
1.(四川省德阳市,题号11,分值3)古丝绸之路贸易中的下列商品,主要成分属于无机化合物的是
A.丝绸 B.草药 C.茶叶 D.瓷器
【答案】D
【解析】此题主要考查无机化合物的判断。无机化合物包括不含碳元素的化合物以及一氧化碳、二氧化碳、碳酸、碳酸盐等。
A.丝绸的主要成分是蛋白质,蛋白质中含有碳元素,属于有机化合物,故错误;
B.草药的主要成分是纤维素,纤维素中含有碳元素,属于有机化合物,故错误;
C.茶叶的主要成分是纤维素,纤维素中含有碳元素,属于有机化合物,故错误;
D.陶瓷属于硅酸盐材料,一般主要成分是氧化硅,氧化铝,还有少量的氧化钠、氧化钾、氧化钙、氧化镁、氧化铁、氧化钛等,其主要成分中不含碳元素,属于无机化合物,故正确。
【知识点】有机化合物和无机化合物的区别。
2.(山东省青岛市,题号2,分值1) 下列物质属于纯净物的是
A.石油 B.海水 C.水银 D.空气
【答案】C
【解析】此题主要考查的是纯净物的判断。纯净物是由一种物质组成的。
A.石油中含有汽油、柴油、煤油等多种物质,属于混合物,故错误;
B.海水中含有水、氯化钠、氯化钙等多种物质,属于混合物,故错误;
C.水银是金属汞,只是汞一种物质,属于纯净物,故正确;
D.空气中含有氮气、氧气、稀有气体等多种物质,属于混合物,故错误。
【知识点】纯净物和混合物的判断
6.(海南省,题号6,分值3)下列物质属于氧化物的是( )
A.KMnO4 B.KOH C.O3 D.CO
【答案】D
【解析】本题考查物质的分类。KMnO4由金属离子和酸根离子构成,属于盐,故A错误;KOH由金属离子和氢氧根离子构成,属于碱,故B错误;O3是同种元素组成的纯净物,属于单质,故C错误;CO由两种元素组成,且一种元素是氧元素,故是氧化物,故D正确。
【知识点】物质的分类
6.(安徽省,6题,2分)归纳法是学习化学的重要方法之一,下列图示正确的是为
【答案】A
【解析】化学基本反应类型包括化合反应、分解反应、置换反应、复分解反应,A正确;物质分为纯净物和混合物,纯净物包括单质和化合物,B错误;地壳中含量最高的元素是氧元素,其次是硅、铝、铁等,C错误;金属与酸反应生成盐和氢气,与氧气反应生成金属氧化物,D错误。
【知识点】化学基本反应类型
4.(广西省玉林市,题号4,分值2)下列物质中,属于有机物的是
A.二氧化碳 B.盐酸 C.碳酸钙 D.甲烷
【答案】D
【解析】有机化合物是指除了一氧化碳、二氧化碳、碳酸、碳酸盐等物质以外含碳元素的化合物。所以二氧化碳、碳酸钙都属于有机化合物,盐酸的化学式是HCl,不含碳元素,不是有机化合物;甲烷的化学式是CH4,是含碳元素的化合物,属于有机化合物,所以本题选D。
【知识点】有机化合物
9.(广东省广州市,题号9,分值2)
下列物质属于碱的是
A. H2O B. NaHCO3
C.Ca(OH)2 D.H3BO3
【答案】C
【解析】本题考查碱的定义的理解。H2O是由两种元素组成的,其中一种是氧元素,属于氧化物,A不符合题意;NaHCO3中含有金属钠离子和碳酸根离子,属于盐,B不符合题意;Ca(OH)2是由金属钙离子和氢氧根离子构成的,属于碱,C符合题意;H3BO3是由氢离子和硼酸根离子构成的,属于酸,D不符合题意。
【知识点】化学式的含义 氧化物、酸、碱、盐的组成特点
12(河北省,题号12,分值2)归类整理是学习的一种重要方法。下列归类正确的是( )
氯、碘、汞都是非金属元素
醋酸、硝酸钾、二氧化硅都是化合物
铁、木头、玻璃都是热的良导体
太阳能、风能、核能都是可再生能源
【答案】B
【解析】A、氯、碘属于非金属元素,而汞是金属元素,故A选项错误;B、由不同种元素组成的纯净物是化合物,醋酸、硝酸钾、二氧化硅都是化合物,B选项正确;C、木头是热的不良导体,C选项错误;D、核能是由核矿石提取的资源,属于不可再生能源,D选项错误;故本题选择B选项。
【知识点】物质分类、化合物、金属、能源分类
2.(江苏省扬州市,2题,2分)第19届省运会在我市拉开帷幕,游泳比赛的池水中含4%左右的CuSO4。CuSO4属于
A. 酸 B. 碱 C. 盐 D. 有机物
【答案】C
【解析】本题考查盐的概念,判断时根据盐的组成:金属离子和酸根离子进行分析。CuSO4是由铜离子和硫酸根离子组成的化合物,铜离子属于金属离子,由金属离子(包括NH4+)和酸根离子组成的化合物叫做盐。
【知识点】盐的概念
1.(甘肃省白银市,1题,2分)分类是学习化学的重耍方法。下列物质属于氧化物的是( )
A.02 B. H20 C. KCI D.H2 SO4
【答案】B
【解析】氧化物指的是两种元素组成的化合物,其中一种是氧元素的化合物.02 中只含一种元素,不合题意; H20 两种元素组成的化合物,其中一种是氧元素符合题意; KCl 中不含氧元素,不合题意;H2 SO4中含三种元素,不合题意.
【知识点】物质的分类;氧化物
7.(山东德州,题号7,分值2)下列各图中“”、“ ”分别表示不同元素的原子,则其中表示化合物的是( )
【答案】C
【解析】本题考查物质的分类。单质的分子由同种原子构成、化合物的分子由不同种原子构成,只含有一种分子的是纯净物、含有不同种分子的是混合物,故A是单质、B是两种单质形成的混合物、C是化合物、D是两种单质和一种化合物形成的混合物,故C正确。
【知识点】物质的分类、模型图的应用
27.(岳阳,27,3)下列各图中和分别表示不同元素的原子,其中表示混合物的是( )
A. B. C. D.
【答案】C
【解析】本题从微观的角度考查物质的类别,含有不同分子的是混合物,含有同一种分子的是纯净物,A中只含有一种由两种原子构成的分子,属于化合物;B中只含有一种由一种原子构成的分子,属于单质;C中含有三种不同的分子,属于混合物;D中含有只由一种原子构成的分子,属于单质;
【知识点】纯净物和混合物的判断
5.(四川省自贡市,5,2分) 臭氧(O3)主要分布在距离地面10-25km的高空,能吸收大部分紫外线,保护地球生物。它属于
A.非金属单质 B.金属单质 C.化合物 D. 混合物
【答案】A
【解析】臭氧由氧元素组成,由一种元素组成的纯净物属于单质,氧元素属于非金属,所以臭氧属于非金属单质;
【知识点】物质分类
7.(邵阳,7,2)
表示两种不同元素的原子,下图表示化合物的是( )
【答案】C
【解析】本题考查的是单质、化合物和混合物的判别。A.图中是由一种原子组成的纯净物,属于单质,故A选项错误;B.图中所示的六个分子均是由同种原子构成的同一种单质的分子,故此图所示的物质是单质,故B选项错误;C.图中只含有一种分子,故表示纯净物,该分子由不同种原子构成,故表示化合物,故C选项正确;D.图中含有两种不同的分子,故表示混合物;故D选项错误。
【知识点】单质、化合物和混合物的判别
1.(山东临沂,1,2分) 下列几种常见的物质中,属于纯净物的是( )
A.碘酒B.空气C.氧化钙D.生铁
【答案】C
【解析】本题主要考查纯净物与混合物的判断;纯净物由一种物质组成,混合物由两种或两种以上物质组成。
碘酒是碘溶解在酒精中形成的混合物,A错误;空气是由多种物质组成,属于混合物,B错误;氧化钙是一种物质组成,属于的纯净物,C正确;生铁是铁、碳的合金,合金含有多种物质,属于混合物,D错误。
【知识点】纯净物与混合物的判断
6.(四川省重庆市,题号6,分值2)下列物质的分类正确的是
A.葡萄糖——有机物 B. 氯酸钾——氧化物 C. 纯碱——碱 D. 液氧——混合物
【答案】A
【解析】A.葡萄糖是含有碳元素的化合物,属于有机物,所以A正确;
B. 氧化物是由两种元素组成的,其中一种元素是氧元素的化合物,而氯酸钾是由三种元素组成的,不是氧化物,所以B错误;
C.纯碱的化学式是Na2CO3,是由钠离子和碳酸根离子构成,属于盐,不是碱,所以C错误;
D.液氧是液态的氧气,只有一种物质,是纯净物,不是混合物,所以D错误。
【知识点】常见氧化物、酸、碱和盐的判别;有机物和无机物的区别;纯净物和混合物的判别
16.(湖南省衡阳市,题号16,分值2) 分类法是化学学习的重要方法,下列关于物质分类正确的是
A. 合金、塑料、合成纤维均属于合成材料 B. 洁净的空气、牛奶、冰水混合物均属于混合物
C. 纯碱、烧碱、熟石灰均属于碱 D. 氧化铜、五氧化二磷、二氧化硫均属于氧化物
【答案】D
【解析】此题主要考查的是物质的分类。氧化物是由两种元素组成,其中一种元素是氧元素的化合物。
A.合金属于金属材料,不属于合成材料,故错误;
B.冰水混合物属于纯净物,故错误;
C.纯碱是碳酸钠,属于盐,故错误;
D.氧化铜、五氧化二磷、二氧化硫均是由两种元素组成,其中一种元素是氧元素的化合物,属于氧化物,故正确。
【知识点】合成材料的使用及其影响;纯净物和混合物的判断;碱的判断;氧化物的判断
4. (江苏省盐城市,4,2)下列物质属于氧化物的是( )
A.纯碱(Na2CO3) B.酒精(C2H5OH) C.干冰(CO2) D.苛性钠(NaOH)
【答案】C
【解析】本题考查的是物质的类别的判断,解答本题的关键是抓住氧化物的概念的三要素,化合物,两种元素,氧元素;A、纯碱中含有三种元素,不属于氧化物,错误;B、酒精中含有三种元素,不属于氧化物,错误;C、二氧化碳是含有两种元素其中一种是氧元素的化合物,属于氧化物,正确;D、氢氧化钠中含有三种元素,不属于氧化物,错误;
【知识点】物质类别的判断
4.(山东省济宁市,题号4,分值1)下列物质的分类,不正确的一组是
A.H20、MgO、H2CO3 都属于氧化物
B.H2S、H2SO3、H2SO4 都属于酸
C.NaOH、Ca(OH)2、Fe(OH)2 都属于碱
D.NaCl、Na2CO3、NaHCO3 都属于盐
【答案】A
【解析】本题考查物质分类,酸、碱、盐、氧化物的定义。A. 由两种元素组成的化合物,其中一种是氧元素的叫做氧化物。H2CO3由三种元素组成,不属于氧化物。故A不正确;B. 只由氢离子和酸根离子构成的化合物叫做酸。硫化氢、亚硫酸、硫酸都是由氢离子和酸根离子构成,都属于酸,故B正确;C. 只由金属离子和氢氧根离子构成的化合物叫做碱。氢氧化钠,氢氧化钙,氢氧化亚铁都是由金属离子和酸根离子构成,都属于碱。故C正确。D. 由金属离子和酸根离子构成的化合物叫做盐。氯化钠、碳酸钠、碳酸氢钠都是由金属离子和酸根离子构成都属于盐。故D正确
【知识点】氧化物、酸、碱、盐
1.(山东省聊城市,题号1,分值2)下列物质属于纯净物的是
A.白酒 B.碘盐 C.液氧 D.食醋
【答案】C
【解析】有一种物质组成的是纯净物;有两种或两种以上物质混合组成的物质叫做混合物。白酒是由酒精和水等多种物质组成的,属于混合物;碘盐是由碘酸钾和食盐组成的,属于混合物;食醋是由醋酸和水等多种物质组成的,属于混合物;液氧是指液态的氧气,由一种物质组成,属于纯净物,所以C正确。
【知识点】纯净物和混合物的判别;纯净物
12.(山东省聊城市,题号12,分值3)下列物质归类正确的是
【答案】A
【解析】A.甲醛,霉菌毒素,可卡因,都是有毒物质,所以A正确;
B.三大化石燃料包括煤,石油,天然气,没有酒精,所以B错误;
C.有机物是含碳的化合物(除一氧化碳,二氧化碳,碳酸,碳酸盐等以外),甲烷、醋酸属于有机物,但二氧化碳不是,所以C错误;
D.复合材料是指两种或两种以上材料组成的,玻璃钢是复合材料,但钢、不锈钢都是金属材料,所以D错误。
【知识点】常见的有毒物质;三大化石燃料;有机物;复合材料
二、填空题
26.(年江苏省苏州市,题号:26,分值:5分)请用线段连接有对应关系的相邻两行间的点(每个点只能连接1次)
【答案】
【解答】本题考查物质的分类。氢氧化钙在水溶液中解离出金属;离子和氢氧根离子,故属于碱;亚硫酸在水溶液中解离出氢离子和酸根离子,属于酸;氯化铜是由金属阳离子与酸根阴离子构成的化合物,属于盐;金属材料包括纯金属和合金,铝合金属于金属材料;合成材料包括塑料、合成纤维和合成橡胶。
【考点】物质的分类
选项
单质
氧化物
化合物
混合物
A
铝合金
五氧化二磷
盐酸
空气
B
水银
水
硝酸铵
冰水混合物
C
金刚石
干冰
氧化铜
生理盐水
D
钢
生石灰
火碱
煤
选项
A
B
C
D
物质
H2O2
03
CH3COOH
Cu(OH)2
类别
氧化物
化合物
酸
碱
A.化学反应分类
B. 物质分类
C.地壳中元素含量型
D.金属的化学性质
选项
物质
归类
A
甲醛、霉菌毒素、可卡因
有毒物质
B
煤、酒精、天然气
化石燃料
C
甲烷、二氧化碳、醋酸
有机物
D
钢、不锈钢、玻璃钢
复合材料
相关试卷
这是一份中考化学一二轮复习题 课时14 物质的分类(物质的多样性),共10页。试卷主要包含了选择题,填空题等内容,欢迎下载使用。
这是一份【分类汇编】2019年中考化学试题专项 物质的分类(物质的多样性),共18页。试卷主要包含了选择题,填空题等内容,欢迎下载使用。
这是一份中考化学二轮专项复习专项14《物质的分类》练习题(含答案),共4页。试卷主要包含了臭氧,表示两种不同元素的原子,下列物质的分类,不正确的一组是,下列物质归类正确的是,分类法是化学学习的重要方法,化学概念在逻辑上存在如下关系等内容,欢迎下载使用。

