中考化学一轮复习精品讲义:盐 化学肥料(基础) 知识讲解
展开1.掌握常见盐的性质和用途;学会用过滤等操作技能分离、提纯固体混合物。
2.掌握复分解反应发生条件的判断;掌握碳酸根离子的检验方法;学会鉴别常用的化肥。
3.掌握常见化肥的种类、作用;知道使用化肥、农药的利弊与合理使用。
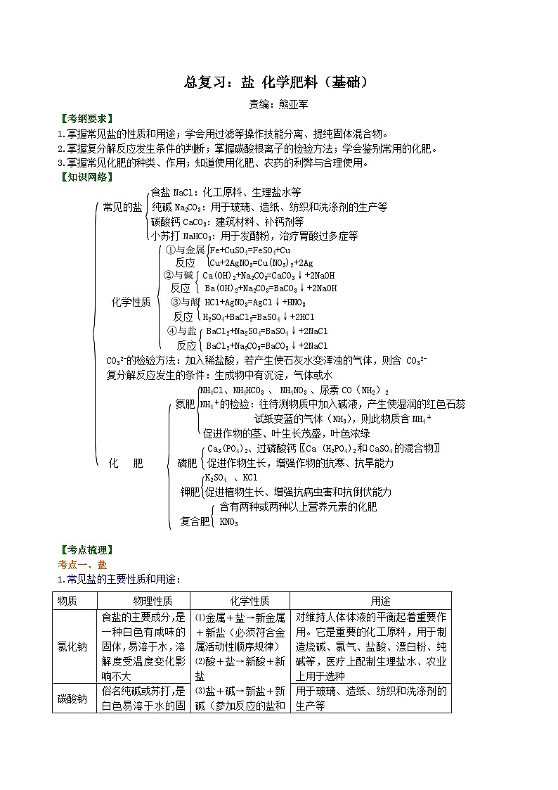
【知识网络】
食盐NaCl:化工原料、生理盐水等
常见的盐 纯碱Na2CO3:用于玻璃、造纸、纺织和洗涤剂的生产等
碳酸钙CaCO3:建筑材料、补钙剂等
小苏打NaHCO3:用于发酵粉,治疗胃酸过多症等
①与金属 Fe+CuSO4=FeSO4+Cu
反应 Cu+2AgNO3=Cu(NO3)2+2Ag
②与碱 Ca(OH)2+Na2CO3=CaCO3↓+2NaOH
反应 Ba(OH)2+Na2CO3=BaCO3↓+2NaOH
化学性质 ③与酸 HCl+AgNO3=AgCl↓+HNO3
反应 H2SO4+BaCl2=BaSO4↓+2HCl
④与盐 BaCl2+Na2SO4=BaSO4↓+2NaCl
反应 BaCl2+Na2CO3=BaCO3↓+2NaCl
CO32-的检验方法:加入稀盐酸,若产生使石灰水变浑浊的气体,则含 CO32-
复分解反应发生的条件:生成物中有沉淀,气体或水
NH4Cl、NH4HCO3 、 NH4NO3 、尿素CO(NH2)2
氮肥 NH4+的检验:往待测物质中加入碱液,产生使湿润的红色石蕊
试纸变蓝的气体(NH3),则此物质含NH4+
促进作物的茎、叶生长茂盛,叶色浓绿
Ca3(PO4)2、过磷酸钙〖Ca (H2PO4)2和CaSO4的混合物〗
化 肥 磷肥 促进作物生长,增强作物的抗寒、抗旱能力
K2SO4 、KCl
钾肥 促进植物生长、增强抗病虫害和抗倒伏能力
含有两种或两种以上营养元素的化肥
复合肥 KNO3
【考点梳理】
考点一、盐
1.常见盐的主要性质和用途:
2.部分盐的鉴别:
(1)碳酸盐(CO32-)的鉴别:用盐酸和石灰水
如:K2CO3 + 2HCl = 2KCl + H2O + CO2↑ CO2 + Ca(OH)2 = CaCO3↓+ H2O
(2)铵盐(NH4+)的鉴别:用氢氧化钠溶液或与熟石灰研磨
如: NH4Cl + NaOH = NaCl + H2O + NH3↑
2NH4Cl + Ca(OH)2 = CaCl 2+ 2H2O + 2NH3↑
【要点诠释】
1.粗盐提纯的主要步骤:溶解、过滤、蒸发。
2.碳酸根离子的检验:含CO32-(HCO3-)的化合物,遇到酸会反应放出能使澄清的石灰水变浑浊的二氧化碳气体。利用此反应可以检验盐的组成中是否含有CO32-离子(或HCO3-)。
考点二、复分解反应发生的条件
复分解反应发生的条件:当两种化合物互相交换成分,生成物中有沉淀或有气体或有水生成时,复分解反应才可以发生。
【要点诠释】
1.复分解反应属于基本反应类型,其特点为AB+CD=AD+CB。
2.复分解反应发生的三个条件中,只要具备其中一个,反应就可以进行,不必三个条件都具备。
考点三、化学肥料
1.常见化肥的种类和作用如下表所示:
2.复合肥料:是指含有两种或两种以上营养元素的化肥。如KNO3含有钾元素和氮元素两种营养元素,属于复合肥料。
3.氮肥的简易鉴别:
(1)氮肥中的氨水是液态的,碳酸氢铵有强烈的刺激性气味,据此可直接将它们与其他的氮肥相区别。
(2)铵态氮肥能与碱反应,放出氨气,氨气能使湿润的红色石蕊试纸变为蓝色。常用此法检验铵态氮肥。
【要点诠释】
1.使用化肥的注意事项:
2.氮肥、磷肥、钾肥的简易鉴别方法:一看、二闻、三溶。一看:白色固体是氮肥、钾肥,灰白色固体是磷肥;二闻:有刺激性气味气体放出的是氮肥,无刺激性气味气体放出的是钾肥、磷肥;三溶:氮肥、钾肥全部溶于水,磷肥大多不溶于水或部分溶于水。
【典型例题】
类型一、考查盐的性质和用途
1.(阳谷县一模)下列有关纯碱的说法正确的是( )
A.纯碱难溶于水
B.纯碱就是纯度比较高的碱
C.纯碱中含有少量的小苏打可以用稀盐酸除去
D.纯碱既可以从内陆盐湖提取,又可用“侯氏联合制碱法”生产
防止过量的食醋腐蚀铝壶 (或过量的酸与铝发生反应)
【思路点拨】根据纯碱是碳酸钠的俗名、性质和制取的方法分析判断。
【答案】D
【解析】
A、纯碱易溶于水,故A说法不正确;
B、纯碱就是碳酸钠的俗名,故B说法不正确;
C、纯碱、小苏都与稀盐酸反应,纯碱中含有少量的小苏打不可以用稀盐酸除去,故C说法不正确;
D、纯碱既可以从内陆盐湖提取,又可用“侯氏联合制碱法”生产,故D说法正确。
故选D。
【总结升华】解纯碱是碳酸钠的俗名、性质和制取的方法即可分析解答。
2.化学就在我们身边,它与我们的生活密切相关。从氧气、甲烷、纯碱、熟石灰、氢气、稀硫酸等物质中选出下列用途对应的物质:
(1)最清洁的燃料是 ;(2)用于医疗急救的是 ;(3)可用于含酸量超标污水处理的是 ;(4)可用于玻璃生产的是 。
纯碱
【思路点拨】氢气燃烧的产物是水,不污染环境,属于清洁能源;氧气的用途是支持燃烧和供给呼吸;熟石灰属于碱,经常用于中和含酸量超标的污水或改良酸性土壤;纯碱可做化工原料,用于生产玻璃、制氢氧化钠等。
【答案】氢气 氧气 熟石灰 纯碱
【解析】(1)氢气燃烧的产物是水,不污染环境,属于清洁能源;(2)氧气的用途是支持燃烧和供给呼吸;(3)熟石灰属于碱,经常用于中和含酸量超标的污水或改良酸性土壤;(4)在工业上,纯碱广泛用于玻璃、造纸、纺织和洗涤剂的生产等。
【总结升华】本题考查了常见物质的性质与用途,体现了“性质决定用途,用途又反映性质”的理念。
3.明矾可用于净水,是因为明矾溶于水生成胶状物可 悬浮于水中的杂质;吸附新型自来水消毒剂ClO2可由如下的反应制取:Cl2+2X=2NaCl+2ClO2,则X的化学式为 ;
NaClO2
除去硬水中过多的 Ca2+(填离子符号)和Mg2+就可以得到软水。
【思路点拨】根据水的净化知识分析明矾的作用;依据化学反应前后原子的个数和种类不变判断X的化学式;硬水是指含有较多可溶性钙、镁化合物的水,而软水是指不含或含较少可溶性钙、镁化合物的水。
【答案】吸附 NaClO2 Ca2+
【解析】在水的净化中明矾的作用是溶于水生成胶状物可吸附杂质;依据化学反应前后原子的个数和种类不变,可知X的化学式是NaClO2;硬水是指含有较多可溶性钙、镁化合物的水,而软水是指不含或含较少可溶性钙、镁化合物的水;离子的表示方法是在元素符号的右上方标上所带的电荷数和电性,钙离子表示为Ca2+。
【总结升华】本题考查明矾(属于盐)的作用、质量守恒定律的应用及离子的有关知识,了解相关知识即可正确解答。在净化水的方法中,净化程度由低到高的顺序依次为:静置沉淀、过滤、吸附、蒸馏。
明矾常用作絮凝剂,它能在水中生成凝胶状的物质,该物质具有很强的吸附能力,能使水中细小的悬浮杂质集结而下沉;活性炭具有疏松多孔的结构,能够吸附色素、异味、不溶性杂质和部分可溶性杂质。
举一反三:
【变式1】(河南模拟)碳酸钠的俗称是( )
A.纯碱 B.小苏打C.烧碱 D.熟石灰
【答案】A
【解析】
A、碳酸钠的俗称是纯碱,故选项正确;
B、碳酸钠的俗称是纯碱,小苏打是碳酸氢钠的俗称,故选项错误;
C、碳酸钠的俗称是纯碱,烧碱是氢氧化钠的俗称,故选项错误;
D、碳酸钠的俗称是纯碱,熟石灰是氢氧化钙的俗称,故选项错误。
故选A。
【变式2】如图所示是对生成氯化钠的反应关系的归纳与整理。
请回答下列问题:
(1)物质A是常见的碱,写出A的化学式:________。
(2)写出NaHCO3在医疗上的一种用途:________。
(4)反应③④⑤⑥能够进行的原因是________ 。
【答案】(1)NaOH (2)治疗胃酸过多 (3)生成物中有水、气体或沉淀生成
【变式3】复分解反应是我们学过的化学基本反应类型之一。学习时,应注意将知识进行归纳、总结,深刻理解复分解反应发生的条件,形成完整的知识体系。
(1)写出下列反应的化学方程式。
①氯化钡溶液与硫酸钠溶液混合:________ 。
②碳酸钾溶液与稀盐酸混合:________ 。
③氢氧化钡溶液与稀硝酸混合:_______ 。
(2)你想过上述复分解反应为什么能够发生吗?这是因为在这些反应物中含有一些“特殊”的阴、阳离子,它们能相互结合。如上述反应①中,实际参加反应的离子是Ba2+和SO42-,而Cl-,Na+则是“旁观者”,并没有参加反应。请你分析上述反应②中实际参加反应的离子是________,上述反应③中实际参加反应的离子是________。
(3)请根据你的想象,在下图所示的容器中画出体现NaOH溶液和稀HCl反应产物的示意图。
【答案】
(1)①BaCl2+Na2SO4=BaSO4↓+2NaCl
②K2CO3+2HCl=2KCl+CO2↑+H2O
③Ba(OH)2+2HNO3=Ba(NO3)2+2H2O
(2)CO32-、H+ OH-、H+
(3)如图所示
类型二、考查化学肥料
4.A、B、C是初中化学常见的物质。A、B都是白色固体,C为黑色粉末。
(1)若将A、C混合后加热,A能转化成B,同时产生使带火星木条复燃的气体,该反应的化学方程式为 ,反应的基本类型为 , C在这个反应中作
。
(2)B、C中可以作化肥的是 (填化学式)。
【思路点拨】(1)把“产生使带火星木条复燃的气体”作为突破口,再根据我们所学过的,能生成有助燃作用的氧气的化学反应中,符合A、B都是白色固体,C为黑色粉末条件,即可找出答案。
(2)常见化肥包括:氮肥、磷肥、钾肥,看ABC中哪个相符。
【答案】(1)2KClO3 2KCl+3O2↑ 分解反应 催化剂 (2)KCl
【解析】(1)能使带火星木条复燃的气体是氧气,我们所了解的能生成氧气的固体有:紫黑色固体高锰酸钾、白色氯酸钾。因A、B都是白色固体,C为黑色粉末,所以A是KClO3,B是KCl,C是在反应中起催化作用的MnO2。化学方程式为:2KClO3 2KCl+3O2↑,此反应是一种物质生成两种其他物质,属于分解反应。
(2)B、C中的KCl含有钾元素,可用作化肥。
【总结升华】以化学和物理的方法制成的含有农作物生长所需营养元素(N、P、K等)的化学肥料简称为化肥。复合肥料是指含有两种或两种以上营养元素的化肥。如KNO3含有钾元素和氮元素两种营养元素,属于复合肥料。微量元素肥料主要有硼肥、锰肥、铜肥、锌肥、钼肥等,施用量较少,但植物缺少这些微量元素就会影响生长发育,减弱抗病能力。
5.小东同学发现自家的一片农田中的秧苗矮小、叶色萎黄不绿。现农村供销社有下列常用化肥:氯化钾、磷矿粉、碳酸氢铵。他应该买的一种化肥是 ,请你告诉他该化肥使用时的一点注意事项 。
【思路点拨】含有氮元素的肥料称为氮肥。氮肥能使农作物枝叶繁茂、叶色浓绿、还能提高产量。
【答案】碳酸氢铵 不能与显碱性的物质混合施用
【解析】秧苗矮小、叶色萎黄不绿说明秧苗缺少营养元素氮元素,可以通过施用氮肥来补充氮元素,碳酸氢铵中含有氮元素,属于氮肥。碳酸氢铵是铵盐,与显碱性的物质混合时能生成氨气,从而降低肥效;所以碳酸氢铵不能与显碱性的物质混合施用。
【总结升华】常见化肥的种类、作用及缺乏时的表现归纳如下表:
6.在种植蔬菜的大棚里,燃烧秸杆是为了利用生成的CO2和草木灰(主要成分是K2CO3)。请回答:
(1)CO2能促进植物的 作用,从而提高蔬菜产量。
(2)草木灰用作肥料时,它的作用与 (选填“氮肥”或“磷肥”或“钾肥”)相当。
(3)根据燃烧产物,可以推断秸杆中一定含有钾元素和 元素碳。
【思路点拨】二氧化碳是植物光合作用的原料之一;草木灰(主要成分是K2CO3)中含有钾元素,属于钾肥;根据生成物中的元素可以判断反应物中的元素组成。
【答案】(1)光合 (2)钾肥 (3)碳
【解析】(1)二氧化碳是光合作用的原料。(2)草木灰中含有碳酸钾,能够为农作物提供钾元素。
(3)燃烧秸杆是为了利用生成的CO2和草木灰(主要成分是K2CO3)。生成物(K2CO3)中含有钾元素、碳元素和氧元素,根据元素守恒,K2CO3中钾元素、碳元素一定由秸秆提供。
【总结升华】解答本题要掌握物质的性质、化肥及质量守恒定律的内容等知识。化学反应前后六个不变:宏观上①元素的种类不变,②元素的质量不变,③物质的总质量不变;微观上①原子的种类不变,②原子的数目不变,③原子的质量不变。两个改变:宏观上物质的种类改变;微观上分子的种类改变。两个可能变:宏观上元素的化合价可能改变;微观上分子的总数可能改变。
举一反三:
【变式1】硝酸铵属化学肥料中的________ (填序号):
A.钾肥 B.氮肥 C.磷肥
【答案】B
【变式2】硝酸铵能与强碱反应,其中与烧碱反应的化学方程式为:NH4NO3+NaOH=NaNO3+NH3↑+X,则X的化学式是________;施用该类肥料时,要避免与_______(填“酸”或“碱”)性物质混用,否则会减低肥效。
【答案】H2O 碱物质
物理性质
化学性质
用途
氯化钠
食盐的主要成分,是一种白色有咸味的固体,易溶于水,溶解度受温度变化影响不大
⑴金属+盐→新金属+新盐(必须符合金属活动性顺序规律)
⑵酸+盐→新酸+新盐
⑶盐+碱→新盐+新碱(参加反应的盐和碱都必须可溶于水)
⑷盐1+盐2→新盐+新盐(参加反应的盐都必须可溶于水,且符合复分解反应发生的条件)
对维持人体体液的平衡起着重要作用。它是重要的化工原料,用于制造烧碱、氯气、盐酸、漂白粉、纯碱等,医疗上配制生理盐水、农业上用于选种
碳酸钠
俗名纯碱或苏打,是白色易溶于水的固体
用于玻璃、造纸、纺织和洗涤剂的生产等
碳酸钙
石灰石、大理石的主要成分,是一种白色难溶于水的固体
重要的建筑材料,还可作人体补钙剂
碳酸氢钠
俗名小苏打,是白色易溶于水的固体
用作发酵粉,可治疗胃酸过多症等
硫酸铜
硫酸铜晶体CuSO4•5H2O俗名蓝矾或胆矾,是蓝色晶体,加热时能失去结晶水。而硫酸铜是白色固体,能溶于水,水溶液是蓝色,具有毒性
配制波尔多液农药(含硫酸铜和氢氧化钙)等
化肥种类
举例
用途
氮肥
常见的氮肥有铵盐NH4Cl、NH4HCO3,硝酸盐如NH4NO3和NaNO3,还有尿素CO(NH2)2、氨水NH3·H2O等
氮是植物体内蛋白质、核酸和叶绿素的组成元素,能促进作物的茎、叶生长茂盛,叶色浓绿
磷肥
磷肥有Ca3(PO4)2磷矿粉、钙镁磷肥、过磷酸钙〖Ca (H2PO4)2和CaSO4的混合物〗
磷是植物体内核酸、蛋白质和酶等多种重要化合物的组成元素,可以促进作物生长,增强作物的抗寒、抗旱能力
钾肥
常用的钾肥有K2SO4和KCl等
钾具有保证各种代谢过程的顺利进行、促进植物生长、增强抗病虫害和抗倒伏能力等功能
种类
性质
使用注意事项
碳酸氢铵
NH4HCO3
易溶于水,受潮时在常温下即能分解,温度越高分解越快,遇碱放出氨气。在土壤中不残留有害物质
(1)不与碱性物质混用以免降低肥效
(2)贮存和运输时要密封,不要受潮或曝晒;施用后要盖土或立即灌溉
硝酸铵
NH4NO3
易溶于水,受热易分解,遇碱放出氨气,在高温或受猛烈撞击时易爆炸
(1)不与碱性物质混用以免降低肥效
(2)不能与易燃物混在一起,结块时,不要用铁锤砸碎
硫酸铵
(NH4)2SO4
易溶于水,吸湿性小,常温稳定,遇碱时放出氨气,长期施用,会使土壤酸化,板结
(1)不与碱性物质混用以免降低肥效
(2)不能长期使用
硫酸钾
K2SO4
易溶于水,长期使用,会使土壤酸化、板结
不能长期使用
化肥种类
物质
在植物生长发育过程中的作用
缺乏时的表现
氮肥
尿素:CO(NH2)2
氨水:NH3·H2O
铵盐:NH4HCO3、NH4Cl等
硝酸盐:NH4NO3、NaNO3等
氮是植物体内蛋白质、核酸和叶绿素的组成元素。氮肥能促进作物的茎叶生长茂盛,叶色浓绿
植物矮小瘦弱,叶片发黄,严重时叶脉呈淡棕色
磷肥
磷矿粉:Ca3(PO4)2
钙镁磷肥(钙和镁的磷酸盐)
过磷酸钙:Ca(H2PO4)2和CaSO4的混合物
磷肥能促进作物根系发达,增强抗寒抗旱能力,还能促进作物提早成熟,穗粒增多,籽粒饱满
植株特别矮小,叶片呈暗绿色,并出现紫色
钾肥
硫酸钾:K2SO4
氯化钾:KCl
钾肥能保证各种代谢过程的进行、促进植物生长、增强抗病虫害和抗倒伏能力
茎杆软弱,容易倒伏,叶片的边缘和尖端呈现褐色,并逐渐焦枯
复合肥料
磷酸二氢铵:NH4H2PO4
磷酸氢二铵:(NH4)2HPO4
硝酸钾:KNO3
同时含有两种或两种以上的营养元素,能同时均匀地供给作物几种养分,充分发挥营养元素间的相互作用,有效成分高
中考化学一轮复习精品讲义:盐 化学肥料(提高) 知识讲解: 这是一份中考化学一轮复习精品讲义:盐 化学肥料(提高) 知识讲解,共23页。
中考化学一轮复习精品讲义:盐 化学肥料(提高) 巩固练习(含解析): 这是一份中考化学一轮复习精品讲义:盐 化学肥料(提高) 巩固练习(含解析),共23页。
中考化学一轮复习精品讲义:金属的性质(基础) 知识讲解: 这是一份中考化学一轮复习精品讲义:金属的性质(基础) 知识讲解,共23页。

