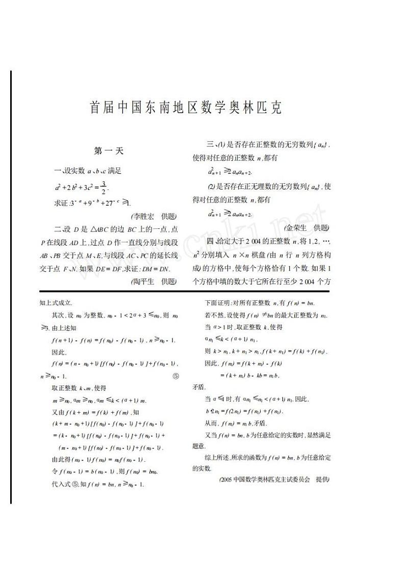
2023第一届中国东南地区高中数学奥林匹克竞赛初试试卷
展开这是一份2023第一届中国东南地区高中数学奥林匹克竞赛初试试卷,共4页。
相关试卷
这是一份2023年第二十届东南地区高中数学奥林匹克竞赛初赛试卷,共4页。
这是一份2023年全国中学生数学奥林匹克竞赛(预赛)暨全国高中数学联合竞赛一试及加试试题(A)卷,文件包含2023年全国高中数学联合竞赛一试A卷pdf、2023年全国高中数学联合竞赛一试A卷参考答案及评分标准pdf、2023年全国高中数学联合竞赛加试A卷参考答案及评分标准pdf、2023年全国高中数学联合竞赛加试A卷pdf等4份试卷配套教学资源,其中试卷共18页, 欢迎下载使用。
这是一份2023年全国中学生数学奥林匹克竞赛(预赛)暨全国高中数学联合竞赛一试及加试试题(B)卷+,文件包含B卷一试解析pdf、B卷一试试题pdf、B卷加试解析pdf、B卷加试试题pdf等4份试卷配套教学资源,其中试卷共14页, 欢迎下载使用。

