上海市上海交通大学附属中学2023-2024学年高一生物上学期10月考试试题(Word版附解析)
展开(本试卷满分100分,60分钟完成。答案一律写在答题纸上)
一、利用显微镜观察细胞(18分)
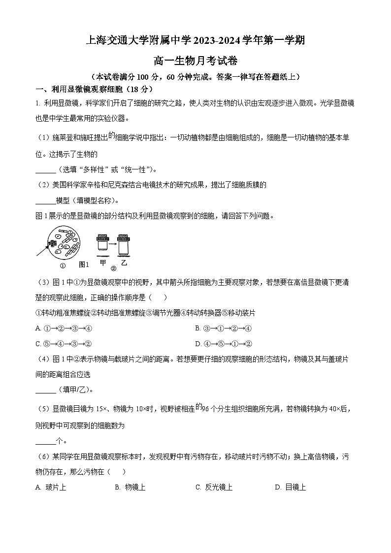
1. 利用显微镜,科学家们开启了细胞的研究之路,使人类对生物的认识由宏观逐步进入微观。光学显微镜也是中学生最常用的实验仪器。
(1)施莱登和施旺提出细胞学说中指出:一切动植物都是由细胞组成的,细胞是一切动植物的基本单位。这揭示了生物的
______(选填“多样性”或“统一性”)。
(2)美国科学家辛格和尼克森结合电镜技术的研究成果,提出了细胞质膜的
______模型(填模型名称)。
图1展示的是显微镜的部分结构及利用显微镜观察到的细胞,请回答下列问题。
(3)图1中①为显微镜观察中的视野,其中箭头所指细胞为主要观察对象,若想要在高倍显微镜下更清楚的观察此细胞,正确的操作顺序是( )
①转动粗准焦螺旋②转动细准焦螺旋③调节光圈④转动转换器⑤移动装片
A. ①→②→③→④B. ③→①→②→④
C. ⑤→④→③→②D. ④→⑤→①→②
(4)图1中②表示物镜与载玻片之间的距离。若想要更仔细的观察细胞的形态结构,物镜及其与盖玻片间的距离组合应选
______(填甲/乙)。
(5)显微镜目镜为15×、物镜为10×时,视野被相连96个分生组织细胞所充满,若物镜转换为40×后,则视野中可观察到的细胞数为
______个。
(6)某同学在用显微镜观察标本时,发现视野中有污物存在,移动玻片时污物不动;换上高倍物镜,污物仍存在,那么污物在( )
A. 玻片上B. 物镜上C. 反光镜上D. 目镜上
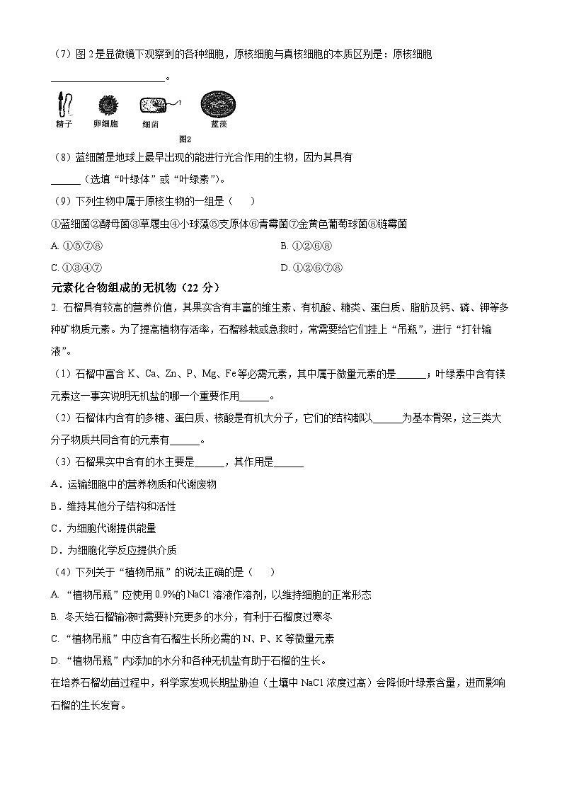
(7)图2是显微镜下观察到的各种细胞,原核细胞与真核细胞的本质区别是:原核细胞
_______________________。
(8)蓝细菌是地球上最早出现的能进行光合作用的生物,因为其具有
______(选填“叶绿体”或“叶绿素”)。
(9)下列生物中属于原核生物的一组是( )
①蓝细菌②酵母菌③草履虫④小球藻⑤支原体⑥青霉菌⑦金黄色葡萄球菌⑧链霉菌
A. ①⑤⑦⑧B. ①②⑥⑧
C. ①③④⑦D. ①②⑥⑦⑧
元素化合物组成的无机物(22分)
2. 石榴具有较高的营养价值,其果实含有丰富的维生素、有机酸、糖类、蛋白质、脂肪及钙、磷、钾等多种矿物质元素。为了提高植物存活率,石榴移栽或急救时,常需要给它们挂上“吊瓶”,进行“打针输液”。
(1)石榴中富含K、Ca、Zn、P、Mg、Fe等必需元素,其中属于微量元素的是______;叶绿素中含有镁元素这一事实说明无机盐的哪一个重要作用______。
(2)石榴体内含有的多糖、蛋白质、核酸是有机大分子,它们的结构都以______为基本骨架,这三类大分子物质共同含有的元素有______。
(3)石榴果实中含有的水主要是______,其作用是______
A.运输细胞中的营养物质和代谢废物
B.维持其他分子结构和活性
C.为细胞代谢提供能量
D.为细胞化学反应提供介质
(4)下列关于“植物吊瓶”的说法正确的是( )
A. “植物吊瓶”应使用0.9%的NaC1溶液作溶剂,以维持细胞的正常形态
B. 冬天给石榴输液时需要补充更多的水分,有利于石榴度过寒冬
C. “植物吊瓶”中应含有石榴生长所必需的N、P、K等微量元素
D. “植物吊瓶”内添加的水分和各种无机盐有助于石榴的生长。
在培养石榴幼苗过程中,科学家发现长期盐胁迫(土壤中NaC1浓度过高)会降低叶绿素含量,进而影响石榴的生长发育。
(5)小嘉同学想用石榴幼苗作为材料,设计实验验证以上发现,请你帮他完成以下实验设计。
实验步骤:
①将健康的、长势相同的石榴幼苗平均分成三组。
②在复合肥营养液中,分别加入相应质量的NaCl配置浓度为80mml/L、120mml/L、mml/L的NaC1溶液。
③将三组石榴幼苗放在相同且适宜的温度下,用相应NaC1浓度培养液进行水培。
④一段时间后,观察各组石榴的生长发育情况。
实验思考
①设计不同浓度的NaC1溶液的作用是________________
②将三组石榴幼苗放在相同且适宜的温度下培养的目的是_____________________
三、细胞中的有机物(18分)
3. 生命的形态和功能是多样的,无论是重达上百吨的蓝鲸,还是小到不足万亿分之一克的细菌,它们都是由物质构成。不同物质结构不同,决定了其功能的差异。
上海交通大学某高一同学在学习必修1第2章“细胞的分子组成”后总结了以下思维导图(如图)
请回答下列问题:
(1)甲元素占细胞干重的40%以上,称为生命元素,它是______(写元素符号)。
(2)III、IV、V的中文名称分别是______、______、______。
(3)相同质量的脂肪和糖类彻底氧化分解,脂肪释放的能量更______(填“多”或“少”)。
(4)图3中的P的结构通式为______。
(5)Y和Z在组成上的不同体现在图中______和______(填序号)上。若图右侧的核酸链为Ⅱ的部分结构,则⑤的中文名称是______。
四、细胞中有机物的检测(22分)
4. 上海交通大学附属中学高一某班同学在完成“探究·实验2-1检测生物组织中的还原糖、蛋白质和脂肪”部分的预习后,进入实验室分四小组进行了探究实验。
第一小组的同学向同学们介绍了本实验原理:
某些化学试剂能够使生物组织中相关化合物产生特定的颜色反应,如淀粉遇碘液显蓝色。因此基于有机物和特定化学试剂的反应可以定性、定量的检测该有机物。
(1)请将以下有机物与对应的检测试剂进行连线匹配
_______。
还原糖 苏丹III
脂肪 双缩脲试剂
蛋白质 班氏试剂
(2)第二小组按照表所示操作探究雪梨中的营养成分。
据表分析,下列说法正确的是______
A. 选用双缩脲试剂改为选用班氏试剂
B. 取上清液做鉴定,应改取残渣进行鉴定
C. 未进行加热处理,没有颜色变化
D. 缺少对照组,应增加用葡萄糖液为待测液的对照组
E. 缺少对照组,应增加用清水为待测液的对照组
(3)经正确操作后发现梨汁中含有还原糖,应当观察到溶液颜色转变为
______色。
(4)有人认为不同品种的鸡蛋价格越高,鸡蛋清中蛋白质含量越高,第三组同学拟使用所准备的实验试剂和仪器,定量测定不同价格的不同品种鸡蛋清中蛋白质含量。
第三小组准备了鸡蛋、烧杯等实验材料和仪器,其中不会使用到的是______。(请在下列项中选填)
①蛋白质标准品 ②蒸馏水 ③烧杯 ④酒精灯 ⑤分光光度计 ⑥胶头滴管
(5)请你协助第三小组完善下列实验方案,以完成不同品种鸡蛋清中蛋白质含量的探究实验。
①取2mg/mL牛血清蛋白标准溶液进行连续稀释后制作标准曲线如图,可知蛋白质浓度和吸光值之间呈______(选填“正”、“负”或“无”)相关。
②选择______稀释100倍,分别制作成待测样品。
③取各种待测样品各4mL,分别加入双缩脲试剂1mL;震荡均匀
④测量数据,整理表格如表,分析结果
据表格数据,计算品种A鸡蛋清中蛋白浓度______mg/mL(保留小数点后两位),并根据数据结果分析鸡蛋的价格与鸡蛋清蛋白含量的关系_____________________________。
(6)第四小组针对购买的盒装牛奶进行的有机物种类的探究,经正确操作、记录后,颜色深浅如表所示
分析表可知,牛奶中含量最高的有机物是______,同时可确认牛奶中的乳糖______(选填“是”或“不是”)还原糖。
质膜的流动镶嵌模型(20分)
5. 质膜通常也称为细胞膜,主要有磷脂和蛋白质组成,同时还含有少量的固醇和糖类。各成分在膜上的分布是怎样的?各成分各自具有什么功能?上海交大附中兴趣小组的同学查阅相关资料后,分三个小组对此展开了科学探究。
第一小组的同学用丙酮提取了某种材料中的磷脂分子,然后在“水–空气”界面将之铺展成单分子层(如图)。
(1)可推测磷脂分子(见虚线框所示)具有亲水性的一侧是
______(填“A”或“B”)。
(2)进一步测得单分子层面积是细胞总面积2.5倍。请问,他们使用的材料不可能是下面的
______
①菠菜叶 ②洋葱鳞片叶 ③鸡血 ④大肠杆菌 ⑤宫颈癌细胞
第二小组查阅文献后发现:
资料1:科学家曾用荧光染料对细胞膜上某些分子进行处理,并使膜发出荧光,再用高强度激光照射细胞膜的某区域,使其瞬间被“漂白”,即荧光消失。一段时间后,该漂白区域荧光逐渐恢复,如图1。检测被激光照射的区域荧光强度随时间的变化,绘制得到荧光漂白恢复曲线,如图2。
第二小组针对细胞膜上被漂白区域的荧光得以恢复的现象提出两种假设:
假设①:被漂白区域内细胞膜成分分子带有的荧光染料的荧光会恢复;
假设②:被漂白区域外带有的荧光染料的细胞膜成分分子会扩散至被漂白区。
(3)分析图2中激光处理前后相对荧光强度的变化情况,正确是
______(选填“假设①”或“假设②”),理由是
________________________。
第二小组进一步查阅资料后发现:
资料2:科学家用特定方法去除细胞膜中的胆固醇,膜结构上蛋白质分子停泊的“平台”拆解,漂白区域荧光恢复的时间缩短。
(4)资料2说明胆固醇对膜中分子运动具有
______(填“促进”或“限制”)作用。
第三小组用电脑模拟了目前最被认可的细胞膜“流动镶嵌模型”,如图,并向其他同学展示。
(5)人体器官移植时,植入的器官常常被排异,引起这种反应与图中的[ ]
______具备的识别功能相关。
(6)图中结构
______(填数字)的差异决定了不同细胞的细胞膜生理功能的差异。
(7)将动物细胞放入低浓度溶液后,细胞吸水膨胀,1的面积变大,厚度将变小,这说明细胞膜具有
______。
(8)图中
______(填图中字母)侧是细胞膜的外侧,判断的理由是
__________________。
上海交通大学附属中学2023-2024学年第一学期
高一生物月考试卷
(本试卷满分100分,60分钟完成。答案一律写在答题纸上)
一、利用显微镜观察细胞(18分)
1. 利用显微镜,科学家们开启了细胞的研究之路,使人类对生物的认识由宏观逐步进入微观。光学显微镜也是中学生最常用的实验仪器。
(1)施莱登和施旺提出的细胞学说中指出:一切动植物都是由细胞组成的,细胞是一切动植物的基本单位。这揭示了生物的
______(选填“多样性”或“统一性”)。
(2)美国科学家辛格和尼克森结合电镜技术的研究成果,提出了细胞质膜的
______模型(填模型名称)。
图1展示的是显微镜的部分结构及利用显微镜观察到的细胞,请回答下列问题。
(3)图1中①为显微镜观察中的视野,其中箭头所指细胞为主要观察对象,若想要在高倍显微镜下更清楚的观察此细胞,正确的操作顺序是( )
①转动粗准焦螺旋②转动细准焦螺旋③调节光圈④转动转换器⑤移动装片
A. ①→②→③→④B. ③→①→②→④
C. ⑤→④→③→②D. ④→⑤→①→②
(4)图1中②表示物镜与载玻片之间的距离。若想要更仔细的观察细胞的形态结构,物镜及其与盖玻片间的距离组合应选
______(填甲/乙)。
(5)显微镜目镜为15×、物镜为10×时,视野被相连的96个分生组织细胞所充满,若物镜转换为40×后,则视野中可观察到的细胞数为
______个。
(6)某同学在用显微镜观察标本时,发现视野中有污物存在,移动玻片时污物不动;换上高倍物镜,污物仍存在,那么污物在( )
A. 玻片上B. 物镜上C. 反光镜上D. 目镜上
(7)图2是显微镜下观察到的各种细胞,原核细胞与真核细胞的本质区别是:原核细胞
_______________________。
(8)蓝细菌是地球上最早出现的能进行光合作用的生物,因为其具有
______(选填“叶绿体”或“叶绿素”)。
(9)下列生物中属于原核生物的一组是( )
①蓝细菌②酵母菌③草履虫④小球藻⑤支原体⑥青霉菌⑦金黄色葡萄球菌⑧链霉菌
A. ①⑤⑦⑧B. ①②⑥⑧
C. ①③④⑦D. ①②⑥⑦⑧
【答案】(1)统一性 (2)流动镶嵌模型 (3)C
(4)乙 (5)6 (6)D
(7)没有以核膜为界限的细胞核
(8)叶绿素 (9)A
【解析】
【分析】细胞学说的内容:1、细胞是一个有机体,一切动植物都由细胞发育而来,并由细胞和细胞产物构成;2、细胞是一个相对独立的单位,既有它自己的生命,又对与其他细胞共同构成的整体生命起作用;3、新细胞是由老细胞分裂产生的。细胞学说揭示了动物和植物的统一性,从而阐明了生物界的统一性。
【小问1详解】
细胞学说认为细胞是一个有机体,一切动植物都由细胞发育而来,并由细胞和细胞产物构成,揭示了动物和植物的统一性,从而阐明了生物界的统一性。
【小问2详解】
美国科学家辛格和尼克森结合电镜技术的研究成果,提出了细胞质膜的流动镶嵌模型,认为磷脂双分子层构成了细胞质膜的基本支架,蛋白质嵌入、覆盖、贯穿在磷脂双分子层中。
【小问3详解】
显微镜观察时应先在低倍镜下找到想观察的物像,移动装片到视野中央,再转动转换器换用高倍镜,在高倍镜下先调大光圈,再用细准焦螺旋调焦;故图中正确的操作顺序是⑤→④→③→②,ABD错误,C正确。
故选C。
【小问4详解】
若想要更仔细的观察细胞的形态结构,应选用更大的放大倍数,高倍镜与玻片的距离更近,故物镜及其与盖玻片间的距离组合应选乙。
【小问5详解】
显微镜目镜为15×、物镜为10×,若物镜转换为40×后,相当于距离扩大了4倍,面积扩大了16倍,视野被相连的96个分生组织细胞所充满,面积扩大16倍后,可观察到6个细胞。
【小问6详解】
在用显微镜观察装片时,发现视野中总有污物存在,污点只可能在玻片标本、物镜镜头和目镜镜头上;如果移动玻片时污物不动;换上高倍物镜,污物仍存在,那么污物在必然在目镜上,ABC错误,D正确。
故选D。
【小问7详解】
原核细胞和真核细胞本质区别是有无以核膜为界限的细胞核,原核细胞没有以核膜为界限的细胞核。
【小问8详解】
蓝细菌是原核生物,没有叶绿体,具有叶绿素和藻蓝素,可以进行光合作用。
【小问9详解】
原核生物包括蓝细菌、细菌、支原体,金黄色葡萄球菌和链霉菌是细菌,而酵母菌和青霉菌是真菌,草履虫是低等动物,小球藻是低等植物,属于原核生物的是①⑤⑦⑧,A正确,BCD错误。
故选A。
元素化合物组成的无机物(22分)
2. 石榴具有较高的营养价值,其果实含有丰富的维生素、有机酸、糖类、蛋白质、脂肪及钙、磷、钾等多种矿物质元素。为了提高植物存活率,石榴移栽或急救时,常需要给它们挂上“吊瓶”,进行“打针输液”。
(1)石榴中富含K、Ca、Zn、P、Mg、Fe等必需元素,其中属于微量元素的是______;叶绿素中含有镁元素这一事实说明无机盐的哪一个重要作用______。
(2)石榴体内含有的多糖、蛋白质、核酸是有机大分子,它们的结构都以______为基本骨架,这三类大分子物质共同含有的元素有______。
(3)石榴果实中含有的水主要是______,其作用是______
A.运输细胞中的营养物质和代谢废物
B.维持其他分子结构和活性
C.为细胞代谢提供能量
D.为细胞化学反应提供介质
(4)下列关于“植物吊瓶”的说法正确的是( )
A. “植物吊瓶”应使用0.9%的NaC1溶液作溶剂,以维持细胞的正常形态
B. 冬天给石榴输液时需要补充更多的水分,有利于石榴度过寒冬
C. “植物吊瓶”中应含有石榴生长所必需的N、P、K等微量元素
D. “植物吊瓶”内添加的水分和各种无机盐有助于石榴的生长。
在培养石榴幼苗过程中,科学家发现长期盐胁迫(土壤中NaC1浓度过高)会降低叶绿素含量,进而影响石榴的生长发育。
(5)小嘉同学想用石榴幼苗作为材料,设计实验验证以上发现,请你帮他完成以下实验设计。
实验步骤:
①将健康的、长势相同的石榴幼苗平均分成三组。
②在复合肥营养液中,分别加入相应质量的NaCl配置浓度为80mml/L、120mml/L、mml/L的NaC1溶液。
③将三组石榴幼苗放在相同且适宜的温度下,用相应NaC1浓度培养液进行水培。
④一段时间后,观察各组石榴的生长发育情况。
实验思考
①设计不同浓度的NaC1溶液的作用是________________
②将三组石榴幼苗放在相同且适宜的温度下培养的目的是_____________________
【答案】2. ①. Zn、Fe ②. 是构成细胞内必不可少的化合物的重要组成成分
3. ①. 碳链 ②. C、H、O
4. ①. 自由水
②. AD 5. D
6. ①. 控制自变量 ②. 控制无关变量等量且适宜
【解析】
【分析】1、组成生物体的化学元素根据其含量不同分为大量元素和微量元素两大类:
(1)大量元素是指含量占生物总重量万分之一以上的元素,包括C、H、O、N、P、S、K、Ca、Mg,其中C、H、O、N为基本元素,C为最基本元素,O是含量最多的元素。
(2)微量元素是指含量占生物总重量万分之一以下的元素,包括Fe、Mn、Zn、Cu、B、M等。
2、无机盐主要以离子的形式存在,其生理作用有:
(1)细胞中某些复杂化合物的重要组成成分,如Fe2+是血红蛋白的主要成分;Mg2+是叶绿素的必要成分。
(2)维持细胞的生命活动,如钙可调节肌肉收缩和血液凝固,血钙过高会造成肌无力,血钙过低会引起抽搐。
(3)维持细胞的酸碱平衡和细胞的形态。
【小问1详解】
微量元素是指含量占生物总重量万分之一以下的元素,包括Fe、Mn、Zn、Cu、B、M等。石榴中富含K、Ca、Zn、P、Mg、Fe等人体必需元素,其中属于微量元素的是Zn、Fe。Mg2+是叶绿素的必要成分,这一事实说明无机盐的生理作用是构成细胞内必不可少的化合物的重要组成成分。
【小问2详解】
生物大分子都是以碳链为基本骨架,多糖的组成元素一般为C、H、O,蛋白质的组成元素为C、H、O、N、P,核酸的组成元素为C、H、O、N、P,这三类大分子物质共同含有的元素有C、H、O。
【小问3详解】
石榴果实中含有的水主要是自由水,自由水是良好的溶剂,是化学反应的介质,自由水参与许多化学反应,自由水自由移动对于营养物质和代谢废物的运输具有重要作用,AD正确。
故选AD。
【小问4详解】
A、0.9%NaCl溶液与动物体内的渗透压相等,植物不需要0.9%的NaCl溶液,A错误;
B、冬天温度低,太多水分会结冰,使植物受到损伤,B错误;
C、N、P、K为大量元素,C错误;
D、水分和无机盐是植物生长必须的,“植物吊瓶”内添加的水分和各种无机盐有助于石榴的生长,D正确。
故选D。
【小问5详解】
①该实验的目的是探究土壤中NaC1浓度对叶绿素含量的影响,NaC1浓度为自变量,故设计不同浓度的NaC1溶液的作用是控制自变量。
②相同且适宜的温度为无关变量,将三组石榴幼苗放在相同且适宜的温度下培养的目的是控制无关变量等量且适宜。
三、细胞中的有机物(18分)
3. 生命的形态和功能是多样的,无论是重达上百吨的蓝鲸,还是小到不足万亿分之一克的细菌,它们都是由物质构成。不同物质结构不同,决定了其功能的差异。
上海交通大学某高一同学在学习必修1第2章“细胞的分子组成”后总结了以下思维导图(如图)
请回答下列问题:
(1)甲元素占细胞干重的40%以上,称为生命元素,它是______(写元素符号)。
(2)III、IV、V的中文名称分别是______、______、______。
(3)相同质量的脂肪和糖类彻底氧化分解,脂肪释放的能量更______(填“多”或“少”)。
(4)图3中的P的结构通式为______。
(5)Y和Z在组成上的不同体现在图中______和______(填序号)上。若图右侧的核酸链为Ⅱ的部分结构,则⑤的中文名称是______。
【答案】(1)C (2) ①. 核糖核酸
②. 蛋白质 ③. 糖原 (3)多
(4) (5) ①. ② ②. ③ ③. 腺嘌呤脱氧核糖核苷酸
【解析】
【分析】1、图1中I是细内良好的储能物质,则I是脂肪;II、 III携带遗传信息,且II主要分布在细胞核,III主要分布在细胞质,所以II是DNA,III是RNA, Y是脱氧核苷酸,Z是核糖核苷酸;IV承担生命活动,所以IV是蛋白质,P为氨基酸;甲代表的元素是C、H、O, V是糖原,X是葡萄糖。2、图2为核酸的部分结构示意图,①是磷酸,②是五碳糖,③是含氮碱基,④是鸟嘌呤脱氧核昔或鸟嘌呤核糖核苷酸,⑤是腺嘌呤脱氧核苷酸或腺嘌呤核糖核苷酸。
【小问1详解】
生物大分子也是以碳链为基本骨架的,“碳是生命的核心元素”“没有碳,就没有生命”,故占细胞干重的40%以上,称为生命元素的是C元素。
【小问2详解】
II、 III携带遗传信息,且II主要分布在细胞核,III主要分布在细胞质,所以II是DNA,III是RNA,即核糖核酸; IV承担生命活动,所以IV是蛋白质; V是动物体内的多糖,是糖原。
【小问3详解】
与糖类相比,脂肪含有的H的比例高,相同质量的脂肪和糖类彻底氧化分解,脂肪释放的能量更多,需要的氧气也更多。
【小问4详解】
IV承担生命活动,所以IV是蛋白质,P为氨基酸,构成生物体的氨基酸都含有氨基和羧基,至少有一个氨基和羧基连在同一个碳原子上,结构通式为 。
【小问5详解】
Y和Z分别是脱氧核苷酸和核糖核苷酸,二者在组成上的不同体现在五碳糖(即图2中的②)不同和含氮碱基(图2中的③)不完全相同,前者含有的五碳糖为脱氧核糖,后者含有的五碳糖上是核糖,前者的碱基有A、G、 C、 T,后者的碱基为A、G、C、U。⑤中含的碱基是腺嘌呤,若图2为II(DNA)的部分结构,则⑤的中文名称是腺嘌呤脱氧核糖核苷酸。
四、细胞中有机物的检测(22分)
4. 上海交通大学附属中学高一某班同学在完成“探究·实验2-1检测生物组织中的还原糖、蛋白质和脂肪”部分的预习后,进入实验室分四小组进行了探究实验。
第一小组同学向同学们介绍了本实验原理:
某些化学试剂能够使生物组织中相关化合物产生特定的颜色反应,如淀粉遇碘液显蓝色。因此基于有机物和特定化学试剂的反应可以定性、定量的检测该有机物。
(1)请将以下有机物与对应的检测试剂进行连线匹配
_______。
还原糖 苏丹III
脂肪 双缩脲试剂
蛋白质 班氏试剂
(2)第二小组按照表所示操作探究雪梨中的营养成分。
据表分析,下列说法正确的是______
A. 选用双缩脲试剂改为选用班氏试剂
B. 取上清液做鉴定,应改为取残渣进行鉴定
C. 未进行加热处理,没有颜色变化
D. 缺少对照组,应增加用葡萄糖液为待测液的对照组
E. 缺少对照组,应增加用清水为待测液的对照组
(3)经正确操作后发现梨汁中含有还原糖,应当观察到溶液颜色转变为
______色。
(4)有人认为不同品种的鸡蛋价格越高,鸡蛋清中蛋白质含量越高,第三组同学拟使用所准备的实验试剂和仪器,定量测定不同价格的不同品种鸡蛋清中蛋白质含量。
第三小组准备了鸡蛋、烧杯等实验材料和仪器,其中不会使用到的是______。(请在下列项中选填)
①蛋白质标准品 ②蒸馏水 ③烧杯 ④酒精灯 ⑤分光光度计 ⑥胶头滴管
(5)请你协助第三小组完善下列实验方案,以完成不同品种鸡蛋清中蛋白质含量的探究实验。
①取2mg/mL牛血清蛋白标准溶液进行连续稀释后制作标准曲线如图,可知蛋白质浓度和吸光值之间呈______(选填“正”、“负”或“无”)相关。
②选择______稀释100倍,分别制作成待测样品。
③取各种待测样品各4mL,分别加入双缩脲试剂1mL;震荡均匀
④测量数据,整理表格如表,分析结果
据表格数据,计算品种A鸡蛋清中蛋白浓度______mg/mL(保留小数点后两位),并根据数据结果分析鸡蛋的价格与鸡蛋清蛋白含量的关系_____________________________。
(6)第四小组针对购买的盒装牛奶进行的有机物种类的探究,经正确操作、记录后,颜色深浅如表所示
分析表可知,牛奶中含量最高的有机物是______,同时可确认牛奶中的乳糖______(选填“是”或“不是”)还原糖。
【答案】4. 5. ACD
6. 砖红色 7. ④
8. ①. 正 ②. 鸡蛋清 ③. 127.62 ④. 价格高的蛋白质含量高,价格低的蛋白质含量中等,价格中等的蛋白质含量最低
9. ①. 蛋白质 ②. 是
【解析】
【分析】生物组织中化合物的鉴定: (1)斐林试剂(或班氏试剂)可用于鉴定还原糖,在水浴加热的条件下,溶液的颜色变化为砖红色(沉淀)。 (2)蛋白质可与双缩脲试剂产生紫色反应。 (3)脂肪可用苏丹Ⅲ染液(或苏丹Ⅳ染液)鉴定,呈橘黄色(或红色)。 (4)淀粉遇碘液变蓝。
【小问1详解】
班氏试剂可用于还原糖的检测,脂肪可以用苏丹Ⅲ检测,蛋白质可以用双缩脲试剂检测,故可以连线如下。
【小问2详解】
A、班氏试剂一般指本尼迪克特试剂,可以用来检测还原糖,双缩脲试剂用来检测蛋白质,A正确;
B、应选用上清液来进行鉴定,B错误;
C、葡萄糖是还原糖,可以用来作为对照组,C正确;
D、还原糖的鉴定需要热水浴加热,D正确;
E、无需用清水为待测液的对照组,E错误。
故选ACD。
【小问3详解】
还原糖可以与班氏试剂发生反应,班氏试剂是蓝色,与还原糖反应后再水浴加热情况下生成砖红色沉淀。
【小问4详解】
检测不同品种鸡蛋清中蛋白质含量,应增加蛋白质作为标准对照,还应使用分光光度计检测蛋白质与双缩脲反应后紫色化合物的深浅、使用烧杯和胶头滴管,需要用蒸馏水进行稀释,不需要加热,故不需要酒精灯,即不需要④。
【小问5详解】
①根据图中曲线,牛血清蛋白浓度越大,吸光值越大,呈正相关
②待测样品为不同品种鸡蛋清,应将其稀释;
④结合图表可知,公式y=0.5633x+0.0131可知,y为吸光度,x为蛋白浓度,当吸光度为0.732时,x=1.2762,又因鸡蛋清稀释了100倍,因此品种A中蛋白质浓度为127.62mg/mL;同理,可以求出品种B中蛋白质浓度为127.09mg/mL,品种C中蛋白质浓度为127.98mg/mL,故鸡蛋价格与蛋白质含量不成正比,价格高的蛋白质含量高,价格低的蛋白质含量中等,价格中等的蛋白质含量最低。
【小问6详解】
表中双缩脲试剂反应后加号最多,说明蛋白质最多;牛奶与班氏试剂反应出现了颜色反应,说明乳糖是还原糖。
质膜的流动镶嵌模型(20分)
5. 质膜通常也称为细胞膜,主要有磷脂和蛋白质组成,同时还含有少量的固醇和糖类。各成分在膜上的分布是怎样的?各成分各自具有什么功能?上海交大附中兴趣小组的同学查阅相关资料后,分三个小组对此展开了科学探究。
第一小组同学用丙酮提取了某种材料中的磷脂分子,然后在“水–空气”界面将之铺展成单分子层(如图)。
(1)可推测磷脂分子(见虚线框所示)具有亲水性的一侧是
______(填“A”或“B”)。
(2)进一步测得单分子层面积是细胞总面积的2.5倍。请问,他们使用的材料不可能是下面的
______。
①菠菜叶 ②洋葱鳞片叶 ③鸡血 ④大肠杆菌 ⑤宫颈癌细胞
第二小组查阅文献后发现:
资料1:科学家曾用荧光染料对细胞膜上某些分子进行处理,并使膜发出荧光,再用高强度激光照射细胞膜的某区域,使其瞬间被“漂白”,即荧光消失。一段时间后,该漂白区域荧光逐渐恢复,如图1。检测被激光照射的区域荧光强度随时间的变化,绘制得到荧光漂白恢复曲线,如图2。
第二小组针对细胞膜上被漂白区域的荧光得以恢复的现象提出两种假设:
假设①:被漂白区域内细胞膜成分分子带有的荧光染料的荧光会恢复;
假设②:被漂白区域外带有的荧光染料的细胞膜成分分子会扩散至被漂白区。
(3)分析图2中激光处理前后相对荧光强度的变化情况,正确是
______(选填“假设①”或“假设②”),理由是
________________________。
第二小组进一步查阅资料后发现:
资料2:科学家用特定方法去除细胞膜中的胆固醇,膜结构上蛋白质分子停泊的“平台”拆解,漂白区域荧光恢复的时间缩短。
(4)资料2说明胆固醇对膜中分子运动具有
______(填“促进”或“限制”)作用。
第三小组用电脑模拟了目前最被认可的细胞膜“流动镶嵌模型”,如图,并向其他同学展示。
(5)人体器官移植时,植入的器官常常被排异,引起这种反应与图中的[ ]
______具备的识别功能相关。
(6)图中结构
______(填数字)的差异决定了不同细胞的细胞膜生理功能的差异。
(7)将动物细胞放入低浓度溶液后,细胞吸水膨胀,1的面积变大,厚度将变小,这说明细胞膜具有
______。
(8)图中
______(填图中字母)侧是细胞膜的外侧,判断的理由是
__________________。
【答案】(1)B (2)④
(3) ①. 假设② ②. 被激光照射的区域荧光强度没有恢复到原有强度(合理即可)
(4)限制 (5)2糖蛋白
(6)3 (7)一定的流动性
(8) ①. A ②. A侧具有糖蛋白
【解析】
【分析】磷脂双分子层是膜的基本支架,其内部是磷脂分子的疏水端,水溶性分子或离子不能自由通过;蛋白质分子以不同方式镶嵌在磷脂双分子层中。细胞膜不是静止不动的,而是具有流动性,主要表现在构成细胞膜的磷脂分子可以侧向自由移动,而蛋白质分子大多也能运动。细胞膜的外表面还有糖类分子、它和蛋白质分子结合形成的糖蛋白,或与脂质结合形成的糖脂,这些糖类分子叫糖被。
【小问1详解】
磷脂分子在“水–空气”界面将之铺展成单分子层,B侧在水中,故B侧有亲水性。
【小问2详解】
单分子层面积是细胞总面积的2.5倍,说明细胞中不只有细胞膜,还有其他的膜结构,①②③⑤细胞中都有核膜和细胞器膜,而④大肠杆菌的细胞中只有细胞膜,单分子层的面积应该正好是细胞表面积两倍,故不可能是④,故选④.
【小问3详解】
根据图示分析,用高强度激光照射后,荧光消失,一段时间后,该漂白区域荧光逐渐恢复,但没有恢复到原来的强度,相对荧光强度小于原来的强度,说明符合假设②。
【小问4详解】
去除细胞膜中的胆固醇,使膜结构上蛋白质分子停泊的“平台”被拆解,则蛋白质分子运动加快,漂白区域荧光恢复所需的时间缩短,这说明胆固醇对膜中分子的运动具有限制作用。
【小问5详解】
细胞膜上的2糖蛋白具有识别的作用,与细胞膜的信息交流有关。
【小问6详解】
细胞膜的基本支架是磷脂双分子层,而3蛋白质的种类和数目决定了细胞膜的生理功能。
【小问7详解】
将动物细胞放入低浓度溶液后,细胞吸水膨胀,1(磷脂双分子层)的面积变大,厚度将变小,说明细胞膜具有一定的流动性。
【小问8详解】
细胞膜的外侧需要与其他细胞进行信息交流,A侧存在糖蛋白,可实现信息交流的功能,故A侧是细胞膜的外侧。操作步骤
操作方法
结果或备注
1
将雪梨榨汁,过滤
去除残渣,获得上清液
2
取上清液2mL,加入1mL双缩脲试剂
溶液呈淡蓝色
3
震荡摇匀
溶液无颜色变化
结论
梨汁中不含或几乎不含还原性糖
鸡蛋品种
品种A(价格低)
品种B(价格中等)
品种C(价格高)
待测液吸光度
0.732
0.729
0.734
鸡蛋清蛋白浓度(mg/mL)
试剂
颜色(用+/-表示颜色有无,+个数表示颜色深浅)
苏丹III
++++
双缩脲试剂
+++++++
班氏试剂
++
操作步骤
操作方法
结果或备注
1
将雪梨榨汁,过滤
去除残渣,获得上清液
2
取上清液2mL,加入1mL双缩脲试剂
溶液呈淡蓝色
3
震荡摇匀
溶液无颜色变化
结论
梨汁中不含或几乎不含还原性糖
鸡蛋品种
品种A(价格低)
品种B(价格中等)
品种C(价格高)
待测液吸光度
0.732
0.729
0.734
鸡蛋清蛋白浓度(mg/mL)
试剂
颜色(用+/-表示颜色有无,+个数表示颜色深浅)
苏丹III
++++
双缩脲试剂
+++++++
班氏试剂
++
北京交通大学附属中学2023-2024学年高一上学期期中生物试题(Word版附解析): 这是一份北京交通大学附属中学2023-2024学年高一上学期期中生物试题(Word版附解析),共40页。试卷主要包含了选择题,非选择题等内容,欢迎下载使用。
北京市交通大学附属中学2023-2024学年高一生物上学期期中考试试题(Word版附解析): 这是一份北京市交通大学附属中学2023-2024学年高一生物上学期期中考试试题(Word版附解析),共40页。试卷主要包含了选择题,非选择题等内容,欢迎下载使用。
北京市交通大学附属中学2023-2024学年高一生物上学期期中考试试卷(Word版附解析): 这是一份北京市交通大学附属中学2023-2024学年高一生物上学期期中考试试卷(Word版附解析),共40页。试卷主要包含了选择题,非选择题等内容,欢迎下载使用。

