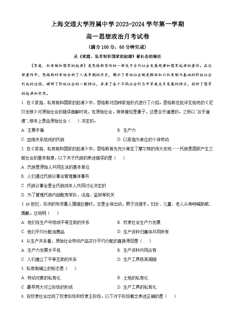
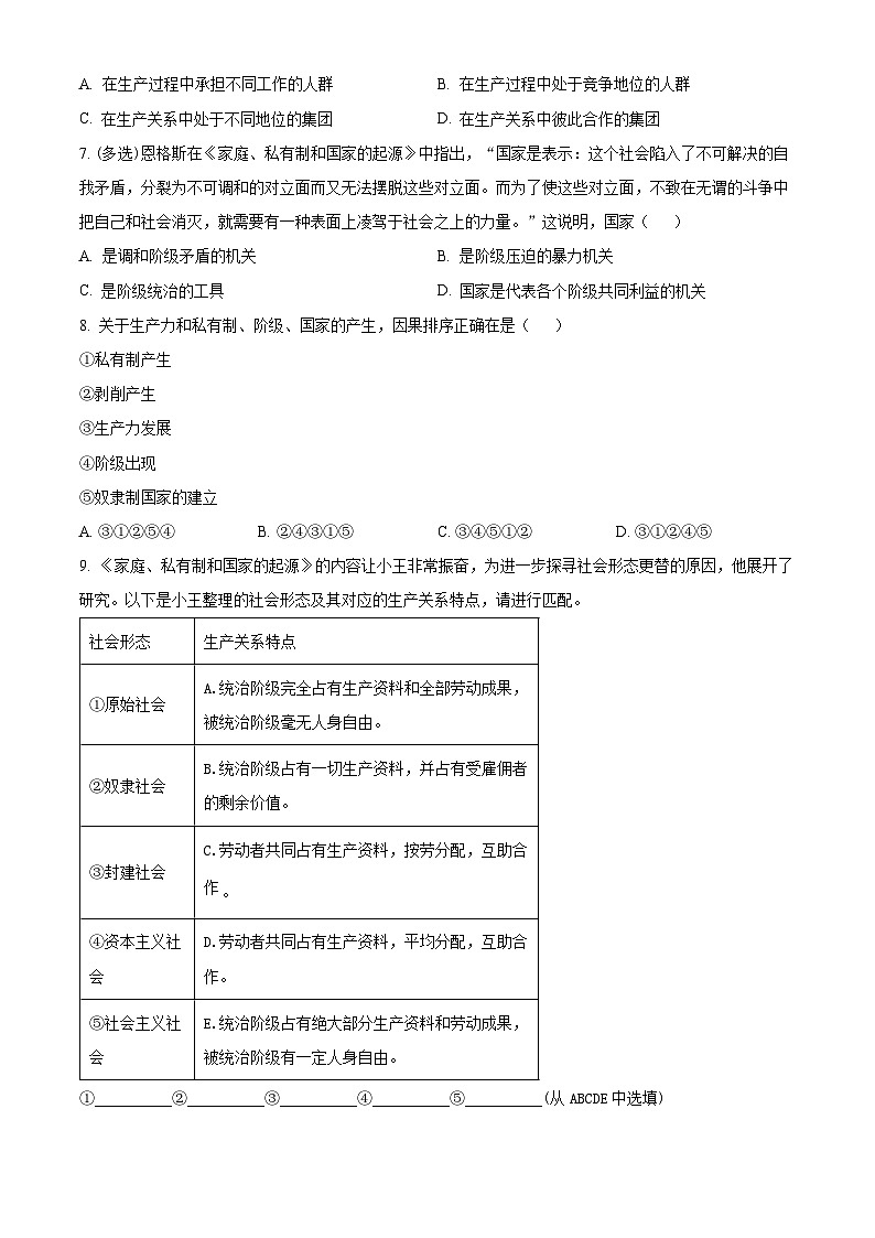
上海市上海交通大学附属中学2023-2024学年高一政治上学期10月考试试题(Word版附解析)
展开北京市交通大学附属中学2023-2024学年高一政治上学期期中考试试题(Word版附解析): 这是一份北京市交通大学附属中学2023-2024学年高一政治上学期期中考试试题(Word版附解析),共38页。试卷主要包含了 恩格斯说, 阅读下面对话, 科学社会主义产生的历史条件是等内容,欢迎下载使用。
北京市交通大学附属中学2023-2024学年高一政治上学期期中考试试卷(Word版附解析): 这是一份北京市交通大学附属中学2023-2024学年高一政治上学期期中考试试卷(Word版附解析),共38页。试卷主要包含了 恩格斯说, 阅读下面对话, 科学社会主义产生的历史条件是等内容,欢迎下载使用。
上海交通大学附属中学2023-2024学年高二政治上学期10月月考试题(Word版附解析): 这是一份上海交通大学附属中学2023-2024学年高二政治上学期10月月考试题(Word版附解析),共3页。试卷主要包含了步调一致,什么事也办不成等内容,欢迎下载使用。

