2024南充阆中东风中学高二上学期第一次段考生物试题含解析
展开考试时间:75分钟 试题满分:100分
命题教师: 审题教师:
一、单选题(每题2分,共40分)
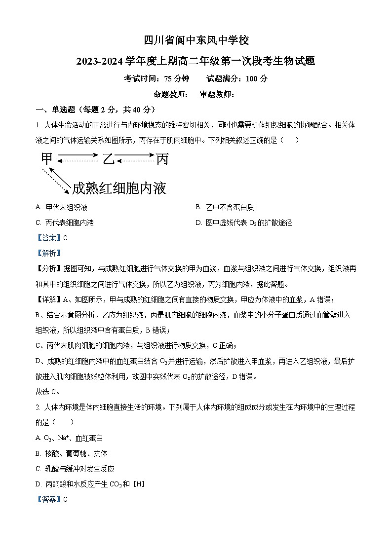
1. 人体生命活动的正常进行与内环境稳态的维持密切相关,同时也需要机体组织细胞的协调配合。相关体液之间的气体运输关系如图所示,丙存在于肌肉细胞中。下列相关叙述正确的是( )
A. 甲代表组织液B. 乙中不含蛋白质
C. 丙代表细胞内液D. 图中虚线代表O2的扩散途径
【答案】C
【解析】
【分析】据图可知,与成熟红细胞进行气体交换的甲为血浆,血浆与组织液之间进行气体交换,组织液再和其中的组织细胞之间进行气体交换,所以乙为组织液,丙为细胞内液,据此答题。
【详解】A、如图所示,甲与成熟的红细胞之间有直接的物质交换,甲应为体液中的血浆,A错误;
B、结合示意图分析,乙应为组织液,丙是肌肉细胞的细胞内液,血浆中的小分子蛋白质通过血管壁进入组织液,所以组织液中含有蛋白质,B错误;
C、丙代表肌肉细胞的细胞内液,与组织液进行物质交换,C正确;
D、成熟的红细胞内液中的血红蛋白结合O2并进行运输,然后扩散进入甲血浆,再进入乙组织液,最后扩散进入肌肉细胞被线粒体利用,故图中实线代表O2的扩散途径,D错误。
故选C。
2. 人体内环境是体内细胞直接生活的环境。下列属于人体内环境的组成成分或发生在内环境中的生理过程的是( )
A. O2、Na+、血红蛋白
B. 核酸、葡萄糖、抗体
C. 乳酸与缓冲对发生反应
D. 丙酮酸和水反应产生CO2和[H]
【答案】C
【解析】
【分析】人体细胞外液(血浆、组织液、淋巴液等)构成了人体的内环境,凡是正常情况下血浆、组织液、淋巴液中含有的物质,都是内环境的组成成分。
【详解】A、血红蛋白位于红细胞中,不属于内环境的组成成分,A错误;
B、核酸包含DNA和RNA,都位于细胞中,不属于内环境的成分,B错误;
C、乳酸与缓冲对发生反应,发生在血浆中,C正确;
D、丙酮酸和水反应产生CO2和[H]发生在细胞中,D错误。
故选C。
3. 内环境与外界环境的物质交换,需要体内各个器官、系统的参与。人体内的细胞与外界环境之间进行物质交换的过程如图所示。I~IV表示不同的人体系统,甲、乙、丙表示三种体液。据图分析,下列说法错误的是( )
A. 甲中有大量的淋巴细胞
B. 内环境稳态是机体进行正常生命活动的必要条件
C. II表示消化系统,IV表示呼吸系统
D. 若机体蛋白质长期摄入不足,则可能会导致乙的渗透压下降
【答案】C
【解析】
【分析】分析该图可知:乙与丙之间是双向箭头,说明一方是血浆一方是组织液,又因为丙的箭头指向甲,说明甲是淋巴,丙是组织液,因此乙是血浆。内环境是细胞直接生活的环境,是细胞与外界环境进行物质交换的媒介。
【详解】A、甲是淋巴液,含有大量的淋巴细胞,A正确;
B、内环境稳态是机体进行正常生命活动的必要条件,目前科学界普遍认为神经—体液免疫调节网络是维持稳态的主要调节机制,B正确;
C、II表示消化系统,IV可表示泌尿系统,C错误;
D、长期营养不足,蛋白质合成减少,会导致乙血浆渗透压降低,D正确。
故选C。
4. 初上高原的人可能会产生头痛、乏力、失眠、呕吐等高原反应。人体因缺氧会引发代偿反应,导致机体血红蛋白增高,以适应高原缺氧环境。但是高原反应中有一种比较严重的症状——高原肺水肿,此类患者需及时就医。下列叙述正确的是( )
A. 红细胞中运输氧气的血红蛋白属于内环境中的组成成分
B. 肺部组织液的渗透压降低导致肺部组织液减少,造成肺水肿
C. 人体维持内环境稳态的调节能力是有一定限度的
D. 内环境稳态是指内环境中的每种成分和理化性质均保持不变
【答案】C
【解析】
【分析】内环境稳态:
(1)实质:体内化学成分及渗透压、温度、pH等理化特性呈现动态平衡的过程;(2)调节机制:神经-体液-免疫调节网络;(3)意义:机体进行正常生命活动的必要条件。
【详解】A、血红蛋白位于红细胞内,不属于内环境中的组成成分,A错误。
B、肺部组织液的渗透压相对升高导致肺部组织液增加,造成肺水肿,B错误。
C、内环境稳态是机体进行正常生命活动的必要条件,但人体维持内环境稳态的调节能力是有一定限度的,C正确;
D、内环境稳态的实质是指内环境中的每种成分和理化性质在一定范围内变化,D错误。
故选C。
5. 下列关于人体神经系统组成的叙述中,不正确的是( )
A. 人体神经系统是由中枢神经系统、外周神经系统和自主神经系统组成
B. 脑神经和脊神经分布于全身各处,组成外周神经系统,脑神经和脊神经中均有支配内脏器官的神经
C. 脑和脊髓在结构上紧密联系,共同构成人体的中枢神经系统,大脑皮层是调节机体活动的最高级中枢
D. 神经细胞能够完成各项复杂功能,离不开神经胶质细胞对其的支持、保护、修复和营养等作用
【答案】A
【解析】
【分析】神经系统由脑、脊髓和它们所发出的神经组成,脑和脊髓是神经系统的中枢部分,叫中枢神经系统;由脑发出的脑神经和由脊髓发出的脊神经是神经系统的周围部分,叫外周神经系统。神经系统的结构和功能的基本单位是神经元。
【详解】A、人体神经系统是由中枢神经系统和外周神经系统组成,A错误;
B、外周神经系统包括脑神经和脊神经,分布于全身各处,脑神经与脑相连,共12对,主要分布在头面部,有支配内脏器官的神经,脊神经有31对,主要分布在躯干和四肢,负责管理躯干、四肢的感觉和运动,有支配内脏器官的神经,B正确;
C、脑和脊髓在结构上紧密联系,共同构成人体的中枢神经系统,大脑皮层是调节机体活动的最高级中枢,C正确;
D、神经胶质细胞广泛分布于神经元之间,具有支持、保护、营养和修复神经元等多种功能,D正确。
故选A。
6. 神经调节的基本方式是反射,使机体对于一些环境刺激具有规律性反应。反射分为条件反射与非条件反射。下列相关叙述错误的是( )
A. 草履虫对外界的刺激作出的反应属于非条件反射
B. 给狗喂食,狗分泌唾液的过程属于非条件反射
C. 条件反射的消退是新的学习过程,需要大脑皮层参与
D. 非条件反射的数量是有限的,条件反射的数量几乎是无限的
【答案】A
【解析】
【分析】反射分为条件反射和非条件反射,条件反射需要大脑皮层的参与,非条件反射不需要大脑皮层的参与。
【详解】A、反射是指人和动物通过神经系统对外界的刺激做出有规律的反应活动。草履虫单细胞生物,没有神经系统,故草履虫对外界刺激作出的反应不属于反射,叫做应激性,A错误;
B、给狗喂食,狗分泌唾液的反射没有经过大脑皮层,属于非条件反射,B正确;
C、条件反射提高了机体对环境适应能力,条件反射的中枢在大脑皮层,条件反射的消退是一个新的学习过程,需要大脑皮层的参与,C正确;
D、条件反射是生物在不断的学习过程中建立的,而非条件反射是先天具有的,所以条件反射数量几乎是无限的,非条件反射数量是有限的,D正确。
故选A。
7. 如图分别是神经元结构示意图和反射弧结构示意图。下列叙述正确的是( )
A. 神经元由细胞体、长的树突、短的轴突共同构成
B. 只要刺激神经元,神经元均能产生兴奋,并传导兴奋
C. ③是效应器,由传出神经末稍与其所支配的肌肉或腺体构成
D. 完整的反射弧都只需要2个神经元参与组成即可
【答案】C
【解析】
【分析】
神经调节的基本方式是反射,其结构基础是反射弧,由感受器、传入神经、神经中枢、传出神经、效应器五部分构成,效应器由传出神经末稍与其所支配的肌肉或腺体等构成。图中①②③分别表示感受器、突触、效应器。
【详解】
A、神经元由细胞体、短而呈树状分枝的树突、长而较细的轴突共同构成,A错误;
B、神经元受到适宜强度的刺激才能产生兴奋,并传导兴奋,并不是有刺激即可,B错误;
C、③是效应器,由传出神经末梢与其所支配的肌肉或腺体构成,C正确;
D、完整的反射弧至少需要2个神经元参与组成,如膝跳反射,缩手反射有3个神经元,D错误。
故选C。
8. 如图为几个神经元联系的模式图,刺激感受器产生的兴奋可以沿着反射弧进行传导,A~E表示相关结构。下列相关叙述正确的是( )
A. 结构B是传出神经,接受神经中枢的信号并传给效应器
B. 兴奋可以在C、D、E环路中循环运行,延长神经元的活动时间
C. 若E是抑制性神经元,则刺激神经元E,其参与形成的突触C中仍然有神经递质的释放
D. 图中神经元至少组成4个突触,且都能发生化学信号→电信号→化学信号的转变
【答案】C
【解析】
【分析】反射是指在神经系统的参与下,人体对内外环境刺激所作出的有规律性的反应。神经调节的基本方式是反射,反射活动的结构基础称为反射弧,包括感受器、传入神经、神经中枢、传出神经和效应器。
【详解】A、结构B是传入神经,接受感受器产生兴奋并将兴奋传递给神经中枢,A错误;
B、根据突触的结构可知,结构C、D、E处不能构成一个回路,故兴奋不可以在C、D、E环路中循环运行,B错误;
C、若E是抑制性神经元,则刺激神经元E,突触C中仍然有神经递质(抑制性神经递质)的释放,C正确;
D、图中神经元至少组成4个突触,突触处能发生电信号→化学信号→电信号的转变,D错误。
故选C。
9. 研究发现,神经递质 A会与蓝斑神经元上的 GaIRI受体结合,引起K+通道开放,使K+顺浓度梯度转移,影响幼年大鼠蓝斑神经元兴奋性。下列说法正确的是( )
A. 神经递质 A与蓝斑神经元上的 GaIRI受体结合后会使K+以主动运输的方式外流
B. 神经递质 A作用后会被突触前膜回收再利用
C. 神经递质 A还能与突触后膜上的乙酰胆碱受体结合,引起突触后膜兴奋
D. 神经递质 A可以通过增大静息电位绝对值,抑制幼年大鼠蓝斑神经元的兴奋
【答案】D
【解析】
【分析】神经递质有兴奋性和抑制性两种,受到刺激以后神经递质由突触小泡运输到突触前膜与其融合,递质以胞吐的方式排放到突触间隙,作用于突触后膜,引起突触后膜的兴奋或抑制。
【详解】A、神经递质A与蓝斑神经元上的GalRl受体结合,引起K+通道开放,使K+顺浓度梯度转移,该过程属于协助扩散,A错误;
B、神经递质 A作用后会被突触前膜回收再利用或被分解,B错误;
C、神经递质与受体结合具有特异性,因此神经递质A不能与突触后膜上的乙酰胆碱受体结合,C错误;
D、钾离子外流,从而抑制其产生动作电位,而静息电位产生的机理是 K+外流,可见,神经递质 A 可以通过增大静息电位绝对值,抑制幼年大鼠蓝斑神经元的兴奋性,D正确。
故选D。
10. 如图为某神经一肌肉连接示意图,黑点表示神经元细胞体,①~⑦表示神经纤维。下列说法错误的是( )
A. 肌肉运动受⑦③途径的调节体现了神经系统的分级调节过程
B. 肌肉受到刺激产生的兴奋被大脑感觉,传导途径依次是④⑤⑥
C. 碰到尖锐物体时,大脑皮层产生痛觉的过程不属于反射
D. 图中显示的突触结构有 3 个
【答案】D
【解析】
【分析】由于兴奋在神经元之间的传递是单向的,所以肌肉受到刺激不由自主地收缩但没有传递到大脑,而大脑能感受到肌肉受到刺激。根据兴奋传导可知肌肉受到刺激不由自主地收缩,神经冲动在神经纤维上出现的顺序依次是①②③;大脑感觉到肌肉受到刺激其信号(神经冲动)在神经纤维上出现的顺序依次为④⑤⑥。
【详解】A、途径⑦③大脑调控低级神经中枢支配肌肉运动,体现了神经系统的分级调节过程,A正确;
B、根据突触结构可以判断兴奋传导方向,肌肉受到刺激产生的兴奋被大脑感觉,传导途径依次为④⑤⑥,B正确;
C、碰到尖锐物体时,大脑皮层产生痛觉的过程不是反射,因为没有经过完整的反射弧,C正确;
D、由图示可知,突触结构有4个,即②③之间、⑦③之间、⑤⑥之间以及③和肌肉之间,D错误。
故选D。
11. 人的大脑皮层有140多亿个神经元,组成了许多的神经中枢,使大脑有很多复杂的高级功能。下列关于人脑高级功能的说法,错误的是( )
A. 若某人大脑皮层语言中枢H区受损,则其听不懂文字
B. 感觉性记忆经过反复运用、强化才可能转化为第一级记忆
C. 学习和记忆涉及脑内神经递质的作用和某些蛋白质的合成
D. 长时记忆可能与突触形态和功能的改变以及新突触的建立有关
【答案】B
【解析】
【分析】大脑皮层中枢有躯体运动中枢、躯体感觉中枢、视觉中枢、听觉中枢、嗅觉中枢、语言中枢、触觉中枢和味觉中枢等中枢。人的大脑皮层除了对外部世界的感知以及控制机体的反射活动外,还具有语言、学习、记忆和思维等方面的高级功能。
【详解】A、若人大脑皮层语言中枢H区受损,则其听不懂话,A正确;
B、若对感觉性记忆加以注意,则可以将这个瞬时记忆转化为第一记忆,B错误;
C、学习和记忆相互联系,不可分割,学习和记忆涉及脑内神经递质的作用以及某些蛋白质的合成,学习是神经系统不断地接受刺激,获得新的行为、习惯和积累经验的过程,记忆是将获得的经验进行储存和再现,C正确;
D、短时记忆可能与神经元之间的即时的信息交流有关,长时记忆可能与突触形态和功能的改变及新突触的建立有关,D正确。
故选B。
12. 神经元的结构如图所示。下列叙述错误的是( )
A. ①和②分别表示神经元的树突和轴突
B. 神经元的突起有利于与其他细胞进行信息交流
C. ①将信息直接从胞体传向其他神经元、肌肉或腺体
D. 神经元之间的神经胶质细胞的数量比神经元的更多
【答案】C
【解析】
【分析】神经元一般包含胞体、树突、轴突三部分,轴突是胞体发出的长突起,又称为神经纤维,许多神经纤维集结成束,外面包着结缔组织膜,就成为一条神经;人的神经系统是由几百亿到上千亿个神经细胞以及为数更多的支持细胞(即胶质细胞)构成的。
【详解】A、①和②分别表示树突和轴突,A正确;
B、神经元上有许多突起,有利于与其他细胞进行信息交流,B正确
C、轴突(②)将信息从胞体传向其他神经元、肌肉或腺体,C错误;
D、神经元之间的神经胶质细胞的数量比神经元的更多,D正确。
故选C。
13. 学习了“促胰液素的发现”的相关的科学史,你认为以下叙述正确的是( )
①促胰液素是科学家发现的第一个激素,由胰腺分泌
②促胰液素的作用是促进胰腺分泌胰液
③促胰液素是小肠黏膜受盐酸刺激后分泌的,经血液循环作用于胰腺
④法国学者沃泰默认为小肠黏膜受盐酸刺激引起胰液分泌是神经调节
⑤直接注射稀盐酸到小狗血液中可引起胰液增加
A. ②③④B. ①②③④
C. ①②④⑤D. ①②③
【答案】A
【解析】
【分析】促胰液素的发现:沃泰默:①稀盐酸注入小肠肠腔内,会引起胰腺分泌胰液;②直接将稀盐酸注入血液中,则不会引起胰液的分泌;③切除通向小肠的神经,只留血管,再向小肠内注入稀盐酸,则仍能促进胰液分泌。解释:这是一个十分顽固的神经反射。斯他林、贝利斯:剪下一段小肠,刮下黏膜,将黏膜和稀盐酸混合加砂子磨碎制成提取液,再将提取液注入狗静脉,发现能促进胰腺分泌胰液。解释:黏膜分泌了化学物质为“促胰液素”。
【详解】①促胰液素是科学家发现的第一个激素,由小肠黏膜分泌,①错误;
②促胰液素的作用是促进胰腺分泌胰液,②正确;
③促胰液素是小肠黏膜受盐酸刺激后分泌的,经血液循环作用于胰腺,促进胰腺分泌胰液,③正确;
④法国学者沃泰默认为小肠黏膜受盐酸刺激引起胰液分泌是神经调节,④正确;
⑤促胰液素由小肠黏膜分泌,直接注射稀盐酸到小狗血液中不会引起促胰液素的分泌,不会引起胰液增加,⑤错误。综上②③④正确。
故选A。
14. 下列关于人体内分泌系统的组成和功能的叙述,错误的是( )
A. 内分泌系统由内分泌腺和内分泌细胞共同构成
B. 甲状腺激素可以调节有机物代谢和生长发育,提高神经系统的兴奋性
C. 垂体分泌的促甲状腺激素可促进甲状腺的生长发育
D. 性激素只包括雌激素和雄激素,可促进性器官的生成
【答案】D
【解析】
【分析】1、内分泌腺所分泌的激素也可以影响神经系统的功能,如甲状腺分泌的甲状腺激素,如果缺乏这种激素,就会影响幼年动物大脑的发育。
2、甲状腺激素的分级调节过程:下丘脑分泌促甲状腺激素释放激素促进垂体分泌促甲状腺激素,促甲状腺激素促进甲状腺分泌甲状腺激素,甲状腺激素促进代谢增加产热。当甲状腺激素含量过多时,会反过来抑制下丘脑和垂体的分泌活动,这叫做负反馈调节。
【详解】A、人体内分泌系统包括多种腺体和组织,其中有的内分泌细胞比较集中,形成内分泌腺,如垂体、甲状腺、肾上腺、性腺;有的比较分散,如胃、肠黏膜中的内分泌细胞;有的是神经组织兼有内分泌作用,如下丘脑的神经细胞,故内分泌系统由内分泌腺和内分泌细胞共同构成,A正确;
B、甲状腺激素几乎作用于机体的所有组织,其主要作用是促进物质与能量代谢,使机体产能增加,促进生长发育,提高中枢神经系统的兴奋性,B正确;
C、垂体可分泌生长激素和促甲状腺激素,生长激素可促进生长、促甲状腺激素可促进甲状腺的生长发育,C正确;
D、性激素包括雌激素、雄激素、孕激素,主要作用是促进性腺器官发育以及生殖细胞的形成,D错误。
故选D。
15. 如图所示为人体细胞间信息交流的常见模型,A 和C 分别表示某种物质,B 为A 的靶细胞。下列有关叙述,不正确的是( )
A. 若 A 为促甲状腺激素,则C 可能会影响神经系统的发育和功能
B. 若 A 为神经递质,B 为胰岛B 细胞,则C 分泌过程的调节方式为神经-体液调节
C. 若B 为下丘脑神经内分泌细胞,C 为抗利尿激素,则C 调节水盐平衡方式为体液调节
D. 若 C 为肾上腺素且参与体温调节,则A 可能是神经递质,B 所在组织可能是效应器
【答案】B
【解析】
【分析】1、寒冷环境中,下丘脑分泌促甲状腺激素释放激素增多,促甲状腺激素释放激素促进垂体分泌促甲状腺激素,促甲状腺激素促进甲状腺分泌甲状腺激素,甲状腺激素促进细胞代谢,抵抗寒冷。下丘脑调节垂体的分泌,垂体调节甲状腺的分泌,存在分级调节。甲状腺激素分泌过多,会抑制下丘脑和垂体的分泌活动,存在负反馈调节。
2、水盐平衡调节:饮水不足,体内失水过多或吃的食物过咸,使细胞外液渗透压升高,刺激下丘脑渗透压感受器,使垂体释放抗利尿激素增多,促进肾小管、集合管重吸收水,使尿量减少,同时刺激大脑皮层产生渴感,主动饮水补充水分。而细胞外液渗透压下降时,对下丘脑渗透压感受器的刺激会减弱。
【详解】A、如果A为促甲状腺激素,则C为甲状腺激素,它能促进脑的发育,提高神经系统的兴奋性,A正确;
B、由于C(胰岛素)由B(胰岛B细胞)分泌,而B受A(神经递质)调节,所以B分泌C过程的调节方式应为神经调节,B错误;
C、抗利尿激素的分泌过程受神经调节,但抗利尿激素(作为信号分子,促进肾小管和集合管对水的重吸收)分泌后经体液运输并发挥作用的过程为体液调节,C正确;
D、如果C为肾上腺素,则B为肾上腺髓质细胞,其分泌活动受神经调节,此时肾上腺髓质属于反射弧中的效应器,D正确。
故选B。
16. 细胞外葡萄糖浓度调节胰岛B细胞(β细胞)分泌胰岛素的过程如图,对其理解错误的是( )
A. 细胞外葡萄糖浓度降低会促进胰岛素释放
B. Ca2+内流促使细胞通过胞吐方式释放胰岛素
C. ATP水解产生的磷酸抑制K+外流, K+外流受阻促进Ca2+内流。
D. 该过程参与了血糖浓度的反馈调节机制
【答案】A
【解析】
【分析】血糖含量高时,胰岛B细胞分泌胰岛素增多,胰岛素一方面促进血糖进入组织细胞进行氧化分解,进入肝、肌肉并合成糖原,进入脂肪组织细胞转化成甘油三酯;另一方面又能抑制肝糖原的分解和脂肪酸等非糖物质转化成葡萄糖。
【详解】A、从图中可以看出,如果细胞外葡萄糖浓度降低,则细胞呼吸减弱,导致ATP水解的量减少,因此K+通道磷酸化减弱,进入细胞的Ca2+减少,所以胰岛素释放量减少,A错误;
B、从图中可以看出,Ca2+内流后促进小泡中胰岛素的释放,胰岛素属于大分子物质,通过胞吐释放到细胞外,B正确;
C、从图中可以看出,ATP水解产生的磷酸导致K+通道磷酸化,抑制K+外流, K+外流受阻促进Ca2+内流,C正确;
D、由题图信息可知:血糖浓度变化后会引起胰岛素分泌的变化,而胰岛素分泌的变化又会反过来影响血糖浓度变化,此过程中存在反馈调节机制,D正确。
故选A。
17. 人体进行正常生命活动离不开神经调节和体液调节。下列有关神经调节和体液调节的比较,错误的是( )
A. 神经调节和体液调节过程中都有传递信息信息分子
B. 神经调节和体液调节都存在分级调节和反馈调节机制
C. 神经调节和体液调节的结构基础和作用方式明显不同
D. 神经调节作用范围较广泛,体液调节作用范围较局限
【答案】D
【解析】
【分析】神经调节与体液调节特点的比较:神经调节作用途径是反射弧,反应速度迅速,作用范围准确、比较局限,作用时间短暂;体液调节作用途径是体液运输,反应速度较缓慢,作用范围较广泛,作用时间比较长。
【详解】A、神经调节的神经递质、体液调节的激素都是信息分子,A正确;
B、高级神经中枢调控低级神经中枢,这属于神经调节的分级调节,垂体可以调节内分泌腺如性腺、甲状腺等的分泌,这是体液调节的分级调节;神经调节的反馈调节如排尿反射,体液调节的反馈调节如血糖调节,故神经调节存在和体液调节都存在分级调节和反馈调节机制,B正确;
C、神经调节的结构基础是反射弧,作用方式是反射;体液调节的结构基础是机体多个器官和组织的相互协调作用,作用方式通过体液运输作用于靶器官或特定的组织、细胞,故神经调节和体液调节的结构基础和作用方式明显不同,C正确;
D、神经调节作用途径是反射弧,反应速度迅速,作用范围准确、比较局限,作用时间短暂;体液调节作用途径是体液运输,反应速度较缓慢,作用范围较广泛,作用时间比较长,D错误。
故选D。
18. 随着冬奥会的举办,越来越多的人参与到冰雪运动中来。现检测某运动员滑雪运动前及运动刚结束时心率、体温等生理指标。下列相关说法正确的是( )
A. 副交感神经兴奋使a2>a1,这有利于维持内环境稳态
B. 运动过程中血糖被消耗,肌糖原和肝糖原分解可维持血糖平衡
C. 人体可维持体温稳定,所以b1=b2
D. 运动后冷风刺激皮肤冷觉感受器,使毛细血管收缩,减少散热
【答案】D
【解析】
【分析】1.人体体温调节:(1)寒冷环境下:①增加产热的途径:骨骼肌战栗、甲状腺激素和肾上腺素分泌增加;②减少散热的途径:立毛肌收缩、皮肤血管收缩等。(2)炎热环境下:主要通过增加散热来维持体温相对稳定,增加散热的途径主要有汗液分泌增加、皮肤血管舒张。因此,人在寒冷环境中,人体可通过体温调节中枢使交感神经兴奋引起骨骼肌不自主战栗产热而维持体温,同时甲状腺激素和肾上腺素分泌增加,立毛肌收缩,皮肤血管收缩,皮肤血流减少,皮肤散热减少。
2.人体内血糖的来源主要有食物中糖类的消化吸收、肝糖原分解和非糖物质的转化。参与调节的激素主要有胰岛素和胰高血糖素等。
【详解】A、副交感神经兴奋使心跳减慢,因此a1>a2,这有利于维持内环境稳态,A错误;
B、运动过程中血糖被消耗,肝糖原可分解成葡萄糖进入血液,使血糖水平上升,而肌糖原不能直接分解成葡萄糖,B错误;
C、人体可维持体温稳定,但处于动态平衡之中,所以b1和b2相近,C错误;
D、滑雪速度最快时,因冷风刺激,冷觉感受器,使毛细血管收缩,减少散热,进而维持体温相对稳定,D正确。
故选D。
19. 下图表示甲状腺激素分泌的调节过程示意图(“+”表示促进,“-”表示抑制),下列有关叙述正确的是( )
A. 图中a、b、c 下丘脑、垂体、甲状腺
B. 垂体除了分泌生长激素外、还可以分泌促甲状腺激素释放激素作用于甲状腺
C. 图中b分泌的激素抑制a、c的分泌体现了激素分泌的反馈调节
D. 图示c→a→b轴体现了激素的分级调节和反馈调节机制
【答案】C
【解析】
【分析】1、甲状腺的分级调节:如果外界条件寒冷或者甲状腺激素含量低等情况下,下丘脑会分泌促甲状腺激素释放激素,这种激素作用于垂体后,使垂体分泌促甲状腺激素,促甲状腺激素作用于甲状腺,使甲状腺分泌甲状腺激素分泌增多;
2、甲状腺激素的反馈调节:当甲状腺激素增多后,反过来又会抑制下丘脑和垂体的激素分泌,使得机体得到甲状腺激素的调节,同时又保证甲状腺激素分泌不致过多。
3、由题图可知,b的分泌物抑制a和c的分泌,b为甲状腺,a的分泌物直接促进b的分泌,a为垂体,那么c为下丘脑。
【详解】A、b的分泌物抑制a和c的分泌,b为甲状腺,a的分泌物直接促进b的分泌,a为垂体,那么c为下丘脑,A错误;
B、垂体分泌的是促甲状腺激素,B错误;
C、图中b(甲状腺)分泌的甲状腺激素抑制a(垂体)、c(下丘脑)的分泌体现了激素分泌的反馈调节,C正确;
D、图示c(下丘脑)→a(垂体)→b(甲状腺)轴体现了激素的分级调节机制,D错误。
故选C。
20. 最新研究表明,与早吃饭相比,晚吃饭导致24小时内发出饱腹信号的激素(如脂肪细胞产生的瘦素,一种蛋白质类激素)水平下降,热量消耗更慢,增加脂肪生成和减少脂肪分解的倾向增强,进而促进脂肪的积累。下列有关说法错误的是( )
A. 瘦素产生后只能运输给特定的靶细胞或靶器官
B. 瘦素主要通过调节细胞中的代谢反应来实现其生理功能
C. 瘦素受体功能受抑制或瘦素分泌过少都有可能导致肥胖
D. 长期饱腹感过弱的肥胖症患者可通过注射瘦素进行治疗
【答案】A
【解析】
【分析】瘦素是蛋白质,其基本组成单位是氨基酸,它是分泌蛋白需要经过内质网和高尔基体的加工才能分泌出来,随着血液运输到相应的靶器官或靶细胞,靶器官和靶细胞之所以能和该激素结合是因为有特异性的受体。
【详解】A、瘦素属于动物激素,由脂肪细胞产生后可通过体液运输到全身各处,A错误;
B、瘦素是内分泌激素,主要通过调节细胞内的代谢反应来实现其生理功能,且需要通过体液运输,只能作用于特定的靶器官或靶细胞,B正确;
C、瘦素受体功能受抑制或瘦素分泌过少都可能导致饱腹感不足,进而导致食欲增强,摄食量增加,从而使脂肪积累增加,最终引起肥胖,C正确;
D、由题干可知,瘦素属于蛋白质类激素,可以通过注射发挥作用,D正确。
故选A。
第II卷(非选择题)
二、综合题(每空2分,共60分)
21. 图甲表示人体中部分体液A、B、C、D之间的关系,图乙是细胞与外界环境进行物质交换的示意图,其中①②③表示人体三种系统。回答下列问题:
(1)图甲中的B、D依次是____,红细胞的内环境是图甲中的____(填字母)。
(2)图乙中,属于消化系统的是____(填序号),属于泌尿系统的是____(填序号)。机体内环境的相对稳定,主要依靠____调节网络来维持。
(3)肌细胞中的O2浓度____(填“大于”、“等于”或“小于”)组织液中的。
【答案】(1) ①. 血浆、细胞内液 ②. B
(2) ①. ① ②. ③ ③. 神经—体液—免疫
(3)小于
【解析】
【分析】分析题图:图甲为人体中部分体液的关系图,A是组织液、B是血浆、C是淋巴液、D是细胞内液。图乙中①表示食物的消化吸收,需要通过消化系统才能完成;②表示二氧化碳排出体外,需要通过呼吸系统才能完成;③表示其他代谢废物排出体外,需要皮肤、泌尿系统来完成。
【小问1详解】
图甲中的C是单向箭头进出,C是淋巴液,则A表示组织液,B表示血浆,D表示细胞内液;红细胞的内环境是血浆,对应图中的B。
【小问2详解】
图乙中,①表示食物的消化吸收,需要通过消化系统才能完成;③表示其他代谢废物排出体外,可表示泌尿系统;机体内环境的相对稳定,主要依靠神经—体液—免疫调节网络来维持。
【小问3详解】
肌肉细胞可进行有氧呼吸消耗氧气,故肌细胞中的O2浓度小于组织液中的。
22. 图甲是缩手反射相关结构,图乙是图甲中某一结构的亚显微结构模式图。分析回答:
(1)图甲中f表示反射弧中的结构是____,产生痛觉的部位是____。
(2)图乙中神经递质由B细胞合成,突触小泡再与突触前膜融合,通过胞吐将神经递质释放到突触间隙,作用于突触后膜引起下一个神经元____。
(3)神经递质在突触间隙中以____方式移动到突触后膜,与受体结合,引起A细胞膜上发生信号转化是____。
(4)兴奋只能由B传到A,不能由A传到B的原因是____。
【答案】(1) ①. 感受器 ②. 大脑皮层
(2)兴奋或抑制 (3) ①. 扩散 ②. 化学信号→电信号
(4)神经递质只能由突触前膜释放,作用于突触后膜
【解析】
【分析】题图分析,图甲为反射弧的结构,f是感受器,e是传入神经纤维,a是效应器,d图是突触,乙是甲图d的放大;图乙中B是突触前膜,A是突触后膜,图中①是受体,②是离子通道,③是突触后膜,④是突触小体,⑤是突触小泡,⑥是髓鞘,⑦是线粒体。
【小问1详解】
图甲中e上有神经节,故f为感受器,感受器能接受刺激、产生兴奋和传导兴奋;感觉的形成在大脑皮层,即痛觉的产生部位是大脑皮层。
【小问2详解】
神经递质(兴奋性递质或抑制性递质)作用于突触后膜上的受体,引起突触后膜离子通透性改变,引起下一个神经元兴奋或抑制。
【小问3详解】
神经递质以胞吐的方式释放进入突触间隙,以扩散的方式移动到突触后膜,与受体结合后,在突触后膜上发生的信号变化是化学信号→电信号。
【小问4详解】
由于神经递质只能由突触前膜释放,通过突触间隙作用于突触后膜,因此兴奋只能由图中的B传递到A,而不能由由A传到B,即只能单向传递。
23. 排尿是一种复杂的反射活动,当膀胱充盈时,膀胱内牵张感受器产生的兴奋通过传导、传递使膀胱逼尿肌收缩、尿道括约肌舒张,从而产生排尿反射。如图表示人体神经系统不同中枢对排尿的调节过程。回答下列问题:
(1)牵张感受器产生的兴奋以电信号形式在b上进行传导,传导方向与膜____(填“内”或“外”)电流方向相同。
(2)脊髓对膀胱扩大和缩小的控制是由自主神经系统支配的:____兴奋,不会导致膀胱缩小;____兴奋,会使膀胱缩小。
(3)儿童夜间遗尿说明____发育不完善。而成年人之所以有意识地控制排尿,是因为____。以上实例说明神经系统对内脏的活动存在____调节。
【答案】(1)内 (2) ①. 交感神经 ②. 副交感神经
(3) ①. 大脑皮层 ②. 大脑皮层对脊髓进行着控制 ③. 分级
【解析】
【分析】人体通过神经系统对各种刺激作出规律性应答的过程叫做反射,反射是神经调节的基本方式。反射的结构基础为反射弧,包括五个基本环节:感受器、传入神经、神经中枢、传出神经和效应器。
【小问1详解】
牵张感受器产生的兴奋以电信号(神经冲动)的形式在b上进行传导,兴奋部位电位是外负内正,未兴奋部位是外正内负,因此兴奋传导方向与膜内电流方向相同,都是从兴奋部位传到未兴奋部位。
【小问2详解】
脊髓对膀胱扩大和缩小的控制是由自主神经系统支配的:交感神经兴奋不会导致膀胱缩小,而副交感神经兴奋,会使膀胱缩小。排尿时,逼尿肌处在收缩状态。
【小问3详解】
儿童夜间遗尿是因其排尿反射正常,但不受意识支配,说明儿童的大脑皮层发育不完善。成人之所以能有意识地控制排尿,是因为大脑皮层对脊髓进行着调控。以上实例反射说明神经系统对内脏的活动存在分级调节。
24. 完成下列有关动物激素的知识填空
【答案】 ①. 下丘脑 ②. 促进肾小管和集合管对水分的重吸收 ③. 胰岛素 ④. 蛋白质 ⑤. 生长激素 ⑥. 生长发育
【解析】
【分析】激素是由内分泌器官或细胞分泌的化学物质,通过体液进行运输,作用于特定的靶器官、靶细胞,具有微量和高效的特点。
【详解】1、抗利尿激素是由下丘脑分泌的,作用于肾小管和集合管细胞,可以促进肾小管和集合管对水分的重吸收,减少尿量的排出,保留体内的水分,使细胞外液的渗透压趋向于恢复正常。
2、胰岛B细胞分泌胰岛素,其化学本质是蛋白质。体内胰岛素水平的上升,一方面促进血糖进入组织细胞进行氧化分解,进入肝、肌肉并合成糖原,进入脂肪组织细胞转变为甘油三酯;另一方面又能抑制肝糖原的分解和非糖物质转变成葡萄糖,从而降低血糖。
3、垂体分泌的生长激素能够促进生长发育,主要促进蛋白质的合成和骨的生长。
25. 如图表示下丘脑参与人体体温、水盐和血糖平衡的部分调节过程。请回答下列问题:
(1)受到寒冷刺激时,促进腺体A分泌激素,腺体A表示的器官是____。
(2)人体剧烈运动大量出汗后,肾上腺皮质增加____的分泌,,促进肾小管集合管对____的重吸收。
(3)当血糖浓度上升时,下丘脑中的葡萄糖感受器接受刺激产生兴奋,使____细胞分泌胰岛素活动增强,促进血糖进入组织细胞____,此过程属于____调节。
【答案】(1)甲状腺 (2) ①. 醛固酮 ②. Na+
(3) ①. 胰岛B ②. 氧化分解 ③. 神经—体液
【解析】
【分析】下丘脑地位和功能:
①感受:渗透压感受器感受渗透压升降,维持水代谢平衡;
②传导:可将渗透压感受器产生的兴奋传导至大脑皮层,使之产生渴觉;
③分泌:分泌促激素释放激素,作用于垂体,使之分泌相应的激素或促激素;在外界环境温度低时分泌促甲状腺激素释放激素,在细胞外液渗透压升高时促使垂体释放抗利尿激素。
④调节:体温调节中枢、血糖调节中枢、渗透压调节中枢。
【小问1详解】
受到寒冷刺激时,甲状腺激素和肾上腺素分泌增加,提高细胞的代谢水平,增加产热量,但是肾上腺髓质分泌肾上腺素是受下丘脑神经调节直接支配的,甲状腺激素分泌是分级调节的。所以A表示甲状腺。
【小问2详解】
人体剧烈运动大量出汗后,内环境水分丢失,肾上腺皮质分泌的醛固酮增加,以促进肾小管和集合管对Na+的重吸收。
【小问3详解】心率(次/分)
体温(℃)
滑雪运动前
a1
b1
滑雪运动刚结束时
a2
b2
内分泌腺名称
分泌激素
激素的化学本质
激素作用的靶器官或靶细胞
激素的生理功能
(1)____
抗利尿激素
多肽
肾小管、集合管细胞
(2)____
胰岛B细胞
(3)____
(4)____
几乎全身细胞
降低血糖
垂体
(5)____
蛋白质
几乎全身细胞
促进(6)____,主要促进蛋白质的合成和骨的生长
四川省南充市阆中东风中学2023-2024学年高一上学期第二次段考生物试题(Word版附解析): 这是一份四川省南充市阆中东风中学2023-2024学年高一上学期第二次段考生物试题(Word版附解析),共19页。试卷主要包含了单选择题,非选择题等内容,欢迎下载使用。
2024南充阆中中学高一上学期12月月考生物试题含解析: 这是一份2024南充阆中中学高一上学期12月月考生物试题含解析,文件包含四川省南充市阆中中学2023-2024学年高一上学期12月月考生物试题原卷版docx、四川省南充市阆中中学2023-2024学年高一上学期12月月考生物试题含解析docx等2份试卷配套教学资源,其中试卷共24页, 欢迎下载使用。
四川省南充市阆中东风中学校2023-2024学年高二上学期第二次段考生物试题(Word版附解析): 这是一份四川省南充市阆中东风中学校2023-2024学年高二上学期第二次段考生物试题(Word版附解析),共20页。试卷主要包含了单选题,非选择题等内容,欢迎下载使用。

