所属成套资源:2024四川省射洪中学高二上学期10月月考试题及答案(九科)
2024四川省射洪中学高二上学期10月月考物理试题含解析
展开
这是一份2024四川省射洪中学高二上学期10月月考物理试题含解析,共6页。试卷主要包含了考试结束后,将答题卡交回等内容,欢迎下载使用。
(考试时间:75分钟 满分:100分)
注意事项:
1.答卷前,考生务必将自己的班级、姓名、考号填写在答题卡上。
2.回答选择题时,选出每小题答案后,用2B铅笔把答题卡上对应题目的答案标号涂黑。如需改动,用橡皮擦干净后,再选涂其他答案标号。写在本试卷上无效。
3.回答非选择题时,将答案写在答题卡对应题号的位置上。写在本试卷上无效。
4.考试结束后,将答题卡交回。
第I卷(选择题)
一、单选题(每题4分,共28分)
1. 关于电场强度,下列说法正确的是( )
A. 电场看不见,摸不着,因此电场实际不存在
B. 电荷间的相互作用是通过电场发生的
C. 根据电场强度的定义式可知,E与F成正比,E与q成反比
D. 由公式可知,放入电场中某点的检验电荷电荷量Q越大,则该点的电场强度越大
2. 如图所示,空间有一电场,电场中有两个点a和b。下列表述正确的是( )
A. 该电场是匀强电场
B. 正电荷在a、b两点受力方向相同
C. a点的电场强度比b点的大
D. a点的电势比b点的低
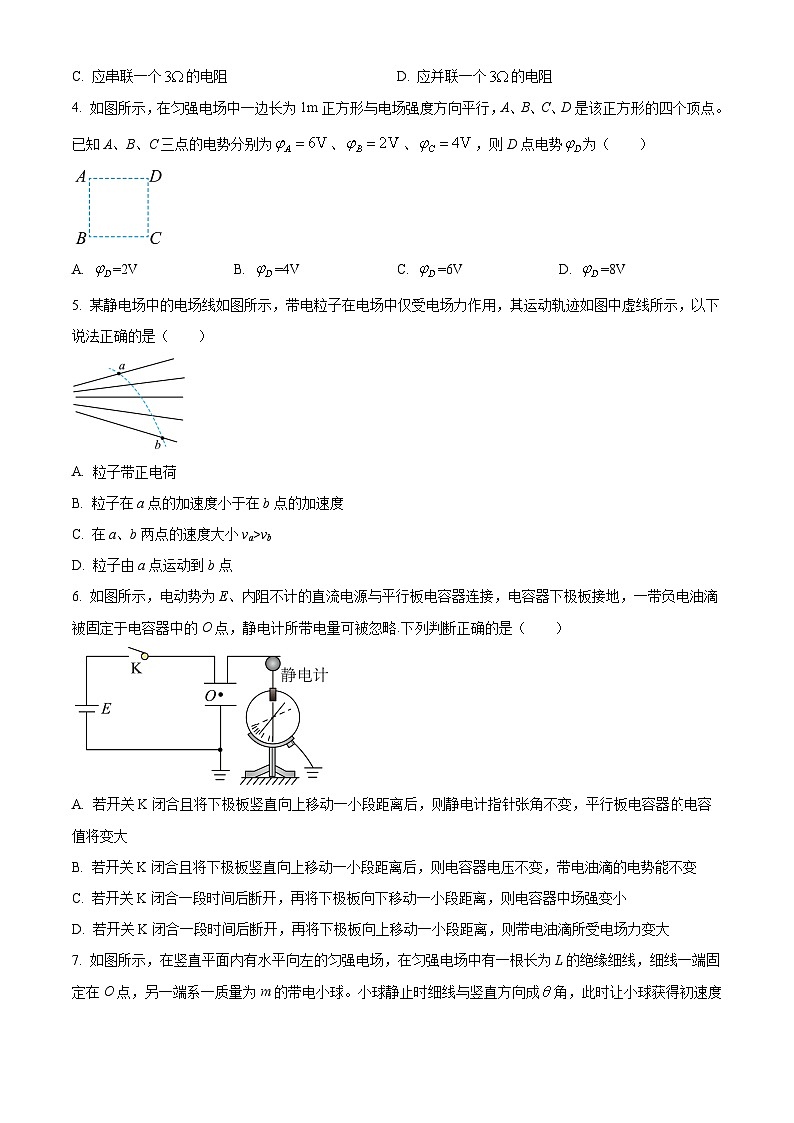
3. 有一电流表内阻为,满偏电流为0.6A,要把它改装成量程是3A的电流表,正确的方法是( )
A. 应串联一个的电阻B. 应并联一个的电阻
C. 应串联一个的电阻D. 应并联一个的电阻
4. 如图所示,在匀强电场中一边长为1m正方形与电场强度方向平行,A、B、C、D是该正方形的四个顶点。已知A、B、C三点的电势分别为、、,则D点电势为( )
A. =2VB. =4VC. =6VD. =8V
5. 某静电场中的电场线如图所示,带电粒子在电场中仅受电场力作用,其运动轨迹如图中虚线所示,以下说法正确的是( )
A. 粒子带正电荷
B. 粒子在a点的加速度小于在b点的加速度
C. 在a、b两点的速度大小va>vb
D. 粒子由a点运动到b点
6. 如图所示,电动势为E、内阻不计的直流电源与平行板电容器连接,电容器下极板接地,一带负电油滴被固定于电容器中的O点,静电计所带电量可被忽略.下列判断正确的是( )
A. 若开关K闭合且将下极板竖直向上移动一小段距离后,则静电计指针张角不变,平行板电容器电容值将变大
B. 若开关K闭合且将下极板竖直向上移动一小段距离后,则电容器电压不变,带电油滴的电势能不变
C. 若开关K闭合一段时间后断开,再将下极板向下移动一小段距离,则电容器中场强变小
D. 若开关K闭合一段时间后断开,再将下极板向上移动一小段距离,则带电油滴所受电场力变大
7. 如图所示,在竖直平面内有水平向左的匀强电场,在匀强电场中有一根长为L的绝缘细线,细线一端固定在O点,另一端系一质量为m的带电小球。小球静止时细线与竖直方向成角,此时让小球获得初速度且恰能绕O点在竖直平面内沿逆时针方向做圆周运动,重力加速度为g,不考虑空气阻力。下列说法正确的是( )
A. 匀强电场的电场强度
B. 小球做圆周运动过程中动能的最小值为
C. 小球运动至圆周轨迹的最高点时机械能最小
D. 小球从初始位置开始,在竖直平面内运动一周的过程中,其电势能先减小后增大
二、多选题(每题4分,共12分,漏选得2分,错选不得分)
8. 如果在某电场中将电荷量为的正电荷,仅在电场力作用下由A点移到B点,静电场力做功为,则( )
A. 电荷在B点的动能比在A点的动能小
B. 电荷在B点的电势能比在A点的电势能小
C. 两点间电势差为
D. 若在两点间移动一个负电荷,则静电力做功-4.0×10-4J
9. 如图所示,一直流电动机与阻值R=9Ω的电阻串联在电源上,电源的电动势E=10V,内阻r=1Ω。闭合开关,电动机正常工作时,用理想电压表测出电动机两端电压U=5V,已知电动机线圈的电阻RM=1Ω,则下列说法中正确的是 ( )
A. 通过电动机的电流为B. 电阻R的电压为4.5V
C. 电源的输出功率为5WD. 电动机的输出功率为2.25W
10. 如图所示的电路,水平放置的平行板电容器中有一个带电液滴恰好处于静止状态。现将滑动变阻器的滑片向上移动一段距离,电压表示数变化量的绝对值为,电流表示数变化量的绝对值为,电压表和电流表均视为理想电表,定值电阻,和电池内阻r阻值相等,则( )
A 电压表示数变小B. 液滴将向上运动
C. 保持不变D. 电源的输出功率增大
第II卷(非选择题)
三、实验题(18分)
11. 某同学要测量一均匀新材料制成的导电圆柱体的电阻率ρ,进行了如下实验操作:
(1)用螺旋测微器测量圆柱体的直径如图甲所示,由图可知其直径D=________;用游标卡尺测量圆柱体的长度L如图乙所示,由图可知其长度L=________。
(2)用多用电表的电阻“×10”挡,按正确的操作步骤测量此圆柱体的电阻,表盘示数如图丙所示,则该电阻的阻值为________Ω;
(3)该同学想用伏安法更精确地测量其电阻,现有器材及其代号和规格如下:
待测圆柱体电阻Rx:
电流表A(量程,内附约);
电压表V(量程,内阻约);
直流电源E(电动势4V,内阻不计);
滑动变阻器R(阻值范围,允许通过的最大电流);
开关S以及导线若干
为减小测量误差,请在图中虚线框内画出完整的实验原理电路图____________;
(4)正确连接实验电路,测得多组电压表示数U和对应电流表示数I,通过描点作出的U-I图像为一条过原点的倾斜直线,其斜率为k,则该材料的电阻率ρ=________(用k、L、D三个物理量表述);
(5)由于电表内阻的影响,实验中电阻率的测量值________(选填“大于”或“小于”)真实值。
12. 某同学用伏安法测一节干电池的电动势和内阻,现备有下列器材:
A.被测干电池一节
B.电流表1:量程0~3A,内阻约为
C.电流表2:量程0~0.6A,内阻约为
D.电压表1:量程0~3V,内阻未知
E.电压表2:量程0~15V,内阻未知
F.滑动变阻器:,2A
G.开关、导线若干
在现有器材的条件下,要尽可能准确地测量电池的电动势和内阻.
(1)在上述器材中请选择适当的器材(填写器材前的字母):电流表选择______,电压表选择______.
(2)实验电路图应选择如图中的______(填“甲”或“乙”).
(3)根据实验中电流表和电压表的示数得到了如图丙所示的图象,则干电池的电动势______V,内电阻______.
四、解答题
13. 把一个带电量的点电荷放入非匀强电场中的某一点,所受到的电场力。求:
(1)该点的电场强度E的大小是多少?
(2)若在该点放入带电量的点电荷,求该点电荷所受电场力F2的大小?
14. 在如图所示的电路中,已知电源电动势,内阻,电阻,滑动变阻器的阻值可连续增大。
(1)当为多大时,消耗功率最大?最大功率为多少?
(2)当为多大时,电源的输出功率最大?最大功率为多少?
(3)当为多大时,消耗的功率最大?最大功率为多少?此时电源的效率为多少?
15. 如图所示,平行金属板水平放置,上极板带负电,下极板带正电且与光滑绝缘圆弧轨道平滑连接,金属板长,板间距,两极板电势差为,有一质量为、电荷量的带正电小球(可视为质点)沿水平方向从两平行金属板的中央以初速度v0=1m/s射入两板间的匀强电场,恰好从A点沿切线方向进入圆弧轨道,轨道半径,点为轨道的圆心,轨道上点与地面相切,间虚线区域存在水平向右的匀强电场,,,点右侧有一个高的光滑斜面,不计小球从点滑上斜面处(或从斜面下滑到点)的机械能损失,带电小球需考虑重力且重力加速度,求:
(1)小球在两极板间运动的时间;
(2)小球在两极板间运动时的加速度大小及小球第一次到达点时的速度大小;
(3)若间动摩擦因数,小球在间通过的路程s。
相关试卷
这是一份四川省射洪中学2023-2024学年高二上学期12月月考物理试题(Word版附解析),共20页。试卷主要包含了考试结束后,将答题卡交回等内容,欢迎下载使用。
这是一份四川省射洪中学2023-2024学年高二上学期第三次月考物理试题(Word版附解析),共9页。试卷主要包含了考试结束后,将答题卡交回,下列说法中正确的是,5mg,9 Ω);电阻箱R2;导线若干,6 A,内阻RA=2等内容,欢迎下载使用。
这是一份四川省射洪中学2023-2024学年高二上学期第二次月考物理试题(Word版附解析),共18页。试卷主要包含了单项选择题,多项选择题,实验题,计算题等内容,欢迎下载使用。

