期中模拟卷02(广州)2023-2024学年七年级语文上学期期中模拟考试试题及答案(含答题卡)
展开一、(5小题,16分)
1.(2分)【答案】D
2.(2分)【答案】A
3.(2分)【答案】C
4.(2分)【答案】B
5.(8分)
(1)(2分)【答案】交贤友互帮助共同成长
(2)(2分)
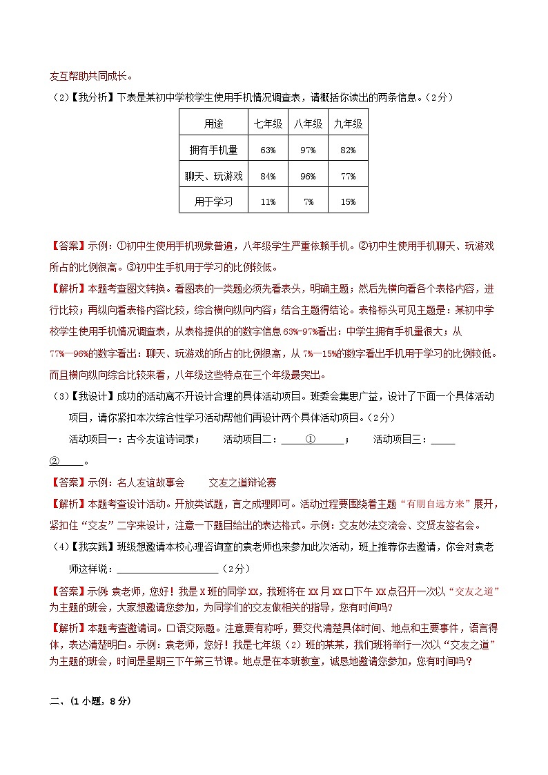
【答案】示例:①初中生使用手机现象普遍,八年级学生严重依赖手机。②初中生使用手机聊天、玩游戏所占的比例很高。③初中生手机用于学习的比例较低。
(3)(2分)
【答案】示例:名人友谊故事会 交友之道辩论赛
(4)(2分)
【答案】示例:袁老师,您好!我是X班的同学XX,我班将在XX月XX口下午XX点召开一次以“交友之道”为主题的班会,大家想邀请您参加,为同学们的交友做相关的指导,您有时间吗?
二、(1小题,8分)
6.(8分)
(1)(4分)
【答案】①秋风萧瑟 ②断肠人在天涯 ③人不知而不愠 ④于我如浮云 ⑤回乐烽前沙似雪 ⑥落花时节又逢君 [4分。每空1分。错、漏、多一个字,该空不得分。]
(2)(4分)
【答案】①遥怜故园菊 应傍战场开 ②海日生残夜 江春入旧年[4分。每小题2分,每空1分。错、漏、多一个字,该空不得分。]
第二部分 阅读与鉴赏 (共46分)
三、(5小题,16分)
阅读下面的文段,完成7~10题。(10分)
7.(2分)【答案】B
8.(2分)【答案】季札心知之/为使上国/未献
9.(4分)
【答案】(1)朋友感到很惭愧,(于是)下了车子想拉他(元方)。元方头也不回的走进家门。(2)徐君已经死了,这是要送给谁呢?
10.(2分)【答案】为人处事、待人接物要讲究诚信。
11.(6分)
(1)(3分)
【答案】示例:①点名事情发生时令。②烘托凄凉伤感的氛围。③表达了作者对朋友远走他乡的伤感之情。
(2)(3分)
【答案】示例:不能替换,作者把对朋友的“愁心”交付拟人化的月亮,让月亮替代自己陪伴朋友到所到之地,表达了作者的牵挂关切之情;如果变成“风”,月亮随风到夜郎西,难以体现作者情感。
四、(8小题,30分)
(一)阅读以下材料,完成12~15题。(14分)
12.(3分)【答案】A
13.(3分)【答案】A篆书、B楷书(真书、正书)、C隶书
14.(5分)
【答案】有利因素:①教育部明确指出中小学可以以不同形式开设书法课;②绝大多数受访者对书法教育持支持态度,社会基础好。不利因素:①书法实用性不强,许多人对学习书法缺乏积极性;②学校缺乏专业的书法教师;③中小学学习压力大,书法学习时间无法保证。
15.(3分)
【答案】示例:①要求老师在书法教学中多鼓励学生;②营造有利于书法教育的环境氛围;③开展丰富多彩的活动;④聘请书法老师到校举办书法讲座并现场指导示范。(如具体答出开展诸如“参观”“评比”“展览”等活动亦可)(任意三点均可)
(二)阅读下面文字,完成16~21题。(16分)
16.(2分)
【答案】“我”买回红朵百合并欣赏它的开放以及“我”的感受。
17.(3分)
【答案】开始时惊喜地发现红色花苞,憧憬圆茎开出美丽的百合,夜间绽放时兴奋和欣喜,最后安静下来。
18.(3分)
【答案】“竟然”是副词,表示出乎意料,这里表明红朵百合的获得具有偶然性,表现出“我”发现红朵百合时的惊喜之情。
19.(3分)
【答案】用比喻、拟人的修辞手法,生动形象地写出了红朵百合花朵的形状和开放时蓬勃的生命力,表达了作者对红朵百合的喜爱和赞美之情。
20.(3分)
【答案】丰富文章内容,增添诗情画意,写出花儿开放驱走了诗人内心的寂寞,表达了“我”看到百合花开放时的愉悦之情。
21.(2分)
【答案】红朵百合积蓄力量,遵从规律,不急不躁,最大限度地展现自己生命的美好;人也要不断充实自己,完善自己,合理安排人生,美丽一生。
第三部分 写作 (共50分)
五、(1小题,50分)
22.作文。(50分)
【范文】
有你,真好!
在我成长的旅途中,你一直是那耀眼的北斗七星,在漫漫长夜中指引我前行!你也是那充满无限光芒的太阳,让我心中充满温暖。
这件事或许你还记得,或许你不曾记得。可它一直刻在我的心里,挥之不去。
我踏着沉重的步子走上回家的路。周围的一切都是如此黯淡无光。时间一点一滴地流淌,在我的心中起伏荡漾,脚下的路是如此漫长……我想,我要迎接一场“暴风雨”。
进入客厅便看到您的身影,看到了您冷峻沧桑的脸庞,我的心从头冷到底……进入客厅便看到您的身影,看到了您冷峻沧桑的脸庞,我的心从头冷到底……终于,我鼓起勇气,拿出了试卷,看着上面的分数,我的心又骤冷成冰,当我颤抖着拿出试卷给了您,低下头,像只待宰的羔羊。
心中的雨点并没有来,您只是抚摸我的头:“没事儿,下次努力就行了!”我是如此震惊,心中充斥着复杂的感情,不知是庆幸,不知是愧疚,不知是不安……我的心中的冰仿佛正在融化,一股暖流在我心中游荡!不断洗涤我的心!
我心中的夜被你那闪烁的星光所照耀,您,给了我鼓励。让我在精神世界增添了动力……经过一番执着地努力,我终于取得了优异的成绩,您又像那太阳照耀我心中的黑暗!
我蹦蹦跳跳着回到家,周围的一切都动了起来,一齐为我鼓掌!路还是这么漫长,我的脚步也越来越快……回到家,我满心欢喜地递出了试卷,欣喜地望着您的脸。您的脸上露出了一丝笑容,但也是稍纵即逝。我知道,您的心情也很复杂,是骄傲?是欢喜?是欣慰?我不曾得知。
您说的那句话让我至今刻骨铭心:“这次考得很好,但取得好成绩不能骄傲,孩子,要再接再厉!”
当时,我不能理解您所说的话。我以为您会给我奖励,我以为您会赞佩我,我以为……现在,随着我年龄的增长,我逐渐理解到您的苦心。所以,您的话全部都印在我的脑海里,永远抹不去!
爸爸,您是我生命中的北斗七星;您是我黑暗中的明灯;您是我心灵港湾中的灯塔。
我想到您说:“成长路上,有你真好!”
附加题(8分)
【名著阅读】
1.(2分)【答案】①迎神赛会 ②五猖会
2.(2分)【答案】A
3.(4分)
【答案】①批判对儿童读物题材的限制 ②示例:鲁迅的教育观念十分开放,主要以儿童的心理健康为主,强调了保护儿童天性的重要性。同时也启发我们,当今教育要尊重儿童的天性。
期中模拟卷02(天津)2023-2024学年七年级语文上学期期中模拟考试试题及答案(含答题卡): 这是一份期中模拟卷02(天津)2023-2024学年七年级语文上学期期中模拟考试试题及答案(含答题卡),共7页。试卷主要包含了古诗文默写,课外文言文阅读,文学作品阅读,综合性学习与名著阅读,作文等内容,欢迎下载使用。
期中模拟卷02(深圳)2023-2024学年七年级语文上学期期中模拟考试试题及答案(含答题卡): 这是一份期中模拟卷02(深圳)2023-2024学年七年级语文上学期期中模拟考试试题及答案(含答题卡),共7页。试卷主要包含了基础,阅读,写作等内容,欢迎下载使用。
期中模拟卷02(江苏无锡)2023-2024学年七年级语文上学期期中模拟考试试题及答案(含答题卡): 这是一份期中模拟卷02(江苏无锡)2023-2024学年七年级语文上学期期中模拟考试试题及答案(含答题卡),共7页。试卷主要包含了积累与运用,阅读与鉴赏,表达与交流等内容,欢迎下载使用。

