【期中真题】黑龙江省大庆实验中学2022-2023学年高一下学期期中地理试题(学考).zip
展开
大庆实验中学实验二部2022级高(一)下学期期中考试
地理试题(学考)
一、选择题(本大题共40小题,每小题2分,共80分)
2023年春节贺岁影片《流浪地球》又一次火爆荧屏,该片讲述了“太阳危机”即将来袭,人类将面临末日灾难与生命存续双重挑战的故事。下图是太阳系示意图。据此完成下面小题。
1. 地球如逃离太阳系向外流浪将依次经过的天体运行轨道是( )
A. 水星、金星、火星、水星 B. 金星、木星、火星、天王星
C. 火星、木星、土星、天王星 D. 木星、土星、海王星、天王星
2. 下列能源中与太阳辐射无关的是( )
A. 风能 B. 化石能 C. 地热能 D. 水能
【答案】1. C 2. C
【解析】
【1题详解】
地球要逃离太阳系,必然要经过地球轨道以外的天体轨道,因此地球在逃离太阳系向外流浪的过程中依次经过的天体运行轨道是火星、木星、土星、天王星、海王星的轨道,而不会穿过水星和金星的轨道,C正确,AB错误。天王星轨道在海王星轨道内侧,因此先经过天王星轨道,后经过海王星轨道,D错误。故选C。
【2题详解】
地球表面因获得的太阳辐射不同而冷热不均,从而形成气压差异,水平方向上大气由高气压流向低气压形成风,所以风能与太阳辐射有关,A不选;化石能是古代生物固定的太阳能,B不选;地热能是地球内部岩浆活动产生的能量,与太阳辐射无关,C符合题意。水循环带来水能,水循环蒸发环节能量来自太阳辐射,水汽输送的风能量来自太阳辐射,水能与太阳辐射有关,D不选;故选C。
【点睛】太阳辐射是地球上的水、大气运动和生命活动的主要动力,风能、水能以及生物死后埋藏到地下形成的化石能源都与太阳辐射有关。
北京时间2023年2月6日9时17分,土耳其发生7.8级地震,震源深度20千米。震后,中国19支救援队伍500多人驰援土耳其灾区,在积极营救幸存者的同时也播撒了国际人道主义的“种子”。据此完成下列小题。
3. 此次地震的震源位于( )
A. 地核 B. 上地幔 C. 地壳 D. 软流层
4. 地震发生时( )
A. 一次地震有多个震级 B. 震级相同的点连接成等震线
C. 震源越深,对地表的破坏越大 D. 一次地震可以有多个烈度
【答案】3. C 4. D
【解析】
【3题详解】
结合材料和所学知识,本次地震震源深度20千米,该深度属于地壳,大陆地区平均地壳深度33千米,C正确;地核位于地下2900千米以下,A错误;上地幔与软流层位于莫霍界面(33千米)至地下2900千米的古登堡界面之间,BD错误,故选C。
【4题详解】
结合材料和所学知识,一次地震只有一个震级,但可以有多个烈度,A错误,D正确;烈度相同的点连接成等震线,B错误;震源越深,对地表的破坏越小,C错误,故选D。
【点睛】地震对于地面建筑破坏程度叫做烈度,一个地震只有一个震级,但可以有多个烈度。
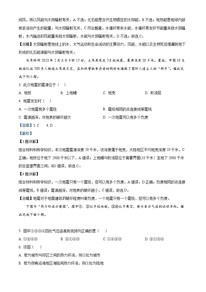
下图为“热力环流示意图”,图中①、②位于近地面,③④位于高空,箭头表示气流的运动方向。据此完成下面小题。
5. 图中①②③④四处气压由高到低排列正确的是( )
A. ①②④③ B. ②①④③ C. ①④②③ D. ②①③④
6. 该图( )
A. 若为城市与郊区之间的热力环流,则①处为城市
B. 若为夜晚沿海地区海陆间热力环流,则①处为陆地
C. 若为白天谷地与山顶间的热力环流,则②处为谷地
D. 若为白天裸地与草地间的热力环流,则②处为草地
【答案】5. A 6. B
【解析】
【5题详解】
海拔越高气压越低,故位于近地面的①②两地气压要高于位于高空的③④两地,而根据水平气流运动方向是由高压向低压运动,可判断近地面①处气压高于②处,高空④处气压高于③处,A正确、BCD错误。故选A。
【6题详解】
根据垂直气流运动状况,可判断近地面①处气温较低,②处气温较高。若为城市热力环流,则①处为郊区,排除A;若为夜晚沿海地区海陆间热力环流,则①处为陆地,B正确;若为白天谷地与山顶间的热力环流,则②处为山顶,排除C;若为白天裸地与草地间的热力环流,则②处为裸地,排除D。故选B。
【点睛】热力环流的规律:高空与近地面气压相反;海拔越高,气压越低,气温越低。在同一水平面上,气压高的地方等压面上凸,气压低的地方等压面下凹。同一地点高空与近地面气压相反,近地面为低压,则在垂直方向上为上升气流,多形成阴雨天气。高压相反。
下图为大气的垂直分层示意图,读图完成下面小题。
7. 图中甲层的主要特点是( )
A. 大气密度小 B. 上部热、下部冷丁层
C. 天气现象复杂多变 D. 空气以水平运动为主
8. 最适合大型客机飞行的是( )
A. 甲层 B. 乙层 C. 丙层 D. 丁层
【答案】7. C 8. B
【解析】
【7题详解】
结合所学知识可知,图中,甲是对流层,大气密度最大,A错误;上部冷下部热,以垂直的对流运动为主,BD错误;天气现象复杂多样,多云雾雨雪现象,C正确;故选 C 。
【8题详解】
结合所学知识,乙层是平流层,空气以平流运动为主,大气运动比较稳定,透明度高,有利于飞机高空飞行, B 正确。甲处是对流层,天气复杂多变,丙和丁属于高层大气,空气稀薄,高度太高,不利于高空飞行,ACD错误,故选 B。
【点睛】大气的垂直分层及特点:大气层自下而上分为对流层(平均12km)、平流层和高层大气。①对流层:气温随高度的增加而递减;对流运动显著;天气现象复杂多变。②平流层:气温随高度迅速升高;以水平运动为主;天气晴朗。 因该层能见度好,有利于高空飞行; 存在一个臭氧层,使地球生物免受紫外线侵害。③高层大气:气压很低,空气密度很小。存在电离层。
下图(线为等高线,单位:m)表示一种由风力堆积形成的地表形态。读图完成下面小题。
9. 图示地区的盛行风向是( )
A. 东北风 B. 东南风 C. 西北风 D. 西南风
10. 由于河水和海水的相互顶托,河流入海口常形成水下沙坝。其形成的外力作用主要是( )
A. 风化作用 B. 侵蚀作用 C. 搬运作用 D. 堆积作用
【答案】9. C 10. D
【解析】
【9题详解】
图示地区为新月形沙丘的等高线俯视图,结合所学知识,新月形沙丘迎风坡缓,背风坡陡。由图可知图示西北侧等高线稀疏,东南侧等高线密集,由此可知西北方坡度缓和,东南方较陡,因此本地主要盛行西北风,C正确,ABD错误。
【10题详解】
河流入海口处地势低平,河流携带泥沙堆积,受到海水顶托作用形成稳定的水下沙坝,因此外力作用是堆积作用,D正确。风化作用使地表岩石破碎,碎屑物质残留在地表;侵蚀作用是改变地面岩石及其风化物的过程,通常使得地表物质离开原地;搬运作用是实现物质空间移动的过程;ABC并非水下沙坝形成的外力作用。综上所述,D符合题意,ABC错误。
【点睛】沙丘是含大量沙粒的气流遇到灌丛或石块时,风沙受阻堆积形成。沙丘是沙漠地区基本的地表形态,分固定沙丘、半固定沙丘和流动沙丘,其区别主要在于植被覆盖率和地表疏松程度。
11. 延庆干家店镇硅化木国家地质公园核心区内发现了大批珍贵的、距今约1.4亿至3.5亿年前的恐龙足迹化石。恐龙繁盛的时代是( )
A. 太古宙 B. 元古宙 C. 古生代 D. 中生代
【答案】D
【解析】
【详解】中生代时,爬行动物(恐龙类、色龙类、翼龙类等)空前繁盛,故有爬行动物时代之称,或称恐龙时代。D正确,ABC错误,故选D。
2022年9月18日下午4点30分前后台风南玛都在日本九州岛指宿市沿海登陆,登陆时为强台风级(15级,48米/秒)。下图是水循环示意图,图中序号表示水循环各环节。完成下面小题。
12. 促使台风“南玛都”在日本登陆水循环环节是( )
A. ① B. ③ C. ④ D. ⑤
13. 植被对水循环环节有重要影响,植树造林可以使( )
A. ②增多 B. ⑥减少 C. ⑦减少 D. ⑧增多
【答案】12. A 13. D
【解析】
【12题详解】
促使台风“南玛都”在日本登陆的水循环环节是水汽输送。图中①为水汽输送,③为蒸发、④为降水,⑤为地表径流,故A正确,BCD错误,故选A。
【13题详解】
植被有涵养水源,保持水土的功能,因此植树造林可以增加下渗(⑦),减少地表径流(⑤),增加地下径流(⑧),增加植物蒸腾(⑥),B、C错误,D正确;植被无法影响海洋降水(②),A错误。故选D。
【点睛】水循环包括三大类型:海上内循环,陆地内循环和海陆间大循环。其中,海陆间循环是促进陆地水体更新的最重要的循环类型。水循环环节包括蒸发,水汽输送,降水,下渗,地表径流,地下径流等方面,其中,受人类活动影响最明显的为地表径流和下渗。
左图为我国某市连续三天的天气预报图,右图为大气受热过程示意图。完成下面小题。
14. 近地面大气主要的直接热源是( )
A. ① B. ② C. ③ D. ④
15. 与10月31日相比,11月2日昼夜温差较小的主要原因是( )
A. ②增强、③减弱 B. ①增强、③增强 C. ①减弱、④减弱 D. ②增强、④增强
【答案】14. C 15. D
【解析】
【14题详解】
读图可知,图中①表示到达地表的太阳辐射,②表示大气反射作用,③表示地面辐射,④表示大气逆辐射。近地面大气主要靠吸收地面辐射增温,故地面辐射是近地面大气的主要直接热源,C正确、ABD错误。故选C。
【15题详解】
读图可知,图中①表示到达地表的太阳辐射,②表示大气反射作用,③表示地面辐射,④表示大气逆辐射。结合所学知识可知,多云的天气昼夜温差较小主要是因为多云的天气云层较厚,白天对太阳辐射的削弱作用较强,②增强,使得白天的温度不至于过高;夜间大气逆辐射即④增强,保温作用较强,夜晚的温度不至于过低,导致昼夜温差较小,D正确,ABC错误。故选D。
【点睛】大气两大热力作用:(1)大气对太阳辐射的削弱作用:大气层中的水汽、云层、尘埃等对太阳辐射的反射、吸收和散射作用削弱太阳辐射。(2)大气对地面的保温作用:对流层中的二氧化碳、水汽等吸收地面长波辐射,使大气增温;大气逆辐射把部分热量还给地面,补偿地面损失的热量。
“候鸟式”养老是当今兴起的一种新型养老模式。不少北方老年人选择冬季到南方的城市居住、旅游,北方天暖后再回到原地居住。攀枝花位于我国西南地区某山间谷地,近年来成为我国冬季养老的热点城市,正实现由“钢城”向“阳光花城”的转型。据此完成下列小题。
16. 影响攀枝花成为“候鸟式”养老目的地的主要因素是( )
A. 气候因素 B. 经济因素 C. 资源因素 D. 文化因素
17. 大量外来人口对“阳光花城”兴起的影响表述正确的是( )
①有利于缓解劳动力不足 ②促进产业结构转型升级
③促进当地经济发展 ④优化当地人口结构
A. ②③④ B. ②③ C. ①②③ D. ①④
【答案】16. A 17. B
【解析】
【16题详解】
由材料“不少北方老年人选择冬季到南方的城市居住、旅游,北方天暖后再回到原地居住。”可知,影响攀枝花成为“候鸟式”养老目的地的主要因素是气候因素,与经济因素、政治因素、社会文化因素无关,A正确,BCD错误;故选A。
【17题详解】
根据所学知识可知,老年人选择候鸟式养老,老年人不是劳动力,不能缓解当地劳动力不足,①错误;由材料“近年来攀枝花已成为我国冬季养老的热点城市之一,攀枝花正在实现由“钢城”向“阳光花城”的转型”可知,老年人候鸟式养老选择攀枝花促进了攀枝花城市第三产业比重的上升,促进产业结构转型升级,②正确;大量老年人的流入,会带动当地消费,促进经济发展,③正确;大量外来人口是老年人,会加重当地人口老龄化,不能优化当地人口结构,④错误;综上所述,B正确,ACD错误;故选B。
【点睛】人口迁移对迁出地和迁入地的影响:在一定程度上可以缓解迁出地人地矛盾,保护生态环境;加强与外界的社会、经济、科技和文化联系;更好地利用土地资源;但也会导致更多的人才外流,劳动力短缺。为迁入地提供了大量的劳动力;促进了商品流通和经济发展;有利于第三产业的发展;但也会增加公共设施的负担和管理难度;对自然生态环境产生深刻的影响。
18. 下图为海洋权益的划分示意图。根据《联合国海洋法公约》,图中序号所代表的海域,正确的是( )
A. ②是专属经济区 B. ①是领海 C. ③是毗连区 D. ④是内水
【答案】C
【解析】
【详解】读图分析,①位于领海基线以内,为内水;②由领海基线向外延伸12海里,为领海;③位于领海以外12海里范围,为毗连区;④为领海基线向外200海里以内,是专属经济区。故选C。
【点睛】内水是指国家领陆内及领海基线向陆一侧水域,包括河流及其河口、湖泊、港口、内海和历史性海湾等。
土壤是环境各要素综合作用的产物。据此完成下面小题。
19. 下列成土因素,最活跃是( )
A. 气候和地形 B. 地形和母质 C. 地形和生物 D. 气候和生物
20. 与陡坡相比,缓坡土壤肥力一般较高是因为( )
A. 地下水埋藏较深 B. 有机质积累较多
C. 生物残体分解慢 D. 岩石风化速度快
【答案】19. D 20. B
【解析】
【19题详解】
由所学知识可知,土壤的成土母质来源于岩石形成的风化物,气候对土壤形成的影响主要是通过降水和气温实现,通过降水影响土壤的水分,通过气温影响土壤的热量,气候影响岩石的物理和化学风化过程;生物是土壤有机物质的来源,气候和生物是在土壤的形成过程中比较活跃的因素,D正确;成土母质和地形相对稳定,不会明显变化,成土母质、地形特征对土壤的形成都有影响,但不是比较活跃的因素,ABC错误。故选D。
【20题详解】
由所学知识可知,缓坡水流速度较慢,流水下渗作用较强,因此地下水埋藏较浅,A错误;在陡坡上,水流速度快,侵蚀强,地表疏松物质迁移速度较快,有机质、矿物养分难以保留,很难发育成深厚的土壤;缓坡水流速度慢,地表疏松物质迁移速度较慢,有机质、矿物养分积累多,土壤肥力一般较高,B正确;温度高,生物残体分解快,陡坡和缓坡温度差异不大,C错误;坡度对风化作用影响小,陡坡缓坡的岩石风化速度差异不大,D错误。故选B。
【点睛】影响土壤形成的因素有:成土母质、气候、生物、地形、时间和人类活动。
下图为不同地理环境下的典型植物。据此完成下面小题。
21. 造成图片中三种植物形态差异的最主要原因是( )
A. 水分 B. 热量 C. 地形 D. 土壤
22. 下列不是骆驼刺主要分布地区的植被特征的是( )
A. 叶面细小 B. 根系发达 C. 植被稠密 D. 群落结构简单
【答案】21. A 22. C
【解析】
【21题详解】
由图示景观信息可以得出,草原巨人锤树生长在热带草原气候区,为减少干季水分蒸发,形成图示植被外形特点,便于将水分储存在植物体内;由图可以看出,骆驼刺根系发达,主要是该地区气候干旱,地下水埋藏较深;热带季雨林分布地区年降水丰富,植被生长茂盛,树木可独木成林。因此三种植物形态差异的最主要原因为水分条件的差异,A对;B、C、D错。本题选A。
【22题详解】
由上题及所学知识可知,骆驼刺生活在干旱的荒漠,而其他生活在此的植物,为了减少蒸发,会形成细小的叶片,A说法正确;为获取更多水源,会演化出发达的根系,B说法正确;由于荒漠环境恶劣,植被十分稀少,且群落结构比较简单,D说法正确、C说法错误。根据题意选择错误说法,本题选C。
【点睛】荒漠地区的植被特点:根系发达、叶片细小且有绒毛,甚至呈针状;植被群落结构简单且植株矮小。
读某城市功能分区示意图,完成问题。
23. 城市中最为广泛的土地利用方式是( )
A. 商业用地 B. 住宅用地
C. 工业用地 D. 交通用地
24. 若数字①一④表示城市各功能区,则①最有可能是( )
A. 住宅区 B. 商业区
C. 绿化带 D. 工业区
【答案】23. B 24. B
【解析】
【23题详解】
根据所学知识可知,住宅用地是城市中占地面积最广,最为广泛的土地利用方式,B正确,ACD错误。故选B。
【24题详解】
读图可知,①位于市中心,且位于城市干道交汇处,人口流量大,消费人群多,应为商业区,B正确,ACD错误,故选B。
【点睛】城市功能区分布与特征:1、居住区位于商业区或工业区的外围,是城市的主要区域。背景、密度中等、配套设施齐全。2、商业区位于城市中心或副中心,具有高密度、高人流的特点。3、工业区位于城市外围,具有低密度、高物流的特点。
下图为纽芬兰岛位置及附近洋流示意图,据此完成下面小题。
25. 甲、乙两支洋流按性质分别属于( )
A. 暖流暖流 B. 暖流寒流 C. 寒流暖流 D. 寒流寒流
26. 洋流对地理环境会产生重大影响,下列说法正确的是( )
A. 甲乙交汇处形成了世界性的大渔场 B. 乙洋流加快了南行海轮的航速
C. 海洋污染物会向西扩散 D. 甲洋流加剧了沿岸气候变暖
【答案】25. C 26. A
【解析】
【分析】
【25题详解】
读图可知,甲、乙两洋流所在海域为北大西洋海区,甲洋流由高纬度流向较低纬度,应为寒流,乙洋流由较低纬度流向较高纬度,应为暖流。由此判断,甲、乙两支洋流按性质分别属于寒流、暖流,C正确,ABD错误。故选C。
【26题详解】
甲、乙交汇处属于寒暖流交汇地带,海水搅动,底层海水中的营养元素上泛,浮游生物繁盛,鱼的饵料丰富,形成了世界性的大渔场——纽芬兰渔场,A正确;图中显示,乙洋流大致由南向北流,不会加快了南行海轮的航速,B错误;图中洋流主要向偏东方向流动,因此海洋污染物会向东扩散,C错误;甲洋流为寒流,对沿岸气候具有降温减湿作用,因此甲洋流不会加剧了沿岸气候变暖,D错误。故选A。
【点睛】洋流对地理环境的影响:(1)对气候的影响:暖流会对沿岸起到增温增湿作用,寒流相反。(2)对海洋生物的影响:寒暖流交汇(北海、北海道、纽芬兰)和上升流(秘鲁)易成渔场。(3)对海洋环境的影响:加快污染物的净化速度和扩大污染物的影响范围。(4)对航海的影响:顺洋流航行可节省燃料,缩短航行时间。
下图示意我国西部某省2004年以来,年末常住人口和城镇人口比重的变化。读图完成下面小题。
27. 该省2010年年末常住人口比2004年少,主要影响因素是( )
A. 气候 B. 政策 C. 疫情 D. 经济
28. 图中体现出的城镇化特征是( )
A. 城镇用地规模扩大 B. 城镇人口比重上升
C. 逆城市化现象明显 D. 城镇土地地租下降
29. 近年来,随着该省城镇人口比重的变化,城市发展更要注重( )
①优化城镇布局,统筹城乡发展②集约利用资源,减少对自然的破坏
③减少人口迁入,推进农村农业发展④保留城市原有风貌,禁止人为干扰
A. ①③ B. ②④ C. ①② D. ③④
【答案】27. D 28. B 29. C
【解析】
【27题详解】
根据图表可知,该省2004年末常住人口约3900万,2010年末常住人口约3500万。气候因素在极为恶劣时会对人口的变化产生影响,但随着经济和科技的发展,气候对人口的变化影响减小,A错误;2004-2010年之间,没有政策造成大规模的人口移动,B错误;疫情因素若引起人口的变化,通常会出现大规模的死亡,与图中表示的趋势不符合,C错误;该省2010年末常住人口比2004年少,主要影响因素是经济因素,最有可能的现象是该省经济落后,大量人口外出务工,D正确。故选D。
【28题详解】
图表显示,城镇化率在上升,但同时常住人口并没有大幅度增加,2010年之前还在减少,因此城镇用地规模扩大说法错误,A错误;根据城镇人口比重的变化可知城镇人口比重在不断上升,B正确;逆城市化是指人口从大城市向小城市分散的过程,由图表可知该地常住人口不多,城镇人口比重不断增加且比例小于50%,处于城市化的中期阶段,出现逆城市化的可能性很小,C错误;影响城市土地地租的因素有很多,图示只显示人口的变化和城镇化数据,无法具体说明地租变化的原因,且分析该地区城镇化处于中期发展阶段,地租应该上升,D错误;故选B。
【29题详解】
由图表可知该省城镇人口比重逐渐上升,且2010年之后常住人口数量逐渐增加,需要优化城镇布局,统筹城乡发展,①正确;该省城镇人口比重逐渐上升,且2010年之后常住人口数量逐渐增加,可能会造成城镇环境的恶化,因此②集约利用资源,减少对自然的破坏正确,C正确;该省2010年之后常住人口数量逐渐增加,但随着经济的发展对于人才和劳动力的需求会增加,因此③减少人口迁入做法错误,AD错误;城市发展要适当保留城市原有风貌,但在大城市的发展过程中,城市风貌也会发生变化,城市风貌的保存是人为干扰的结果,④错误,B错误;故选C。
【点睛】城市化发展的不同阶段可以用城市人口占总人口的比重来说明不同的发展时期。一般认为城市化比重在30%以下为初期阶段,30%~70%为中期阶段,70%以上为后期阶段,现目前我国大多数地区为中期阶段。
下图示意我国某地循环农业生产模式。读图完成下面小题。
30. 该地的农业地域类型是( )
A. 商品谷物农业 B. 乳畜业 C. 大牧场放牧业 D. 混合农业
31. 该生产模式的农产品深受消费者青睐是因为( )
A. 价格低廉 B. 减耗保鲜 C. 绿色优质 D. 品种丰富
【答案】30. D 31. C
【解析】
【30题详解】
该地农业既发展种植业,又发展畜牧业,两者比例相当,所以该地的农业地域类型是混合农业,D正确;商品谷物农业以种植业为主,A错误;乳畜业以畜牧业为主,其主要产品为鲜奶、奶酪、奶制品等,B错误;大牧场放牧业以畜牧业为主,其产品为肉皮毛,C错误。故答案选D。
【31题详解】
该地农业发展模式,没有使用化肥、农药、除草剂,产出的农产品没有受到污染,品质优良,绿色优质,深受消费者青睐,C正确;价格低廉,没有充分的依据,A错误;图中生产模式可以体现出减耗但不能体现保鲜,B错误;品种丰富的多少与深受消费者青睐关系不大,D错误。故答案选C。
【点睛】乳畜业和大牧场放牧业的区别:一、分部不同1、大牧场放牧业:大牧场放牧业多分布在草原上。2、乳畜业:乳畜业一般不分布在草原上,其分布区往往人口稠密。二、地域类型不同1、大牧场放牧业:大牧场放牧业是一种面向市场的农业地域类型。2、乳畜业:乳畜业是随着城市的发展而产生的一种面向城市市场的商品化、集约化、畜牧业地域类型。三、特点不同1、大牧场放牧业:大牧场放牧业具有生产规模大,商品率高,专业化程度高的特点。2、乳畜业:接近大城市,商品率高;商品化、集约化、机械化程度高;生产对象是奶牛,产品主要是牛奶及其制品。
随着“一带一路”倡议的实施和中欧班列的开通,我国与欧洲的贸易往来越来越频繁。下图示意中欧班列线路。据此完成下面小题。
32. “苏满欧”班列从苏州发出的商品最可能是( )
A. 玉米 B. 奶粉 C. 芯片 D. 家电
33. 与海运、空运相比,中欧班列的优势是( )
A. 运输成本低 B. 运量较大 C. 受天气影响小 D. 运输速度快
34. 中欧班列开通的主要意义有( )
①降低我国商品销售价格
②促进国家间的文化交流
③促进沿线国家互联互通
④带动相关国家共同繁荣
A. ①② B. ③④ C. ①③ D. ②④
【答案】32. D 33. C 34. B
【解析】
【32题详解】
结合所学可知,苏州以劳动力密集型产业为主,电子产品较多,因此最有可能出口的应为家电,D正确;苏州位于亚热带地区,玉米主要是分布在温带地区,A错误;苏州为亚热带季风气候区,并不适合发展畜牧业,奶粉并不多,B错误;芯片为高新技术产品,苏州高新技术产业并不发达,C错误。故选D。
【33题详解】
结合材料可知,中欧班列为铁路运输;结合所学可知,相比于海运、空运,铁路运输受到天气影响较小,C正确;海运的运输成本更低,A错误;海运的运量更大,B错误;空运的速度更快,D错误。故选C。
【34题详解】
中欧班列开通并不能降低我国商品的销售价格,①错误;中欧班列对于文化交流作用不大,②错误;中欧班列开通有助于加强沿线地区交流,从而促进沿线国家互联互通,③正确;中欧班列的开通有助于促进沿线地区经济发展,从而带动相关国家共同繁荣,④正确,综上所述,③④正确,故选B。
【点睛】铁路运输具有安全高、速度快、运距长、运力大、成本低等优点;缺点是建设成本高,灵活性较差,适于运输量大、笨重、长途、不急需的货物。水路运输的优点是成本低、大批量、远距离的运输;缺点是速度慢,受自然条件影响大,适于运送量大、笨重、不急需、长途的货物。
2019年,深圳传音控股有限公司旗下的Tecno手机在非洲销售量达8000万部,远胜华为、小米等主流品牌。据调查,非洲人大多有两张以上的SIM卡,Tecno推出的手机多为双卡甚至四卡机型;与一般手机不同,Tecno手机可以通过眼睛和牙齿定位来对肤色较深的人种进行准确的人脸识别,从而拍出成像清晰的照片。未来,Tecno手机将进一步销售到其他国家和地区。据此完成下面小题。
35. 传音公司主攻非洲市场的原因是非洲( )
A. 市场潜力巨大 B. 当地政策支持 C. 劳力资源丰富 D. 土地成本较低
36. Tecno手机在非洲销量大的原因是产品( )
A. 技术含量高,功能强大 B. 针对性设计,满足用户需求
C. 成本低,销售价格低 D. 外观时尚,满足对新鲜事物的追求
【答案】35. A 36. B
【解析】
【35题详解】
本题考查工业的区位因素:根据材料,Tecno手机在非洲销售量达8000万部,主攻非洲市场的最主要原因是非洲市场潜力巨大,A正确;不是在非洲生产,与劳力资源丰富、当地政策支持、土地成本较低无关,BCD错误,故选A。
【36题详解】
结合材料分析:与一般手机不同,Tecno手机可以通过眼睛和牙齿定位来对肤色较深的人种进行准确的人脸识别,从而拍出成像清晰的照片,一般手机不能做到,因此在非洲销量大的最主要原因是产品符合用户需求,B正确,ACD错误,故选B。
【点睛】产业区位选择受到市场、政策、科技等多方面因素共同影响。
生态农业是我国农业实现可持续发展的重要途径。下图为我国承德市承德县生态农业模式图,据此完成下面小题。
37. 图中字母ABC依次为( )
A. 饲料厂 沼渣 市场 B. 市场 沼渣 饲料厂
C. 沼渣 饲料厂 市场 D. 饲料厂 市场 沼渣
38. 该生产模式体现了可持续发展的( )
A. 公平性原则 B. 持续性原则 C. 共同性原则 D. 一致性原则
【答案】37. A 38. B
【解析】
【37题详解】
图中A进来的是玉米籽,产出的东西以吨计量,直接送入养鸡场,可以判断为饲料厂,BC错误;图中沼气池出来除了沼气还有B,可以看出来B为沼渣,D错误;有机肥直接流向市场,所以C为市场,A正确,故选A。
【38题详解】
图中的生产模式绿色循环生态,有利于资源的持续利用,体现了可持续发展的持续性原则,B正确;公平性原则 :同代人之间、代际之间、人类与其他生物种群之间、不同国家与地区之间的公平;共同性原则 :各国共同参与经济发展和环境保护,地区的决策和行动应该有助于实现全球整体的协调;AC材料中体现不出来,AC错误;可持续发展不存在一致性原则,D错误;故选B。
【点睛】可持续发展的原则:公平性原则:同代人之间、代际之间、人类与其他生物种群之间、不同国家与地区之间的公平,保护生物的多样性,各国都有和子孙后代共享资源的环境发展权;持续性原则:人类的经济活动和社会发展必须保持在资源环境承载力之内,寻求可持续发展 ,保持适度的人口规模,合理开发和利用自然资源,处理好发展经济与保护环境的关系;共同性原则:各国共同参与经济发展和环境保护,地区的决策和行动应该有助于实现全球整体的协调 国际社会应超越国界、民族、宗教、文化的限制,以积极、务实的态度参加环境领域中的国际合作。
下图为大洋表层海水年平均温度、盐度和密度随纬度变化示意图。据此完成下面小题。
39. ①②③分别表示( )
A. 密度、温度、盐度 B. 盐度、温度、密度
C. 温度、密度、盐度 D. 盐度、密度、温度
40. ③曲线在赤道附近出现一个低值区、其主要原因是( )
A. 水温高 B. 密度低
C. 降水多 D. 蒸发强
【答案】39. A 40. C
【解析】
【39题详解】
①大致由赤道地区向两极增加,应表示海水表层密度。②大致由赤道地区向两极地区递减,受纬度因素影响,应表示海水表层温度。世界海洋表层盐度大至从副热带海区向南北两侧递减,副热带的海区海水盐度最高,符合③曲线特点,③应表示世界海洋表层盐度分布。故选A。
【40题详解】
结合上题分析可知,③曲线表示世界表层海水盐度的纬度分布,赤道地区受赤道低气压影响,降水多,雨水的稀释作用强,盐度出现低值区,C正确。赤道地区水温高,但如果考虑水温,水温高则蒸发强,不会导致盐度变低,AD错。密度低是盐度低的结果,而不是原因,B错。故选C。
【点睛】海水盐度的高低主要取决于蒸发量和降水量的对比。蒸发使海水浓缩,降水使海水稀释。降水量比蒸发量大的海区,盐度小,反之盐度大。此外,在有河流注入的海区,海水盐度一般较低。在暖流流经的海区盐度较高,寒流流经的海区盐度较低。在近岸地区,盐度则主要受河川径流、海区形状等因素的影响。
二、综合题(本题共2小题,每题10分,共20分)
41. 读下图,完成下列要求。
(1)A所示的溶洞景观为典型____地貌(填“喀斯特”或“冰川”),形成该地貌的岩石主要是____。(填“砂岩”或“石灰岩”)
(2)B所示的河口三角洲是流水____作用形成的河流地貌(填“侵蚀”或“堆积”)。长江三峡位于长江的上游,下图最能反映三峡峡谷剖面的是____(单项选择)
(3)海南省夏秋季节常受台风影响,台风天气伴随的暴雨往往在山区会引发洪水、____等自然灾害(填“地震”或“泥石流”)。
【答案】(1) ①. 喀斯特 ②. 石灰岩
(2) ①. 堆积 ②. D
(3)泥石流
【解析】
【分析】本大题以地貌景观为材料设置试题,涉及喀斯特地貌、河流侵蚀地貌、河流堆积地貌、泥石流、滑坡相关内容,考查学生获取和解读地理信息、调动和运用地理知识、基本技能能力,综合思维、区域认知素养。
【小问1详解】
结合所学,溶洞景观为典型喀斯特地貌,其主要是在可溶性岩石,如石灰岩,与流水的溶蚀作用下逐渐形成的景观。
【小问2详解】
河口三角洲一般是河流下游入海口处的流水堆积作用形成的河流地貌。长江三峡位于长江的上游,长江三峡是由于河水长年累月的流淌冲刷和侵蚀,河床不断下切形成,由于流水的侵蚀作用形成的;为V形谷,D正确、ABC错误。故选D。
【小问3详解】
海南省夏秋季节常受台风影响,台风天气伴随的暴雨往往在山区会引发洪水、泥石流、滑坡等自然灾害。地震是由于地壳内部的岩层错动断裂而巨大的能量释放,与降水过程无关。
42. 图为长江经济带略图。据此回答下列问题。
(1)与乙城市群相比,甲城市群的城镇化水平较____(填“高”或“低”)。
(2)与重庆相比,上海在水运方面的主要优势在于____便利(填“河运”或“海运”)。
(3)从地形、土壤、水源角度,指出洞庭湖平原成为我国商品粮基地的主要有利条件。
【答案】(1)高 (2)海运
(3)地形平坦;土壤肥沃;水源充足。
【解析】
【分析】本题以长江经济带为背景区域,涉及城镇化、交通运输、农业区位等知识点,考查学生的材料分析和解读能力,有效信息的提取和应用能力。
【小问1详解】
读图可知,乙是成渝城市群,甲是长三角城市群,长三角城市群经济更发达,城镇化水平高。
【小问2详解】
三峡建设改善了上游的航运条件,重庆、上海都有河运。但上海位于入海口,水运的主要优势在于地处长江入海口,海运便利。
【小问3详解】
题目要求从地形、土壤、水源角度分析洞庭湖平原成为我国商品粮生产基地的主要有利条件。商品粮生产基地位于平原,地形平坦,便于耕作;河湖沉积丰富,土层深厚,土壤肥沃,有利于作物生长;降水多,河湖密布,水源充足,便于灌溉。
【点睛】城镇化是指人口和产业活动在空间上集聚的过程,其主要动力是经济发展,尤其是第二、第三产业发展,使农业人口转变为城市人口,农业活动变为非农业活动,城市化的标志包括:①城市用地规模的扩大。②城市人口占总人口比重上升。③城市人口增加。其中最主要的标志是城镇人口占总人口的百分比。
【期中真题】西藏拉萨中学2022-2023学年高一下学期期中地理试题.zip: 这是一份【期中真题】西藏拉萨中学2022-2023学年高一下学期期中地理试题.zip,文件包含期中真题西藏拉萨中学2022-2023学年高一下学期期中地理试题原卷版docx、期中真题西藏拉萨中学2022-2023学年高一下学期期中地理试题解析版docx等2份试卷配套教学资源,其中试卷共19页, 欢迎下载使用。
【期中真题】福建省福州第一中学2022-2023学年高一下学期期中地理试题.zip: 这是一份【期中真题】福建省福州第一中学2022-2023学年高一下学期期中地理试题.zip,文件包含期中真题福建省福州第一中学2022-2023学年高一下学期期中地理试题原卷版docx、期中真题福建省福州第一中学2022-2023学年高一下学期期中地理试题解析版docx等2份试卷配套教学资源,其中试卷共35页, 欢迎下载使用。
【期中真题】河南省实验中学2022-2023学年高一下学期期中地理试题.zip: 这是一份【期中真题】河南省实验中学2022-2023学年高一下学期期中地理试题.zip,文件包含期中真题河南省实验中学2022-2023学年高一下学期期中地理试题原卷版docx、期中真题河南省实验中学2022-2023学年高一下学期期中地理试题解析版docx等2份试卷配套教学资源,其中试卷共27页, 欢迎下载使用。

