2023菏泽鄄城县一中高三第三次模拟地理试题含解析
展开2023届高三信息押题卷(三)山东卷
地理试题
考试时间为90分钟,满分100分
注意事项:
1.答卷前,考生务必将自己的姓名、考场号、座位号、准考证号填写在答题卡上。
2.回答选择题时,选出每小题答案后,用铅笔把答题卡上对应题目的答案标号涂黑。如需改动,用橡皮擦干净后,再选涂其他答案标号。回答非选择题时,将答案写在答题卡上。写在本试卷上无效。
3.考试结束后,将本试卷和答题卡一并交回。
一、选择题:本题共15小题,每小题3分,共45分。在每小题给出的四个选项中只有一项是最符合题目要求的。
广州西关地区聚集着许多纯手工制作的当地传统小吃店,小吃店常在深巷当中,大多由家族经营,代代相传,不开分店,历经百年不倒,成为广州当地美食的“金字招牌”,许多传统小吃店制作的食物入选广东省非物质文化遗产。据此完成下面小题。
1. 西关传统小吃店的客源主要是( )
A. 周围居民 B. 企业白领 C. 务工人员 D. 高校学生
2. 西关传统小吃店不开设分店,主要是为了( )
A. 降低开店成本 B. 保证食品质量 C. 迎合顾客口味 D. 提高品牌效应
3. 西关传统小吃店制作的食物入选非物质文化遗产的优势是( )
A. 食物新鲜健康 B. 就餐方便快捷 C. 环境干净卫生 D. 地方特色突出
【答案】1. A 2. B 3. D
【解析】
【1题详解】
据材料“小吃店常在深巷当中”可知,西关传统小吃店的客源主要是周围居民,A正确;企业白领一般在商务区工作,不会到深巷中去吃饭,B错误;务工人员、高校学生对城市街巷分布不熟悉,也不会经常光顾小吃店,CD错误。故选A。
【2题详解】
据材料小吃店“大多由家族经营,代代相传,不开分店,历经百年不倒,成为广州当地美食的“金字招牌””可知,西关传统小吃店不开设分店,主要是为了保证食品质量,不是为了降低开店成本,B正确,A错误;家族经营,代代相传,说明口味独特,经年不变,不会迎合顾客口味,C错误;开在深巷中,靠食客口碑相传,品牌效应较差,D错误。故选B。
【3题详解】
西关小吃店历经百年不倒,成为广州当地美食的“金字招牌”,说明小吃店制作的食物入选非物质文化遗产的优势是地方特色突出,深受当地居民喜爱,D正确;食物新鲜健康、就餐方便快捷、环境干净卫生是一般小吃店必备的条件,与入选非物质温和遗产无关,ABC错误。故选D。
【点睛】非物质文化遗产是指各族人民世代相传,并视为其文化遗产组成部分的各种传统文化表现形式,以及与传统文化表现形式相关的实物和场所。 非物质文化遗产是一个国家和民族历史文化成就的重要标志,是优秀传统文化的重要组成部分。
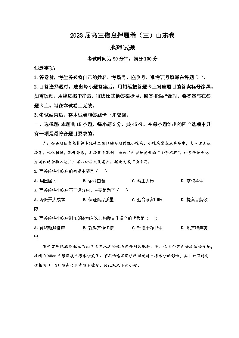
某研究团队在华北土石山区北京八达岭林场内分别选取高、中、低3个密度等级油松样地,观测0~60cm土壤深度土壤水分变化。下图示意不同植被密度对土壤水分的影响,其中时间稳定性指数(ITS)越高含水量越不稳定。据此完成下面小题。
4. 与低密度油松林相比,高密度油松林( )
A. 土壤含水量较大 B. 土壤蒸发损失大 C. 土壤含水量稳定 D. 植被吸收水分少
5. 低密度油松林表层土壤含水量时间稳定性指数相对较高,主要是由于表层( )
A 受降水、蒸发影响大 B. 根系大量吸收水分 C. 受林冠截留影响小 D. 土壤贮水条件好
【答案】4. C 5. A
【解析】
【4题详解】
依据材料中“时间稳定性指数(ITS)越高含水量越不稳定”,从图中可以看出,与低密度油松林相比,高密度油松林时间稳定性指数较低,因此土壤含水量较稳定,C正确;高密度油松林植被吸收水分多,导致土壤含水量较小,A、D错误;高密度油松林郁闭度更大,土壤蒸发损失水分较小,B错误。故选C。
【5题详解】
低密度油松林表层土壤含水量时间稳定性指数相对较高,说明其土壤含水量不稳定。主要是由于表层植被少,滞留雨水少,受降水影响大,植被覆盖率低,土壤接受光照多,温度高,土壤水分蒸发强,因此造成含水量不稳定,A正确;由于植被少,故根系吸收水分较少,土壤含水量大,但不能说明含水量不稳定,B错误;林冠截留影响小,降水直接补给表层土壤,则表层土壤含水量大,但不能说明含水量不稳定,C错误;植被较少,下渗能力低,土壤贮水条件差,D错误。故选A。
【点睛】植被截留降水,增加下渗,提高土壤含水量,植被遮蔽阳光,减少土壤水分蒸发
美国夏威夷卡哈拉岛电网是独立的。近年来,岛上不断发展清洁能源,并注重备用发电和储能,岛屿电价在一天中的不同时段有差异。下图示意卡哈拉岛某日电力总需求量(a)、某清洁能源发电量(b)及电力净需求量(c)(总需求量-清洁能源发电量)变化。据此完成下面小题。
6. 卡哈拉岛发展的清洁能源是( )
A. 风能 B. 水能 C. 氢能 D. 太阳能
7. 推测卡哈拉岛一天中电价最低的时段是( )
A. 0:00~4:00 B. 9:00~15:00 C. 16:00~20:00 D. 21:00~24:00
8. 卡哈拉岛电网注重备用发电和储能,主要是因为( )
①岛屿用电需求量小②岛屿电网可靠性差③可再生能源稳定性差④常规能源成本高
A. ①② B. ②③ C. ③④ D. ①③
【答案】6. D 7. B 8. C
【解析】
【6题详解】
读图卡哈拉岛清洁能源发电的时间大约在6:00-18:00之间,主要集中在白天,该清洁能源受太阳辐射的影响,所以最可能为太阳能,D正确;该岛屿位于东北信风带,风力发电全天可行,A错误;水力发电受水库水量和降水的影响,一般全天可发电,B错误;氢能较为稳定,不受时空的限制,C错误,该题选D。
7题详解】
读图白天清洁能源发电量大,清洁能源发电量大于电力总需求量,电力供过于求,电价较低,B正确,ACD错误,所以该题选B。
【8题详解】
根据材料卡哈拉岛电网是独立的电网,受外界的影响较小,岛屿电网较为可靠,②错误;岛屿的用电需求量与注重备用发电和储能无关,①错误;太阳能受天气、昼长等因素的影响较大,发电不稳定,所以为了保障稳定的电源供给需要注重备用发电和储能,③正确;该岛屿常规能源缺乏,距离陆地较远,成本较高,主要依赖可再生能源,而可再生能源发电不稳定,所以需要注重备用发电和储能,④正确。故选C。
【点睛】新能源开发条件:(1)能源储量多少。(2)距消费市场远近。(3)开发难度大小。(4)开发技术高低。(5)开发资金和基础设施状况等。
野杏喜暖,具有重要的生态价值。吐尔根河流域(下图)坡陡沟深,冬季受局地环流影响大,野杏集中分布在海拔1000~1800米处,1300米处野杏种子总数最多。据此完成下面小题。
9. 影响吐尔根河流域野杏在海拔1000米以下分布较少的主要因素是( )
A. 水分 B. 土壤 C. 热量 D. 光照
10. 推测吐尔根河流域海拔1000~1800米范围内野杏覆盖面积较大的坡向是( )
A. 东北坡 B. 西北坡 C. 东南坡 D. 西南坡
【答案】9. C 10. D
【解析】
【9题详解】
材料中提出,吐尔根河流域坡陡沟深,冬季受局地环流影响大,可推出该地易产生逆温现象,1000米以下冬季易受冷空气堆积影响,热量条件差,不利于野杏越冬,故野杏分布较少,C正确;河谷地带1000米以下地区水分条件较高海拔地区更好,A错误;同一地区土壤成分相差不大,B错误;光照是影响热量的条件之一,但不是主要因素,D错误。故选C。
【10题详解】
材料中提出野杏喜暖,从图中经纬度位置可以看出吐尔根河流域受盛行西风影响,西南坡为阳坡,光照、热量条件较好,且海拔1000-1800米范围为盛行西风(西南风)的迎风坡,降水较多,利于野杏生长,故坡向为西南坡,D正确,排除ABC。故选D。
【点睛】新疆伊犁地区是中国野杏的重要分布地,主要分布于海拔950-1400米的低山带。因山地河谷的冬季逆温气候而遗存下来,整个半山腰均被野杏树覆盖。夏季日照充足、热量丰富,降水充沛,冬季处于逆温层,十分有利于野杏成林生长。
20世纪80年代初以来,芬兰在全国各地兴建集居住、饮食、娱乐、健身和保健为一体并提供综合服务的新型住宅楼——老年公寓。近年来,芬兰政府部门探索并确立了一种适合老人居家养老的模式,并为老人提供周到的家政服务和保健服务等各种辅助性服务。据此完成下面小题。
11. 芬兰养老模式由机构养老向家庭养老转变,主要是因为( )
A. 老年人口减少 B. 医护人员缺乏 C. 养老需求变化 D. 养老成本上升
12. 与机构养老相比,家庭养老更加关注( )
A. 提升老年人的自理能力 B. 丰富老年人的娱乐活动
C. 保障老年人的营养摄取 D. 确保老年人的个人卫生
【答案】11. C 12. A
【解析】
【11题详解】
芬兰养老模式由机构养老向家庭养老转变,主要是为了根据个体需求制定综合方案,让老人在自己家里享受专业的、全方位服务。C正确;芬兰随着老龄化的加剧,老年人口并未减少,A错误;据材料不能显示出医护人员缺乏和养老成本上升,B、D错误;故选C。
【12题详解】
芬兰政府部门探索并确立了一种适合老人居家养老的模式,并为老人提供周到的家政服务和保健服务等各种辅助性服务,其目的是帮助老年人恢复和提升生活自理能力,让他们能够在自己家里、独立生活得更久,A正确,家庭养老和机构养老都能丰富老年人的娱乐活动,保障老年人的营养摄取,确保老年人的个人卫生,B、C、D错误,故选A。
【点睛】人口老龄化给国家带来的影响:劳动力的缺乏,经济发展放缓;社会缺乏活力,社会的创造力较弱;整个社会的养老负担较重,为此退休年龄就会延长;兵源减少,国防能力减弱。
钾盐沉积通常需要长期的干燥气候阶段。加拿大萨斯喀彻温省钾盐矿床形成于海相沉积环境,受北美造山运动影响大。下图示意萨斯喀彻温省含有钾盐矿床的地层垂直剖面。据此完成下面小题。
13. 萨斯喀彻温省钾矿形成时的地形最可能是( )
A. 山地 B. 盆地 C. 高原 D. 丘陵
14. 造山运动对萨斯喀彻温省钾矿形成的影响表现在( )
A. 流水侵蚀加剧 B. 风力沉积增强 C. 气候趋于干旱 D. 海水入侵频繁
15. 萨斯喀彻温省钾矿在地层垂直方向上的分布特点表明该地区( )
A. 海平面相对稳定 B. 海平面呈上升趋势 C. 海平面呈下降趋势 D. 海侵和海退交替进行
【答案】13. B 14. C 15. D
【解析】
13题详解】
由材料可知,萨斯喀彻温省钾盐矿床形成于海相沉积环境,地势低平广阔而封闭的盆地地形才有利于海水蒸发、钾盐沉积,B正确,ACD错误。故选B。
【14题详解】
由材料可知,钾盐矿床形成与海水沉积、蒸发有关,并非流水侵蚀、风力沉积,AB错误;北美造山运动导致了北美西部落基山脉等一系列山脉形成,地势上升,阻挡了海洋水汽,导致气候趋于干旱,有利于海水蒸发、钾盐沉积,C正确;造山运动不利于海水入侵,且频繁海侵会导致已经沉积的钾盐重新溶解,不利于钾盐沉积,D错误。故选C。
【15题详解】
由图可知,萨斯喀彻温省钾矿在地层垂直方向上出现钾盐矿段之间的层状蒸发岩夹层,说明该地区曾是典型的浅水-暂时性海洋沉积环境,即海平面不稳定,海侵和海退交替进行,导致海洋环境和陆地环境交替出现,D正确,ABC错误。故选D。
【点睛】造山运动是指一定地带内的地壳物质受到水平方向挤压力作用、岩石急剧变形而大规模隆起形成山脉的运动,仅影响地壳局部的狭长地带。造山运动常发生在地槽区,和造陆运动相比较,其发生和完成的时间较短,其状呈狭长条带,褶皱、断裂、角度不整合、岩浆侵入和区域变质作用发育。
二、非选择题:本题共4小题,共55分。
16. 阅读图文资料,完成下列要求。
临空经济是依托国际枢纽型机场的客流、物流和信息流优势而发展起来的一种区域经济形态。1962年,杜勒斯机场(图左)开始建设,后发展成为华盛顿地区最大的国际机场。20世纪80年代,美国在当地建成了杜勒斯自由贸易区,临空经济发展迅速。图右示意杜勒斯自由贸易区主要服务功能。
(1)指出杜勒斯自由贸易区主要服务功能的特点。
(2)说明杜勒斯“自由贸易区+航空港”发展模式对当地临空经济发展的有利影响。
【答案】(1)服务功能多样化,以第三产业为主,信息技术含量高。
(2)杜勒斯“自由贸易区+航空港”发展模式增强了国际货物集散地优势,提升了杜勒斯自贸区连接全球经济的能力,增强了全球竞争力。机场货物快速申报、检验与通关,加速了货物流通速度,零关税有利于增加中转客流和货物快捷运输;自由便利的商业和市场环境将吸引更多的高端商品到机场综保区进行保税区仓储、贸易与展示;服务领域扩大开放也将促进现代服务业产业多元化。杜勒斯“自由贸易区+航空港”发展模式通过为企业提供综合物流服务,成为连续不断运输链中的综合物流中心,朝着提供全方位增值服务的方向发展。
【解析】
【分析】本题以杜勒斯自由贸易区为材料设置试题,涉及服务功能的特点、交通运输布局对区域发展的影响等相关知识点,考查学生获取与解读地理信息、调动和运用地理知识、描述和阐释地理事物的能力,培养学生综合思维、区域认知等地理核心素养。
【小问1详解】
由图可知,杜勒斯自由贸易区的服务功能主要由仓储物流、信息通信、公共服务、 高新技术产业等方面,因此可以总结特点:杜勒斯的服务功能多样化,以第三产业为主,信息技术含量高。
【小问2详解】
根据材料“空经济是依托国际枢纽型机场的客流、物流和信息流优势而发展起来的一种区域经济形态”和“杜勒斯机场发展成为华盛顿地区最大的国际机场,20世纪80年代,美国在当地建成了杜勒斯自由贸易区”,可知自由贸易区和航空港的发展为当地航空经济促进作用极大,具体影像方面可以从自由贸易区的内涵和航空港的功能着手描述。“自由贸易区+航空港”发展模式面向全球,因此可以增强了杜勒斯的国际货物集散地优势,提升了连接全球经济的能力,增强全球竞争力。航空港功能齐全,机场货物快速申报、检验与通关,加速了货物流通速度,自贸区零关税有利于增加中转客流和货物快捷运输;自由便利的商业和市场环境将吸引更多的高端商品到机场综保区进行保税区仓储、贸易与展示;服务领域扩大开放也将促进现代服务业产业多元化。杜勒斯“自由贸易区+航空港”发展模式通过为企业提供综合物流服务,成为连续不断运输链中的综合物流中心,朝着提供全方位增值服务的方向发展。
17. 阅读图文资料,完成下列要求。
索马里半岛(图左)位于非洲东北部,其东部沿海地区存在着随季节变化的季风及海流,水文环境异常复杂。研究发现,该海域存在温度锋(温度明显不同的两种水体之间的狭窄过渡带。)现象。图右示意索马里半岛东部海域某季节锋区声速剖面图,底层冷水会导致声速明显小于其他区域。
(1)判断索马里半岛东部海域该季节温度锋的深度范围,并说明判断理由。
(2)推测索马里半岛东部海域温度锋最明显的季节,并分析原因。
(3)在下图中用→绘制索马里半岛东部海域温度锋产生时,海水的运动方向。
【答案】(1)200米处。200米上下声速差异大。
(2)夏季。夏季受西南季风影响,表层海水离岸而去,上升流显著,形成温度锋。
(3)
【解析】
【分析】本题以索马里半岛为材料,设置3道小题,涉及海水温度分布、海水运动等相关知识点,考查学生获取和解读地理信息、调动和运用地理知识解决问题的能力,体现区域认知、综合思维的学科素养。
【小问1详解】
据材料温度锋是温度明显不同的两种水体之间的狭窄过渡带。读图可知,在水深200米以上,声速变化较大,200米以下声速变化较小且数值基本不变。
【小问2详解】
夏季。该海域夏季受西南季风影响,形成离岸风,盛行风将表层海水吹离近岸海区,上升流带来的底层冷水团与海表的高温水团混合,形成了温度锋面。
【小问3详解】
表层海水受西南季风吹拂,向东运动,底层海水上升补充,形成上升流。如图所示:
18. 阅读图文资料,完成下列要求。
河蚌栖息于水质清澈、底质为沙或石、水较深的河流内。德清(图左)河湖众多,水质优良,自南宋以来就有养殖河蚌生产珍珠的传统。为改善水质,德清人利用“鱼蚌混养”的方式育蚌养鱼,珍珠养殖规模不断上升。当前,德清形成了以鱼蚌混养为核心的“蚌-鱼-粮-桑-畜”复合系统生态农业模式。图右示意“蚌-鱼-粮-桑-畜”复合系统。
(1)分析德清养殖河蚌的有利自然条件。
(2)指出“鱼蚌混养”方式的优点。
(3)以鱼蚌混养为核心的“蚌-鱼-粮-桑-畜”复合系统利于农业可持续发展,对此作出合理解释。
【答案】(1)河流较多,水位较深;河底以沙为主,水质优良;
(2)充分利用水体空间,获得更多产品,提高经济效益;减少饵料的使用,有利于提高水质,保护生态环境。
(3)该复合系统提高了资源利用率,发展了多种农业类型,提高了经济效益;发展多种农业类型,需要大量劳动力,促进就业;减少化肥、饵料的使用,从而减少了污染物的排放,有利于农业生态环境的保护,有利于农业的可持续发展。
【解析】
【分析】本题以德清发展鱼蚌混养生态农业为材料,涉及农业的区位因素以及生态农业可持续发展的措施等知识点,考查了获取和解读地理信息、论证和探讨地理问题的能力,体现了人地协调观、区域认知、综合思维等学科素养。
【小问1详解】
根据材料河蚌栖息于水质清澈、底质为沙或石、水较深的河流内,德清河湖众多,气候为亚热带季风气候,降水丰富,河流径流量大,水位较深;德清位于长江中下游平原,地势平坦,流速慢,沉积作用强,河底沉沙量大;距海较近,水循环快,水质较好。
【小问2详解】
鱼蚌混养可以获得珍珠和渔业资源,充分利用了水体空间,获得更高经济效益;根据材料为改善水质,德清人利用“鱼蚌混养”的方式育蚌养鱼,可见“鱼蚌混养”能够改善水质,利于河蚌的生长,同时也有利于生态环境的保护。
【小问3详解】
可持续发展主要有三个方面分别是经济的可持续发展、社会的可持续发展和生态的可持续发展;该复合系统既有粮食作物、养殖业、畜牧业、渔业发展了多种经营,获得更高的收益,有利于农业经济的可持续发展;养鱼、养蚕以及放牧牲畜产生的废弃物可以当做肥料,减少化肥的使用;蚕为养鱼提供饵料,减少饵料的使用,减少了对生态环境的破坏,有利于农业的可持续发展;多种经营提供了较多就业机会,有利于社会可持续发展。
19. 阅读图文资料,完成下列要求。
冰-岩碎屑流是一种在启动或运动时裹挟冰屑(冰、雪等)的特殊滑坡。玉龙雪山位于青藏高原东南缘,2004年春季玉龙雪山干河坝发生强冰-岩碎屑流。图左示意2020年11月干河坝遥感影像,图右示意P-P′纵剖面。
(1)简述2004年春季干河坝冰-岩碎屑流的形成过程。
(2)说明与普通滑坡相比,冰-岩碎屑流的特点。
(3)分析缓坡平台对滑源区滑坡体产生的影响。
【答案】(1)玉龙雪山地处青藏高原东南缘,地势起伏较大,冰川在重力作用下移动,侵蚀地表前端物体形成冰-岩碎屑物,冰川携带碎屑物质向下移动,到达干河坝地势低平区域,冰川逐渐融化,冰-岩碎屑流堆积。
(2)冰-岩碎屑流包含大量冰雪、岩石等物质,滑坡体积较大,棱角更分明,水分含量较高;冰-岩碎屑流在冰川和重力的双重作用下移动速度更快,运动距离更远。
(3)缓坡平台坡度较缓和,在冰-岩碎屑流启动时,对滑源区滑坡体具有支撑作用。缓坡平台坡度较缓和,在冰-岩碎屑流运动时,可以降低冰川运动的速度,削弱其侵蚀能力,利于滑源区的部分滑坡体堆积,减少了向下运动的滑源区滑坡体物质。
【解析】
【分析】本题以玉龙雪山冰-岩碎屑流为材料设置试题,涉及地貌的形成过程、 冰川地貌、外力作用等相关知识点,考查学生获取与解读地理信息、调动和运用地理知识、描述和阐释地理事物的能力,培养学生综合思维、区域认知等地理核心素养。
【小问1详解】
根据材料“冰-岩碎屑流是一种在启动或运动时裹挟冰屑(冰、雪等)的特殊滑坡”和“玉龙雪山位于青藏高原东南缘,2004年春季玉龙雪山干河坝发生强冰-岩碎屑流”,可知玉龙雪山地势起伏较大,冰川广布,冰川在重力作用下移动,移动过程中不断侵蚀地表前端物体形成冰-岩碎屑物,冰川携带碎屑物质继续向下移动。到达地势低平的地区后,海拔低气温较高,因此冰川逐渐融化,冰-岩碎屑流在干河坝堆积。
【小问2详解】
题干要求将“冰-岩碎屑流”和“普通滑坡”相比,普通滑坡是指斜坡上的土体或者岩体,受河流冲刷、地下水活动、雨水浸泡、地震及人工切坡等因素影响,在重力作用下,沿着一定的软弱面或者软弱带,整体地或者分散地顺坡向下滑动的自然现象。冰-岩碎屑流是在冰川作用下产生的特殊滑坡,其特殊之处在于其滑坡堆积体的物质中有冰雪和冰川侵蚀的较大岩体,体积相对较大,棱角更加分明,水分含量较高。冰-岩碎屑流在冰川和重力的双重作用下移动速度更快,运动距离更远。
【小问3详解】
由图所示,缓坡平台位于滑源区的下方,由滑源区而来的滑坡体经过会缓坡平台。缓坡平台坡度较缓和,在冰-岩碎屑流启动时,对滑源区滑坡体具有支撑作用。由于缓坡平台坡度较缓和,因此降低了滑源区而来的冰川运动速度,降低了冰川的侵蚀能力,利于滑源区的部分滑坡体在缓坡平台堆积,因此减少了继续向下运动的滑源区滑坡体物质。
2024菏泽鄄城县一中高二上学期12月月考试题地理含解析: 这是一份2024菏泽鄄城县一中高二上学期12月月考试题地理含解析,共26页。试卷主要包含了本试卷分选择题和非选择题两部分,本卷命题范围等内容,欢迎下载使用。
山东省菏泽市鄄城县一中2023届高三地理第三次模拟试题(Word版附解析): 这是一份山东省菏泽市鄄城县一中2023届高三地理第三次模拟试题(Word版附解析),共35页。试卷主要包含了 卡哈拉岛发展的清洁能源是等内容,欢迎下载使用。
2023菏泽鄄城县一中高一6月月考地理试题含解析: 这是一份2023菏泽鄄城县一中高一6月月考地理试题含解析,文件包含山东省菏泽市鄄城县第一中学2022-2023学年高一6月月考地理试题含解析docx、山东省菏泽市鄄城县第一中学2022-2023学年高一6月月考地理试题docx等2份试卷配套教学资源,其中试卷共32页, 欢迎下载使用。

