新高考生物二轮复习易错题精选练习易错点17 基因突变和基因重组(含解析)
展开易错点17 基因突变和基因重组
1.基因突变发生的时期
①无丝分裂、原核生物的二分裂及病毒DNA复制时均可发生基因突变。
②基因突变不只发生在分裂间期,而是在各个时期都有。
2.基因突变本质分析
①基因突变是DNA分子水平上基因内部碱基对种类和数目的改变,基因的数目和位置并未改变。
②基因突变≠DNA中碱基对的增添、缺失、替换
a.基因是有遗传效应的DNA片段,不具有遗传效应的DNA片段也可发生碱基对的改变。
b.有些病毒(如SARS病毒)的遗传物质是RNA,RNA中碱基的增添、缺失、替换引起病毒性状变异,广义上也称基因突变。
③生殖细胞的突变率一般比体细胞的突变率高,这是因为生殖细胞在减数分裂时对外界环境变化更加敏感。
④基因突变一定会导致基因结构的改变,但却不一定引起生物性状的改变。
3.基因突变、基因重组的判别
①如果是有丝分裂过程中姐妹染色单体上基因不同,则为基因突变的结果。
②如果是减数分裂过程中姐妹染色单体上基因不同,可能是基因突变或交叉互换导致的。
1.亚硝酸盐一直被认为是致癌物,事实上亚硝酸盐本身并不致癌,但是在特定条件下,其与蛋白质中的二级胺结合会生成强致癌物——亚硝胺。下列叙述错误的是( )
A.亚硝胺引起细胞癌变后,基因组成的完整性仍可以保留
B.癌细胞仍具有正常细胞的某些特点
C.引起癌细胞与正常细胞之间差异的根本原因是基因的选择性表达
D.人体自身的免疫系统对癌细胞具有杀伤作用
【答案】C
【分析】细胞癌变由于一系列原癌基因和抑癌基因的突变导致的。
【详解】A、细胞癌变后,基因组成的完整性仍可以保留,A正确;
B、癌细胞仍有正常细胞的特点,新陈代谢等,B正确;
C、引起癌细胞与正常细胞之间差异的根本原因是基因突变,C错误;
D、人体自身的免疫系统可杀死部分癌细胞,D正确。
故选C。
2.β型地中海式贫血定是一种单基因遗传病,有甲、乙两种类型。下图为该病的一个家系图。研究发现,与正常的血红蛋白相比。甲型的血红蛋白β肽链上缺少了1分子苯丙氨酸,乙型的血红蛋白β肽链上的1分子缬氨酸被1分子谷氨酸替代,这两种异常的血红蛋白与氧气的结合能力极低,下列分析正确的是( )
A.Ⅱ--4的异常血红蛋白是体细胞中的基因突变导致的
B.与乙型的基因相比控制甲型β链的基因中可能缺失了3个碱基
C.Ⅱ--4的血红蛋白携带氧气能力下降的根本原因是蛋白质的空间结构发生了变化
D.控制甲型贫血症的基因和控制乙型贫血症的基因是等位基因的关系
【答案】D
【分析】DNA分子中发生碱基对的替换、增添和缺失,而引起的基因结构的改变,叫做基因突变。基因突变在生物界中是普遍存在的,基因突变是随机发生的、不定向的,基因突变的随机性表现在基因突变可以发生在生物个体发育的任何时期。在自然状态下,基因突变的频率是很低的。
【详解】A、异常血红蛋白是控制β肽链合成的异常基因所表达的产物Ⅱ—4体内的致病基因最有可能直接来自父母的遗传,而未必是直接来自基因突变,故A错误;
B、甲型的血红蛋白β肽链上缺少了1分子苯丙氨酸,乙型的血红蛋白β肽链上的1 分子缬氨酸被1分子谷氨酸替代,控制甲型β链的基因中可能缺失了相邻的3 个碱基对,故B错误;
C、Ⅱ—4的血红蛋白携带氧气能力下降的根本原因是发生了基因突变,C错误;
D、控制甲型贫血症的基因、控制乙型贫血症的基因都是由正常基因突变产生的,它们与正常基因共同构成复等位基因,故D正确。
故选D。
【点睛】掌握基因突变有碱基对的增添、缺少和替换是解题关键。
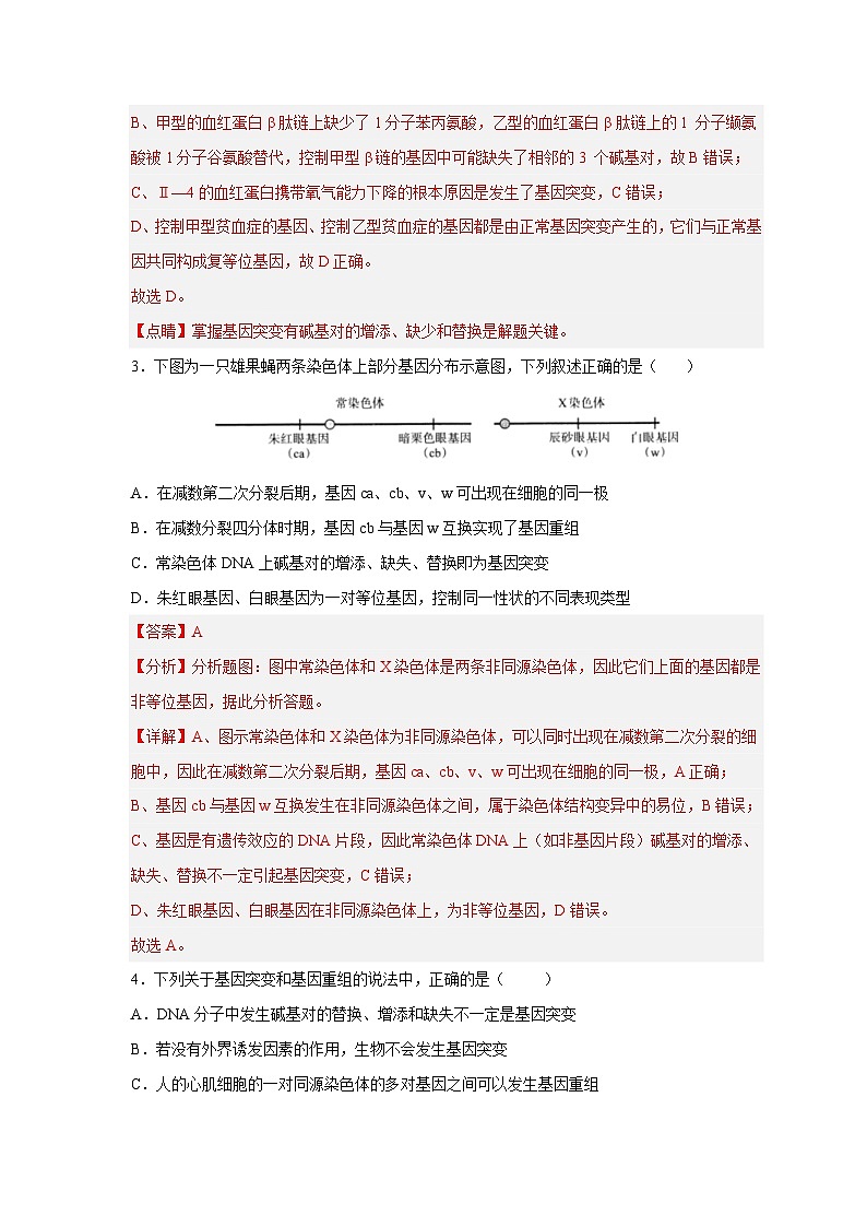
3.下图为一只雄果蝇两条染色体上部分基因分布示意图,下列叙述正确的是( )
A.在减数第二次分裂后期,基因ca、cb、v、w可出现在细胞的同一极
B.在减数分裂四分体时期,基因cb与基因w互换实现了基因重组
C.常染色体DNA上碱基对的增添、缺失、替换即为基因突变
D.朱红眼基因、白眼基因为一对等位基因,控制同一性状的不同表现类型
【答案】A
【分析】分析题图:图中常染色体和X染色体是两条非同源染色体,因此它们上面的基因都是非等位基因,据此分析答题。
【详解】A、图示常染色体和X染色体为非同源染色体,可以同时出现在减数第二次分裂的细胞中,因此在减数第二次分裂后期,基因ca、cb、v、w可出现在细胞的同一极,A正确;
B、基因cb与基因w互换发生在非同源染色体之间,属于染色体结构变异中的易位,B错误;
C、基因是有遗传效应的DNA片段,因此常染色体DNA上(如非基因片段)碱基对的增添、缺失、替换不一定引起基因突变,C错误;
D、朱红眼基因、白眼基因在非同源染色体上,为非等位基因,D错误。
故选A。
4.下列关于基因突变和基因重组的说法中,正确的是( )
A.DNA分子中发生碱基对的替换、增添和缺失不一定是基因突变
B.若没有外界诱发因素的作用,生物不会发生基因突变
C.人的心肌细胞的一对同源染色体的多对基因之间可以发生基因重组
D.基因型为Aa的个体自交,导致子代出现性状分离的原因是基因重组
【答案】A
【分析】可遗传的变异有三种来源:基因突变、染色体变异和基因重组;
(1)基因突变是基因结构的改变,包括碱基对的增添、缺失或替换。基因突变发生的时间主要是细胞分裂的间期。基因突变的特点是低频性、普遍性、少利多害性、随机性、不定向性;
(2)基因重组的方式有同源染色体上非姐妹单体之间的交叉互换和非同源染色体上非等位基因之间的自由组合,另外,外源基因的导入也会引起基因重组;
【详解】A.DNA分子中发生的碱基对的替换、增添和缺失位置是在非基因片段,则不会使基因结构改变,不属于基因突变,A正确;
B.若没有外界诱发因素的作用,基因突变可以自发发生,B错误;
C.人的心肌细胞不能进行减数分裂,一般不可以发生基因重组,C错误;
D.基因型为Aa的个体自交,导致子代出现性状分离的原因是A和a的分离造成的,D错误;
故选A。
1.基因突变的机理、原因及特点
(1)在细胞分裂间期易发生基因突变的原因是细胞分裂的间期进行DNA复制,DNA复制时需要解旋成单链,单链DNA容易受到内、外因素的影响而发生碱基对的改变。
(2)基因突变不一定能遗传给有性生殖的后代,因为基因突变发生在体细胞有丝分裂过程中时,可通过无性生殖遗传给后代,但不会通过有性生殖遗传给后代;基因突变发生在精子或卵细胞形成的减数分裂过程中时,可通过有性生殖遗传给后代。
(3)基因突变不一定能产生等位基因,因为真核生物基因突变一般可产生它的等位基因,而病毒和原核细胞中不存在等位基因,其基因突变产生的是一个新基因。
2.基因突变与生物性状的关系
(1)基因突变对生物性状改变的影响
碱基对
影响范围
对氨基酸序列的影响
替换
小
只改变1个氨基酸或不改变氨基酸序列
增添
大
不影响插入位置前的序列而影响插入位置后的序列
缺失
大
不影响缺失位置前的序列而影响缺失位置后的序列
(2)基因突变可改变生物性状的4大原因
①基因突变可能引发肽链不能合成;
②肽链延长(终止密码推后出现);
③肽链缩短(终止密码提前出现);
④肽链中氨基酸种类改变;
以上改变会引发蛋白质的结构和功能改变,进而引发生物性状的改变。
(3)基因突变未引起生物性状改变的4大原因
①突变部位:基因突变发生在基因的非编码区。
②密码子简并性:若基因突变发生后,引起了mRNA上的密码子改变,但由于一种氨基酸可对应多种密码子,若新产生的密码子与原密码子对应的是同一种氨基酸,此时突变基因控制的性状不改变。
③隐性突变:若基因突变为隐性突变,如AA中其中一个A→a,此时性状也不改变。
④有些突变改变了蛋白质中个别位置的氨基酸,但该蛋白质的功能不变。
3.显性突变和隐性突变的判断方法
(1)理论依据
(2)判定方法
①选取突变体与其他已知未突变体(即野生型)杂交,根据子代性状表现判断。
a.若后代全为野生型,则突变性状为隐性。
b.若后代全为突变型,则突变性状为显性。
c.若后代既有突变型又有野生型,则突变性状为显性。
②让突变体自交,观察后代有无性状分离从而进行判断。
4.明晰基因重组的范围和实质
(1)基因重组一般发生于有性生殖过程中,无性生殖的生物不发生,有性生殖的个体的体细胞增殖时也不发生。
(2)多种精子和多种卵细胞之间有多种结合方式,导致后代性状多种多样,但不属于基因重组。
(3)杂合子自交后代发生性状分离,根本原因是等位基因的分离,而不是基因重组。
5.姐妹染色单体上出现等位基因的原因
1.B基因是一类肿瘤抑制基因,在正常情况下它能够保持DNA结构的稳定。环境中的一些致癌因素会导致细胞表面A受体的激活,进一步抑制B基因的活性。下列相关叙述不正确的是
A.正常机体内B基因开启 B.B基因突变导致癌变易发生
C.B基因可阻止细胞异常增殖 D.A受体缺失可提高癌变机会
【答案】D
【分析】本题考查细胞癌变的知识,考生识记细胞癌变的原因是解题的关键。细胞癌变的根本原因是原癌基因和抑癌基因发生基因突变,其中原癌基因负责调节细胞周期,控制细胞生长和分裂的过程,抑癌基因主要是阻止细胞不正常的增殖。
【详解】A、B基因是一类肿瘤抑制基因,在正常情况下它能够保持DNA结构的稳定,正常机体内B基因是开启的,A正确;
B、B基因是一类肿瘤抑制基因,在正常情况下它能够保持DNA结构的稳定,B基因突变会导致细胞中DNA的结构发生改变而癌变,B正确;
C、肿瘤细胞是一种异常(恶性)增殖的细胞,而B基因是一类肿瘤抑制基因,可阻止细胞的异常增殖,C正确;
D、B基因是一类肿瘤抑制基因,细胞表面A受体的激活可进一步抑制B基因的活性,A受体缺失可促进B基因的活性,使细胞癌变的机会降低,D错误。
故选D。
2.回答有关遗传变异的问题
遗传性椭圆形红细胞增多症(HE)是一种家族遗传性溶血病,特点是外周血中存在大量的椭 圆形成熟红细胞。目前认为HE是一组由于红细胞膜蛋白分子异常而引起的遗传性病。如图15是该地区的一个该病的家族系谱图,其中Ⅱ-8不携带致病基因。(显、隐性基因用A.a表示):
(1)据图判断,该病的遗传类型为______。
A.常染色体隐性遗传B.X连锁隐性遗传 C.常染色体显性遗传D.X连锁显遗传
(2)Ⅱ-5的基因型是______,Ⅱ-5在减数分裂形成配子的过程中,可能不含该致病 基因的细胞有______。
A.卵原细胞B.初级卵母细胞C.次级卵母细胞D.卵细胞
(3)Ⅱ-5和Ⅱ-6想再生一个孩子,若孩子已出生,则可以在光学显微镜下观察其______形态,从而诊断其是否患该病;若孩子尚未出生,则可以从羊水中收集少量胎儿的细胞,提取DNA,以______为原料在试管中进行DNA复制,然后通过______手段诊断其是否患该病。该孩子若是女孩,患该病的概率是______。
(4)Ⅲ12与一正常女性结婚,生了一个患该病的孩子,下列可能的原因是______。
A.Ⅲ12在减数分裂产生精子时发生了基因突变
B.Ⅲ12在减数分裂产生精子时发生了基因重组
C.正常女性在减数分裂产生卵细胞时发生了基因突变
D.正常女性在减数分裂产生卵细胞时发生了染色体变异
【答案】 C Aa CD 红细胞 脱氧核苷酸 基因检测 AC
【分析】Ⅱ-8不携带致病基因,则为正常基因的纯合子。若正常为显性,则后代不应出现患者,与系谱矛盾,据此可判断致病基因为显性基因。7号男性患病,但其女儿15号表现正常,据此可排除伴X显性遗传;该病应为常染色体显性遗传病。
【详解】(1)根据分析可知,该病应为常染色体显性遗传病,故选C。
(2)Ⅱ-5的父亲正常,则其基因型是Aa,Ⅱ-5在减数分裂形成配子的过程中,等位基因在减数第一次分裂过程中分离,可能不含该致病 基因的细胞有次级卵母细和卵细胞,故选CD。
(3)遗传性椭圆形红细胞增多症(HE)患者外周血中存在大量的椭 圆形成熟红细胞,可以在光学显微镜下观察红细胞形态,从而诊断个体是否患该病;Ⅱ-5和Ⅱ-6想再生一个孩子,若孩子尚未出生,可以从羊水中收集少量胎儿的细胞,提取DNA,以脱氧核苷酸为原料在试管中进行DNA复制,然后通过基因检测手段诊断其是否含有A基因,从而判断该孩子是否会换HE。Ⅱ-6基因型为aa,该病的患病率与性别无关,Ⅱ-5和Ⅱ-6所生孩子患该病的概率是1/2。
(4)Ⅲ12表现正常,与一正常女性结婚,生了一个患该病的孩子,双亲均没有致病基因,基因重组不会导致后代患病;染色体变异往往引起多个性状的改变;患该病孩子的出现,可能的原因是在产生精子或卵细胞的过程中a突变为A。选AC。
【点睛】基因突变和染色体变异结果的不同:基因突变一般只改变生物的某一个性状,而染色体变异往往导致生物多个性状的改变。
1.某二倍体植物染色体上控制花色的基因A2是由其等位基因A1突变产生的,且基因A1、A2均能合成特定的蛋白质来控制花色。下列叙述正确的是( )
A.基因突变是基因中碱基对的增添或缺失造成的
B.基因A1、A2合成蛋白质时共用一套遗传密码
C.A1、A2不能同时存在于同一个体细胞中
D.A1、A2是同时存在于同一个配子中的
【答案】B
【分析】该题考查基因突变的概念、基因的表达、以及细胞增殖等考点。
【详解】A、基因突变是基因中碱基对的增添、缺失或替换造成的。A错误;
B、地球上几乎所有生物的基因在编码蛋白质时都共用一套遗传密码。B正确;
C、A1、A2是一对等位基因,可位于一对同源染色上,在有丝分裂过程中,同源染色体不分离,因此A1、A2可同时存在于同一个体细胞中。C错误;
D、A1、A2是一对等位基因,可位于一对同源染色上,在减数分裂过程中同源染色体分离,分别进入不同的配子中。D错误。
故选B。
【点睛】解题的关键一是熟记基因突变的概念,二是了解密码子的通用性及不同细胞增殖过程中染色体的行为特征的区别。
2.下列关于基因重组的叙述,错误的是( )
A.基因重组发生在精卵结合形成受精卵的过程中
B.一对等位基因不存在基因重组,但一对同源染色体上的基因可能存在基因重组
C.肺炎双球菌转化实验中R型细菌转变为S型细菌的实质是基因重组
D.有丝分裂过程中一般不发生基因重组
【答案】A
【分析】基因重组:
1、概念:在生物体进行有性生殖的过程中,控制不同性状的非等位基因重新组合。
2、类型:
(1)自由组合型:减数第一次分裂后期,随着非同源染色体自由组合,非同源染色体上的非等位基因也自由组合。
(2)交叉互换型:减数第一次分裂前期(四分体),基因随着同源染色体的非等位基因的交叉互换而发生重组。
3、意义:(1)形成生物多样性的重要原因之一。(2)是生物变异的来源之一,对生物的进化也具有重要的意义。
【详解】A.自然情况下,基因重组发生在减数第一次分裂过程中,A错误;
B.基因重组是指在生物体进行有性生殖的过程中,控制不同性状的基因的重新组合,因此一对等位基因不存在基因重组,但一对同源染色体会因非姐妹染色单体的交叉互换而导致基因重组,B正确;
C.肺炎双球菌转化实验中R型细菌转变为S型细菌的实质是基因重组,C正确;
D.基因重组一般发生在有性生殖过程中形成配子时,D正确;
故选A。
3.有关某二倍体植物减数分裂过程的叙述,正确的是( )
A.减数第一次分裂四分体时期,姐妹染色单体之间发生交叉互换导致基因重组
B.减数第一次分裂后期,染色体数目与核DNA数目相同
C.减数第二次分裂前期,由于染色体没有再次复制所以不存在染色单体
D.减数第二次分裂后期,染色体移向两极导致每极都有一个染色体组
【答案】D
【分析】减数分裂过程:
(1)减数第一次分裂前的间期:染色体的复制。
(2)减数第一次分裂:①前期:联会,同源染色体上的非姐妹染色单体交叉互换;②中期:同源染色体成对的排列在赤道板上;③后期:同源染色体分离,非同源染色体自由组合;④末期:细胞质分裂。
(3)减数第二次分裂过程:①前期:核膜、核仁逐渐解体消失,出现纺锤体和染色体;②中期:染色体形态固定、数目清晰;③后期:着丝点分裂,姐妹染色单体分开成为染色体,并均匀地移向两极;④末期:核膜、核仁重建、纺锤体和染色体消失。
【详解】A、减数第一次分裂四分体时期,同源染色体的非姐妹染色单体之间可能发生互换导致基因重组,A错误;
B、减数第一次分裂后期,由于每条染色体上都有两条姐妹染色单体,每条染色单体含有一个DNA,所以减数第一次分裂后期,染色体数目:核DNA数目=1:2,B错误;
C、减数第二次分裂前期,由于染色体的着丝点还没有分裂,因此存在染色单体,C错误;
D、由于减数第一次分裂结束后,同源染色体已分离,所以减数第二次分裂后期,移到一极的染色体均为一组非同源染色体,即减数第二次分裂后期,染色体移向两极导致每极都有一个染色体组,D正确。
故选D。
4.下列有关生物变异的叙述,正确的是( )
A.基因上碱基对的改变定引起遗传信息的改变 B.基因重组不能产生新的基因,但肯定会产生新的性状
C.21三体综合征是染色体结构变异引起的 D.染色体倒位一般不改变基因数量对个体影响较小
【答案】A
【分析】生物变异包括基因突变、基因重组和染色体变异;基因突变可以产生新的基因和基因型,而基因重组只能产生新的基因型;染色体变异包括染色体结构的变异和数目的变异。
【详解】A、基因的碱基排列顺序代表了遗传信息,所以基因上碱基对的改变一定会引起遗传信息的改变,A正确;
B、基因重组不能产生新的基因,也不会产生新的性状,只是原有性状的重新组合,B错误;
C、21三体综合征是染色体数目变异引起的,C错误;
D、染色体倒位一般不改变基因数量,但是染色体上的基因排列顺序发生了改变,因此对个体影响较大,D错误。
故选A。
5.下列关于人体癌细胞和癌变的叙述,错误的是( )
A.细胞癌变后,细胞膜上糖蛋白的数量增多 B.某些食物中含有致癌物质,长期食用易导致细胞癌变
C.在适宜条件下,人体癌细胞可以无限增殖 D.与正常细胞相比癌细胞的形态结构会发生变化
【答案】A
【分析】细胞癌变的原因分为外因和内因,外因是各种致癌因子,内因是原癌基因和抑癌基因发生基因突变;癌细胞的特征:具有无限增殖的能力;细胞形态发生显著变化;细胞表面发生改变,细胞膜上的糖蛋白等物质减少。
【详解】A. 细胞癌变后,细胞膜上糖蛋白的数量减少,黏着性降低,故癌细胞易于扩散,A错误;
B、某些食物中含有致癌物质如亚硝酸盐,长期食用易导致细胞癌变,B正确;
C、在适宜条件下,人体癌细胞可以迅速生长、分裂,无限增殖 ,C正确;
D、与正常细胞相比癌细胞的形态结构会发生变化,如体外培养的成纤维细胞呈扁平梭形,当这种细胞转变成癌细胞后就变成了球形了,D正确。
故选A。
【点睛】解答此题需要识记细胞癌变的原因、癌细胞的主要特征,要求考生识记细胞癌变的原因,识记癌细胞的主要特征。
6.研究表明,癌细胞和正常细胞在相同的有氧条件下产生的ATP总量基本相同,但癌细胞从内环境中摄取并用于细胞呼吸的葡萄糖是正常细胞的若干倍。下图是癌细胞在有氧条件下葡萄糖的部分代谢过程,下列叙述正确的是
A.在癌细胞中,葡萄糖进入线粒体被分解为丙酮酸
B.在有氧条件下,癌细胞只通过有氧呼吸产生ATP
C.与正常细胞相比,癌细胞呼吸过程产生的CO2量较多
D.与正常细胞相比,癌细胞中增强的过程可能有①②③
【答案】D
【分析】图示表示癌细胞在有氧条件下葡萄糖的部分代谢过程,①表示癌细胞吸收葡萄糖的过程,其中A最可能是细胞膜上运输葡萄糖的载体;②表示葡萄糖代谢形成中间产物五碳糖;③表示癌细胞无氧呼吸(第二阶段);④表示癌细胞的有氧呼吸(第二阶段与第三阶段)。
【详解】A、葡萄糖酵解形成丙酮酸发生在细胞质基质中,A错误;
B、由图可知,在有氧条件下,癌细胞既能进行有氧呼吸也能进行无氧呼吸,都可以产生ATP,B错误;
C、癌细胞无氧呼吸过程产生的是乳酸没有CO2,虽然癌细胞既能进行有氧呼吸也能进行无氧呼吸,但与正常细胞相比,癌细胞呼吸过程产生的CO2量不多,C错误;
D、癌细胞的代谢比较旺盛,需要大量的大分子物质合成材料,所以与正常细胞相比,癌细胞内①②③会加强,D正确。
故选D。
7.图表示在生物的一个种群中某一基因的类型及其关系。下列哪项不能从图中分析得出( )
A.表明基因突变具有普遍性 B.表明基因突变具有不定向性
C.表明基因突变具有可逆性 D.这些其因的碱基序列一定不同
【答案】A
【分析】基因突变的特点:普遍性、不定向性、随机性、可逆性、低频性和多害少利性。
【详解】识图分析可知A基因可以突变成a1、a2、a3,说明基因突变具有不定向性;同时A基因可以突变成a1基因,a1基因也可以突变成A基因,说明基因突变具有可逆性;控制同一性状的基因有几种,其根本原因是其碱基的序列不同。综上所述,A符合题意,B、C、D不符合题意。
故选A。
8.2017诺贝尔获奖者在研究果蝇的羽化(从蛹变为蝇)昼夜节律过程中,发现了野生型昼夜节律基因p及其三个等位基因ps、pL、po均位于X染色体上。野生型果蝇的羽化节律周期为24h,突变基因ps、pL、po分别导致果蝇的羽化节律周期变为19h、29h和无节律。请回答下列问题:
(1)不同等位基因的产生体现了基因突变的_____性。
(2)昼夜节律基因在遗传时不同于常染色体上基因遗传的特点是_____。
(3)果蝇群体中雌蝇控制昼夜节律性状的基因型中理论上最多有_____种杂合子。
(4)已知关于上述各复等位基因显隐关系完全,现有一自由交配的具有昼夜节律有关的各种表现型的果蝇种群,从中分离得到多只野生型雌雄果蝇,利用这些野生型果蝇通过杂交实验分析p基因相对其它几种基因的显隐关系,请简述实验思路、预期实验结果与结论(不考虑突变的情况)。
实验思路:_____
预期实验结果与结论:
若_____,则p基因对其它基因为隐性;
若某些杂交组合子代_____,则p基因对该表现型的基因为显性。
【答案】 不定向 交叉遗传(或答与性染色体连锁遗传、伴性遗传) 6 将多对野生型的雌雄果蝇杂交(或自由交配),分析子代的表现型 均为野生型 出现了其它表现型
【分析】根据题干信息分析,果蝇的羽化昼夜节律受位于X染色体上的复等位基因(p、ps、pL、po)控制,遵循基因的分离定律和伴性遗传规律,四种基因控制的羽化节律周期分别为24h、19h、29h和无节律。
【详解】(1)基因突变往往突变为其等位基因,不同的等位基因的出现说明了基因突变具有不定向性。
(2)昼夜节律基因p及其三个等位基因ps、pL、po均位于X染色体上,表现为伴性遗传,在遗传时不同于常染色体上基因遗传的特点是交叉遗传。
(3)果蝇群体中雌蝇控制昼夜节律性状的基因型中理论上最多有6种杂合子。
(4)实验思路:将多对野生型的雌雄果蝇杂交(或自由交配),分析子代的表现型。
预期实验结果与结论:若均为野生型,则p基因对其它基因为隐性;若某些杂交组合子代出现了其它表现型,则p基因对该表现型的基因为显性。
【点睛】解答本题的关键是掌握伴性遗传规律,明确雌雄性基因型的书写方式,能够分别写出复等位基因性的情况下雌雄性基因型的可能性,进而判断果蝇种群基因型的总数。
9.如图为某种哺乳动物细胞增殖分化的部分过程,a-k表示不同细胞,①-⑨表示不同的生理过程,请据图回答下列问题.(不考虑交叉互换)
(1)图中b细胞是____________细胞;该种生物细胞中染色体数目最多_______条。①-⑨中处于一个细胞周期的是____________(填数字标号)。
(2)j和k细胞遗传信息相同,但二者在形态、结构、生理功能上却有较大差异,造成这种差异的根本原因是____________________。
(3)细胞分化、细胞癌变和细胞衰老的共同特点是________(填标号)。
①细胞形态、结构和功能上发生变化 ②新陈代谢速度减慢 ③遗传物质发生改变 ④细胞膜的通透性降低
(4)环境中的致癌因子会损伤细胞中的DNA分子,使_______________发生突变,导致正常细胞的生长和分裂失控而变成癌细胞。利用海拉细胞系可研究病毒致癌因子的致癌机理,现有的研究表明病毒之所以能够引起细胞发生癌变是因为它们含有______以及与致癌有关的核酸序列。
【答案】 精原细胞 8条 ⑤⑥⑦ 基因的选择性表达 ① 原癌基因和抑癌基因 原癌基因
【分析】1、图中b细胞经过①~④过程后产生的f细胞变形成精子,c细胞发生了联会,说明①~④过程发生的是减数分裂;a细胞经过⑤⑥⑦过程产生了形态大小相同的a和i细胞,说明⑤⑥⑦过程发生的是有丝分裂;i细胞经过⑧⑨过程产生了不同形态的j、k细胞,说明i细胞发生的是细胞分化。
2、据图分析e细胞处于减数第二次分裂后期,此时发生着丝点分裂,细胞中染色体数目与体细胞相同,则该生物体细胞含有4条染色体;体细胞有丝分裂后期着丝点分裂,染色体数目会加倍,则该生物染色体数目最多为8条。
3、细胞周期指连续分裂的细胞,从一次分裂完成时开始,到下一次分裂完成时为止的时期。只有连续有丝分裂的细胞才具有细胞周期,因此①~⑨中处于一个细胞周期的是⑤⑥⑦。
4、j和k细胞都来源于i细胞,遗传信息相同,但二者在形态、结构、生理功能上却有较大差异,是细胞分化的结果,细胞分化的实质是基因的选择性表达。细胞分化、细胞癌变和细胞衰老的共同特点是细胞的形态、结构和功能发生改变。
【详解】(1)图中b细胞经过①~④过程后形成精子,说明b细胞为精原细胞;e细胞处于减数第二次分裂后期,此时细胞中染色体数目与体细胞相同,因此该生物体细胞含有4条染色体,在有丝分裂后期最多为8条;只有连续进行有丝分裂的细胞才具有细胞周期,因此①一⑨中处于一个细胞周期的是⑤⑥⑦。
(2)j和k细胞是由同一个细胞分化形成的,而细胞分化的实质是基因的选择性表达。
(3)细胞分化、细胞癌变和细胞衰老的共同特点是细胞的形态、结构、和功能发生改变。
(4)环境中的致癌因子会损伤细胞中的DNA分子,使原癌基因和抑癌基因发生突变而变成癌细胞。病毒之所以能够引起细胞发生癌变是因为它们含有原癌基因以及与致癌有关的核酸序列。
【点睛】本题考查了有丝分裂、减数分裂、细胞分化和细胞癌变的有关知识,能正确识别出有丝分裂、减数分裂的各个时期是审题的关键。
新高考生物二轮复习易错题精选练习易错点28 基因工程(含解析): 这是一份新高考生物二轮复习易错题精选练习易错点28 基因工程(含解析),共24页。试卷主要包含了有关“DNA有关的酶”,有关“质粒”,PCR技术相关分析,蛋白质工程与基因工程的比较,14 ml/L,使DNA析出等内容,欢迎下载使用。
新高考生物二轮复习易错题精选练习易错点26 发酵工程(含解析): 这是一份新高考生物二轮复习易错题精选练习易错点26 发酵工程(含解析),共23页。试卷主要包含了有关“倒平板”,有关“平板划线法”,有关“选择培养基与鉴别培养基”,有关“消毒和灭菌”等内容,欢迎下载使用。
新高考生物二轮复习易错题精选练习易错点22 免疫调节(含解析): 这是一份新高考生物二轮复习易错题精选练习易错点22 免疫调节(含解析),共20页。试卷主要包含了体液免疫与细胞免疫的分析判断,常见的信号分子归纳,过敏反应和体液免疫的区别与联系等内容,欢迎下载使用。

