新高考地理一轮复习知识梳理+过关训练第22讲 区域及区域发展差异(含解析)
展开第22讲 区域及区域发展差异
【基础知识梳理】
一、区域的基本含义
1.区域的含义:区域是指一定的地域空间。
2.区域的主要特征
(1)区域具有一定的界线,分明确的界线和模糊的界线两种。
(2)区域内部表现出明显的相似性和连续性,区域之间具有显著的差异性。
(3)区域具有一定的优势、特色和功能。
(4)区域之间是相互联系的,一个区域的发展变化会影响到周边和相关的地区。
3.区域空间结构
概念 | 一个地区各种区域要素的相对位置关系和空间分布形式 | |
影响因素 | 主要有自然地理条件、社会经济活动、人口状况、城市化水平、区域开放程度和对外联系等 | |
类型及特征 | 乡村地域 | 城镇地域 |
范围大,以农业生产活动为主,是城镇地域发展的基础和依托 | 范围小,以非农业生产活动为主,对乡村地域产生带动作用 | |
空间分布特点 | 从空间分布形式来看,农业表现为面状,交通运输线路表现为线状和网络状,城市和工业表现为点状,城市群和工业区表现为岛状 | |
4.区域产业结构
(1)概念:三次产业及其内部的比例关系。
(2)影响因素:自然地理条件、经济发展水平、资源配置状况、劳动力素质等。
(3)差异表现:三次产业占国内(地区)生产总值的比重,三次产业的就业比重,三次产业的内部构成等。
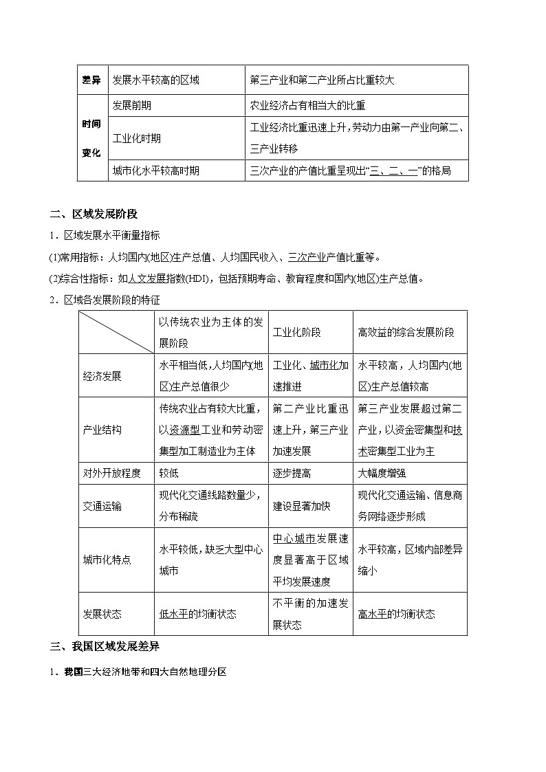
地区 差异 | 传统农业(发展水平较低)区域 | 第一产业所占比重较大 |
工业(加速推进工业化)区域 | 第一产业所占比重较小,第二产业所占比重较大 | |
发展水平较高的区域 | 第三产业和第二产业所占比重较大 | |
时间 变化 | 发展前期 | 农业经济占有相当大的比重 |
工业化时期 | 工业经济比重迅速上升,劳动力由第一产业向第二、三产业转移 | |
城市化水平较高时期 | 三次产业的产值比重呈现出“三、二、一”的格局 |
二、区域发展阶段
1.区域发展水平衡量指标
(1)常用指标:人均国内(地区)生产总值、人均国民收入、三次产业产值比重等。
(2)综合性指标:如人文发展指数(HDI),包括预期寿命、教育程度和国内(地区)生产总值。
2.区域各发展阶段的特征
| 以传统农业为主体的发展阶段 | 工业化阶段 | 高效益的综合发展阶段 |
经济发展 | 水平相当低,人均国内(地区)生产总值很少 | 工业化、城市化加速推进 | 水平较高,人均国内(地区)生产总值较高 |
产业结构 | 传统农业占有较大比重,以资源型工业和劳动密集型加工制造业为主体 | 第二产业比重迅速上升,第三产业加速发展 | 第三产业发展超过第二产业,以资金密集型和技术密集型工业为主 |
对外开放程度 | 较低 | 逐步提高 | 大幅度增强 |
交通运输 | 现代化交通线路数量少,分布稀疏 | 建设显著加快 | 现代化交通运输、信息商务网络逐步形成 |
城市化特点 | 水平较低,缺乏大型中心城市 | 中心城市发展速度显著高于区域平均发展速度 | 水平较高,区域内部差异缩小 |
发展状态 | 低水平的均衡状态 | 不平衡的加速发展状态 | 高水平的均衡状态 |
三、我国区域发展差异
1.我国三大经济地带和四大自然地理分区
(1)划分依据:自然条件、经济基础、发展水平和对外开放程度。
(2)表现:
①产业结构差异:东部地区先进制造业、高科技产业和第三产业相对发达;东北地区以重化工业为主导;中、西部地区农业经济在国民经济中还占有较大比重。
②工业化与城市化差异:在东部地区,外资企业、中外合资企业、民营企业已占到相当大的比重,高新技术产业蓬勃发展,但在中、西部地区和东北地区,仍然是以传统型工业为主体。从城市化水平来看,东部地区和东北地区远高于中部和西部地区。
③对外开放的区域差异:东部地区开放程度高,吸纳外资的能力强,而中、西部地区对外开放的程度则比较低。国家实施西部大开发战略以来,广大西部地区积极加强对外联系,尤其是成功地与周边国家进行了广泛的经贸合作。
2.南方与北方
(1)划分界线:秦岭—淮河线。
(2)南方地区与北方地区的差异
| 北方地区 | 南方地区 |
自然 环境 | 跨越暖温带、中温带及寒温带,平原面积广阔,森林、煤炭、石油、铁矿等资源丰富 | 跨越亚热带及少部分热带地区,热量丰富,水分充足,有色金属矿产、生物资源、水力资源等相当丰富 |
对工农 业生产 的影响 | 重工业地区和能源基地,面临着调整产业结构、扩大对外开放、改善生态环境等紧迫任务 | 积极对外开放,外向型经济建设取得重大成就,工业化和城市化的快速推进,人地关系日趋紧张 |
限制 因素 | 水资源不足,黄土高原水土流失严重 | 洪涝灾害、环境污染、山地丘陵区地形破碎等 |
3.西部大开发
(1)范围:西部大开发的范围包括西部地区的12 个省(自治区、直辖市)。
(2)优势:矿产资源、油气资源、水能资源、土地资源等丰富。
(3)不足:基础设施落后,人才、技术、资金匮乏。
(4)意义:
①缩小我国东部与西部地区之间的发展差距,推动区域经济的协调发展,实现全国各族人民的共同富裕。
②对于加强民族团结,保持社会稳定与边疆安全,扩大国内市场需求,实施可持续发展战略,都有着十分重要的现实意义。
③可将西部地区的资源优势变为经济优势,将潜在优势变为现实优势。
【本节高考核心考点】
一、区域特征描述
1.自然要素特征
思考方向 | 规范答题术语 | |
地理位置 | 经纬度位置 | ××半球(东、西、南、北);经纬度(点)、经纬网范围(面);特殊经纬线 |
海陆位置 | ××大陆的××方位,××方位临××海、岛,地处××内陆等 | |
相邻地区的位置 | 与××国家接壤、与××行政区相邻,位于××地区的××方位等 | |
经济位置 | 所处××经济区,邻近或远离××经济区等 | |
交通位置 | 所处重要交通要道(枢纽),控制××海峡等 | |
气候 | 气温 | 终年高温(严寒);夏季高温;冬季温和;气温日(年)较差大(小) |
降水 | 降水季节分配均匀;降水集中于夏季(冬季);雨热同期;有明显的旱、雨两季 | |
地形 | 地形类型 | 以山地、丘陵(高原、盆地)为主,平原面积广(狭小) |
地势起伏状况 | 地势起伏大(小);西高东低(自西向东倾斜);自东南向西北倾斜 | |
特殊地貌 | 如喀斯特地貌、黄土地貌等 | |
海岸线 | 平直或漫长曲折 | |
河流 | 水文特征 | 水量大(小);汛期长(短),有明显夏汛;有(无)结冰期;含沙量大(小);水能丰富(匮乏) |
水系特征 | 流域面积大(小);流程长(短);支流多(少);(南北)对称分布;河网密布(稀少);水系形状,如放射状水系、向心状水系 | |
土壤 | 类型及肥力状况 | 肥沃的黑土(紫色土、水稻土);土层深厚;土质疏松;土壤含水量低(高) |
植被 | 类型、覆盖率 | 以亚热带常绿硬(阔)叶林为主,植被茂密;植被稀少,以草原、荒漠为主 |
特征 | 常绿阔叶林:树冠浑圆,叶面多呈革质,表面光滑,无绒毛,质地较硬;荒漠植被:大多根系发达,叶面退化呈刺状 | |
资源 | 种类、数量、质量 | 矿产资源、生物资源、森林资源、旅游资源、水能资源等丰富;水资源丰富(短缺) |
2.人文要素特征
思考方向 | 规范答题术语 | |
农业 | 农业类型 | 种植业、畜牧业、林业、渔业等 |
区位条件 | 自然条件:地形、气候、水源、土壤; 社会经济条件:市场、交通、政策、劳动力(数量、价格、素质)、土地价格、科技 | |
其他 | 耕作制度或熟制、作物种类、耕地类型(水田、旱地) | |
工业 | 工业生产特征 | 地域分布、主要部门及结构、发达程度、技术水平等 |
区位条件 | 自然条件:主要为水源; 社会经济条件:原料、市场、交通、政策、劳动力(数量、价格、素质)、土地价格、科技;环境条件 | |
城市 | 城市化水平(高、低)、城市布局特点、城市区位因素、城市环境问题 | |
交通 | 交通运输线、交通枢纽、交通运输网的密度、影响交通线布局的主要区位因素 | |
环境 | 环境污染,如大气污染、水污染;生态破坏,如荒漠化、水土流失;资源短缺,如水资源短缺;全球性环境问题,如全球变暖 | |
【同步经典练习题】
福建海坛岛面积276.61平方千米,人口约35万人,地势低平,是大陆距离宝岛台湾最近的地方。当地盛传“光长石头不长草,风沙满地跑,房子像碉堡”的民谣。据此完成1~3题。
1.该民谣反映了当地气候的突出特点是( )
A.降水多 B.风力大 C.日照强 D.气温高
2.依据当地自然环境特征,推测海坛岛传统民居的特点是( )
A.高大、屋顶尖、窗大 B.低矮、屋顶缓、窗大
C.高大、屋顶尖、窗小 D.低矮、屋顶缓、窗小
3.当地居民主要从事( )
A.渔业 B.林业 C.种植业 D.牧业
【答案】1.B 2.D 3.A
【解析】1.据材料可知,福建海坛岛位于我国东部沿海季风区,“风沙满地跑”说明当地风力大。其他气候特点民谣中并没有相关信息说明。故选B。
2.该岛风力大,为避免大风损毁房屋,房屋一般建得较低矮,排除A、C;该岛距台湾岛近,夏季位于台湾岛的雨影区,且地势低平,对水汽的抬升作用不明显,且该地“光长石头不长草,风沙满地跑”,说明该岛的降水要少于周边地区,屋顶的坡度较缓;为避免风沙进入室内,该岛传统民居的窗户较小。故选D。
3.由题干“光长石头不长草”可知,该岛不适合发展种植业、林业和牧业,而由该岛临海,可知当地居民主要从事渔业。故选A。
复种指数为全年播种作物的总面积与耕地总面积之比。下图示意“我国三个省级行政区1998年和2012年耕地复种指数”。据此完成4~6题。
4.图中M省级行政区最可能是( )
A.湖北 B.吉林 C.山东 D.江苏
5.浙江省耕地复种指数降低的主要原因是( )
A.非农产业发达 B.耕地面积减少
C.作物单产减少 D.山地面积广阔
6.提高河南省耕地复种指数的有效措施有( )
①加大惠农力度 ②扩大垦荒规模 ③实施休耕轮作 ④增加科技投入
A.①② B.②③ C.①④ D.③④
【答案】4.B 5.A 6.C
【解析】4.由材料可知,复种指数为全年播种作物的总面积与耕地总面积之比。从图中可以看出,M省级行政区的复种指数不超过100%,说明该地农作物最多只能一年一熟。吉林省位于我国东北地区,纬度高,热量条件差,农作物只能一年一熟,故B项正确。
5.浙江省经济发展水平高,城市化水平高,第二、三产业发达,从业人数多,从事农业生产人数减少,农作物播种面积减小,即复种指数降低,故A项正确;根据复种指数的概念可知,耕地面积减少不会降低复种指数,故B项错误;复种指数与作物单产没有直接关系,故C项错误;山地面积广阔,并不会降低复种指数,故D项错误。
6.加大惠农力度可以提高农民种植农作物的积极性,提高复种指数,①正确;扩大垦荒规模会增加耕地面积,不会提高复种指数,②错误;实行休耕轮作会减少播种作物的总面积,降低复种指数,③错误;增加科技投入,可以提高作物的熟制,从而提高复种指数,④正确。
下面两幅图为我国传统民居,左图为土家族的吊脚楼,右图为内蒙古自治区便于拆卸的蒙古包。据此完成7~9题。
7.左图传统民居建筑特点形成的自然原因是当地( )
A.多高大通直的白桦林 B.人多地少,民族众多
C.多蚊虫、毒蛇,气候潮湿 D.多地势平缓的丘陵
8.右图民居中居住的游牧民族在转场放牧过程中( )
A.加大了草场资源的压力 B.易受暴风雪等天气影响
C.加剧了当地生态恶化 D.只有夏季可获得牧草
9.目前两种特色民居在当地越来越少,这种变化带来的影响是( )
A.民居文化多样性减弱 B.游客的居住体验感增加
C.有利于特色民居保护 D.居民环境适应力降低
【答案】7.C 8.B 9.A
【解析】7.从图中可以看出,土家族的吊脚楼依山而建,主要位于我国南方地区,多蚊虫、毒蛇,气候潮湿,吊空建房可防蚊虫、毒蛇、潮湿,C正确。白桦林为北方树种,A错误。人多地少,民族众多不是自然原因,B错误。多建在起伏较大的山区,D错误。
8.右图民居是便于拆卸的蒙古包,游牧民族在转场放牧过程中,可根据草场的状况适时的转场,减轻了草场资源的压力,缓解了当地生态恶化,不同季节都可获得牧草,但不稳定,易受暴风雪等天气影响,B正确。
9.两种特色民居减少,会使民居文化多样性减弱,A正确。传统民居减少,游客的居住体验感减弱,B错误。不利于特色民居保护,C错误。环境变化不大,居民环境适应力没有变化,D错误。
10.阅读图文材料,完成下列要求。
材料一甲国(位置见下图)自然条件优越,是发展水稻种植业的理想之地,然而当地农业欠发达,粮食长期依赖进口。湖北省万宝粮油在甲国A地开发了农业区,有多位来自中国的农业技术专家,长期指导并带动当地农民进行水稻种植。
材料二 下图为A、B两地气温、降水统计资料。
(1) 比较A、B两地年均气温差异,并分析造成差异的原因。(6分)
(2) 与B地相比,说明A地有利于发展水稻种植业的区位条件。(6分)
答案(1)差异:年平均气温A地高于B地。
原因:A地海拔低于B地;A地离海洋较近,受莫桑比克暖流增温作用影响更明显;A地位于回归线附近,常年受副热带高气压带控制,降水少,晴天多,所获得的太阳辐射较多,B地降水多,云量多,太阳辐射少。
(2)年均温更高,热量条件好;位于河流下游的冲积平原地区,土壤更肥沃;靠近河流,灌溉水源更充足;靠近首都,人口众多,对粮食需求量大。
新高考地理一轮复习知识梳理+过关训练第34讲 旅游地理(含解析): 这是一份新高考地理一轮复习知识梳理+过关训练第34讲 旅游地理(含解析),共8页。
新高考地理一轮复习知识梳理+过关训练第28讲 中国地理概况(含解析): 这是一份新高考地理一轮复习知识梳理+过关训练第28讲 中国地理概况(含解析),共12页。
新高考地理一轮复习知识梳理+过关训练第26讲 区域工业化和城市化进程(含解析): 这是一份新高考地理一轮复习知识梳理+过关训练第26讲 区域工业化和城市化进程(含解析),共9页。

