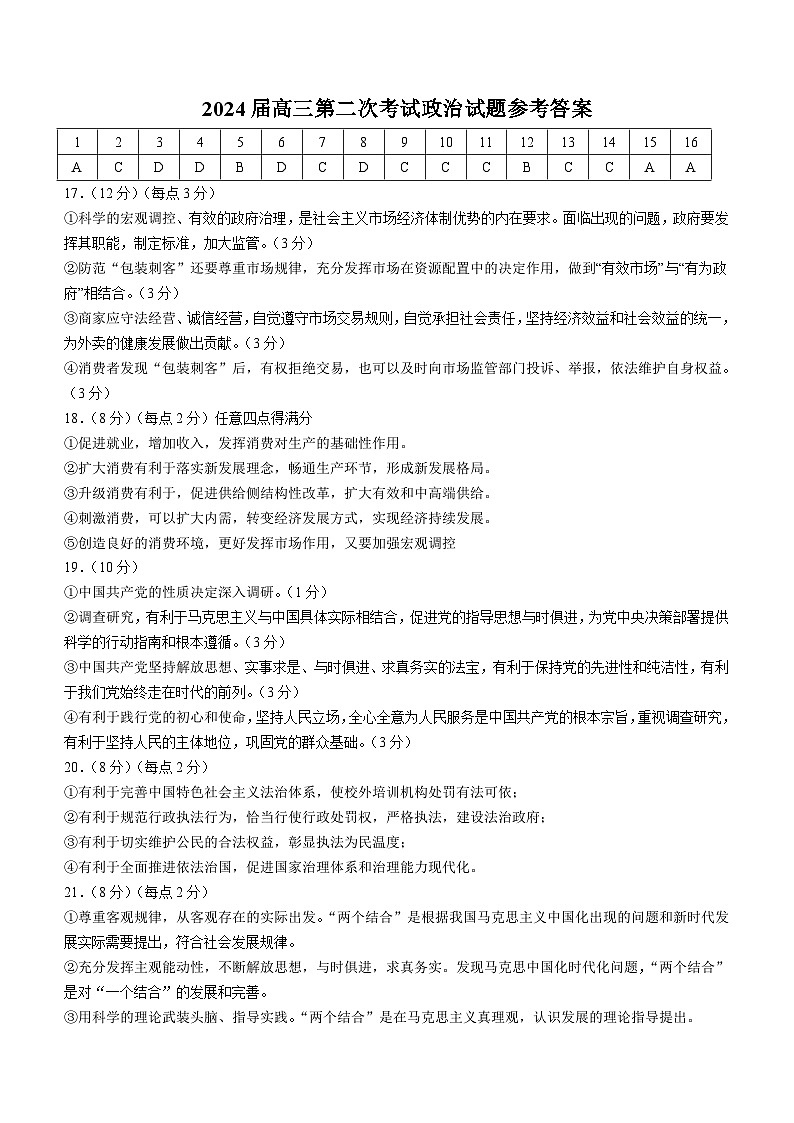
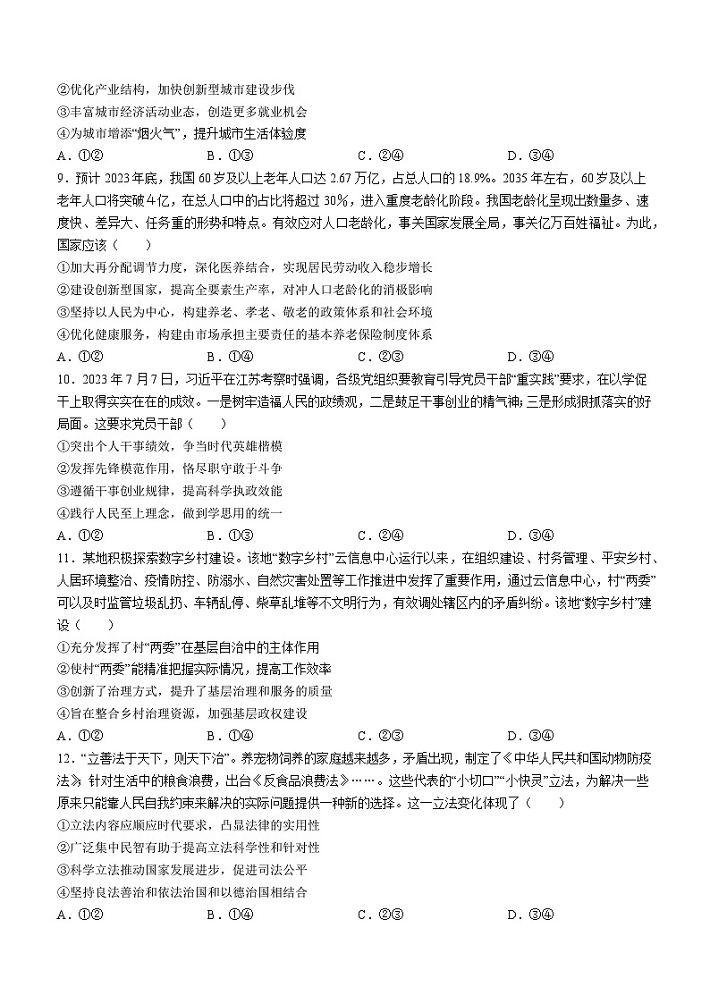
2024锦州渤海大学附属高级中学高三上学期第二次考试政治含答案
展开2024届辽宁省锦州市渤海大学附属高级中学高三上学期第二次考试政治试题含答案: 这是一份2024届辽宁省锦州市渤海大学附属高级中学高三上学期第二次考试政治试题含答案,共10页。
辽宁省锦州市渤海大学附属高级中学2024届高三政治上学期第二次考试试题(Word版附答案): 这是一份辽宁省锦州市渤海大学附属高级中学2024届高三政治上学期第二次考试试题(Word版附答案),共8页。
辽宁省锦州市渤海大学附属高级中学2024届高三上学期第二次考试 政治试题及答案: 这是一份辽宁省锦州市渤海大学附属高级中学2024届高三上学期第二次考试 政治试题及答案,文件包含辽宁省锦州市渤海大学附属高级中学2024届高三上学期第二次考试政治docx、辽宁省锦州市渤海大学附属高级中学2024届高三上学期第二次考试政治答案docx等2份试卷配套教学资源,其中试卷共8页, 欢迎下载使用。

