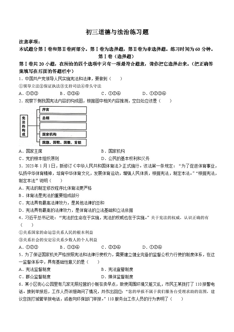
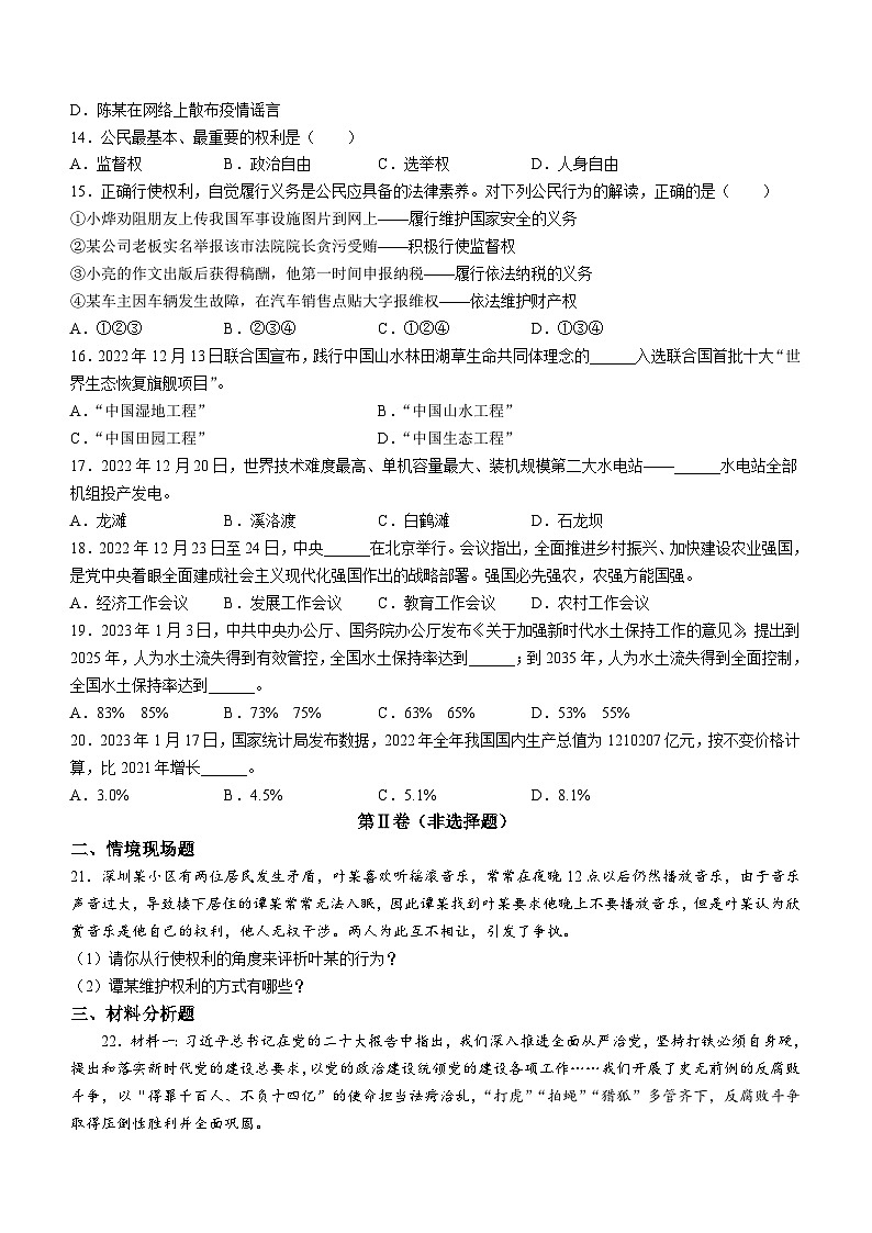
山东省淄博市桓台县 2022-2023学年八年级下学期期中道德与法治试题
展开85,山东省淄博市桓台县2023-2024学年八年级(五四学制)上学期期中道德与法治试题: 这是一份85,山东省淄博市桓台县2023-2024学年八年级(五四学制)上学期期中道德与法治试题,共14页。试卷主要包含了 下图警示我们要, 某社区播报了一则新闻等内容,欢迎下载使用。
山东省淄博市桓台县(五四制)2023-2024学年八年级上学期期中考试道德与法治试题: 这是一份山东省淄博市桓台县(五四制)2023-2024学年八年级上学期期中考试道德与法治试题,共8页。
山东省淄博市桓台县2023-2024学年七年级上学期期中道德与法治试题: 这是一份山东省淄博市桓台县2023-2024学年七年级上学期期中道德与法治试题,共7页。

