新高考化学一轮复习精品练习第15讲 化学反应的热效应(含解析)
展开第15讲 化学反应的热效应
【练基础】
1.下列说法不正确的是( )
A.化学能可以转变成热能、电能等
B.化学反应必然伴随着能量变化
C.化学反应中的能量变化主要是由化学键的变化引起的
D.化学反应中能量变化的多少与反应物的质量无关
【答案】D
【解析】化学反应的实质是旧化学键断裂与新化学键形成,一定伴随着能量变化;化学变化过程中产生的能量可以转化为热能、电能等,且化学反应中,反应物的质量(或物质的量)的多少及物质的聚集状态,影响反应中能量变化的多少。
2.合成氨原料中的H2可用甲烷在高温条件下与水蒸气反应制得。部分1 mol物质完全燃烧生成常温下稳定氧化物的ΔH数据如下表:
物质
ΔH/(kJ·mol-1)
H2(g)
-285.8
CO(g)
-283.0
CH4(g)
-890.3
已知1 mol H2O(g)转化生成1 mol H2O(l)时放出热量44.0 kJ。下列CH4和水蒸气在高温下反应得到H2和CO的热化学方程式正确的是( )
A.CH4(g)+H2O(g)===CO(g)+3H2(g)
ΔH1=+206.1 kJ·mol-1
B.CH4(g)+H2O(g)===CO(g)+3H2(g)
ΔH2=-206.1 kJ·mol-1
C.CH4(g)+H2O(g)===CO(g)+3H2(g)
ΔH3=+365.5 kJ·mol-1
D.CH4(g)+H2O(g)===CO(g)+3H2(g)
ΔH4=-365.5 kJ·mol-1
【答案】A
【解析】根据已知信息可以写出下列热化学方程式:
①H2(g)+O2(g)===H2O(l) ΔH1=-285.8 kJ·mol-1
②CO(g)+O2(g)===CO2(g) ΔH2=-283.0 kJ·mol-1
③CH4(g)+2O2(g)===CO2(g)+2H2O(l) ΔH3=-890.3 kJ·mol-1
④H2O(g)===H2O(l) ΔH4=-44.0 kJ·mol-1
根据盖斯定律,由③+④-②-①×3可得CH4(g)+H2O(g)===CO(g)+3H2(g) ΔH=ΔH3+ΔH4-ΔH2-ΔH1×3=-890.3 kJ·mol-1-44.0 kJ·mol-1+283.0 kJ·mol-1+285.8 kJ·mol-1×3=+206.1 kJ·mol-1。
3.一种生产和利用氢能的途径如图所示。下列说法中错误的是( )
A.氢能属于二次能源
B.图中能量转化的方式至少有6种
C.太阳能电池的供电原理与燃料电池相同
D.太阳能、风能、氢能都属于新能源
【答案】C
【解析】氢能属于二次能源,A项正确;图中涉及的能量转化方式有太阳能、风能、水能转化为电能,电能转化为化学能、光能,化学能转化为电能等,B项正确;太阳能电池的供电原理是将太阳能转化为电能,而燃料电池的供电原理是将化学能转化为电能,所以二者供电原理不相同,C项错误;太阳能、风能、氢能都属于新能源,D项正确。
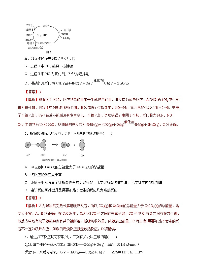
4.NH3催化还原NO是重要的烟气脱硝技术,其反应过程与能量关系如图1;研究发现在以Fe2O3为主的催化剂上可能发生的反应过程如图2。下列说法正确的是( )
A.NH3催化还原NO为吸热反应
B.过程Ⅰ中NH3断裂非极性键
C.过程Ⅱ中NO为氧化剂,Fe2+为还原剂
D.脱硝的总反应为4NH3(g)+4NO(g)+O2(g)4N2(g)+6H2O(g)
【答案】D
【解析】根据图1可知,反应物总能量高于生成物总能量,该反应为放热反应,A项错误;NH3中化学键为极性键,过程Ⅰ中NH3断裂极性键,B项错误;过程Ⅱ中,NO→N2,氮元素的化合价由+2→0,得电子作氧化剂,Fe2+在反应前后没有发生变化,作催化剂,C项错误;由图2可知,反应物为NH3、NO、O2,生成物为N2和H2O,则脱硝的总反应为4NH3(g)+4NO(g)+O2(g)4N2(g)+6H2O(g),D项正确。
5.根据如图所示的反应,判断下列说法中错误的是( )
A.CO2(g)和CaO(s)的总能量大于CaCO3(s)的总能量
B.该反应的焓变大于零
C.该反应中既有离子键断裂也有共价键断裂,化学键断裂吸收能量,化学键生成放出能量
D.由该反应可推出凡是需要加热才发生的反应均为吸热反应
【答案】D
【解析】因为碳酸钙受热分解是吸热反应,所以CO2(g)和CaO(s)的总能量大于CaCO3(s)的总能量,焓变大于零,A、B项正确;在CaCO3中,Ca2+和CO之间存在离子键,CO中C与O之间存在共价键,故反应中既有离子键断裂也有共价键断裂,断键吸收能量,成键放出能量,C项正确;需要加热才发生的反应不一定为吸热反应,如碳的燃烧反应就是放热反应,D项错误。
6.通过以下反应均可获取H2。下列有关说法正确的是( )
①太阳光催化分解水制氢:2H2O(l)===2H2(g)+O2(g) ΔH1=571.6 kJ·mol-1
②焦炭与水反应制氢:C(s)+H2O(g)===CO(g)+H2(g) ΔH2=131.3 kJ·mol-1
③甲烷与水反应制氢:CH4(g)+H2O(g)===CO(g)+3H2(g) ΔH3=206.1 kJ·mol-1
A.反应①中电能转化为化学能
B.反应②为放热反应
C.反应③使用催化剂,ΔH3减小
D.反应CH4(g)===C(s)+2H2(g)的ΔH=74.8 kJ·mol-1
【答案】D
【解析】反应①中是光能转化为化学能,A错误;反应②中ΔH>0,为吸热反应,B错误;催化剂只降低反应的活化能,不影响反应的焓变,C错误;根据盖斯定律,目标反应可由反应③-②获得,ΔH=206.1 kJ·mol-1-131.3 kJ·mol-1=74.8 kJ·mol-1,D正确。
7.已知反应:C(s)+O2(g)===CO2(g) ΔH1
CO2(g)+C(s)===2CO(g) ΔH2
2CO(g)+O2(g)===2CO2(g) ΔH3
2Cu(s)+O2(g)===2CuO(s) ΔH4
CO(g)+CuO(s)===CO2(g)+Cu(s) ΔH5
下列说法正确的是( )
A.ΔH1>0,ΔH3<0 B.ΔH2=ΔH1-ΔH3
C.ΔH2<0,ΔH4>0 D.ΔH5=ΔH1+ΔH4
【答案】B
【解析】将已知反应依次编号为①②③④⑤。反应①和反应③都是放热反应,因此ΔH1<0,ΔH3<0,故A错误;根据盖斯定律,由②+③可得反应①,因此ΔH1=ΔH2+ΔH3,即ΔH2=ΔH1-ΔH3,故B正确;反应②为吸热反应,因此ΔH2>0,反应④为放热反应,因此ΔH4<0,故C错误;根据盖斯定律,由×(③-④)可得反应⑤,因此ΔH5=ΔH3-ΔH4,故D错误。
8.以TiO2为催化剂的光热化学循环分解CO2反应为温室气体减排提供了一个新途径,该反应的机理及各分子化学键完全断裂时的能量变化如下图所示:
下列说法正确的是( )
A.过程①中钛氧键断裂会释放能量
B.该反应中,光能和热能转化为化学能
C.使用TiO2作催化剂可以降低反应的焓变,从而提高化学反应速率
D.CO2分解反应的热化学方程式为2CO2(g)===2CO(g)+O2(g) ΔH=+30 kJ·mol-1
【答案】B
【解析】化学键断裂需要吸收能量,过程①中钛氧键断裂会吸收能量,A错误;根据图示,该反应中,光能和热能转化为化学能,B正确;催化剂通过降低反应的活化能提高化学反应速率,催化剂不能降低反应的焓变,C错误;反应物总键能-生成物总键能=焓变,CO2分解反应的热化学方程式为2CO2(g)===2CO(g)+O2(g) ΔH=1 598×2-1 072×2-496=+556 (kJ·mol-1),D错误。
9.火箭推进器常以联氨(N2H4)为燃料、过氧化氢为助燃剂。已知下列各物质反应的热化学方程式:
N2H4(g)+O2(g)===N2(g)+2H2O(g) ΔH1=-533.23 kJ·mol-1
H2O(g)===H2O(l) ΔH2=-44 kJ·mol-1
2H2O2(l)===2H2O(l)+O2(g) ΔH3=-196.4 kJ·mol-1
则联氨与过氧化氢反应的热化学方程式可表示为( )
A.N2H4(g)+2H2O2(l)===N2(g)+4H2O(l) ΔH=+817.63 kJ·mol-1
B.N2H4(g)+2H2O2(l)===N2(g)+4H2O(g) ΔH=-641.63 kJ·mol-1
C.N2H4(g)+2H2O2(l)===N2(g)+4H2O(l) ΔH=-641.63 kJ·mol-1
D.N2H4(g)+2H2O2(l)===N2(g)+4H2O(g) ΔH=-817.63 kJ·mol-1
【答案】B
【解析】将已知反应依次编号为①②③,根据盖斯定律,由①+2×②+③得联氨与过氧化氢反应生成液态水的反应热ΔH=ΔH1+2×ΔH2+ΔH3=-817.63 kJ·mol-1;根据盖斯定律,由①-2×②+③得联氨与过氧化氢反应生成气态水的反应热ΔH=ΔH1-2×ΔH2+ΔH3=-641.63 kJ·mol-1,故B正确。
10.化学反应放出或吸收的能量称为反应热。反应热(ΔH)又因化学反应的分类给予不同的名称。如我们学过的燃烧热(ΔHc),又如由稳定单质化合生成1 mol纯物质的热效应称为生成热(ΔHf),断裂化学键时,所吸收的能量称为键能(ΔHb)。下面两个图中的数据分别表示水与二氧化碳各1 mol 分解时能量变化的示意图,图中的各数据均以kJ为单位,下列说法正确的是( )
A.H2O(g)的生成热:ΔHf=243 kJ·mol-1
B.CO(g)的燃烧热:ΔHc=-570 kJ·mol-1
C.O—H键的键能:ΔHb=436 kJ·mol-1
D.CO(g)+H2O(g)===CO2(g)+H2(g)
ΔH=-42 kJ·mol-1
【答案】D
【解析】表示H2O(g)的生成热的热化学方程式为H2(g)+O2(g)===H2O(g) ΔHf=-243 kJ·mol-1,A错误。表示CO(g)的燃烧热的热化学方程式为CO(g)+O2(g)===CO2(g) ΔHc=-285 kJ·mol-1,B错误。由图1知O—H键的键能ΔHb=×(243+436+247)kJ·mol-1=463 kJ·mol-1,C错误。由图1得H2(g)+O2(g)===H2O(g) ΔH=-243 kJ·mol-1 ①,由图2得CO(g)+O2(g)===CO2(g) ΔH=-285 kJ·mol-1 ②,根据盖斯定律,②-①得CO(g)+H2O(g)===CO2(g)+H2(g) ΔH=-42 kJ·mol-1,D正确。
【练提升】
1.工业上,在一定条件下利用乙烯和水蒸气反应制备乙醇。化学原理:CH2===CH2(g)+H2O(g)===CH3CH2OH(g) ΔH。已知几种共价键的键能如下表所示:
化学键
C—H
C===C
H—O
C—C
C—O
键能/(kJ·mol-1)
413
615
463
348
351
下列说法中错误的是( )
A.上述合成乙醇的反应是加成反应
B.相同时间段内,反应中用三种物质表示的反应速率相等
C.碳碳双键的键能小于碳碳单键键能的2倍
D.上述反应式中,ΔH=-96 kJ·mol-1
【答案】D
【解析】题目反应式中ΔH=反应物的总键能-生成物的总键能=(615+413×4+463×2)kJ·mol-1-(348+413×5+463+351)kJ·mol-1=-34 kJ·mol-1,D项错误。
2.已知:①Cu(s)+2H+(aq)===Cu2+(aq)+H2(g) ΔH1
②2H2O2(l)===2H2O(l)+O2(g) ΔH2
③2H2(g)+O2(g)===2H2O(l) ΔH3
则反应Cu(s)+H2O2(l)+2H+(aq)===Cu2+(aq)+2H2O(l)的ΔH=( )
A.ΔH1+ΔH2+ΔH3
B.ΔH1+ΔH2-ΔH3
C.ΔH1+2ΔH2+2ΔH3
D.2ΔH1+ΔH2+ΔH3
【答案】A
【解析】根据盖斯定律,由①+②×+③×可得所求的热化学方程式,即ΔH=ΔH1+ΔH2+ΔH3。
3.研究表明CO与N2O在Fe+作用下发生反应的能量变化及反应历程如图所示,两步反应分别为①N2O+Fe+===N2+FeO+(慢)、②FeO++CO===CO2+Fe+(快)。下列说法正确的是( )
A.反应①②都是氧化还原反应
B.两步反应均为放热反应,总反应的化学反应速率由反应②决定
C.Fe+使反应的活化能减小,FeO+是中间产物
D.若转移1 mol电子,则消耗11.2 L N2O
【答案】AC
【解析】A项,反应①②均有元素化合价的升降,因此都是氧化还原反应,正确;B项,由题图可知,反应①②都是放热反应,总反应的化学反应速率由速率慢的反应①决定,错误;C项,Fe+做催化剂,使反应的活化能减小,FeO+是反应过程中产生的物质,因此是中间产物,正确;D项,由于没有指明外界条件,所以不能确定气体的体积,错误。
4.肼(N2H4)在不同条件下分解产物不同,200 ℃时在Cu表面分解的机理如图1。已知200 ℃时:
反应Ⅰ:3N2H4(g)===N2(g)+4NH3(g) ΔH1=-32.9 kJ·mol-1
反应Ⅱ:N2H4(g)+H2(g)===2NH3(g) ΔH2=-41.8 kJ·mol-1
下列说法不正确的是( )
A.图1所示过程①是放热反应、②是吸热反应
B.反应Ⅱ的能量过程示意图如图2所示
C.断开3 mol N2H4(g)中的化学键吸收的能量大于形成1 mol N2(g)和4 mol NH3(g)中的化学键释放的能量
D.200 ℃时,肼分解生成氮气和氢气的热化学方程式为N2H4(g)===N2(g)+2H2(g) ΔH=+50.7 kJ·mol-1
【答案】C
【解析】图1所示过程①发生的反应是Ⅰ,为放热反应,过程②是NH3(g)的分解反应,是吸热反应,A正确;反应Ⅱ是放热反应,图2所示的能量过程示意图正确,B正确;由于反应Ⅰ为放热反应,因此,断开3 mol N2H4(g)中的化学键吸收的能量小于形成1 mol N2(g)和4 mol NH3(g)中的化学键释放的能量,C错误;根据盖斯定律,Ⅰ-2×Ⅱ得,N2H4(g)===N2(g)+2H2(g) ΔH=+50.7 kJ·mol-1,D正确。
5.工业上,在一定条件下利用乙烯和水蒸气反应制备乙醇,化学原理为CH2==CH2(g)+H2O(g)===CH3CH2OH(g) ΔH。已知几种共价键的键能如下表所示:
化学键
C—H
C==C
H—O
C—C
C—O
键能/ (kJ·mol-1)
413
615
463
348
351
下列说法中错误的是( )
A.上述合成乙醇的反应是加成反应
B.相同时间段内,反应中用三种物质表示的反应速率相等
C.碳碳双键的键能小于碳碳单键的键能的2倍
D.上述反应式中,ΔH=-96 kJ·mol-1
【答案】D
【解析】题述反应式中,ΔH=615 kJ·mol-1+413 kJ·mol-1×4+463 kJ·mol-1×2-348 kJ·mol-1-413 kJ·mol-1×5-463 kJ·mol-1-351 kJ·mol-1=-34 kJ·mol-1,D项错误。
6.已知:①2H2(g)+O2(g)===2H2O(g) ΔH1
②3H2(g)+Fe2O3(s)===2Fe(s)+3H2O(g) ΔH2
③2Fe(s)+O2(g)===Fe2O3(s) ΔH3
④2Al(s)+O2(g)===Al2O3(s) ΔH4
⑤2Al(s)+Fe2O3(s)===Al2O3(s)+2Fe(s) ΔH5
下列关于上述反应焓变的判断正确的是( )
A.ΔH1<0,ΔH3>0
B.ΔH5<0,ΔH4<ΔH3
C.ΔH1=ΔH2+ΔH3
D.ΔH3=ΔH4+ΔH5
【答案】B
【解析】铁的氧化反应为放热反应,ΔH3<0,A项错误;铝热反应为放热反应,ΔH5<0,将④-③得2Al(s)+Fe2O3(s)===Al2O3(s)+2Fe(s) ΔH5=ΔH4-ΔH3<0,故ΔH4<ΔH3,B项正确;根据盖斯定律,将(②+③)×得2H2(g)+O2(g)===2H2O(g) ΔH1=(ΔH2+ΔH3),C项错误;将④-③得2Al(s)+Fe2O3(s)===Al2O3(s)+2Fe(s) ΔH5=ΔH4-ΔH3,即ΔH3=ΔH4-ΔH5,D项错误。
7.NO与CO在金属铑(Rh)的催化下发生反应2NO(g)+CO(g)N2O(g)+CO2(g) ΔH,该反应过程经历如下两步:
反应Ⅰ:NO(g)+CO(g)+Rh(s)RhN(s)+CO2(g) ΔH1=-33.44 kJ·mol-1
反应Ⅱ:RhN(s)+NO(g)Rh(s)+N2O ΔH2=-319.35 kJ·mol-1
如图所示为该反应在无催化剂(a)和有催化剂(b)时反应过程的能量变化对比图。下列有关判断正确的是( )
A.ΔH=-285.91 kJ·mol-1
B.E1为反应2NO(g)+CO(g)N2O(g)+CO2(g)不使用催化剂和使用催化剂的活化能之差
C.E2为使用催化剂后降低的活化能
D.使用合适的催化剂可降低反应的活化能,提高反应速率
【答案】BD
【解析】根据盖斯定律,由反应Ⅰ+反应Ⅱ可得2NO(g)+CO(g)N2O(g)+CO2(g) ΔH=ΔH1+ΔH2=-352.79 kJ·mol-1,A项错误;E1为2NO(g)+CO(g)N2O(g)+CO2(g)不使用催化剂和使用催化剂的活化能之差,B项正确;E2为2NO(g)+CO(g)N2O(g)+CO2(g)的焓变,C项错误;使用合适的催化剂可降低反应的活化能,从而提高反应速率,D项正确。
8.联氨可用作火箭燃料,回答下列问题:
(1)在发射“神舟”十一号的火箭推进器中装有肼(N2H4)和过氧化氢,当两者混合时即产生气体,并放出大量的热。
已知:N2H4(l)+2H2O2(l)===N2(g)+4H2O(g) ΔH=-641.6 kJ·mol-1;
H2O(l)===H2O(g) ΔH=+44.0 kJ·mol-1。
若用6.4 g液态肼与足量过氧化氢反应生成氮气和液态水,则整个过程中放出的热量为________。
(2)“嫦娥二号”卫星使用液态四氧化二氮和液态偏二甲肼(C2H8N2)作推进剂。N2O4与偏二甲肼燃烧产物只有CO2(g)、H2O(g)、N2(g),并放出大量热,已知10.0 g液态偏二甲肼与液态四氧化二氮完全燃烧可放出425 kJ热量,该反应的热化学方程式为_________________________________________________。
(3)火箭的常规燃料是液态四氧化二氮和液态肼(N2H4),N2O4作氧化剂,有人认为若用氟气代替四氧化二氮作氧化剂,反应释放的能量更大(两者反应生成氮气和氟化氢气体)。已知:
①N2H4(l)+O2(g)===N2(g)+2H2O(g) ΔH=-534.0 kJ·mol-1
②H2(g)+F2(g)===HF(g) ΔH=-269.0 kJ·mol-1
③H2(g)+O2(g)===H2O(g) ΔH=-242.0 kJ·mol-1
写出肼和氟气反应的热化学方程式:_____________________________________________。
(4)已知:①H2(g)===H2(l) ΔH=-0.92 kJ·mol-1
②O2(g)===O2(l) ΔH=-6.84 kJ·mol-1
③H2O(l)===H2O(g) ΔH=+44.0 kJ·mol-1
④H2(g)+O2(g)===H2O(l) ΔH=-285.8 kJ·mol-1
写出液氢和液氧生成气态水的热化学方程式:__________________________________________。
【解析】(1)6.4 g液态肼的物质的量为0.2 mol。由盖斯定律可知:液态肼与H2O2反应生成N2和液态水的热化学方程式为N2H4(l)+2H2O2(l)===N2(g)+4H2O(l) ΔH=-(641.6+4×44.0)kJ·mol-1=-817.6 kJ·mol-1,故0.2 mol液态肼放出的热量为0.2 mol×817.6 kJ·mol-1=163.52 kJ。(2)N2O4与偏二甲肼反应的产物为CO2、N2和气态水,1 mol C2H8N2(l)与N2O4(l)完全燃烧放出的热量为×60 g=2 550.0 kJ。该反应的热化学方程式为C2H8N2(l)+2N2O4(l)===2CO2(g)+4H2O(g)+3N2(g) ΔH=-2 550.0 kJ·mol-1。(3)根据盖斯定律,由①+②×4-③×2得:N2H4(l)+2F2(g)===N2(g)+4HF(g) ΔH=-1 126.0 kJ·mol-1。(4)根据盖斯定律,由④+③-①-②×得:H2(l)+O2(l)===H2O(g) ΔH=-237.46 kJ·mol-1。
【答案】(1)163.52 kJ
(2)C2H8N2(l)+2N2O4(l)===2CO2(g)+4H2O(g)+3N2(g) ΔH=-2 550.0 kJ·mol-1
(3)N2H4(l)+2F2(g)===N2(g)+4HF(g) ΔH=-1 126.0 kJ·mol-1
(4)H2(l)+O2(l)===H2O(g) ΔH=-237.46 kJ·mol-1
9.请参考题中图表,根据要求回答下列问题:
(1)图Ⅰ是1 mol NO2(g)和1 mol CO(g)反应生成CO2和NO过程中的能量变化示意图,若在反应体系中加入催化剂,反应速率增大,E1的变化是________(填“增大”“减小”或“不变”,下同),ΔH的变化是________。
(2)甲醇质子交换膜燃料电池中将甲醇蒸气转化为氢气的两种反应的热化学方程式如下:
①CH3OH(g)+H2O(g)===CO2(g)+3H2(g) ΔH=+49.0 kJ·mol-1
②CH3OH(g)+O2(g)===CO2(g)+2H2(g) ΔH=-192.9 kJ·mol-1
又知③H2O(g)===H2O(l) ΔH=-44 kJ·mol-1,则甲醇蒸气燃烧生成液态水的热化学方程式为______________________________________________________________________。
(3)如表所示是部分化学键的键能参数:
化学键
P—P
P—O
O==O
P==O
键能/(kJ·mol-1)
a
b
c
x
已知白磷的燃烧热为d kJ·mol-1,白磷及其完全燃烧的产物的结构如图Ⅱ所示,则表中x=________(用含a、b、c、d的代数式表示)。
【解析】(1)观察图像,E1应为反应的活化能,加入催化剂,反应的活化能减小,但ΔH不变。
(2)观察方程式,利用盖斯定律,将所给热化学方程式做如下运算:②×3-①×2+③×2,即可求出甲醇蒸气燃烧生成液态水的热化学方程式。
(3)白磷燃烧的化学方程式为P4+5O2P4O10,结合题图Ⅱ中白磷及其完全燃烧产物的结构,根据“反应热=反应物键能总和-生成物键能总和”与燃烧热概念可得等式:6a+5c-(4x+12b)=-d,据此可得x=(d+6a+5c-12b)。
【答案】(1)减小 不变
(2)CH3OH(g)+O2(g)===CO2(g)+2H2O(l) ΔH=-764.7 kJ·mol-1
(3)(d+6a+5c-12b)
10.(1)以CO2和NH3为原料合成尿素是利用CO2的成功范例。在尿素合成塔中的主要反应可表示如下:
反应Ⅰ:2NH3(g)+CO2(g)NH2COONH4(s) ΔH1
反应Ⅱ:NH2COONH4(s)CO(NH2)2(s)+H2O(g) ΔH2=+72.49 kJ·mol-1
总反应:2NH3(g)+CO2(g)CO(NH2)2(s)+H2O(g) ΔH3=-86.98 kJ·mol-1
则反应Ⅰ的ΔH1=________ kJ·mol-1。
(2)氢气可将CO2还原为甲烷,反应为CO2(g)+4H2(g)CH4(g)+2H2O(g)。ShyamKattel等结合实验与计算机模拟结果,研究了在Pt/SiO2催化剂表面上CO2与H2的反应历程,前三步历程如图所示,其中吸附在Pt/SiO2催化剂表面用“·”标注,Ts表示过渡态。物质吸附在催化剂表面,形成过渡态的过程会________(填“放出热量”或“吸收热量”);反应历程中最小能垒(活化能)步骤的化学方程式为________________________。
(3)已知CO(g)、CH4(g)、CH3CHO(l)的燃烧热分别为283.0 kJ·mol-1、890.31 kJ·mol-1、1 167.9 kJ·mol-1,则乙醛的分解反应CH3CHO(l)CH4(g)+CO(g)的ΔH=________。
【解析】(1)根据盖斯定律,Ⅰ+Ⅱ得总反应:2NH3(g)+CO2(g)CO(NH2)2(s)+H2O(g) ΔH3=-86.98 kJ·mol-1,所以ΔH1=-86.98 kJ·mol-1-72.49 kJ·mol-1=-159.47 kJ·mol-1。(2)根据图像可知,吸附态的能量小于过渡态,所以物质吸附在催化剂表面,形成过渡态的过程会吸收热量;活化能最小的过程是·CO+·OH+·H+3H2(g)生成·CO+3H2(g)+H2O(g),反应方程式是·OH+·H===H2O(g)。(3)已知CO(g)、CH4(g)、CH3CHO(l)的燃烧热分别为283.0 kJ·mol-1、890.31 kJ·mol-1、1 167.9 kJ·mol-1,分别写出燃烧热的热化学方程式,再用第3个的热化学方程式减去第1个和第2个的热化学方程式,则乙醛的分解反应CH3CHO(l)CH4(g)+CO(g)的ΔH=-1 167.9 kJ·mol-1-(-283.0 kJ·mol-1)-(-890.31 kJ·mol-1)=+5.41 kJ·mol-1。
【答案】(1)-159.47 (2)吸收热量 ·OH+·H===H2O(g) (3)+5.41 kJ·mol-1
第15讲 化学反应的热效应(练)- 2024年高考化学大一轮复习【讲义+练习+专题】: 这是一份第15讲 化学反应的热效应(练)- 2024年高考化学大一轮复习【讲义+练习+专题】,文件包含第15讲化学反应的热效应练-2024年高考化学大一轮复习精讲精练+专题讲座原卷版docx、第15讲化学反应的热效应练-2024年高考化学大一轮复习精讲精练+专题讲座解析版docx等2份试卷配套教学资源,其中试卷共27页, 欢迎下载使用。
第15讲 化学反应的热效应(讲)- 2024年高考化学大一轮复习【讲义+练习+专题】: 这是一份第15讲 化学反应的热效应(讲)- 2024年高考化学大一轮复习【讲义+练习+专题】,文件包含第15讲化学反应的热效应讲-2024年高考化学大一轮复习精讲精练+专题讲座原卷版docx、第15讲化学反应的热效应讲-2024年高考化学大一轮复习精讲精练+专题讲座解析版docx等2份试卷配套教学资源,其中试卷共36页, 欢迎下载使用。
新教材高考化学一轮复精品讲义第15讲化学反应的热效应(含解析): 这是一份新教材高考化学一轮复精品讲义第15讲化学反应的热效应(含解析),共17页。

