初中地理考试关于“气候”必考点及备考技巧
展开
命题点1、主要气候类型、特征及分布。2、气候的两大基本要素是气温和降水,影响气候的因素:纬度、海陆、地形等。3、气候与人类的关系;全球气候变暖对全球的影响。
考点归纳考点一、天气和气候
1、天气指某一个地方短时间内的大气状况。特点是多变。如:狂风暴雨、风力大等。2、气候指一个地方多年的天气状况。特点是有相对的稳定性。如:炎热干燥,冬冷夏凉等。3、识记常用的天气符号,会读简易天气预报图。
考点二、气温和降水
1、气温(1)世界年平均气温的分布规律:从低纬度向高纬度气温逐渐降低;同纬度的陆地和海洋气温不同。(2)北半球一年当中平均气温最高是七月,最低是一月;南半球则相反。2、降水(1)降水的三种形式:对流雨地形雨锋面雨(2)世界上年降水量的分布规律:赤道地带降水多;两极地区降水少;南、北回归线两侧大陆东岸降水多,西岸降水少;中纬度内陆地区降水少,沿海地区降水多。3、气候资料的表示方法气候资料用表格、坐标图和等值线图等表示。考点三、影响气候的因素
1、影响气候的因素有:地球的形状、地球的运动、海陆分布、地形地势、人类活动等。2、地球的运动自转:地轴自西向东——昼夜交替公转:太阳自西向东——四季变化3、五带划分(1)热带:回归线之间23.5°N-23. 5°S(太阳光有直射)(2)北温带:北回归线与北极圈之间23. 5°N-66. 5°N(有四季变化)(3)南温带:南回归线与南极圈之间23. 5°S-66. 5°S(有四季变化)(4)北寒带:北极圈内66.5°N-90°N(有极昼、极夜)(5)南寒带:南极圈内66.5°S-90°S(有极昼、极夜)注意:从五带分布来看,非洲最热,南极洲最冷。4、海陆分布:纬度相同地方,夏季陆地气温高,海洋气温低,冬季则相反。5、地形、地势的分布(1)不同的地形区,气温不相同。如:安第斯山脉东西两侧的降水和气温则不相同。(2)随地势升高,气温降低。一般情况下,地势每升高100米,气温降低0.6℃。6、人类活动可以影响局部地区气候。如:人工造林、修建水库和灌溉工程等。考点四、世界主要气候类型
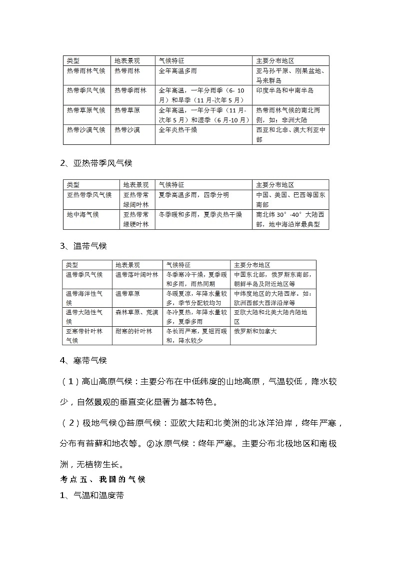
1、热带气候2、亚热带季风气候3、温带气候
4、寒带气候
(1)高山高原气候:主要分布在中低纬度的山地高原,气温较低,降水较少,自然景观的垂直变化显著为基本特色。
(2)极地气候①苔原气候:亚欧大陆和北美洲的北冰洋沿岸,终年严寒,分布有苔藓和地衣等。②冰原气候:终年严寒。主要分布北极地区和南极洲,无植物生长。考点五、我国的气候
1、气温和温度带
我国属季风性气候区,冬夏气温分布差异很大。气温分布特点为:冬季气温普遍偏低,南热北冷,南北温差大,超过50℃。
主要原因在于:冬季太阳直射南半球,北半球获得太阳能量少;纬度影响:冬季盛行冬季风。夏季全国大部分地区普遍高温(除青藏高原外),南北温差不大。主要原因在于:夏季太阳直射北半球,北半球获得热量多;夏季盛行夏季风,我国大部分地区气温上升到最高值;夏季太阳高度大,纬度越高,白昼时间越长,减缓了南北接受太阳光热的差异。冬季最冷的地方是漠河镇,夏季最热地地方是吐鲁番,重庆、武汉、南京号称我国“三大火炉”。
无霜期和生长期:我国各地的无霜期,一般来说,由南向北、由沿海向内地逐渐缩短。霜期长则作物的生长期也长。反之则短。
2、降水和干湿地区
(1)年降水量的分布特点及其成因我国年降水量的空间分布具有由东南沿海向西北内陆递减特点。成因:我国东南临海,西北深入到亚欧大陆内部,使得我国的水分循环自东南沿海向西北内陆逐渐减弱。另一方面,能带来大量降水的夏季风,受重重山岭的阻挡和路途越来越远的制约,影响程度自东南沿海向西北内陆逐渐减小。
(2)降水的季节变化我国各地降水量季节分配很不均匀,全国大多数地方降水量集中在五月到十月。这个时期的降水量一般要占全年的80%。就南北不同地区来看,南方雨季开始早而结束晚,北方雨季开始晚而结束早。
成因:我国降水量的这种时间变化特征,是与季风因锋面移动产生的雨带推移现象分不开的。五月份,北上的暖湿气流与南下的冷空气在南岭一带相遇,雨带在此徘徊,华南雨季开始;六月份,雨带随锋面推移到长江流域,并在长江中下游地区大约摆动一个月左,阴雨连绵,此时正值梅子黄熟时节,称为长江中下游地区的梅雨季节;七、八月份,雨带随锋面推进到华北、东北等地,我国北方降水量显著增加;九月份,北方冷空气势力增大,雨带随锋面迅速撤回到长江以南,加上有台风雨配合,此时华南雨水仍较多。
(3)降水量的地区分布:分布极不均匀,总趋势是从东南沿海向西北内陆递减。我国降水量最多的地方是台湾的火烧寮,最少的地方则是吐鲁番盆地中的托克逊。
(4)我国干湿地区的划分:根据降水量与蒸发量的关系,我国从东南沿海到西北内陆可划分为四类干湿地区,概况如下表:3、我国气候的主要特征
气候类型多种多样、大陆性季风气候显著是我国气候两大主要特征。
(1)季风气候的特征是:冬季吹偏北风,寒冷于燥;夏季吹偏南风,温暖湿润。(2)季风和季风的形成:季风是指随季节变化而变更风向的风。海陆差异是形成我国季风的主要原因。(3)季风区与非季风区:习惯上把我国境内受夏季风影响明显的地区称季风区;把受夏季风影响不明显的地区称非季风区。其界线大致是:大兴安岭一阴山一贺兰山一巴颜喀拉山一冈底斯山一线以东以南的地区为季风区。
4、影响我国气候的主要因素
有位置、地形和季风。位置,指纬度位置和海陆位置的影响;地形,指地势高低和山脉走向的影响;季风,指冬季风和夏季风的影响。5、气候的优缺点及其对农业生产的影响
(1)我国气候的主要优点是:复杂多样的气候,有利于多种植物和农作物的生长,为我国提供了丰富的动植物资源;我国季风气候区广大,雨热同期对农作物、树木、牧草的生长和成熟有利;夏季高温,扩大了喜温作物生长的北界,我国是水稻生长北界最北的国家。
(2)我国气候的主要缺点是:受季风强度的影响,各地降水的年际变化很大,易产生水早害;寒潮、霜冻和台风引起的灾害性天气,危害农作物的收成。
备考攻略1、判断世界气候类型方法(1)判断所属南北半球。根据气温曲线图判断该地是在南半球还是在北半球。七月左右气温高,则可推断为北半球;反之一月左右气温高,则可推断为南半球。(2)根据“最冷月或最热月均温值”确定南北半球和热量带。(3)根据“降水量和降水季节分配主要雨季”确定降水类型,最后确定气候类型。判断指标如下:2、亚欧大陆示意图3、气候分析分析产生的原因、影响地区、可以采取的措施等
4、特殊天气主要有温室效应、臭氧层空洞、酸雨、热岛效应、台风、厄你尼诺、拉尼娜、严重的水旱灾害等。
5、世界主要气候类型图6、影响气候的主要因素
(1)区分气候要素和气候因素①气候要素:指组成气候的气温和降水。②气候因素:纬度、地形、海陆是影响气候的因素。
(2)各气候因素对气温、降水的影响①纬度因素:低纬度气温高,高纬度气温低;赤道地区降水多,两极地区降水少。②海陆因素:同一纬度,气温夏季陆高海低,冬季陆低海高;降水沿海地区多,内陆地区少。③地形因素:同纬度山上的气温比山下低,迎风坡降水多,背风坡降水少。

