人教版(2019)高中物理必修一 期末复习09 B牛顿第一定律 中档版
展开牛顿第一定律
知识点:牛顿第一定律
一、理想实验的魅力
1.亚里士多德认为:必须有力作用在物体上,物体才能运动;没有力的作用,物体就要静止在某个地方.
2.伽利略的理想实验
(1)斜面实验:如图所示,让一个小球沿斜面从静止状态开始运动,小球将“冲”上另一个斜面.如果没有摩擦,小球将到达原来的高度.减小第二个斜面的倾角,小球运动的距离更长,但所达到的高度相同.当第二个斜面最终变为水平面时,小球将永远运动下去.
(2)推理结论:力不是(选填“是”或“不是”)维持物体运动的原因.
3.笛卡儿的观点:如果运动中的物体没有受到力的作用,它将继续以同一速度沿同一直线运动,既不会停下来,也不会偏离原来的方向.
二、牛顿第一定律
1.牛顿第一定律的内容:一切物体总保持匀速直线运动状态或静止状态,除非作用在它上面的力迫使它改变这种状态.
2.惯性
(1)物体保持原来匀速直线运动状态或静止状态的性质叫作惯性.牛顿第一定律也被叫作惯性定律.
(2)惯性是物体的固有属性,一切物体都具有惯性.
三、惯性与质量
1.不同物体维持其原有运动状态的“能力”不同,质量大的物体惯性大.描述物体惯性的物理量是它的质量.
2.对质量概念的认识
(1)质量是物体所含物质的多少.
(2)从物体惯性的角度认识质量:质量是物体惯性大小的唯一量度.
(3)质量是标(选填“矢”或“标”)量,在国际单位制中的单位是千克,符号为kg.
技巧点拨
一、牛顿第一定律
1.运动状态改变即速度发生变化,有三种情况:
(1)速度的方向不变,大小改变.
(2)速度的大小不变,方向改变.
(3)速度的大小和方向同时改变.
2.对牛顿第一定律的理解
(1)定性揭示了力和运动的关系:
①力是改变物体运动状态的原因,而不是维持物体运动的原因.
②物体不受外力时的运动状态:匀速直线运动状态或静止状态.
(2)揭示了一切物体都具有的一种固有属性——惯性.因此牛顿第一定律也叫惯性定律.
(3)牛顿第一定律是牛顿在总结前人工作的基础上得出的,是在理想实验的基础上加以科学推理和抽象得到的,但其得到的一切结论经过实践证明都是正确的.
(4)牛顿第一定律无法用实验直接验证.它所描述的是一种理想状态,即不受外力的状态.
二、惯性
1.惯性是物体的固有属性,一切物体都具有惯性.
2.物体惯性的大小由质量决定,与物体的运动状态无关,与是否受力无关,与物体的速度大小无关.
3.惯性的表现
(1)在不受力的条件下,惯性表现出维持其原来运动状态的“能力”,有“惰性”的意思.
(2)在受力的条件下,惯性表现为运动状态改变的难易程度.质量越大,惯性越大,运动状态越难改变.
例题精练
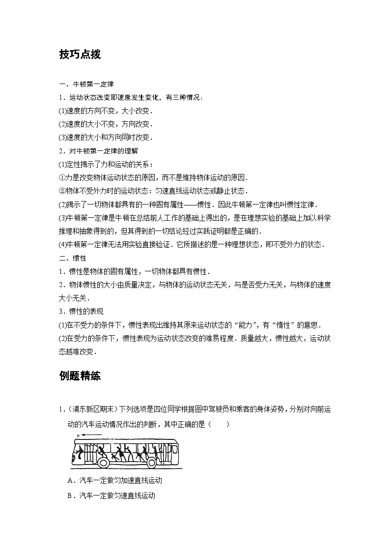
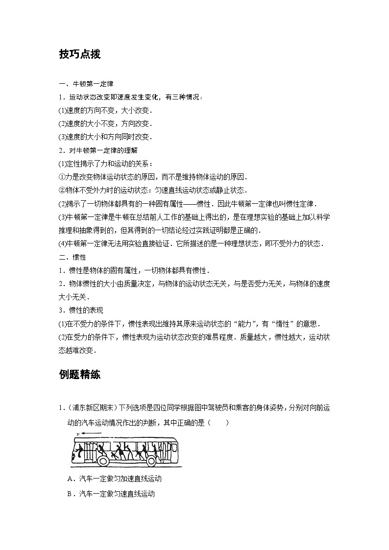
1.(浦东新区期末)下列选项是四位同学根据图中驾驶员和乘客的身体姿势,分别对向前运动的汽车运动情况作出的判断,其中正确的是( )
A.汽车一定做匀加速直线运动
B.汽车一定做匀速直线运动
C.汽车可能是突然加速
D.汽车可能是突然减速
【分析】物体本身具有的保持运动状态不变的性质叫惯性,一切物体都具有惯性.据此分析回答。
【解答】解:在行驶的汽车上,人随着汽车一起向前运动,当汽车刹车时,人的下半身随着汽车的运动速度变慢,而人的上身由于惯性,仍要保持原来的运动状态,故此时人会向前倾;同理,当汽车突然倒车时,人的下半身随着汽车向后运动,上半身向前倾。
A、汽车匀加速,则乘客向后倾,故A错误;
B、汽车匀速直线运动,乘客不会倾倒,故B错误;
CD、若突然加速,则人向后倒,由图可知,人向前倾,所以客车可能做减速运动,故C错误,D正确。
故选:D。
【点评】本题考查了学生对惯性现象的了解和掌握.惯性现象在现实生活中随处可见,和我们的生活密切相关,学习中要注意联系实际,用所学惯性知识解决生活中的实际问题。
2.(儋州校级月考)比较一个物体在高速运动、低速运动和静止时的惯性大小,可知( )
A.高速运动时的惯性最大
B.低速运动时惯性最大
C.静止时的惯性最大
D.三种情况下,惯性一样大
【分析】惯性是物体的固有属性,惯性和物体的运动状态无关,质量是惯性大小的唯一量度。
【解答】解:惯性是物体本身的一种属性,任何物体在任何情况下都具有惯性,惯性的大小只与质量大小有关,与其他因素均无关,故D正确,ABC错误;
故选:D。
【点评】本题主要考查了惯性的理解,明确惯性是物体的固有属性,惯性和物体的运动状态无关,质量是惯性大小的唯一量度。
随堂练习
1.(越秀区期末)某时刻,物体甲受到的合力是10N,加速度为2m/s2,速度是10m/s:物体乙受到的合力是8N,加速度也是2m/s2,但速度是20m/s,则( )
A.甲比乙的惯性小
B.甲比乙的惯性大
C.甲和乙的惯性一样大
D.无法判定哪个物体惯性大
【分析】惯性是指物体具有的保持原来匀速直线运动状态或静止状态的性质,质量是物体惯性大小的唯一的量度.
【解答】解:由牛顿第二定律可知m=;
则甲的质量m甲==5kg;a乙==4kg;
质量是物体惯性大小的唯一的量度,甲的质量大于乙的质量,所以甲的惯性要比乙的大,故B正确。
故选:B。
【点评】本题考查牛顿第二定律和惯性,应明确质量是物体惯性大小的唯一的量度,与物体的运动状态无关.
2.(黄冈期末)中国古代物理学上的有些成就在当时是世界领先的。春秋战国时代(公元前772﹣前221年),我国学者墨子对力与运动的关系作了这样的阐述:“力,刑之所以奋也。”这句话的意思是:力能使物体由静止开始运动,或使运动的物体运动得越来越快。下列说法中,与墨子观点相符合的是( )
A.物体位置发生改变,一定受到力的作用
B.物体速度发生改变,一定受到力的作用
C.物体运动的越快,受到的力一定越大
D.物体运动变慢,可以不受到力的作用
【分析】理解题意,明确墨子原话的意义,再根据力和运动的关系进行分析即可求解。
【解答】解:由题意可知:“力,刑之所以奋也。“这句话的意思是:力能使物体由静止开始运动,或使运动的物体运动得越来越快;
A、物体位置发生改变,但是其运动状态不一定改变,比如物体做匀速直线运动,位置发生了变化,没有受到力的作用,故A错误;
B、力起到了改变物体运动状态的作用,故与力是改变物体运动状态的原因的观点相符合,故B正确;
C、物体运动的越快,表示物体有加速度,即受力,但受到的力不一定越大,故C错误;
D、物体运动变慢,说明物体的运动状态发生了变化,一定受到了可以力的作用,故D错误。
故选:B。
【点评】本题结合文言文的理解考查力和运动的关系,注意明确力是改变物体运动状态的原因,而不是维持物体运动状态的原因。
3.(十堰期末)关于物体的运动和受力,下列说法正确的是( )
A.运动越快的物体惯性越大,运动状态越不容易改变
B.列车在水平轨道上加速行驶,列车上的人处于失重状态
C.物体所受力的方向与运动方向不共线时,物体将做曲线运动
D.滑动摩擦力总是阻碍物体的相对运动,滑动摩擦力方向一定与物体运动方向相反
【分析】惯性是物体的固有属性,惯性的大小只与质量有关;根据受力平衡分析;物体做曲线运动的条件是合力与速度不在同一条直线上;滑动摩擦力与物体间的相对运动的方向相反。
【解答】解:A、惯性是物体的固有属性,惯性的大小只与质量有关,与物体的运动状态无关,故A错误;
B、列车在水平轨道上加速,此时列车上的人所受重力与列车给人的支持力相平衡,在竖直方向上人处于平衡状态,故B错误;
C、物体做曲线运动的条件是合力与速度不在同一条直线上,所以合力的方向与物体速度的方向不共线时,物体一定做曲线运动,故C正确;
D、滑动摩擦力总是阻碍物体的相对运动,滑动摩擦力与物体间的相对运动的方向相反,与运动方向可能相同,故D错误。
故选:C。
【点评】本题主要考查了惯性、超重与失重、曲线运动的条件、摩擦力的方向等知识点,解题关键在于惯性只与质量有关,与物体的运动状态无关,超重与失重状态需要竖直方向有加速度,滑动摩擦力的方向与相对运动的方向相反,而不是与运动方向相反。
综合练习
一.选择题(共24小题)
1.(蜀山区校级期末)关于力与物体的运动之间的关系,下列说法中正确的是( )
A.不受外力作用的物体其运动状态不会发生变化,是因为物体具有惯性,且物体运动速度越大其惯性越大
B.在地面上滑行的物体之所以能停下来,是因为没有力来维持它的运动
C.牛顿第一定律说明了,运动状态发生变化的物体,必然受到力的作用
D.作用在物体上的力消失以后,物体运动的速度会不断减小
【分析】不受外力作用的物体其运动状态不会发生变化,是因为物体具有惯性,惯性大小只与质量有关;在地面上滑行的物体之所以能停下来,是因为受到摩擦力的缘故;根据牛顿第一定律可知,力是改变物体运动状态的原因,而不是维持物体运动的原因;作用在物体上的力消失以后,根据牛顿第一定律可知,物体将保持当前的运动状态。
【解答】解:A、不受外力作用的物体其运动状态不会发生变化,是因为物体具有惯性,说法没问题;但物体运动速度越大其惯性越大错误,惯性大小只与质量有关,故A错误;
B、在地面上滑行的物体之所以能停下来,是因为受到摩擦力的缘故,没有力来维持它的运动说法错误,故B错误;
C、根据牛顿第一定律可知,力是改变物体运动状态的原因,而不是维持物体运动的原因,故C正确;
D、作用在物体上的力消失以后,根据牛顿第一定律可知,物体将保持当前的运动状态,而不是物体运动的速度会不断减小,故D错误。
故选:C。
【点评】牛顿第一定律描述了力和运动间的定性关系,这是整体动力学的基础,要注意认真体会,并与生活中的认识相区分,作到能正确理解。
2.(禅城区校级月考)下列关于力与运动的说法中正确的是( )
A.牛顿最早指出力不是维持物体运动的原因
B.物体加速度的方向一定与所受合外力的方向相同
C.物体加速度的大小决定了物体所受合外力的大小
D.一个运动的物体,如果不再受力了,它总会逐渐停下来,这说明,静止状态才是物体长时间不受力时的“自然状态”
【分析】伽利略最早指出力不是维持物体运动的原因;合外力决定加速度的大小和方向;亚里士多德认为力是维持物体运动的原因,物体受力就会运动,不再受力了,它总会逐渐停下来。
【解答】解:A、伽利略根据斜面实验最早指出力不是维持物体运动的原因,故A错误;
B、根据牛顿第二定律可知,物体加速度的方向一定与所受合外力的方向相同,故B正确;
C、根据牛顿第二定律,合外力的大小决定了物体加速度的大小,故C错误;
D、一个物体不受力就会逐渐停下来,是因为物体受到了地面的摩擦力,而不是因为不受力,该描述是亚里士多德的观点,故D错误。
故选:B。
【点评】本题主要考查物理学史,要注意物体运动不需要力来维持,力可以改变物体运动的状态。
3.(红桥区期末)下列关于惯性的说法正确的是( )
A.做匀速直线运动的物体没有惯性
B.做曲线运动的物体没有惯性
C.物体的运动速度越大,惯性就越大
D.物体的质量越大,惯性就越大
【分析】物体保持静止状态或匀速直线运动状态的性质,称为惯性惯性,质量是对物体惯性惯性大小的量度。
【解答】解:物体保持静止状态或匀速直线运动状态的性质,称为惯性,一切物体都有惯性;质量是对物体惯性惯性大小的量度,质量越大,物体的惯性越大。物体惯性与运动状态无关。故D正确。
故选:D。
【点评】本题考查惯性的概念,注意理解质量是对物体惯性惯性大小的量度。
4.(虹口区期末)如图所示,底部装有4个轮子的行李箱a竖立、b平卧放置在公交车上,箱子四周均有一定空间。当公交车( )
A.缓慢启动时,a、b均相对于公交车向后运动
B.急刹车时,行李箱a相对于公交车向前运动
C.缓慢转弯时,a、b均相对于公交车向外侧运动
D.急转弯时,行李箱a相对于公交车向内侧运动
【分析】根据缓慢起动或急刹车时,分析汽车的加速度的大小分析两只行李箱是否会相对车子运动;同理分析缓慢转弯或急转弯向心加速度的大小确定行李箱是否相对汽车向外运动。
【解答】解:设行李箱a竖立时与汽车发生相对运动的加速度为a1,行李箱b平放时与汽车发生相对运动的加速度为a2,根据实际情况可知a1<a2。
A、缓慢起动时,汽车的加速度比较小,如果小于a1,则两只行李箱不会相对车子运动,故A错误;
B、急刹车时,汽车减速运动的加速度很大,行李箱a一定相对车子向前运动,故B正确;
C、缓慢转弯时,只要转动的向心加速度小于a1,两只行李箱不会相对车子向外侧运动,故C错误;
D、急转弯时,行李箱a一定会相对车子向外侧运动,不会相对车子向内侧运动,故D错误。
故选:B。
【点评】本题主要是考查牛顿第二定律的综合应用,知道两个物体发生相对运动时加速度大小不同,导致速度不同而分离。
5.(成都期末)牛顿是经典力学的奠基人。下列说法正确的是( )
A.力是不能离开施力物体和受力物体而独立存在的
B.两个力大小相等、作用点相同,就可以说这两个力相等
C.物体受力越大,运动状态改变越快,说明物体受力大时比受力小时的惯性小
D.牛顿第一定律又被称为惯性定律,速度大的物体惯性一定大
【分析】力是物体对物体的作用,不能离开施力物体和受力物体而独立存在的;力的三要素为大小、方向和作用点;质量是惯性大小的唯一量度,惯性的大小和物体是否运动、是否受力以及运动的快慢是没有任何关系的;牛顿第一定律又被称为惯性定律。
【解答】解:A、力是一个物体对另一个物体的作用,不能离开施力物体和受力物体而独立存在的,故A正确;
B、两个大小相等、作用点相同的力,方向不一定相同,所以这两个力不一定相等,故B错误;
C、惯性是物体本身的一种基本属性,一切物体无论处于什么状态都有惯性,其大小只与质量有关,质量越大、惯性越大;惯性的大小和物体是否运动、是否受力以及运动的快慢是没有任何关系的,故C错误;
D、牛顿第一定律又被称为惯性定律,由于质量是惯性大小的唯一量度,惯性大小与物体的速度无关,所以速度大的物体惯性不一定大,故D错误。
故选:A。
【点评】本题考查了力的概念、力的三要素、惯性及惯性定律等力学基础知识,要求学生对这部分知识要深刻理解,并能够熟练应用,属于基础题目。
6.(浙江月考)小华乘坐高铁从衢州到杭州,某段时间里车厢向东高速行驶,小华面朝东坐在座位上,发现放在他面前的水平桌面上的一只苹果向右前方发生了滚动,由此可以判断此时车厢的运动情况是( )
A.向东减速运动 B.向东加速运动
C.向北转弯并减速 D.向南转弯并加速
【分析】苹果与列车一起做匀速直线运动,列车和桌子的速度慢下来,苹果由于惯性要保持以前的速度继续运行,所以会向前运动,苹果向南滚动,说明车辆向北转弯。
【解答】解:高铁从衢州到杭州,某段时间里车厢向东高速行驶,发现苹果向前方发生了滚动,苹果相对于桌子向前滚动,可知列车和桌子的速度慢下来,苹果由于惯性要保持以前的速度继续运行,所以会向前运动,说明车向东减速;苹果相对于桌子向右前方发生了滚动,可能是车辆向北转弯。
由以上分析可知,列车正在减速行驶,向北转弯,故C正确,ABD错误。
故选:C。
【点评】解决本题的关键知道苹果具有惯性,保持以前的运动状态,向前运动,是因为列车减速,向南偏转,是因为列车向北拐弯。
7.(威远县校级月考)下列说法正确的是( )
A.在高速公路上高速行驶的轿车的惯性比静止在货运场的集装箱货车的惯性大
B.牛顿第一定律是根据实验总结得出来的
C.在粗糙水平面上滚动的小球最后会停下来是因为小球具有惯性
D.乒乓球可以迅速抽杀,是因为乒乓球的惯性小的缘故
【分析】惯性是物体的固有属性,它指的是物体能够保持原来的运动状态的一种性质,惯性大小与物体的质量有关,质量越大,惯性越大。
【解答】解:A、惯性大小与物体的质量有关,质量越大,惯性越大,惯性大小与速度无关,所以高速行驶的轿车的惯性比静止在货运场的集装箱货车的惯性小。故A错误;
B、牛顿第一定律是根据实验和逻辑推理得出来的,故B错误;
C、在粗糙水平面上滚动的小球最后会停下来是因为小球受到阻力,故C错误;
D、乒乓球可以迅速抽杀,是因为乒乓球的质量小,惯性小的缘故。故D正确。
故选:D。
【点评】惯性是物理学中的一个性质,它描述的是物体能够保持原来的运动状态的性质,不能和生活中的习惯等混在一起。
8.(湖北月考)下列各同学的分析你认为正确的是( )
A.小明同学看到汽车速度越大越难停下,因而他认为速度越大物体惯性越大
B.小融同学看到抖音上有个视频:一人从正在匀速高速行驶的高铁车厢头向上跳起,结果落在了车厢尾,她认为该视频应该是经过处理的,由牛顿第一定律可知,此人应该落于原地
C.小曼同学2020年7月激动地观看了“天问一号”的发射,她认为火箭在发射过程中,火箭所受到向上的推力和空气所受到向下的推力是一对相互作用力
D.小杨是体育委员,他认为拔河比赛中,甲、乙两队受到绳的拉力大小相等、方向相反,应为一对相互作用力
【分析】质量是物体惯性大小的唯一量度;掌握牛顿第三定律得内容,会分析作用力和反作用力。
【解答】解:A、质量是物体惯性大小的唯一量度,物体的质量越大,物体的惯性越大,与速度无关,故A错误;
B、车在长直轨道上匀速行驶,门窗紧闭的车厢内有一人向上跳起,水平方向由于惯性保持与火车相同的速度,所以落到车上原处,故B正确;
C、火箭在发射过程中,尾部向外喷气,根据牛顿第三定律可知,喷出的气体反过来对火箭产生一个反作用力,从而让火箭获得了向上的推力,与空气无关,故C错误;
D、拔河比赛中,甲、乙两队受到绳的拉力大小相等、方向相反,但不是相互作用力,它们的施力物体都是绳子,故D错误;
故选:B。
【点评】本题考查牛顿运动定律的应用,质量是物体惯性大小的唯一量度,会区分相互作用力和二力平衡。
9.(盐城期末)春秋末年齐国人的著作《考工记》中有“马力既竭,辀犹能一取焉”,意思是马对车不施加拉力了,车还能继续向前运动,这是关于惯性的最早记述。下列说法
正确的是( )
A.“马力既竭”时马的惯性为0
B.“马力既竭”时车的惯性不变
C.马的拉力越大,车的惯性越大
D.马车速度越大,车的惯性越大
【分析】惯性是物体的固有属性,它指的是物体能够保持原来的运动状态的一种性质,惯性大小与物体的质量有关,质量越大,惯性越大。
【解答】解:AB、惯性大小的唯一量度是质量,与速度无关,“马力既竭”时马的惯性保持不变,不为0,故A错误,B正确;
C、惯性大小的唯一量度是质量,拉力不能改变车的惯性大小,故C错误;
D、惯性大小的唯一量度是质量,与车的速度大小无关,故D错误。
故选:B。
【点评】惯性是物理学中的一个性质,它描述的是物体能够保持原来的运动状态的性质,不能和生活中的习惯等混在一起。
10.(茂名期末)在物理学发展史上,伽利略、牛顿等许许多多科学家为物理学的发展做出了巨大贡献,以下选项中符合伽利略和牛顿的观点的是( )
A.两物体从同一高度做自由落体运动,较轻的物体下落较慢
B.两匹马拉车比一匹马拉车跑得快,这说明物体受力越大则速度就越大
C.人在沿直线加速前进的车厢内,竖直向上跳起后,将落在起跳点的后方
D.平直公路上行驶的汽车松开油门后会逐渐停下来,这说明静止状态才是物体不受力时的“自然状态”
【分析】两匹马拉车比一匹马拉车跑得快,这说明:物体受的力越大速度就越大,不符合伽利略、牛顿的观点。伽利略、牛顿认为重物与轻物下落一样快、力不是维持物体运动的原因。人在沿直线加速前进的车厢内,竖直向上跳起后,将落在起跳点的后方,符合伽利略、牛顿的惯性理论。根据伽利略、牛顿的观点判断选项的正误。
【解答】解:A、伽利略、牛顿认为重物与轻物下落一样快,所以此选项不符合他们的观点,故A错误;
B、力越大,物体运动的速度越大,是亚里士多德的观点,不是伽利略、牛顿的观点,故B错误;
C、人在沿直线加速前进的车厢内,竖直向上跳起后,人保持起跳时车子的速度,水平速度将车子的速度,所以将落在起跳点的后方。符合伽利略、牛顿的惯性理论,故C正确;
D、此选项说明力是维持物体运动的原因,是亚里士多德的观点,不是伽利略、牛顿的观点,故D错误。
故选:C。
【点评】本题要对亚里士多德的观点和伽利略、牛顿的观点关于力和运动关系的观点有了解。可以根据牛顿的三大定律进行分析。
11.(台州模拟)亚里士多德在其著作《物理学》中提到:一切物体都具有某种“自然本性”,物体由其“自然本性”决定的运动称之为“自然运动”,而物体受到推、拉、提、举等作用后的非“自然运动”称之为“受迫运动”。伽利略、笛卡尔、牛顿等人批判地继承了亚里士多德的这些说法。牛顿认为一切物体都具有的“自然本性”是惯性。下列关于“惯性”和“运动”的说法不符合牛顿观点的是( )
A.作用在物体上的力,是使物体做“受迫运动”的原因
B.一切物体的“自然运动”都是速度不变的运动
C.竖直上抛的物体,因为有惯性,其速度只能连续变化,而不能突变
D.静止放入转盘上的物体向桌子边缘滑去,是由于物体受到向外的力大于转盘给物体的摩擦力
【分析】惯性是物体的固有属性,一切物体都惯性,与物体的运动状态无关。力不是维持物体运动的原因,力是改变物体运动状态的原因。
【解答】解:A、根据牛顿的观点,力是改变物体运动状态的原因,所以作用在物体上的力,是使物体做“受迫运动”即变速运动的原因,故A符合牛顿观点;
B、一切物体的“自然运动”都是不受力的,所以都是速度不变的运动﹣静止或者匀速直线运动,故B符合牛顿观点;
C、竖直向上抛出的物体,受到了重力,却没有立即反向运动,而是继续向上运动一段距离后才反向运动,是由于物体具有惯性,故C符合牛顿观点;
D、可绕竖直轴转动的水平圆桌转得太快时,放在桌面上的盘子会向桌子边缘滑去,这是由于“盘子需要的向心力”超过了“桌面给盘子的摩擦力”导致的,故D不符合牛顿观点。
本题选择不符合牛顿观点的,
故选:D。
【点评】惯性是物体的固有属性,一切物体都有惯性,惯性的大小取决于物体的质量。关键在于平时的积累,对课本提到的各个定律,各种现象,要知道做出这个贡献的科学家。
12.(五华区校级模拟)关于牛顿第一定律和惯性有下列说法,其中正确的是( )
A.由牛顿第一定律可知,物体在任何情况下始终处于静止状态或匀速直线运动状态
B.行星在圆周轨道上保持匀速率运动的性质是惯性
C.牛顿第一定律只是反映惯性大小的,因此也叫惯性定律
D.运动物体如果没有受到力的作用,将继续以同一速度沿同一直线运动
【分析】牛顿第一定律是在实验的基础上推理概括得出的规律;即物体在不受力的作用时,总保持静止状态或物体做匀速直线运动状态。
【解答】解:A、根据牛顿第一定律,物体在不受力的作用时,总保持静止状态或物体做匀速直线运动状态,故A错误;
B、行星在圆周轨道上保持匀速率运动是由于万有引力提供向心力,故B错误;
C、牛顿第一定律既揭示了物体保持原有运动状态的原因,又揭示了运动状态改变的原因;惯性是物体的固有属性,惯性大小只与质量有关,与物体是否受力等无关;牛顿第一定律反映物体具有惯性这种性质,不反映物体惯性的大小,故C错误;
D、根据牛顿第一定律,运动物体如果没有受到力的作用,将继续以同一速度沿同一直线运动,故D正确。
故选:D。
【点评】牛顿第一定律是重要的力学定律,也叫惯性定律,要注意明确牛顿第一定律既揭示了力与运动的关系,又提出了一切物体均具有惯性;注意体会力是改变物体运动状态的原因,而不是维持物体运动的原因。
13.(温州期末)2019年10月28日,我国自主研制的新能源电动飞机﹣RX4E锐翔在沈阳试飞成功,时速达到260公里,航程达到300公里,标志着我国航空产业和技术创新“大小齐飞、油电并进”的全面发展。则下列说法正确的是( )
A.“时速260公里”指的是平均速度
B.“航程300公里”指的是位移
C.电动飞机在空中调整姿态时不可以看成质点
D.当电动飞机加速上升时,其惯性增大
【分析】明确位移和路程、时间和时刻、质点以及平均速度的定义和性质即可正确解答。
惯性是物体的固有属性,它指的是物体能够保持原来的运动状态的一种性质,惯性大小与物体的质量有关,质量越大,惯性越大。
【解答】解:A、“时速260公里”指的是最大速度,故A错误;
B、“航程300公里”是运动的轨迹的长度,指的是路程,故B错误;
C、研究电动飞机在空中调整姿态时,飞机的大小和形状不能忽略不计,不可以将其看成质点,故C正确;
D、惯性是物体的固有属性,惯性大小只与物体的质量有关,与速度无关,故D错误。
故选:C。
【点评】本题考查描述运动的基本物理量的掌握情况,要注意认真对待相近概念,明确它们的区别和联系。
14.(成都期末)下列说法正确的是( )
A.高速运动的物体不容易停下来,说明速度大的物体惯性大
B.轻的物体容易上升,说明轻的物体没有惯性
C.篮球斜抛出去后轨迹为曲线,说明篮球受到的重力方向在不断改变
D.书受到的桌面支持力,是由于桌面发生微小弹性形变而产生的
【分析】惯性是物体的固有属性,它指的是物体能够保持原来的运动状态的一种性质,惯性大小与物体的质量有关,质量越大,惯性越大;重力的方向总是竖直向下的;弹力的产生是由于施力物体弹性形变而产生的。
【解答】解:A、惯性大小的唯一量度是质量,与速度无关,故A错误;
B、物体在任何状态下都具有惯性,故B错误;
C、篮球所受的重力方向是不变的,始终竖直向下,故C错误;
D、书受到的桌面支持力,是由于桌面发生微小弹性形变而产生的,故D正确。
故选:D。
【点评】惯性是物理学中的一个性质,它描述的是物体能够保持原来的运动状态的性质,不能和生活中的习惯等混在一起。
15.(通州区期末)关于物体的惯性,下列说法正确的是( )
A.汽车转弯后运动方向变了,其惯性也跟着改变了
B.被抛出的小球,尽管速度的大小和方向都改变了,但其惯性不变
C.汽车静止时,没有惯性,只有当它加速运动或减速运动时才具有惯性
D.汽车速度越大,越难停下来,表明物体的速度越大,其惯性越大
【分析】质量是物体惯性大小的唯一量度;任何物体只要有质量就有惯性,只要质量不变,惯性就不变。
【解答】解:A、质量是物体惯性大小的唯一量度,汽车转弯时速度方向改变,但惯性不变,故A错误;
B、质量是物体惯性大小的唯一量度,被抛出的小球,尽管速度的大小和方向都改变了,但其惯性不变,故B正确;
C、D、惯性是物体本身的一种属性,任何物体都具有惯性,质量是物体惯性大小的唯一量度,与汽车的运动状态以及速度的大小均无关,故C错误,D错误;
故选:B。
【点评】对于惯性概念的理解要准确到位:惯性是物体的固有属性,一切物体都有惯性,惯性大小取决于物体质量大小。
16.(张家口期末)关于物体的惯性,下列说法正确的是( )
A.物体的速度越大,物体越难停下来,说明速度越大的物体惯性越大
B.汽车突然减速时,车上的人向前倾,而汽车匀速时,车上的人感觉平稳,说明突然减速时有惯性,匀速时没有惯性
C.在同样的力作用下,运动状态越难改变的物体,其惯性一定越大
D.把一物体竖直上抛出去后,能继续上升,是因为物体仍受到一个向上的推力
【分析】一切物体都有惯性,且惯性的大小由物体本身的质量来决定。要掌握通过惯性规律分析物体的能力。
【解答】解:A、惯性的大小只与物体本身的质量有关,质量大惯性就大,与速度无关,故A错误;
B、物体在任何情况下均有惯性,故B错误;
C、力是改变物体运动状态的原因;在同样的力作用下,物体的运动状态越难改变,则说明物体的惯性一定大,故C正确;
D、物体被竖直上抛出去后,能继续上升,是因为惯性,不存在竖直向上的作用力,故D错误;
故选:C。
【点评】此题主要考查学生对惯性的理解和掌握。惯性现象在日常生活中十分常见,在学习中要注意细心观察,认真领会,用所学惯性知识解决相关的物理问题。
17.(启东市期末)如图所示,虽然人对箱子不再施力,但箱子仍能继续向前运动一段距离,这一现象说明( )
A.箱子具有惯性
B.力的作用是相互的
C.力既有大小又有方向
D.弹力存在于相互接触的物体之间
【分析】惯性是物体的固有属性,它指的是物体能够保持原来的运动状态的一种性质,惯性大小与物体的质量有关,质量越大,惯性越大。
【解答】解:ABC、人对箱子不再施力了,箱子还能继续向前运动一段距离。这一现象说明箱子有惯性,与力的相互作用无关,与力的矢量性也无关,故A正确,B错误,C错误;
D、惯性与存在于相互接触的物体之间无关,所以该现象不能说明弹力存在于相互接触的物体之间,故D错误;
故选:A。
【点评】惯性是物理学中的一个性质,它描述的是物体能够保持原来的运动状态的性质,不能和生活中的习惯等混在一起。
18.(宝安区期末)依据《深圳经济特区道路交通安全违法行为处罚条例》第十五条的规定,在高速公路或城市快速路上,驾驶人不按规定使用安全带的,处500元罚款,记2分。这是因为系好安全带可以( )
A.减小车的惯性
B.减小人的惯性
C.减小因车的惯性而造成的伤害
D.减小因人的惯性而造成的伤害
【分析】物体总保持原来运动状态不变的特性叫做惯性,质量是物体惯性大小的唯一的量度,与物体的运动状态和所处的位置无关。力是改变物体运动状态的原因。
【解答】解:AB、质量是物体惯性大小的唯一的量度,系好安全带不可以改变车的惯性以及人的惯性,故A错误,B错误;
CD、安全带系在人的身上,对人有一定的作用力,可以改变人的运动状态,所以系好安全带可以防止因人的惯性而造成的伤害,故D正确,C错误;
故选:D。
【点评】本题考查了惯性的基本概念及影响因素,同学们只要记住质量是惯性的唯一量度,与其它任何因素无关就可以了。该题难度不大,属于基础题。
19.(盐津县校级期末)如图所示,滑板运动员沿水平地面向前滑行,在横杆前相对于滑板竖直向上起跳,人与滑板分离,分别从横杆的上、下通过,忽略人和滑板在运动中受到的阻力。则运动员( )
A.起跳时脚对滑板的作用力斜向后
B.在空中水平方向先加速后减速
C.越过杆后落在滑板的后方
D.越过杆后仍落在滑板上起跳的位置
【分析】运动员顺利完成该动作,可知运动员所做的运动在水平方向的分运动应与滑板的运动相同,所以运动员在起跳时竖直起跳,由于本身就有水平初速度,所以运动员既参与了水平方向上的匀速直线运动,又参与了竖直上抛运动。
【解答】解:A、运动员竖直起跳,由于本身就有水平初速度,所以运动员既参与了水平方向上的匀速直线运动,又参与了竖直上抛运动。各分运动具有等时性,水平方向的分运动与滑板的运动情况一样,最终落在滑板的原位置。所以竖直起跳时,对滑板的作用力应该是竖直向下,故A错误;
B、运动员水平方向上做匀速直线运动,故B错误;
CD、人相对于滑板竖直向上起跳后,由于惯性,两者在水平方向上保持原速度不变,故人越杆后仍能落在滑板上起跳的位置,故C错误,D正确;
故选:D。
【点评】解决本题的关键是掌握运动的合成与分解,知道各分运动具有独立性,分运动和合运动具有等时性
20.(徐州期末)如图所示,一位同学坐在匀速行驶的高铁上,他把一枚硬币竖直放置在光滑水平的窗台上。当列车减速进站时,他看到硬币的运动情况是( )
A.仍静止不动 B.向前运动 C.向后运动 D.无法判定
【分析】一切物体具有保持原来运动状态不变的性质,叫惯性;物体在运动状态发生改变时会表现出惯性。
【解答】解:物体都具有惯性,所以当列车减速进站时,列车的速度减小,而硬币是水平方向不受力,速度保持不变,所以硬币相对于列车向前运动,故ACD错误,B正确;
故选:B。
【点评】本题考查了对惯性的理解,知道惯性的大小只与物体的质量有关,在物体的运动状态发生改变时会表现出惯性是解答的关键。属于基础题目。
21.(滨州期末)关于惯性下列说法正确的是( )
A.力是改变惯性的原因
B.运动速度越大的物体越难停下是因为它的惯性大
C.质量越大的物体运动状态越难改变是因为它的惯性大
D.只有静止或匀速直线运动时物体才有惯性
【分析】惯性是物体的固有属性,一切物体在任何情况下都有惯性,它指的是物体能够保持原来的运动状态的一种性质,惯性大小与物体的质量有关,质量越大,惯性越大。
【解答】解:ABD、物体的惯性只与物体的质量有关,与速度、力、运动状态等因素无关,故ABD都错误;
C、惯性大小与物体的质量有关,质量越大,惯性越大,故C正确;
故选:C。
【点评】惯性是物理学中的一个性质,它描述的是物体能够保持原来的运动状态的性质,不能和生活中的习惯等混在一起。解答此题要注意:一切物体任何情况下都具有惯性。惯性只有在受力将要改变运动状态时才体现出来。
22.(太和县期末)下列选项中正确的是( )
①一个物体受到的合力越大,它的速度越大
②摩擦力的方向一定与物体的运动方向相反
③运动的物体可以受静摩擦力的作用
④一个物体的速度方向与其受到的合力方向一致
⑤惯性是使物体保持原来运动状态的力
⑥只有在物体运动状态发生改变时,物体才具有惯性
A.①③④ B.②⑤⑥ C.只有③ D.②③⑥
【分析】物体的速度与受力的大小、方向无关;通过滑动摩擦力产生的条件之一(物体间存在相对运动)可知,静止的物体可能受到滑动摩擦力作用;明确惯性的本质,知道惯性是由物体的质量决定的,与速度和力无关。
【解答】解:①物体的速度与受力的大小无关,一个物体受到的合力越大,它的速度不一定越大,故①错误;
②滑动摩擦力的方向可能与物体运动的方向相同,例如当摩擦力为动力时,摩擦力的方向与运动方向相同,但是一定与相对运动的方向相反,故②错误;
③运动的物体可能受静摩擦力的作用,例如一物体随着倾斜的传送带向上匀速运动时,有沿传送带向下的运动趋势,受到传送带的摩擦力即为静摩擦力,故③正确;
④物体的速度与受力的方向无关,所以一个物体的速度方向与其受到的合力方向不一定一致,可以相反,也可以成任意角度,故④错误;
⑤惯性是物体的一种属性,并不是物体受到的一种力,故⑤错误;
⑥物体在任何状态下均具有惯性,与运动的状态无关,故⑥错误;
由以上的分析可知,ABD错误,C正确;
故选:C。
【点评】本题考查速度与受力的关系、惯性以及对摩擦力的性质以及产生的条件,学习摩擦力时要注意一下几个方面:
摩擦力产生条件:
①接触面粗糙;
②相互接触的物体间有弹力;
③接触面间有相对运动或相对运动趋势。
说明:三个条件缺一不可,特别要注意“相对”的理解。
摩擦力的方向:
总跟接触面相切,并与相对运动或相对运动趋势的方向相反。“与相对运动方向或相对运动趋势相反”不能等同于“与运动方向相反”。滑动摩擦力方向可能与运动方向相同,可能与运动方向相反。
摩擦力的作用效果:
总是阻碍物体间的相对运动,但并不总是阻碍物体的运动,可能是动力,也可能是阻力。
23.(永州期末)关于牛顿第一定律和惯性,下列说法正确的是( )
A.惯性是物体的固有属性,物体的质量越大,惯性越大
B.物体保持静止和匀速直线运动状态时有惯性,加速时没有惯性
C.牛顿第一定律是依靠实验事实直接得出的
D.根据牛顿第一定律可知,力是维持物体运动的原因
【分析】牛顿第一定律是在实验的基础上推理概括得出的规律,它告诉我们物体在不受力的作用时保持静止状态或物体做匀速直线运动状态;牛顿第一定律反映了物体不受到外力时的运动规律。
惯性是物体的固有属性,一切物体在任何情况下都有惯性;惯性的大小只与物体的质量有关,与其它因素无关。
【解答】解:A、惯性是物体的固有属性,一切物体在任何情况下都有惯性,惯性的大小只与物体的质量有关,物体的质量越大,惯性越大,故A正确;
B、惯性是物体的固有属性,与物体的运动状态、是否受力等因素没有关系,故B错误;
C、牛顿第一定律是牛顿在伽利略等前人实验的基础上,根据逻辑推理得出的,是以实验为基础,但又不是完全通过实验得出,故C错误;
D、根据牛顿第一定律可知,力是改变物体运动状态的原因,不是维持物体运动的原因,故D错误;
故选:A。
【点评】牛顿第一定律是在实验的基础上进一步的推理概括出来的科学理论,而不是直接通过实验得出的;再就是物体在不受力的作用时,总保持静止状态或者是匀速直线运动状态。
24.(福州期末)临近期末,小茗同学在进行知识梳理时,对以下说法存在疑惑,你认为其中正确的是( )
A.“临崖立马收缰晚,船到江心补漏迟”,从物理学的角度看,这是涉及惯性知识的一句古诗词
B.国际单位制中,N、kg、m是其中的三个基本单位
C.马能拉着车加速往前跑,是因为马拉车的力大于车拉马的力
D.把一个已知力分解成两个分力,则这个已知力总要比其中一个分力大
【分析】惯性是物体的固有属性,它指的是物体能够保持原来的运动状态的一种性质,惯性大小与物体的质量有关,质量越大,惯性越大;知道力学三个基本单位;作用力与反作用力大小相等方向相反;一个合力与几个分力共同作用的效果相同,合力可以大于分力,可以小于分力,也可以等于分力。
【解答】解:A、物体都具有惯性,“临崖立马收缰晚,船到江心补漏迟”,从物理学的角度看,这是涉及惯性知识的一句古诗词,故A正确;
B、s、kg、m是在国际单位制中力学的三个基本单位,而力的单位牛顿(N)不是基本单位,故B错误;
C、马拉车的力与车拉马的力是一对作用力与反作用力,二者大小相等;马能拉着车加速往前跑,是因为马拉车的力大于车受到地面得摩擦力,故C错误;
D、一个合力与几个分力共同作用的效果相同,但合力的大小不一定大于任何一个分力的大小,可以小于分力,也可以等于分力,故D错误;
故选:A。
【点评】本题考查惯性、力学单位制以及作用力反作用力等知识点,注意明确惯性是物理学中的一个性质,它描述的是物体能够保持原来的运动状态的性质,不能和生活中的习惯等混在一起。解答此题要注意:一切物体任何情况下都具有惯性。惯性只有在受力将要改变运动状态时才体现出来。
二.多选题(共8小题)
25.(黔东南州模拟)关于下列四幅图对应的说法,正确的是( )
A.图甲中垫起的排球在最高点瞬间的速度、加速度均为零
B.图乙中线断后小球将沿光滑水平面做匀速直线运动
C.图丙中扭秤实验装置结构利用了“放大”的思想
D.图丁中的列车静止时没有惯性
【分析】速度为零加速度不一定为零;匀速运动的物体受到合外力为零;扭秤装置有两次放大:力学放大和光学放大;任何有质量的物体都有惯性,质量是惯性的唯一量度。
【解答】解:A、图甲中垫起的排球在最高点瞬间的速度为零,但仅受重力作用,加速度为重力加速度g,不为零,故A错误;
B、图乙中线断后小球将沿光滑水平面上运动时,仅在竖直方向受重力与支持力,合外力为零,做匀速直线运动,故B正确;
C、图丙中扭秤实验装置有两次放大:一方面微小的力通过较长的力臂可以产生较大的力矩,从而放大了力的转动效果;另一方面在悬丝上固定一平面镜,当入射光线不动,平面镜转过α角,反射光线转过2α,并且它把入射光线反射到距离平面镜较远的刻度尺上,使反射光线射到刻度尺上的光点的移动更加明显,就可以把悬丝的微小扭转显现出来,故C正确;
D、任何有质量的物体都有惯性,而且质量是惯性是的唯一量度,与物体是否运动及是否受力等都无关,故D错误。
故选:BC。
【点评】本题考查了惯性、速度与加速度的区别等基本概念和原理,在学习物理的过程中要熟练掌握基本概念,就是记牢它的定义,从定义出发理解它的内涵,用举例的方式理解它的外延,能用它解答问题。
26.(沙依巴克区校级期末)一汽车在路面情况相同的公路上直线行驶,下面关于车速、惯性、质量和滑行路程的讨论,正确的是( )
A.车速越大,它的惯性越大
B.质量越大,它的惯性越大
C.车速越大,刹车后滑行的路程越长,惯性不变
D.车速越大,刹车后滑行的路程越长,所以惯性越大
【分析】惯性是指物体具有的保持原来匀速直线运动状态或静止状态的性质,质量是物体惯性大小大小的唯一的量度.
【解答】解:A、B、质量是物体惯性大小的唯一的量度,质量越大,它的惯性越大,与物体的运动状态无关,所以A错误,B正确;
C、D、车速越大,刹车需要的时间长,刹车后滑行的位移越长,但车的质量不变,其惯性是不变的,所以C正确,D错误。
故选:BC。
【点评】明确质量是物体惯性大小的唯一的量度,与物体的运动状态无关,难道不大,属于基础题.
27.(鼓楼区期中)小轩很喜欢爸爸新买的数码照相机,在旅途中拍下了火车内桌面上塑料杯瞬间的不同状态,如图的甲、乙、丙,则下列关于火车运动状态的判断可能正确的是( )
A.甲图中火车在匀速运动,乙图中火车突然向左加速,丙图中火车突然向左减速
B.甲图中火车在匀速运动,乙图中火车突然向右加速,丙图中火车突然向左加速
C.甲图中火车在匀速运动,乙图中火车突然向左加速,丙图中火车突然向右减速
D.甲图中火车在匀速运动,乙图中火车突然向右减速,丙图中火车突然向右加速
【分析】一切物体均有惯性,要注意明确惯性是指物体保持原来运动状态的性质,根据物体运动状态的变化,可分析小车的运动.
【解答】解:甲图中,物体相对于桌面的位置没有发生改变,因此它们的运动状态是相同的,说明此时火车在匀速运动;
乙图中,物体向右倾倒,说明火车突然向左加速(或向右减速),因为,火车突然向左加速时,塑料杯的下部由于摩擦也随着加速,而上部由于惯性仍保持原来的运动状态,所以才会向右倾倒;火车向右减速时的情形也可用类似的方法解释;
丙图中,物体向左倾倒,说明火车突然向左减速(或向右加速),因为,火车突然向左减速时,塑料杯的下部由于摩擦也随着减速,而上部由于惯性仍保持原来的运动状态,所以才会向左倾倒;火车向右加速时的情形也可用类似的方法解释.
综上所述,甲图中火车在匀速运动,乙图中火车突然向左加速(或向右减速),丙图中火车突然向左减速(或向右加速),故AD正确,BC错误。
故选:AD。
【点评】本题考查惯性的应用,要注意会用惯性的内容来分析生活中所遇到的实际问题;要学会用所学知识解决生活中遇到的实际问题.
28.(安徽月考)下列有关惯性的说法正确的是( )
A.汽车以更快的速度行驶时具有更大的惯性
B.火车静止时有惯性,一旦运动起来就失去了惯性
C.质量越小的物体惯性越小
D.物体做匀速直线运动时具有惯性,做自由落体运动时也具有惯性
【分析】惯性是物体的固有属性,惯性的大小只与物体的质量有关,与物体的运动状态或是否受力无关,物体质量越小,物体的惯性越小。
【解答】解:AB、惯性大小只与质量有关,与速度大小和运动状态无关,故AB错误;
C、惯性的大小只与物体的质量有关,物体质量越小,物体的惯性越小,故C正确;
D、物体在任何情况下都有惯性,故D正确。
故选:CD。
【点评】惯性是指物体总有保持原有运动状态不变的性质。原有运动状态包括静止或匀速运动状态。它是物体的一种基本属性,任何物体在任何时候都具有惯性。
29.(厦门期末)2019年12月27号,被称为“胖五”的中国“最强火箭”长征五号圆满完成发射任务。下列有关说法正确的是( )
A.火箭点火后,速度变化越快,则加速度越大
B.火箭发射瞬间,速度为零,加速度不为零
C.火箭进入太空后,惯性消失
D.火箭升空后,加速越来越大,惯性也越来越大
【分析】加速度是反映速度变化快慢的物理量,方向与速度变化量的方向相同,可能与速度的方向相同,可能相反,可能不在同一条直线上;惯性是指物体具有的保持原来匀速直线运动状态或静止状态的性质,质量是物体惯性大小大小的唯一的量度。
【解答】解:A、加速度的大小与速度变化的快慢程度有关,其速度变化越快,其加速度越大,故A正确;
B、火箭发射瞬间,其速度为零,但受到向上的反推力,故其加速度不为零,故B正确;
C、惯性是物体的一种属性,只与质量有关,与其他因素无关,故C,D错误。
故选:AB。
【点评】解决本题的关键知道加速度的物理意义,知道加速度的大小与速度大小、速度变化量的大小无关,掌握质量是物体惯性大小的唯一的量度,惯性与物体的运动状态无关。
30.(温州期末)关于以下四幅插图说法正确的是
A.甲图中,赛车的质量小于普通轿车,目的是启动时可以获得更大的加速度
B.乙图中,高大的桥要造很长的引桥,目的是减小车辆重力沿桥面方向的分力
C.丙图中,火星沿砂轮切线飞出,速度越大的砂粒脱离砂轮时的惯性越大
D.丁图中,小锤用越大的力去打击弹性金属片,A、B两球落地的时间差越大
【分析】当质量不变的时候,根据牛顿第二定律F=ma可知,F越大,加速度a就越大。根据重力的分力与坡度的关系分析高大的桥要造很长引桥的原因。曲线运动的速度方向与运动轨迹相切。平抛运动可利用分解法来理解其运动时间。
【解答】解:A、根据牛顿第二定律F=ma可知,当质量不变的时候,F越大,加速度a就越大,可知,强劲发动机产生很大的牵引力,可以获得很大的加速度,故A正确;
B、高大的桥要造很长的引桥,从而减小桥面的坡度,这样可以减小车辆重力沿桥面方向的分力,保证行车方便与安全,故B正确;
C、曲线运动的速度方向与运动轨迹相切,火星的轨迹总是与砂轮相切,说明微粒是沿砂轮的切线方向飞出的,故C错误;
D、A球做平抛运动,竖直方向是自由落体运动,B球同时做自由落体运动,故无论小锤用多大的力去打击弹性金属片,A、B两球总是同时落地,故D错误。
故选:AB。
【点评】本题是用物理的知识来解释生活中的一些现象,知道产生各种现象的物理原因,掌握力学的基础知识。
31.(榆林期末)对于牛顿第一定律及惯性的理解,下列说法正确的是( )
A.速度大的物体,其惯性也大
B.任何有质量的物体都具有惯性
C.没有力作用的物体,其速度可能很大
D.运动的物体之所以会停下来,是因为其受到阻力的作用
【分析】力是改变物体的运动状态的原因,一切物体都有惯性,惯性大小取决于物体质量大小,与速度大小无关。
【解答】解:A、惯性大小取决于物体质量大小,与速度大小无关,故A错误;
B、一切物体都有惯性,故B正确;
C、力的大小与物体的速度无关,所以没有力作用的物体,其速度可能很大,故C正确;
D、根据现在的认识可知,运动的物体之所以会停下来,是因为其受到阻力的作用。故D正确
故选:BCD。
【点评】对于惯性概念的理解要准确到位:惯性是物体的固有属性,一切物体都有惯性,惯性大小取决于物体质量大小。
32.(渭滨区期末)在水平的路面上有一辆匀速行驶的小车,车上固定一盛满水的碗.现突然发现碗中的水洒出,水洒出的情况如图所示,则关于小车在此种情况下的运动,下列叙述正确的是( )
A.小车匀速向左运动
B.小车可能突然向左加速运动
C.小车可能突然向右减速运动
D.小车可能突然向左减速运动
【分析】水突然相对于车向右运动,说明此时水向右的速度大于车向右的速度或者小车向左的速度大于水向左的速度,分情况进行讨论即可.
【解答】解:A、小车匀速向左运动,则水也匀速运动,速度相等,不会从碗中的水洒出,故A错误;
B、小车突然向左加速,由于惯性,水还没有来得及加速,所以小车向左的速度大于水向左的速度,可以出现图示情况,故B正确;
C、小车突然向右减速,由于惯性,水还没有来得及减速,所以小车向右的速度小于水向右的速度,水应向右洒出,故C正确;
D、小车突然向左减速,由于惯性,水还没有来得及减速,所以小车向左的速度小于水向左的速度,水应向左洒出,故D错误;
故选:BC。
【点评】本题主要考查了惯性和相对运动的概念,要理解好惯性这个概念,会分析相对运动,难度不大,属于基础题.
三.填空题(共7小题)
33.(上海一模)牛顿 第一 定律又叫做惯性定律, 质量 是衡量物体惯性大小的唯一量度.
【分析】一切物体都有惯性.惯性的大小取决于物体的质量,与速度无关,质量不变,物体的惯性不变.
【解答】解:物体具有保持原来匀速直线运动状态或静止状态的性质,叫做惯性,牛顿第一定律又叫做惯性定律,物体惯性大小的唯一量度是物体的质量.
故答案为:第一;质量.
【点评】惯性是动力学中基本概念,是物体的固有属性,由物体的质量大小决定,与速度无关.
34.(望奎县校级月考)某医院急诊室的氧气瓶中,氧气的密度为5kg/m3,给急救病人供氧用去了氧气质量的一半,则瓶内剩余氧气的密度是 2.5 kg/m3。
【分析】氧气用掉一半,质量减半,氧气还充满整个氧气瓶,体积保持不变,根据密度公式求得剩余氧气的密度。
【解答】解:一瓶氧气的密度为5kg/m3,表示1m3氧气的质量为5kg;
给人供氧用去了一半,质量减半,而氧气的体积保持不变(等于瓶子的容积),
根据ρ=可知,氧气的密度变为原来的一半,则瓶内剩余氧气的密度为ρ′=2.5kg/m3。
故答案为:2.5。
【点评】本题考查密度公式的应用,本题关键,一是气体没有固定的体积和状态,装入瓶子后,质量变化,体积保持不变;二是质量是物质的一种属性,其大小与物体的形状、状态、所处的位置无关。
35.(望奎县校级月考)为测量某种液体的密度,小刚利用天平和量杯测量了液体和量杯的总质量m及液体的体积V,得到了几组数据并绘出了m﹣V图象,如图所示。则:量杯质量为 20 g,该液体密度为 1.0×103 g/cm3
【分析】设量杯的质量为m杯,液体的密度为ρ,读图可知,当液体体积为V1=20cm3时,液体和杯的总质量m总1;当液体体积为V2=80cm3时,液体和杯的总质量m总2,列方程组求出液体密度和量杯质量。
【解答】解:设量杯的质量为m杯,液体的密度为ρ,
读图可知,当液体体积为V1=20cm3时,液体和杯的总质量m总1=m1+m杯=40g,
由ρ=可得:ρ×20cm3+m杯=40g﹣﹣﹣①
当液体体积为V2=80cm3时,液体和杯的总质量m总2=m2+m杯=100g,
可得:ρ×80cm3+m杯=100g﹣﹣﹣②
由①﹣②得,液体的密度:
ρ=1.0g/cm3=1.0×103kg/m3,
代入①得m杯=20g。
故答案为:20;1.0×103。
【点评】读取图象获取信息,进一步进行分析和计算,是本题的一大特点,形式较为新颖,即考查了密度的相关计算,同时更考查了对图象的认识,值得我们关注,这也是我们应该锻炼的实验能力。
36.(望奎县校级月考)如图示,盒装牛奶的体积为 2.5×10﹣4 m3.若该牛奶的密度是1.2×103kg/m3,则牛奶的质量为 300 g.喝掉一半后,牛奶的密度将 不变 (选填“变大”、“变小”或“不变”)。
【分析】根据牛奶包装袋上的商标,可以得到牛奶的体积,进行一步单位的换算即可得到答案;根据牛奶的体积和告诉的牛奶的密度,利用公式m=ρv,即可求得牛奶的质量。同时知道密度是物质本身的一种特性,密度的大小与物质有关,与物体的质量和体积的大小无关。
【解答】解:包装袋上标注了牛奶的体积为250ml,即250cm3,将其转化为国际单位,结果为:2.5×10﹣4m3。
牛奶的质量:m=ρv=1.2×103kg/m3×2.5×10﹣4m3=0.3kg=300g。
由于密度是物质本身的一种特性,所以喝掉一半牛奶后,牛奶的密度不变。
故答案为:2.5×10﹣4;300;不变。
【点评】此题的一个条件隐藏在牛奶的包装袋上,要注意审题,把握细节。此题还考查了有关密度的计算及密度的特性。一定要掌握密度的计算公式,知道密度是物质本身的一种特性,与物体的多少无关。本题的综合性强,并注重了物理与生活的联系,具有较好的实际应用性。
37.(望奎县校级月考)如图所示为甲、乙两种物质的质量与体积的关系,则甲的密度是 1.5 g/cm3.取等体积的两种物质,则(选填“甲”或“乙”)的质量大;质量相等的甲、乙两种物质体积之比是 10:23 。
【分析】在图象上找出任意一组质量和体积的对应值,根据密度公式ρ=求出甲的密度;
根据图象确定甲、乙对应的体积的质量,比较即可;
根据图象确定甲、乙对应的质量的体积,根据公式V=计算出体积,求出比值。
【解答】解:由图知,甲的体积为V甲=2m3时,质量m甲=3kg,
甲的密度ρ甲=kg/m3=1.5×103kg/m3=1.5g/cm3;
由图可知,当体积为V甲=V乙=2m3时,甲的质量大;
当m甲=m乙=3kg时,V甲=2m3,V乙=4.6m3,则甲、乙两种物质体积之比是10:23。
故答案为:1.5;甲;10:23。
【点评】此题主要考查了学生对密度公式的应用及分析图象的能力,解决此题的关键是能够从图象中分析出重要的信息。
38.(望奎县校级月考)已知1盎司=31.1g,一块体积是10cm3奥运会的纪念金币质量为5盎司,则该金币的密度为 15.5×103 kg/m3.它是纯金的吗? 不是 (ρ金=19.3×103kg/m3)。
【分析】由密度公式求出纪念金币的密度,根据密度判断金币是否为纯金的。
【解答】解:一块体积是10cm3奥运会的纪念金币质量为5盎司,
金币的密度:ρ==15.5g/cm3=15.5×103kg/m3<19.3×103kg/m3,
所以该金币不是纯金的。
故答案为:15.5×103;不是。
【点评】本题考查了求密度,应用密度公式即可正确解题;根据密度辨别物质是常用的一种方法。
39.(黄浦区二模)牛顿第一定律指出:一切物体都有 惯性 ,而这种性质的大小可以用 质量 来量度。
【分析】一切物体,不论是运动还是静止、匀速运动还是变速运动,都具有惯性,惯性是物体本身的一种基本属性,其大小只与质量有关,质量越大、惯性越大。
【解答】解:惯性物体保持原来运动状态不变的一种性质,它是物体的固有属性,一切物体在任何情况下都有惯性;
惯性大小只与质量有关,即质量是惯性大小的量度,质量越大、惯性越大。
故答案为:惯性,质量
【点评】解题关键是要明确:物体的惯性只与物体的质量有关,其他的因素都和惯性大小无关。
人教版(2019)高中物理必修一 期末复习12 B超重和失重 中档版: 这是一份人教版(2019)高中物理必修一 期末复习12 B超重和失重 中档版,文件包含12B超重和失重中档版学生版docx、12B超重和失重中档版docx等2份试卷配套教学资源,其中试卷共70页, 欢迎下载使用。
人教版(2019)高中物理必修一 期末复习09 C牛顿第一定律 提升版: 这是一份人教版(2019)高中物理必修一 期末复习09 C牛顿第一定律 提升版,文件包含09C牛顿第一定律提升版学生版docx、09C牛顿第一定律提升版docx等2份试卷配套教学资源,其中试卷共31页, 欢迎下载使用。
人教版(2019)高中物理必修一 期末复习09 A牛顿第一定律 基础版: 这是一份人教版(2019)高中物理必修一 期末复习09 A牛顿第一定律 基础版,文件包含09A牛顿第一定律基础版学生版docx、09A牛顿第一定律基础版docx等2份试卷配套教学资源,其中试卷共39页, 欢迎下载使用。

