浙江省台州市2022-2023学年高二技术下学期期末考试试题(Word版附解析)
展开考生须知:
本试题卷分两部分,第一部分信息技术,第二部分通用技术。全卷共14页,第一部分1至8页,第二部分9至14页。满分100分,考试时间90分钟。
1.考生答题前,务必将自己的姓名、准考证号用黑色字迹的签字笔或钢笔填写在答题纸上。
2.选择题的答案须用2B铅笔将答题纸上对应题目的答案标号涂黑。
3.非选择题的答案须用黑色字迹的签字笔或钢笔写在答题纸上相应区域内,作图时可先使用2B铅笔,确定后须用黑色字迹的签字笔或钢笔描黑,答案写在本试题卷上无效。
第一部分 信息技术(共50分)
一、选择题(本大题共12小题,每小题2分,共24分。每小题列出的四个备选项中只有一个是符合题目要求的,不选、多选、错选均不得分)
1. 下列关于数据、信息的说法,正确的是( )
A. 单纯的数据本身没有意义
B. 数据的加工不依赖于载体
C. 信息可以传递和共享,但在传递过程中会产生损耗
D. 同一信息价值,对于不同人群是相同的
【答案】A
【解析】
【详解】本题主要考查数据、信息的描述。单纯的数据本身没有意义;数据的加工依赖于载体;信息可以传递和共享,在传递过程中不会产生损耗;同一信息的价值,对于不同人群是不相同的,故本题选A选项。
2. 下列关于人工智能的说法,正确的是( )
A. 人工智能是一门只涉及计算机科学的前沿科学
B. 人工智能能改善人类生活,但不能促进经济发展
C. 对符号的推理和运算,主要体现了人工智能联结主义这一方法
D. 将“沃森”的智能能力从益智游戏移植到医疗领域,属于跨领域人工智能的应用
【答案】D
【解析】
【详解】本题主要考查人工智能技术的描述。人工智能是 计算机 科学的一个分支,它企图了解智能的实质,并生产出一种新的能以 人类智能相似的方式做出反应的智能机器,该领域的研究包括机器人、语言识别、图像识别、自然语言处理和 专家系统等;人工智能能改善人类生活,也能促进经济发展;对符号的推理和运算,主要体现了人工智能符号主义这一方法;将“沃森”的智能能力从益智游戏移植到医疗领域,属于跨领域人工智能的应用,故本题选D选项。
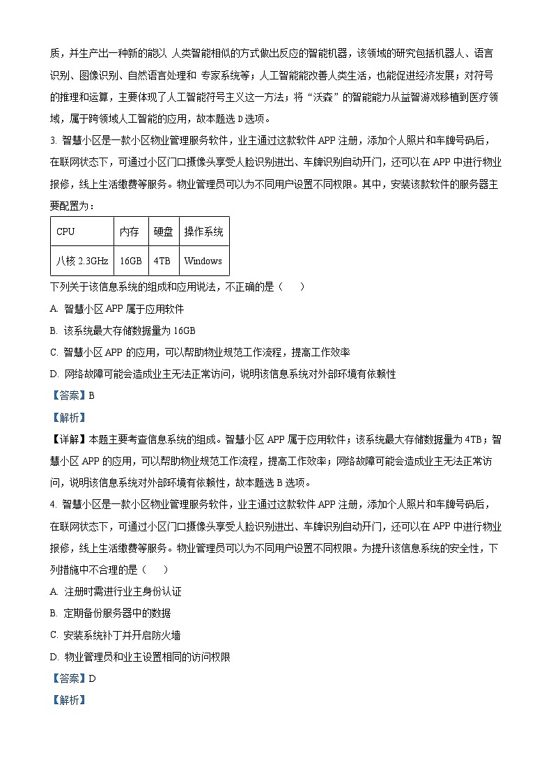
3. 智慧小区是一款小区物业管理服务软件,业主通过这款软件APP注册,添加个人照片和车牌号码后,在联网状态下,可通过小区门口摄像头享受人脸识别进出、车牌识别自动开门,还可以在APP中进行物业报修,线上生活缴费等服务。物业管理员可以为不同用户设置不同权限。其中,安装该款软件的服务器主要配置为:
下列关于该信息系统的组成和应用说法,不正确的是( )
A. 智慧小区APP属于应用软件
B. 该系统最大存储数据量为16GB
C. 智慧小区APP的应用,可以帮助物业规范工作流程,提高工作效率
D. 网络故障可能会造成业主无法正常访问,说明该信息系统对外部环境有依赖性
【答案】B
【解析】
【详解】本题主要考查信息系统的组成。智慧小区APP属于应用软件;该系统最大存储数据量为4TB;智慧小区APP的应用,可以帮助物业规范工作流程,提高工作效率;网络故障可能会造成业主无法正常访问,说明该信息系统对外部环境有依赖性,故本题选B选项。
4. 智慧小区是一款小区物业管理服务软件,业主通过这款软件APP注册,添加个人照片和车牌号码后,在联网状态下,可通过小区门口摄像头享受人脸识别进出、车牌识别自动开门,还可以在APP中进行物业报修,线上生活缴费等服务。物业管理员可以为不同用户设置不同权限。为提升该信息系统的安全性,下列措施中不合理的是( )
A. 注册时需进行业主身份认证
B. 定期备份服务器中的数据
C. 安装系统补丁并开启防火墙
D. 物业管理员和业主设置相同的访问权限
【答案】D
【解析】
【详解】本题主要考查信息系统的安全。为提升该信息系统的安全性,物业管理员和业主应设置不同的访问权限,故本题选D选项。
5. 智慧小区是一款小区物业管理服务软件,业主通过这款软件APP注册,添加个人照片和车牌号码后,在联网状态下,可通过小区门口摄像头享受人脸识别进出、车牌识别自动开门,还可以在APP中进行物业报修,线上生活缴费等服务。物业管理员可以为不同用户设置不同权限。下列关于该信息系统中数据的获取、存储和处理,说法正确的是( )
A. 业主进出小区产生的数据,属于大数据
B. 该服务器关闭后客户端还能正常查看系统数据
C. 门口摄像头采集人脸数据属于该系统的数据输入
D. 若业主手机中的APP卸载后,其车辆将不再享受智能开门服务
【答案】C
【解析】
【详解】本题主要考查信息系统的描述。业主进出小区产生的数据,不属于大数据;该服务器关闭后客户端不能正常查看系统数据;门口摄像头采集人脸数据属于该系统的数据输入;若业主手机中的APP卸载后,不影响其车辆享受智能开门服务,故本题选C选项。
6. 下列关于网络的组成和构建,说法正确的是( )
A. 网络中的资源就是指网络中的所有数据资源
B. 无线网络中的数据通信不需要传输介质
C. 要将移动设备接入局域网,需要开启路由器的无线网络功能
D. 办公室多台电脑在联网状态下共享一台打印机,可以不遵循TCP/IP协议
【答案】C
【解析】
【详解】本题主要考查网络的组成和构建。网络中的资源就是指网络中的软件和硬件资源;无线网络中的数据通信需要电磁波进行传输;要将移动设备接入局域网,需要开启路由器的无线网络功能 ;办公室多台电脑在联网状态下共享一台打印机,必须要遵循TCP/IP协议,故本题选C选项。
7. 某算法的部分流程图如图所示,执行这部分流程后,若输入x的值依次为8,14,10,20,-1,则输出k的值是( )
A. 44B. 46C. 49D. 52
【答案】B
【解析】
【详解】本题主要考查算法流程图的执行。
x=8,满足x!=-1,满足x<10,执行k=k+x=8;
x=14,满足x!=-1,不满足x<10,x=x-2=12,执行k=k+x=20;
x=10,满足x!=-1,不满足x<10,x=x-2=8,执行k=k+x=28;
x=20,满足x!=-1,不满足x<10,x=x-2=18,执行k=k+x=46;
x=-1,不满足x!=-1,循环结束,输出k的值是46,故本题选B选项。
8. 王老师用字典存储了学生的学号、班级、姓名数据,如:stu={“20230324”:[“1班”,“张三”],“20231223”:[“1班”,“李四”],…},则获取学号为“20230324”同学姓名的Pythn表达式是( )
A. stu[0][1]B. stu[“20230324”][1]
C. stu[“20230324”][“姓名”]D. stu{“20230324”}[1]
【答案】B
【解析】
【详解】本题主要考查Pythn表达式。stu={“20230324”:[“1班”,“张三”],“20231223”:[“1班”,“李四”],…},则获取学号为“20230324”同学姓名的Pythn表达式是stu[“20230324”][1],stu[“20230324”][0]获取的是班级,故本题选B选项。
9. 王老师用链表模拟某次比赛中运动员的出场次序,运动员号码存储如下:a=[[“056”,4],[“134”,-1],[“215”,5],[“098”,0],[“144”,2],[“024”,1]]。假设head=3,小明同学的号码是“215”,则他的出场次序是( )
A. 2B. 4C. 5D. 6
【答案】B
【解析】
【详解】本题主要考查链表数据结构的操作。假设head=3,则出场顺序依次是“098”→“056”→“144”→“215”→“024”→“134”,小明同学的号码是“215”,则他的出场次序是4,故本题选B选项。
10. 有如下pythn程序段:
def f(m):
a=m%10
b=m//10%10
c=m//100
if c**3+b**3+a**3==m:
return "YES"
else:
return “NO”
m=int(input())
print(f(m))
执行该程序段后,若输出结果为“YES”,则输入变量m值可能为( )
A. 121B. 134C. 153D. 142
【答案】C
【解析】
【详解】本题主要考查Pythn程序的执行。执行该程序段后,若输出结果为“YES”,说明满足c**3+b**3+a**3==m,结合选项,只有13+53+33=153,给本题选C选项。
11. 某Pythn程序段的功能是寻找列表中最先出现的最长连续升序段,代码如下:
a=[2,5,7,6,13,4,7,8,10,9] #列表a中的元素均为正整数
a.append(-1)
b=[a[0]]
maxn=1;cunt=1
fr i in range(1,len(a)):
If ▲ :
cunt+=1
else:
if cunt>maxn:
maxn=cunt
b=a[i-cunt:i]
▲
print(b)
从上到下,划线处应填入的代码是:( )
①a[i]a[i-1] ③cunt=1 ④cunt=0
A. ①③B. ①④C. ②③D. ②④
【答案】C
【解析】
【详解】本题主要考查Pythn程序的调试。程序段的功能是寻找列表中最先出现的最长连续升序段,第一空当a[i]>a[i-1]时,cunt递增1,cunt标记升序段的长度。第二空是重新开始寻找下一个连续升序段,因此重置cunt值为1,故本题选C选项。
12. 有如下Pythn程序段:
a=[21,5,10,9,18,10,5,18,12,11]
n=len(a)
st=[0]*n; tp=-1
fr i in range(n):
if tp==-1:
tp+=1
st[tp]=a[i]
else:
if a[i]%2==0:
while tp>-1 and a[i]>st[tp]:
tp-=1
tp+=1
st[tp]=a[i]
while tp>-1:
print(st[tp], end=“ ”)
tp-=1
执行该程序段后,输出结果为( )
A. 12 18 18 21B. 18 18 12C. 21 18 18 12D. 10 10 12 18 18
【答案】A
【解析】
【详解】本题主要考查Pythn程序的执行。
当i=0时,满足tp=-1,tp=1,st[0]=a[0]=21;
当i=1时,a[1]=5是奇数,跳过;
当i=2时,a[2]=10,不满足a[i]>st[tp],跳过while循环,tp=tp+1=1,st[1]=a[2]=10;
当i=3时,a[3]=9是奇数,跳过;
当i=4时,a[4]=18,满足while循环条件,while循环执行完,tp=0。tp=tp+1=1,st[1]=a[4]=18;
当i=5时,a[5]=10,不满足while循环条件,tp=tp+1=2,st[2]=a[5]=10;
当i=6时,a[6]=5是奇数,跳过;
当i=7时,a[7]=18,满足while循环条件,while循环执行完,tp=1;tp=tp+1=2,st[2]=a[7]=18;
当i=8时,a[8]=12,不满足while循环条件,tp=tp+1=3,st[3]=a[8]=12;
当i=9时,a[9]=11是奇数,跳过;fr循环结束。
第二个while循环依次输出st中的元素,即输出结果是12 18 18 21,故本题选A选项。
二、非选择题(本大题共3小题,其中13题9分,14题8分,15题9分,共26分)
13. 小强同学为学校阅览室搭建了室内声音监测系统,该系统可以根据声音情况发出警示,系统结构示意图如图所示。传感器采集的数据通过智能终端IT模块传送到Web服务器。Web服务器处理后的结果经IT模块传送给智能终端,由智能终端启动执行器实现警示灯的控制,若声音分贝连续10秒高于限定值则警示灯闪烁。用户可以通过浏览器访问Web服务器,查看相关数据。请回答下列问题:
(1)在搭建室内声音监测系统过程中,下列属于前期准备的是______(多选,填字母)。
A.确定采购传感器具体型号 B.根据用户需求对系统进行测试
C.分析在技术上是否可行 D.编写服务器端程序
(2)完善该系统结构图,若图中A、B、C处的设备由以下三部分组成:①执行器;②传感器;③智能终端,则A、B、C三处的设备依次为_______(填数字编号)。
(3)运行该信息系统,改变环境中声音的分贝值,测试该系统能否根据声音的变化控制警示灯闪烁,该项测试属于软件系统测试中的_________方法。 (单选,填字母:A.动态测试/B.静态测试)
(4)智能终端将模拟分贝计进行连接以获取声音数据,部分pythn程序代码如下
请回答下列问题:
#设置服务器参数、WiFi账号和密码,并连接WiFi,代码略
while True:
sund=pin1.read_analg()
temp=(sund/1024*3.3)*50 #利用公式将数据转换成分贝
errn, resp = Oblq.get("get?id=1&fb="+str(temp),10000)
#根据errn和resp的返回值控制执行器,每1秒采集一次数据,代码略
# Web服务器端程序使用Flask框架编写
#将接收到的数据存入数据库,代码略
if _______name_____==“______main_______”:
app.run(hst=“”,prt=8080)
智能终端访问服务器使用的IP地址是________,连接声音传感器的引脚是_________。
(5)小强用浏览器查看声音强度页面,页面动态显示声音强度数据及其采集时间。系统正常工作一段时间后,他发现该页面中声音强度数据不再变化,刷新后仍不变。结合图,简要说明系统中可能造成上述问题的原因:______(多选,填字母)。
A.数据库与Web服务器连接异常 B.传感器损坏 C. Web服务器瘫痪 D.智能终端损坏
【答案】 ①. AC ②. ②③① ③. A ④. ⑤. pin1 ⑥. BD
【解析】
【详解】本题主要考查信息系统的设计。
(1)确定采购传感器的具体型号、分析在技术上是否可行均属于前期准备,故本题选AC选项。
(2)B与IOT模块直接相连,B是智能终端。A是传感器,采集到信息传递给智能终端。C是执行器,接收智能终端的指令。
(3)动态测试是指通常的上机测试,这种方法是使程序有控制地运行,并从多种角度观察程序运行时的行为,以发现其中的错误。静态测试一般是指人工评审软件文档或程序,借以发现其中的错误,由于被评审的文档或程序不必运行,所以称为静态的。运行该信息系统,改变环境中声音的分贝值,测试该系统能否根据声音的变化控制警示灯闪烁,该项测试属于软件系统测试中的动态测试。
(4)由代码“app.run(hst=“”,prt=8080)”可知,智能终端访问服务器使用的IP地址是。由代码“sund=pin1.read_analg()”可知连接声音传感器的引脚是pin1。
(5)系统正常工作一段时间后,他发现该页面中声音强度数据不再变化,刷新后仍不变,由图可知,可能的原因是:传感器损坏 或 智能终端损坏,故本题选BD选项。
14. 为统计分析不同年级学生名字中的常用字,小王同学收集了本校所有学生的名字,并以入学年份为文件名分别保存在Excel文件中,文件如图a所示,每个文件包含了学生的年级、姓名和性别信息,如第编写Pythn程序。请回答下列问题:
图a 图b
(1)定义getname函数,功能为:读取某年级的Excel文件,找出文件中同性别的学生,将学生姓名中的每个字(不包含姓氏,没有复姓学生)提取出来存储在列表mz中并返回列表。函数代码如下,请在划线处填写合适的代码。
def getname(nj, xb):
mz=[ ]
df=pd.read_excel(nj+“学生名单.xlsx”)
fr i in df.index:
xm=df.at[i,“姓名”]
if ①________:
fr m in xm[1:]:
mz.append(m)
return ②__________
(2)小王想统计女生名字中出现最频繁的10个字,部分Pythn程序如下,请在划线处选择合适的代码。
imprt pandas as pd
xb=input(“请输入性别:”) #输入性别“女”
nianji=[“2020级”,“2021级”,“2022级”]
mzs=[ ] #存储姓名中的字
fr nj in nianji:
mzs=mzs+getname(nj,xb)
data={'字':mzs,'个数':[1]*len(mzs)}
df1=pd.DataFrame(data)
df2=df1.grupby(“字”,as______index=False).cunt() #统计每个字出现的次数
df3= ▲ #出现最多的10个字
划线处应选择的代码是________(单选,填字母)。
(“个数”,ascending=True)[:10]
Bdf2.srt_values(“字”,ascending=False).tail(10)
(“字”,ascending=True).tail(10)
(“个数”,ascending=False).head(10)
(3)将统计结果(10个最频繁的字)绘制成柱形图,部分pythn程序如下,请在划线处填写合适的代码。
imprt matpltlib.pyplt as plt
plt.rcParams['fnt.sans-serif']=['SimHei'] #图表显示中文字体
plt.title(xb +“生取名常用字”)plt.bar(df3.字, ▲________)
plt.shw()
图c
(4)由图C可知,全校女生名字中出现过30次以上的字有________(填数字)个。
【答案】 ①. df.at[i,“性别”]==xb或df[“性别”][i]==xb或df.性别[i]==xb ②. mz ③. D ④. df3.个数或df3[“个数”] ⑤. 6
【解析】
【详解】本题主要考查Pythn程序的综合应用。
①读取某年级的Excel文件,找出文件中同性别的学生,将学生姓名中的每个字(不包含姓氏,没有复姓学生)提取出来存储在列表mz中并返回列表。故此处if判断条件是df.at[i,“性别”]==xb或df[“性别”][i]==xb或df.性别[i]==xb。
②此处返回mz列表,故填mz。
③此处取出现最多的10个字,可以以“个数”进行降序排序,再使用head函数取前10,即df2.srt_values(“个数”,ascending=False).head(10),故选D选项。
④由图可知,纵坐标是每个字出现的次数,故填df3.个数或df3[“个数”]。
⑤由图c可知,全校女生名字中出现过30次以上的字有6个,即前6个。
15. 某市举办科技嘉年华活动,为了激发学生的参与积极性,举办方推出了玩游戏得积分,积分兑换礼物的活动。活动中游戏分为简单和困难两种,参与游戏就可以获得相应的积分,当完成困难游戏时,除了获得相应积分外,还可获得一张“积分翻倍卡”,一张“积分翻倍卡”可用于一个简单游戏,使简单游戏的积分翻倍。“积分翻倍卡”使用规则如下:
1、当简单游戏开始时,如果有“积分翻倍卡”可用,则一定会使用。
2、“积分翻倍卡”需在15分钟内使用。比如困难游戏完成时间是9:15分,则获得“积分翻倍卡”将在9:15分激活,且超过9:30分将失效。
3、如果有多张“积分翻倍卡”,则优先使用最早的“积分翻倍卡”。
某同学的游戏记录如图a所示(类型表示困难游戏,类型1表示简单游戏),小明读取游戏记录,编写pythn程序计算出该同学游戏的最终得分。程序运行结果如图b所示,请回答下列问题:
图a 图b
(1)若某同学参加游戏的记录如图c所示,则他获得的积分是_________分。
图c
(2)定义如下函数change(t),参数t为游戏时间,函数功能是将时间t转换为分钟并返回。如:t=“9:20”时,转换为整数(分钟)值是560,函数返回值为560。函数代码如下,请在划线处填入合适的语句。
def change(t): #参数t的时间格式为:“小时:分钟”
#将字符串t=“9:20”按冒号分割成两部分,左边赋给h=“9”,右边赋给m=“20”
h,m=t.split(“:”)
S= ▲_________
return s
(3)计算游戏积分的部分pythn程序如下,请在划线处填入合适的代码。
…
从Excel文件中读取游戏过程记录,存储在列表s中,如s=[[1,0,10,550,565],[2,1,3,565,568],……],s[i]表示第i个游戏记录,s[i][0],s[i][1],s[i][2],s[i][3],s[i][4]依次存储游戏的序号、类型、积分、开始时间,完成时间;
当游戏类型s[i][1]值为a时表示困难游戏,为1则表示简单游戏;
将困难游戏取出存入列表a中,列表a按游戏完成时间升序排序;
将简单游戏取出存入列表b中,列表b按游戏开始时间升序排序,代码略
……
que=[-1]*(len(a)+len(b)+1)
head=0; tail=0
ttal=0
fr i in range(len(a)):#累加游戏积分,将“积分翻倍卡”激活时间加入队列
ttal+=a[i][2]
①_________
tail+=1
fr i in range(len(b)):
while head
head+=1
if head
③________
head+=1
else:
ttal+=b[i][2]
print(“总共获得积分为:“,ttal,”分,“,”剩余积分卡有:“,tail-head,”张。”)
【答案】 ①. 40 ②. int(h)*60+int(m) ③. que[tail]=a[i][4] ④. que[head]+15【解析】
【详解】本题主要考查Pythn程序的综合应用。
(1)序号1完成后得到10积分,并获得一张积分翻倍卡,因此序号2完成后得到10积分。序号3完成后得到15积分,并且获得一张积分翻倍卡。序号4因为积分翻倍卡超过了15分钟而失效了,因此获得5积分。总共获得的积分是10+10+15+5=40。
(2)函数change(t),参数t为游戏时间,函数功能是将时间t转换为分钟并返回。将字符串t=“9:20”按冒号分割成两部分,左边赋给h=“9”,右边赋给m=“20”,故此处填int(h)*60+int(m)。
(3)累加游戏积分用ttal变量,将“积分翻倍卡”激活时间加入队列,激活时间即a[i][4],故第一空填que[tail]=a[i][4]。将过期的“积分翻倍卡”出队,b[i][3]表示简单游戏的开始时间,故第二空填que[head]+15内存
硬盘
操作系统
八核2.3GHz
16GB
4TB
Windws
浙江省台州市八校联盟2023-2024学年高二上学期期中联考技术试题(Word版附解析): 这是一份浙江省台州市八校联盟2023-2024学年高二上学期期中联考技术试题(Word版附解析),共9页。试卷主要包含了考试结束后,只需上交答题纸,2℃,说明信息具有真伪性, 下列关于数制的说法,正确的是等内容,欢迎下载使用。
浙江省台州市2022-2023学年高一技术下学期期末试题(Word版附解析): 这是一份浙江省台州市2022-2023学年高一技术下学期期末试题(Word版附解析),共5页。试卷主要包含了0C. “98”D. “请输入等内容,欢迎下载使用。
浙江省绍兴市2022-2023学年高二技术下学期期末调测试题(Word版附解析): 这是一份浙江省绍兴市2022-2023学年高二技术下学期期末调测试题(Word版附解析),共12页。试卷主要包含了考试时间90分钟,满分100分,mp3"],["001等内容,欢迎下载使用。

