【期中单元知识点归纳】(部编版)2023-2024学年七年级道德与法治 第二单元 友谊的天空(讲义)
展开一、朋友对个人成长有什么作用?
①朋友对一个人的影响很大,我们的____________、__________甚至________等都或多或少地受到朋友的影响。
②朋友见证了我们___________________________。
③朋友丰富了我们的生活经验,友谊让我们更深刻地体悟___________________。
二、友谊的特质是什么?
①友谊是___________________。
②友谊是___________________。
③友谊是___________________。
三、如何正确看待友谊?
①友谊不是____________。我们要学会接受一段友谊的____________,坦然接受____________。
②竞争并不必然____________,关键是_____________________。在竞争中能坦然接受并欣赏朋友的成就,做到__________________,我们会收获更多。
③友谊不能____________。友谊需要____________,但并不等于不加分辨地为朋友做任何事。
四、怎样建立友谊?
①建立友谊,需要__________________。
②建立友谊,需要__________________。
③建立友谊,需要__________________。
五、怎样呵护友谊?
①呵护友谊,需要_____________________。
②呵护友谊,需要_____________________。
③呵护友谊,需要_____________________。
④呵护友谊,需要学会_____________________。
六、怎样慎重结交网友?
①网上交友,要学会____________,____________。
②在虚拟世界中交往,要有____________意识。
③将网上的朋友转化为现实中的朋友,需要____________。
④虚拟的交往无法触摸到生活中的真实,我们要学会________________________。
⑤在网上交往过程中,要________________________。
【答案】
一、①言谈举止、兴趣爱好;性格②一起走过的成长历程③生命的美好
二、①一种亲密的关系②平等的、双向的③一种心灵的相遇
三、①一成不变的;淡出;新的友谊
②伤害友谊;我们对待竞争的态度;自我反省和激励
③没有原则;信任和忠诚
四、①开放自己②持续的行动③掌握具体的交友方法。
五、①用心去关怀对方②学会尊重对方③学会正确处理冲突④正确对待交友中受到的伤害
六、①理性辨别,慎重选择②自我保护③慎重④在现实中与同伴交往
⑤遵守法律、法规
【易混易错】
1.只要我们以诚相待,就可以和任何人成为朋友。
解答:这个观点是错误的。依据课本内容,友情需要我们明智而谨慎地把握,慎择友,善交益友、乐交诤友、不交损友。故“和任何人成为朋友”不符合交友的原则。
【例题】
例1:“重读《西游记》,突然发现,孙悟空从花果山到取经路上,正好是一个人从孩童到成年人的心路历程……人们常问,为什么在取经路上他常常需要借助各路神仙的帮助来收服那些妖怪?……个人的业务能力固然重要,人脉、资源等也不可或缺。”读这段话,以下理解正确的是( )
①交友时要分清是“益友”还是“损友”
②交友时要选择学习成绩和家庭背景都好的朋友
③交友时切不可良莠不分
④交益友能受到良好影响,对彼此都有益
A.①②③B.①②④C.①③④D.②③④
答案:C
解析:本题考查交友的原则。个人的业务能力固然重要,人脉、资源等也不可或缺。这句话说明了交友的重要性。但交友要讲原则,交友时切不可良莠不分,交友时要分清是“益友”还是“损友”,交益友能受到良好影响,对彼此都有益,①③④说法正确;交朋友要注重朋友的品行,学习成绩好和家庭背景好的朋友未必是益友,②说法错误。故选C。
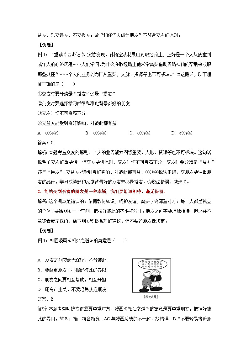
2.能结交到亲密的朋友是一种幸福,我们要坦诚相待、毫无保留。
解答:这个观点是错误的。依据教材知识,呵护友谊,需要学会尊重对方。每个人都是独立的个体,要给朋友一些空间,把握好彼此的界限和分寸。朋友之间需要坦诚相待,但这并不意味着毫无保留;给予朋友积极合理的建议,但不要替朋友做决定。
【例题】
例1:如图漫画《相处之道》的寓意是( )
A.朋友之间应毫无保留,不分彼此
B.要尊重朋友,把握好彼此的界限
C.朋友之间要相互帮助,相互分担
D.距离产生美,不要轻易接近朋友
答案:B
解析:本题考查呵护友谊需要尊重对方。漫画《相处之道》的寓意是要尊重朋友,把握好彼此的界限,故B正确,符合题意;AC与漫画反映的不一致,故错误;D“不要轻易接近朋友”说法错误,不符合题意。故选B。
3.友谊是一种亲密的关系,但友谊不是一成不变的。
解答:这个观点是正确的。依据教材知识,友谊是一种亲密的关系,友谊是平等的、双向的,友谊是一种心灵的相遇。但是友谊不是一成不变的。我们要学会接受一段友谊的淡出,坦然接受新的友谊。
【例题】
例1:对如图漫画《曾经的朋友》的寓意理解正确的是( )
①友谊需要用心呵护
②友谊不是一成不变的
③我们要学会接受一段友谊的淡出,坦然接受新的友谊
④随着年龄的增长,我们的交往范围越来越小
A.①②③B.①③④C.①②④D.②③④
答案:A
解析:本题考查友谊的澄清。漫画《曾经的朋友》告诉我们友谊不是一成不变的,我们要学会接受一段友谊的淡出,坦然接受新的友谊,友谊需要用心呵护,①②③正确;我们的交往范围不一定会越来越小,④错误。故选A。
4.竞争并不伤害友谊,关键是我们对待友谊的态度。
解答:这个观点是错误的。竞争并不必然伤害友谊,关键是我们对待竞争的态度。如果我们能坦然接受并欣赏朋友的成就,就不会沉溺于失利的痛苦。在竞争中自我反省和激励,我们会收获更多。本题观点错误,关键是我们对待竞争的态度,不是友谊的态度。
【例题】
例1:在北京冬奥会自由式滑雪大跳台比赛中,当第三跳结束,原本领先的法国运动员泰丝•勒德出现失误,最后收获银牌。谷爱凌走过去,跪地安慰失误的银牌选手,用手轻拍她的背,这传递的情意是,不仅是对手,更是朋友!这说明( )
A.在比赛中为了朋友可以选择退出比赛
B.竞争并不必然伤害友谊,关键是我们对待竞争的态度
C.朋友之间不应该有竞争,竞争一定会导致友谊破裂
D.要尊重朋友,体察朋友的需要
答案:B
解析:本题考查友谊的澄清。由题干材料可知,谷爱凌的做法告诉我们竞争并不必然伤害友谊,关键是我们对待竞争的态度,B符合题意;A错误,竞争并不伤害友谊,关键看我们对待竞争的态度;C错误,朋友之间也可以有竞争,竞争并不一定导致友谊破裂;D排除,本题题干没有体现出来,不符合题意。故选B。
5.“君子之交淡如水”这句话表达的是竞争并不必然伤害友谊。
解答:这个观点是错误的。结合所学知识可知,友谊是一种心灵的相遇。友谊的美好就在于它可以超越物质条件、家庭背景、学习成绩等。志同道合、志趣相投的友谊,更能够经得住时间的考验和风雨的洗礼。“君子之交淡如水”这句话表达的是友谊是一种心灵的相遇。
【例题】
例1:古人云:君子之交淡如水。这句话反映的友谊的特质是( )
①友谊是平等的、双向的
②友谊是一种心灵的相遇
③友谊的美好就在于它可以超越物质条件、家庭背景、学习成绩等
④志同道合、志趣相投的友谊能超越功利的约束
A.①②③B.②③④C.①③④D.①②④
答案:B
解析:本题考查友谊的特质。题干中指出君子之交淡如水的意思是君子交往,平淡如水,不为名利,不尚虚华。这反映了友谊是一种心灵的相遇;友谊的美好就在于它可以超越物质条件、家庭背景、学习成绩等;志同道合、志趣相投的友谊能超越功利的约束,故②③④符合题意;①题干未涉及友谊是平等的、双向的,故排除。故选B。
6.“真正的朋友在你获得成功的时候,为你高兴;在你不幸或悲伤的时候,给你支持和鼓励。”因此朋友的求助一定要帮助。
解答:这个观点是错误的。依据教材知识可知,友谊不能没有原则。友谊需要信任和忠诚,但不等于不加分辨地为朋友做任何事。因此,朋友的求助能不能帮助,要看情况而定。
【例题】
例1:旭旭和方方是好朋友。一天,方方被一名高年级同学欺负,他哭着让旭旭带人直接去“教训”那个高年级的同学,旭旭没有答应方方的请求,而是和他一起将此事告诉了老师。从友谊的角度看,旭旭懂得( )
A.正确处理交友冲突B.友谊是一种心灵的相遇
C.友谊不能没有原则D.友谊是平等的、双向的
答案:C
解析:本题考查友谊需要原则。方方被一名高年级同学欺负,让旭旭带人直接去“教训”那个高年级的同学,旭旭没有答应方方的请求,因为旭旭懂得友谊不能没有原则,友谊需要信任和忠诚,这并不等于不加分辨地位为朋友做任何事,C说法正确;ABD排除,说法与友谊讲原则无关,不符合题意。故选C。
7.在网络上交友,需要考虑对自己学习和生活的影响,学会理性辨别、慎重考虑。
解答:这个观点是正确的。我们要正确认识网络的两面性,用其所长、避其所短,发挥网络交往对生活的积极促进作用,享受健康交往带来的乐趣.我们必须提高自己的安全防范意识,不轻易泄露个人资料,不随意答应网友的要求.网络信息良莠不齐,个别不法分子利用网络实施违法犯罪活动.作为网络游客,只有不断提高自己的辨别觉察能力,提高自己的抗诱惑能力,才能保护自己。
【例题】
例1:如图漫画告诉我们( )
①在网上结交朋友难免有一些风险
②网络空间是虚拟的,要有自我保护意识
③网上结交朋友能增长我们的交友智慧
④网络交友要学会理性辨别、慎重选择
A.①②③B.①②④C.①③④D.②③④
答案:B
解析:本题考查网络交友的两面性。观察漫画,告诉我们在网上结交朋友难免有一些风险;网络空间是虚拟的,要有自我保护意识;网络交友要学会理性辨别、慎重选择;故①②④是正确的选项;③错误,网上交友需谨慎,需增强自我保护,而不是增长交友智慧。故选B。
8.我们要尽量将网上的朋友转化为现实中的朋友。
解答:这个观点是错误的。虚拟世界的交往,带有很多不确定的因素,我们要有一定的自我保护意识,要注意保护自己的个人信息,要遵纪守法,慎交网友,不管网络生活多么精彩,我们不可能只停留在这里。我们要学会在现实中与同伴交往,增加真实而贴近的感受,奠定友谊更可靠的基础,所以我们要尽量不将网上的朋友转化为现实中的朋友。
【例题】
例1:小唐因为身体肥胖经常被同学嘲笑,生活中缺少朋友的她在网上遇到了一位“知心大哥哥”,不久便告知对方自己的家庭住址并约定周末见面。作为好朋友,你的建议是( )
A.珍视友情,满足网友的任何要求
B.网络交往要有一定自我保护意识
C.网上交往过程中要遵守法律法规
D.网上交往需要敞开心扉毫无保留
答案:B
解析:本题考查网络交友的两面性。根据所学知识可知,网络交往具有虚拟性,网络交友带有很多不确定的因素,我们要有一定的自我保护意识,B正确;“满足任何要求”的说法错误,我们要拒绝网友的不合理要求,A错误;C观点正确,但题干中未体现,不符合题意;D错误,虚拟的交往难以触摸到生活中的真实,我们要保持警惕,而不是毫无保留。故选B。
【教材释疑点拨】
1.教材P40 随着年龄的增长,寻找友谊更难了吗?你会因为怕麻烦而拒绝友谊吗?为什么?
【提示】(1)寻找友谊无所谓难易,只是寻找知心朋友可能有一定难度。
(2)不会。因为友谊是我们每个人的渴望,它会让我们相互靠近。
2.教材P42 你有过类似的经历吗?说说你和朋友的故事,并谈谈感受。
【提示】有。因为一次意外,我的手臂受了严重的伤,短期内不能拿笔,也无法上学。朋友说:“怕什么,还有我啊!”从此以后,他每天都来家里给我辅导功课。三个月下来,我的成绩不但没有下降,而且在考试中取得了比平时还好的成绩。有朋友真好,我们的一生不能缺少朋友,我们要好好珍惜身边的朋友。
3.教材P43 你同意这个观点吗?结合自己的交友经历谈谈感受。
【提示】同意。结交到亲密的朋友,会给自己带来许多温暖、支持和帮助,让自己更深刻地体悟生命的美好。拥有对自己有深刻而良好影响的朋友,甚至会改变自己的人生,更好地实现自身价值。
4.教材P45 结合自己的经历,谈谈你如何理解“我”心里的滋味。帮助朋友,是否意味着自己会受到损失?
【提示】(1)不好受。在对方需要帮助时,自己毫不犹豫地倾囊相助,而在自己遇到困难求助对方时,却遭拒绝和冷遇,这不符合友谊平等、双向、互助的特质,这种友谊不要也罢。
(2)帮助朋友,并不意味着自己会受到损失。多数情况下,帮助朋友,也会得到朋友的帮助。
5.教材P45 古人云:“君子之交淡如水。”也有人说:“多个朋友多条路。”你如何看待这两种观点?
【提示】“君子之交淡如水”,意思是君子之间的交往,平淡如水,不为名利,不尚虚华。“多个朋友多条路”,意思是朋友之间可以互相帮助。这两种观点并不矛盾,各有侧重。
6.教材P46 文中的“我”对友谊的期待是什么?为什么“我”和小美的友谊变淡了?淡了的友谊还有必要维持吗?
【提示】(1)期待友谊能长久。
(2)小美太自私、狭隘,不能正确对待朋友之间的竞争。
(3)我们要学会接受一段友谊的淡出,如果经过沟通,还不能和好如初,就没有必要维持。
7.教材P46 竞争会伤害友谊吗?如果朋友赢,是否就意味着自己输?
【提示】(1)竞争并不必然伤害友谊,关键是我们对待竞争的态度。
(2)不是。在竞争中自我反省和激励,自己会收获更多。
8.教材P47 作为小川的好朋友,“我”应该怎么做?答应小川的要求才算是他的好朋友吗?应该为朋友做任何事情吗?
【提示】(1)告诉他考试作弊是违纪行为,对自己的学习成绩和品德养成不利;告诉他朋友不是自私和狭隘的,只有志同道合才能成为真正的朋友;劝阻他不要进入网吧;委婉拒绝并阻止他去教训别人。总之,要讲原则,辨别是非。
(2)不是。错误的要拒绝。
(3)不是。明辨是非,坚持原则,否则不仅害了朋友,也害了自己。
9.教材P50 交朋友,任何时候都需要主动吗?交朋友,怎样做才算是主动?我采取主动,但是对方不理我,这是不是很尴尬?小强一直内向又安静,他能不能交到朋友?
【提示】(1)不一定,有时候是对方主动。当然成为朋友后,我应主动;两方都主动,友谊才会持久。
(2)主动问候对方,关心对方,邀请对方等。
(3)不要感觉尴尬,这是正常现象。
(4)内向又安静,并不会影响到交友。只要待人真诚友善、乐于交往,是能交到许多志趣相投的朋友的。
10.教材P51 你认为哪种方式能够使小鹏和朋友的友谊更长久?如果你要对朋友好一点儿,你会怎么做?说说你的理由。
【提示】(1)倾听他的烦恼,帮助他学习,默默地关心和支持他。
(2)用心关怀对方;尊重对方;学会承受并正确对待受到的伤害;等等。
11.教材P51“我”该怎么做呢?朋友之间需要保持距离吗?
【提示】默默地关心他,给他慰藉;和他做共同感兴趣的事;一起去旅游,散心等。朋友之间保持亲密的关系是必需的,但有时也要保持一定的距离,距离产生美,距离也能拉近彼此的感情。
12.教材P53 左图中小清的说法,你能接受吗?右图中小玲的做法,你能接受吗?如果不能接受,你会怎么办?
【提示】(1)不能接受。小清的这种说法没有做到换位思考,只是忙于表达自己的想法,伤害了朋友的自尊心,不利于友谊的维护。
(2)不能接受。因为小玲的做法侵犯了朋友的隐私权,会伤害到朋友。
(3)我会选择结束和她的友谊。
13.教材P53 有人说:“对众人一视同仁,对少数人推心置腹,对任何人不要亏负。”请和同学一起探讨对此观点的看法。
【提示】这是莎士比亚的话,很有道理。我们要平等待人,讲究原则,不偏不倚,同多数人和睦相处,对所有人以诚相待,不做对不起人的事,对知心朋友推心置腹,共享秘密。
14.教材P55 吴凡为什么会有两个不同的档案?
【提示】网上交往具有虚拟、平等、自主等特点,它超越时空限制,把天涯海角、素不相识的人连在一起,开辟了人际交往的新通道,让我们有更多机会结交新的伙伴,拓展交往圈。
15.教材P55 互联网让人与人之间的关系更接近吗?吴凡的网友消失的原因可能有哪些?网上的交往可以当真吗?
【提示】(1)互联网开启了通往世界的又一个窗口,让我们认识新朋友,但是由于其交往的虚拟性特点,有时却关闭了与他人沟通的心灵之门,使彼此的关系并不能更接近。
(2)答案具有开放性。比如,网友号码被盗,无法找回号码;网友家里遇到事故,他没法经常上线了;两个人闹矛盾,对方把他拉黑了;等等。
(3)因为网上交往对象具有虚拟性、隐蔽性等不确定因素,所以,网上的交往不能完全当真,交往中要注意个人安全。
16.教材P56 你会把自己的照片放到网上吗?“线上朋友”可以变成“线下朋友”吗?请说说你的理由。
【提示】(1)不会。要增强自我保护意识,防止被坏人利用。
(2)只能说要慎重,因为除了考虑安全因素外,还需要面对很多问题:彼此是否都愿意把真实的自己完全袒露给对方;对方与自己的想象有差距,该如何对待;等等。
17.教材P57 你如何看待这些回帖?你的建议是什么?请教父母、老师,听听他们会给出怎样的建议。
【提示】(1)这些回帖都有道理。
(2)我建议最好不见。
(3)略。
【期中单元知识点归纳】(部编版)2023-2024学年九年级道德与法治 第一单元 富强与创新(讲义): 这是一份【期中单元知识点归纳】(部编版)2023-2024学年九年级道德与法治 第一单元 富强与创新(讲义),共17页。学案主要包含了易混易错,教材名言解读,拓展延伸等内容,欢迎下载使用。
【期中单元知识点归纳】(部编版)2023-2024学年九年级道德与法治 第三单元 文明与家园(讲义): 这是一份【期中单元知识点归纳】(部编版)2023-2024学年九年级道德与法治 第三单元 文明与家园(讲义),共18页。学案主要包含了易混易错,教材名言解读,拓展延伸等内容,欢迎下载使用。
【期中单元知识点归纳】(部编版)2023-2024学年九年级道德与法治 第二单元 民主与法治(讲义): 这是一份【期中单元知识点归纳】(部编版)2023-2024学年九年级道德与法治 第二单元 民主与法治(讲义),共21页。学案主要包含了易混易错,教材名言解读,拓展延伸等内容,欢迎下载使用。

