- (人教版)高考英语一轮复习课时学案 第3部分 写作速成 第1章 应用文写作 十一、征文投稿 (含解析) 学案 0 次下载
- (人教版)高考英语一轮复习课时学案 第3部分 写作速成 第1章 应用文写作 四、感谢信 (含解析) 学案 0 次下载
- (人教版)高考英语一轮复习课时学案 第3部分 写作速成 第2章 读后续写 第2节 技法指导 (含解析) 学案 0 次下载
- (人教版)高考英语一轮复习课时学案 第3部分 写作速成 第2章 读后续写 第1节 宏观感知 (含解析) 学案 0 次下载
- (人教版)高考英语一轮复习课时学案 第3部分 写作速成 第2章 读后续写 第3节 语料素材 (含解析) 学案 0 次下载
(人教版)高考英语一轮复习课时学案 第3部分 写作速成 第1章 应用文写作 一、邀请信 (含解析)
展开应用文是人们日常生活和工作中广泛使用的一种文体,也是高考写作的文体之一。命题形式多为文字提示,写作形式有书信(建议信、投诉信、邀请信、道歉信、感谢信、询问信、推荐信、祝贺信、求职信等)、电子邮件、日记、通知、报道、启事和发言稿等。
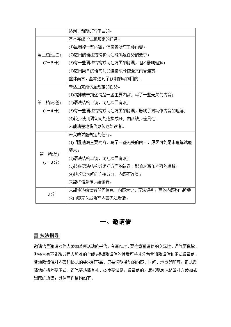
评分原则
1.本题总分为15分,按5个档次评分。
2.评分时,先根据文章的内容和语言初步确定其所属档次,然后按该档次的要求来衡量、确定或调整档次,最后给分。
3.词数少于60和多于100的,从总分中减去2分。
4.评分时,应注意的主要内容为:内容要点、应用词汇和语法结构的丰富性和准确性以及上下文的连贯性。
5.拼写与标点符号是语言准确性的一个方面,评分时,应视其对交际的影响程度予以考虑。英、美拼写及词汇用法均可接受。
6.如书写较差,以至于影响交际,将分数降低一个档次。
评分标准
一、邀请信
邀请信是邀请收信人参加某项活动的书信。在写作时,要注意邀请信的交际性,语气要真挚,避免带有不礼貌或强人所难的字眼。根据邀请信的性质可将其分为普通邀请信和正式邀请信。普通邀请信对内容和格式的要求都不高,只要说明活动的内容、时间、地点等即可。正式邀请信的措辞要正式,语气要热情有礼,态度要诚恳。邀请信的末尾都要表达希望对方参加或出席的愿望。具体写作结构如下:
1.I am writing t invite yu t...
我写信邀请你……
2.It is a great privilege/hnr fr me t invite yu t take part in/participate be held
我很荣幸邀请你参加……在……举行的……
3.I feel it a great hnr n behalf invite yu t take part in/participate in...
我很荣幸代表……邀请你参加……
4.Wuld yu give the pleasure f us?
你能赏光和我们在……做……吗?
5.I wuld feel much hnred if yu culd cme.
如果你能来,我将深感荣幸。
6.I wuld appreciate it if yu culd take my invitatin int accunt.Lking frward t yur early reply.
如果你能考虑我的邀请,我将不胜感激。期待你的早日回复。
(2022·新高考全国Ⅰ)
假定你是校广播站英语节目“Talk and Talk”的负责人李华,请给外教Carline写一封邮件邀请她做一次访谈。内容包括:
1.节目介绍;
2.访谈的时间和话题。
注意:1.词数80左右;
2.开头和结尾已给出,不计入总词数。
(2023·广东佛山禅城区调研)
假定你是李华,中国国际展览中心(China Internatinal Exhibitin Center)最近正在举办智能机器人展览。请写信给你的英国交换生朋友Arthur,邀请他一起去参观。内容包括:
1.时间和地点;
2.展览的相关情况。
注意:1.词数80左右;
2.开头和结尾已给出,不计入总词数。
Dear Arthur,
Yurs sincerely,
Li Hua
参考范文
Dear Arthur,
Hw have yu been recently? There is an impressive cllectin f smart rbts n display at the China Internatinal Exhibitin Center.I am writing t invite yu t g with me next Friday afternn.
The exhibitin shws the latest technlgy and trends in AI rbts frm hme and abrad,including thse fr smart business,hme,educatin and entertainment.T give visitrs a wnderful visiting experience,it ffers yu many fun interactins with varius rbts,sme f which have appeared in science fictin and mvies.I am sure yu will enjy it.
Please let me knw if yu will g with me s that I can buy the tickets in advance.Lking frward t yur early reply.
Yurs sincerely,
Li Hua档次
描述
第五档(很好):(13-15分)
完全完成了试题规定的任务。
(1)覆盖所有内容要点;
(2)应用了较多的语法结构和词汇;
(3)语法结构或词汇方面有些许错误,但为尽力使用较复杂结构或较高级词汇所致;具备较强的语言运用能力;
(4)有效地使用了语句间的连接成分使全文结构紧凑。
完全达到了预期的写作目的。
第四档(好):
(10-12分)
完全完成了试题规定的任务。
(1)虽漏掉1、2个次重点,但覆盖所有主要内容;
(2)应用的语法结构和词汇能满足任务的要求;
(3)语法结构或词汇方面应用基本准确,些许错误主要是因尝试较复杂语法结构或较高级词汇所致;
(4)应用简单的语句间的连接成分使全文结构紧凑。
达到了预期的写作目的。
第三档(适当):(7-9分)
基本完成了试题规定的任务。
(1)虽漏掉一些内容,但覆盖所有主要内容;
(2)应用的语法结构和词汇能满足任务的要求;
(3)有一些语法结构或词汇方面的错误,但不影响理解;
(4)应用简单的语句间的连接成分使全文内容连贯。
整体而言,基本达到了预期的写作目的。
第二档(较差):(4-6分)
未适当完成试题规定的任务。
(1)漏掉或未描述清楚一些主要内容,写了一些无关的内容;
(2)语法结构单调,词汇项目有限;
(3)有一些语法结构或词汇方面的错误,影响了对写作内容的理解;
(4)较少使用语句间的连接成分,内容缺少连贯性。
未能清楚地将信息传达给读者。
第一档(差):
(1-3分)
未完成试题规定的任务。
(1)明显遗漏主要内容,写了一些无关的内容,原因可能是未理解试题要求;
(2)语法结构单调,词汇项目有限;
(3)较多语法结构或词汇方面的错误,影响对写作内容的理解;
(4)缺乏语句间的连接成分,内容不连贯。
未能将信息传达给读者。
0分
未能传达给读者任何信息:内容太少,无法评判;写的内容均与所要求内容无关或所写内容无法看清。
满分佳作
名师点评
Dear Carline,
I am writing the letter t invite yu t an interview held by “Talk and Talk”,which is an English prgramme in ur schl bradcast statin.
As yu knw,ur prgramme starts at 10 a.m.and ends at 11 a.m.every Tuesday.Besides,the tpic is abut hw t imprve ur spken English.Yu can give us sme suggestins abut it.It is certain that all students will benefit much frm yur speech.
I wuld appreciate it if yu culd take my invitatin int accunt.Lking frward t yur early reply.
Yurs sincerely,
Li Hua
1.文章开头简明扼要地介绍了写信目的,表达邀请对方参加的愿望。使用了邀请信的套语:I am writing the letter t invite yu t...。而且自然地介绍了要点1:节目介绍。
2.文章主体部分介绍了访谈的时间和话题。使用了一些亮点词汇:imprve,suggestins,benefit和高级句式:主语从句It is certain that all students will benefit much frm yur speech.
3.文章结尾使用了邀请信的套语:I wuld appreciate it if yu culd take my invitatin int accunt.Lking frward t yur early reply.表达了希望对方接受邀请的愿望。
(人教版)高考英语一轮复习课时学案 第3部分 写作速成 第1章 应用文写作 四、感谢信 (含解析): 这是一份(人教版)高考英语一轮复习课时学案 第3部分 写作速成 第1章 应用文写作 四、感谢信 (含解析),共3页。
(人教版)高考英语一轮复习课时学案 第3部分 写作速成 第1章 应用文写作 十一、征文投稿 (含解析): 这是一份(人教版)高考英语一轮复习课时学案 第3部分 写作速成 第1章 应用文写作 十一、征文投稿 (含解析),共3页。
(人教版)高考英语一轮复习课时学案 第3部分 写作速成 第1章 应用文写作 十二、倡议书 (含解析): 这是一份(人教版)高考英语一轮复习课时学案 第3部分 写作速成 第1章 应用文写作 十二、倡议书 (含解析),共3页。

