浙江省三校联考2022-2023学年高二信息技术上学期10月月考试卷(Word版附解析)
展开浙江省2022-2023学年高二上学期信息技术10月份三校联考试卷
一、选择题(本大题共13小题,每小题2分)
1. 下列有关数据与信息的说法,不正确的是( )
A. 数据是对客观事物的符号表示
B. 数据可作为信息的载体
C. 数据经过解释后产生的意义就是信息
D. 数据的表现形式只能是数字
【答案】D
【解析】
【详解】本题考查的是数据与信息。数据是对客观事物的符号表示,数据可作为信息的载体,数据经过解释后产生的意义就是信息。数据的表现形式可以是数字、文字、图像等。故选项D说法不正确。
2. 下列关于计算机信息编码的描述,正确的是( )
A. 汉字的输入码不是唯一的,常见的有音码、形码等
B. ASCII码在计算机中存储时占8位,共有256个ASCII字符
C. 用视频处理软件把AVI格式视频转为MPEG格式的过程是无损压缩
D. 若两位十六进制数的首位不为“0”,末位为“0”,则其一定大于十进制数16
【答案】A
【解析】
【详解】本题考查的是信息编码。汉字的输入码不是唯一的,常见的有音码、形码等,选项A正确;ASCII码在计算机中存储时占8位,共有128个ASCII字符,故选项B描述错误;用视频处理软件把AVI格式视频转为MPEG格式的过程是有损压缩,故选项C说法错误;例如:十六进制数10转换为十进制数为16并不大于十进制数16,故选项D说法错误。
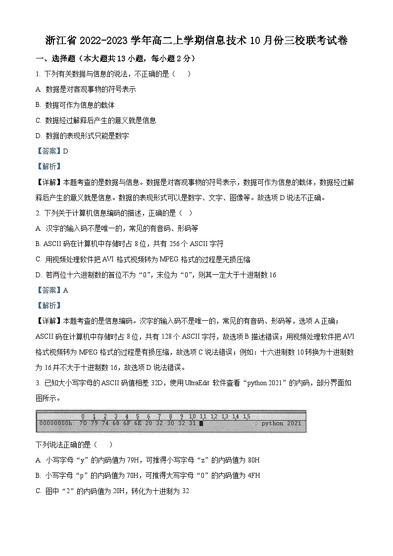
3. 已知大小写字母的ASCII码值相差32D,使用UltraEdit软件查看“python 2021”的内码,部分界面如图所示。
下列说法正确是( )
A. 小写字母“y”的内码值为79H,可推得小写字母“z”的内码值为80H
B. 小写字母“p”的内码值为70H,可推得大写字母“0”的内码值为4FH
C. 图中“2”的内码值为20H,转化为十进制为32
D. 字符“python 2021”的内码共占10个字节
【答案】B
【解析】
【详解】本题主要考查UltraEdit软件。小写字母“y”的内码值为79H,可推得小写字母“z”的内码值为79H+1=7AH;小写字母“p”的内码值为70H,则小写字母“o”的内码值为70H-1=6FH,可推得大写字母“0”的内码值为6FH-20H=4FH(大写字母与小写字母十进制相差32,对应十六进制为20);图中“2”的内码值为32H,转化为十进制为50;字符“python 2021”的内码共占11个字节,故本题选B选项。
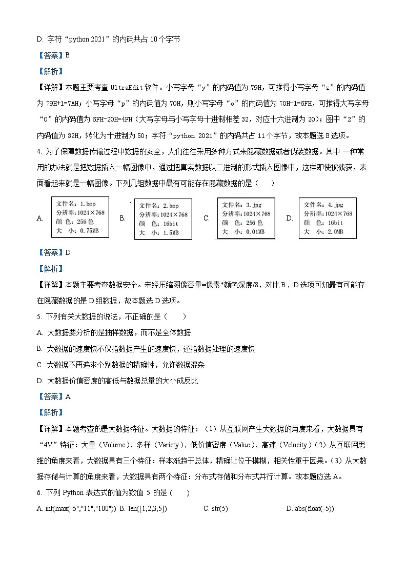
4. 为了保障数据传输过程中数据的安全,人们往往采用多种方式来隐藏数据或者伪装数据。其中 一种常用的办法就是把数据插入一幅图像中,通过把真实数据以二进制的形式插入图像中,这样即使被截获,表面看起来就是一幅图像。下列几组数据中最有可能存在隐藏数据的是( )
A. B. C. D.
【答案】D
【解析】
【详解】本题主要考查数据安全。未经压缩图像容量=像素*颜色深度/8,对比B、D选项可知最有可能存在隐藏数据是D组数据,故本题选D选项。
5. 下列有关大数据的说法,不正确的是( )
A. 大数据要分析的是抽样数据,而不是全体数据
B. 大数据的速度快不仅指数据产生的速度快,还指数据处理的速度快
C. 大数据不再追求个别数据的精确性,允许数据混杂
D. 大数据价值密度的高低与数据总量的大小成反比
【答案】A
【解析】
【详解】本题考查是大数据特征。大数据的特征:(1)从互联网产生大数据的角度来看,大数据具有“4V”特征:大量(Volume)、多样(Variety)、低价值密度(Value)、高速(Velocity)(2)从互联网思维的角度来看,大数据具有三个特征:样本渐趋于总体,精确让位于模糊,相关性重于因果。(3)从大数据存储与计算的角度来看,大数据具有两个特征:分布式存储和分布式并行计算。故本题应选A。
6. 下列 Python 表达式的值为数值 5 的是 ( )
A. int(max("5","11","100")) B. len([1,2,3,5]) C. str(5) D. abs(float(-5))
【答案】A
【解析】
【详解】本题主要考查Python表达式的运算。int(max("5","11","100"))=int("5")=5,len([1,2,3,5])=4,str(5)= "5", abs(float(-5))=5.0,故本题选A选项。
7. Python表达式 -3 ** 2 + 7 % 13 // 4 ** 0.5 * 4 的值是( )
A. -9.0 B. -5.0 C. 3.0 D. 21.0
【答案】C
【解析】
【详解】本题主要考查Python表达式的运算。 -3 ** 2 + 7 % 13 // 4 ** 0.5 * 4 =-9+7 % 13 // 2.0 * 4=-9+7//2.0*4=-9+3.0*4=-9+12.0=3.0。故本题选C选项。
8. 已知变量s="2021china",则表达式s[-1]+s[2]*2的值是( )
A. "a4" B. "a22" C. "n22" D. "a0"
【答案】B
【解析】
【详解】本题考查的是表达式的运算。对于字符串变量的编号,从左到右是0、1、2、3、4……依次增加,所以s[2]*2=22。编号从右往左,编号为-1、-2、-3、-4……,s[-1]=a。所以本题答案为a22。故选项B正确。
9. 有如下Python 程序段:
x,y,z=142,125,120
res=0
if x>y:
res=x
elif y>z:
res+=z
res-=5
print(res)
运行该程序段后,输出结果是( )
A. 115 B. 137 C. 140 D. 157
【答案】B
【解析】
【详解】本题考查的是Python选择语句。x,y,z=142,125,120,满足x>y,执行res=x=142,退出选择语句范围,执行res-=5,故res=142-5=137,选项B正确。
10. 有如下Python 程序段:
a=[]
b=[1,5,4,1,5]
c={1:3,2:4,3:5,4:1,5:2}
for i in b:
if i not in a:
a.append(c[i])
print(a)
运行该程序段后,列表 a 的值是( )
A. [1,5,4] B. [3,2,1] C. [3,2,1,2] D. [3,2,1,3]
【答案】C
【解析】
【详解】本题主要考查Python程序的执行。a、b是列表,c是字典,循环结构中,变量i依次从列表b中取数,如果i不在列表a中,则将c[i]添加到列表a中。前三轮循环,均满足if判断结构,i依次为1、5、4,a=[3,2,1];第四轮循环,i=1,不满足if判断跳过;第五轮循环,i=5,满足if判断,将c[5]=2添加到列表a中。故运行该程序段后,列表 a 的值是[3,2,1,2],选C选项。
11. 下列Python程序的功能是使用迭代算法求s的值。
n=int(input("please input n:"))
s=0
for i in range(1,n):
if i % 3==0:
s=s+i
print("s=",s)
程序执行时,输入n的值为25,则输出的结果为( )
A. s=84 B. s=118 C. s= 108 D. s=105
【答案】C
【解析】
【详解】本题主要考查Python程序的执行。分析程序可知,输入n的值为25,该程序实现将1~24之间是3的倍数的数进行累加求和,满足条件的数有3、6、9、12、15、18、21、24,故sum=sum+i=0+3+6+9+12+15+18+21+24=108,故本题选C选项。
12. 计算斐波那契数列(该数列从第3项开始,每一项都等于前两项之和),求最后项的值并输出。python程序段如下所示:
n=int(input("输入斐波那契数列长度:"))
a=[0]*n
a[0]=a[1]=1
i=2 #①
while i < n: #②
a[i]=a[i-2]+a[i-1] #③
i=i+1
print(a[i]) #④
该程序运行后显示出错信息,请选出有问题的语句是( )
A. ① B. ② C. ③ D. ④
【答案】D
【解析】
【详解】本题主要考查Python程序的执行与调试。分析程序可知,数组a保存数列每一项,但④语句只能输出最后一项,因为不在循环体内,故本题选D选项。
13. 有下列Python程序段:
s="6p25y3t"
sum=t=0
flag=True
for ch in s:
if"0"<=ch<="9":
t=t*10+int(ch)
else:
if flag==True:
sum+=t
t=0
flag=not flag
执行该程序段后,变量sum值为( )
A. 6 B. 9 C. 28 D. 34
【答案】B
【解析】
【详解】本题考查的是Python综合应用。阅读程序可知,逐个读取字符串中的字符,如果是数字则转换为数值类型;如果是字符,则清空t,标志位flag取反;如果是字符且标志位flag为真,则将数字累加到sum。s="6p25y3t",读取到第一个数字是9,flag为真,将数字累加到sum=6;读取到第一非数字p,标志位flag取反后为假,读取到第二个数25,由于flag为假,不将数字累加到sum;读取到第二个非数字y,标志位flag取反后为真;读取到第三个数字是3,flag为真,将数字累加到sum=6+3=9。故本题应选B。
二、非选择题(本大题共4小题,5+6+7+6,共24分)
14. 基姆拉尔森公式用来计算给定日期是星期几的问题。基姆拉尔森公式的python表达式为week=(d+2*m+3*(m+1)//5+y+y//4-y//100+y//400+1)%7。该表达式中,y表示年份,m表示月份,d表示日期。经计算所得week值为0表示星期日,week值为1表示星期一,……以此类推。若遇到1月和2月,则需要将其分别转换为上一年的13月和14月,如:2020-2-13需要换算成2019-14-13后代入公式计算。
(1)根据题意,2021年1月1日是星期________
(2)实现上述功能,请将下列python程序补充完整。
sw='日一二三四五六'
y=int(input('请输入年份:'))
m=int(input('请输入月份:'))
d=int(input('请输入日期:'))
print(y,'年',m,'月',d,'日')
if ______:
m+=12
y-=1
week=(d+2*m+3*(m+1)//5+y+y//4-y//100+y//400+1)%7
weekday=_____
print('星期',weekday)
【答案】 ①. 五 ②. m==1 or m==2 ③. sw[week]
【解析】
【详解】本题主要考查Python程序的综合应用。①根据题意,若遇到1月和2月,则需要将其分别转换为上一年的13月和14月,2021年1月1日所在的星期是week=(1+2*13+3*(13+1)//5+2020+2020//4-2020//100+2020//400+1)%7=5,即2021年1月1日是星期五。②若遇到1月和2月,则需要将其分别转换为上一年的13月和14月,故此处if判断条件是m==1 or m==2。③经计算所得week值为0表示星期日,week值为1表示星期一,……以此类推,sw='日一二三四五六',此处根据week从sw取出对应的星期,故填sw[week]。
15. 通过调查发现,人们普遍认为带有数字2、6、8的车牌比较吉利,而带有数字4的车牌则不吉利。小明想通过编写程序来计算车牌的吉利值:其中数字2吉利值为1,数字6吉利值为2,数字8吉利值为3,数字4的吉利值为-2、其他数字吉利值为0。如车牌号“浙H94286”的吉利值为4。程序代码如下,请在程序划线处填入合适的代码。
dic={"2":1,"6":2,"8":3,"4":-2}
cp=input("请输入车牌号(格式如'浙H94286'):")
count=0
for i in ______ :
x=cp[i]
if x in ["2","4","6","8"]:
_____
print("该车牌号的吉利值为:" + _____ )
【答案】 ①. range(2,len(cp)) ②. count+=dic[x] 或count=count+dic[x] ③. str(count)
【解析】
【详解】本题考查的是Python循环语句。依次从车牌号读取字符,前两位不是数字,故第一空应为:range(2,len(cp));吉利值存放在字典dic中,故第二空为:count+=dic[x] 或count=count+dic[x];计算出来的吉利值为数值类型,而print语句中是用加法跟前面字符连接在一块,故要将吉利值count转换为字符类型,所以第三空应为:str(count)。
16. 编写一个“人民币小写转大写”的程序,实现功能如下:从键盘输入待转换的小写金额(不得超过9位数),输出其大写金额。运行界面如图所示:
dx={"0":"零","1":"壹","2":"贰","3":"叁","4":"肆","5":"伍","6":"陆","7":"柒","8":"捌","9":"玖"}
dw="亿仟佰拾万仟佰拾元"
money=input("请输入金额(整数,不得超过9位):")
zh=""
t=""
if ①________:
print("输入的数据超出所能转换的范围。")
else:
for i in range(0,len(money)):
t= ②___________ #取出第i位小写对应的大写
dwz=len(dw)-len(money)+i # 计算该小写数字对应的单位在dw中的索引号
③___________
print(money,"的大写为:",zh, "整")
(1)为实现上述功能,请在划线处填入合适代码。
(2)若输入的金额为20,则输出的结果是_________________。
【答案】 ①. ① len(money)>9 ②. ②dx[money[i]] ③. ③zh=zh+t+dw[dwz] ④. 20的大写为:贰拾零元整
【解析】
【详解】本题主要考查Python程序的综合应用。①输入金额是整数且不得超过9位,分析代码可知,此处判断是否输入的金额超过9位,故填len(money)>9。②将输入金额字符串money中取出第i位小写转换为对应的大写,即从字典dx中取出对应的大写,故填dx[money[i]]。③dwz是计算该小写数字对应的单位在dw中的索引号,变量zh保存最终转换的结果,变量t是i位小写对应的大写,dw保存单位,此处在t后面加上对应的单位,故填zh=zh+t+dw[dwz]。④若输入的金额为20,则输出的结果是 20的大写为:贰拾零元整。
17. 现有一小块矿石,质量不超过 200g,现用托盘天平来称重,已知砝码规格有50g,20g,10g,5g,2g,1g ,共 6 种规格,每种规格的砝码数量均满足需求,游码置于标尺零刻度位置且无需拨动,将该矿石放至托盘天平左盘,不断往右盘加砝码(注:先大后小),直至平衡。根据输入的矿石质量(注:只考虑正整数),输出平衡时所需的各规格砝码数量。
该程序运行的部分界面如下图所示,请在程序划线处填入合适的代码(每空2分)。
ore = int(input("请输入矿石质量:"))
weights = [50,20,10,5,2,1] #砝码规格
num = [0] * len(weights) #初始化所需的各规格砝码数量
res =_________①
i = 0
while ore > 0:
num[i] = ore // weights[i]
_________②
i += 1
for i in range(len(num)):
if _________③ :
res = res + str(weights[i]) + "g:" + str(num[i]) + "个;"
print(res[:-1])
【答案】 ①. "所需的砝码:" ②. ore=ore-weights[i]*num[i] 或 ore=ore-num[i]*weights[i] 或 ore=ore % weights[i] ③. num[i]>0 或 num[i]!=0
【解析】
【详解】本题主要考查Python程序的综合应用。①变量res是平衡时所需的各规格砝码数量,由程序运行界面图可知,res初始化应是res="所需的砝码:",故此处填"所需的砝码:"。②num[i]是第i个砝码的数量,此处需要更新ore,即用ore去掉num[i]与weights[i]的乘积,故此处填ore=ore-weights[i]*num[i] 或 ore=ore-num[i]*weights[i] 或 ore=ore % weights[i]。③如果num[i]不等于0,说明weights[i]的砝码满足需求,则将其拼接到变量res中,故此处判断条件是num[i]>0 或 num[i]!=0。
浙江省五校联盟2022-2023学年高二信息技术上学期期末联考卷(Word版附解析): 这是一份浙江省五校联盟2022-2023学年高二信息技术上学期期末联考卷(Word版附解析),共13页。试卷主要包含了选择题,非选择题等内容,欢迎下载使用。
浙江省温州十校联合体2022-2023学年高二信息技术下学期期中联考试卷(Word版附解析): 这是一份浙江省温州十校联合体2022-2023学年高二信息技术下学期期中联考试卷(Word版附解析),共12页。试卷主要包含了选择题,非选择题等内容,欢迎下载使用。
浙江省杭州市“六县九校”联盟2022-2023学年高二上学期信息技术期中联考试卷(Word版附解析): 这是一份浙江省杭州市“六县九校”联盟2022-2023学年高二上学期信息技术期中联考试卷(Word版附解析),共11页。试卷主要包含了选择题,非选择题等内容,欢迎下载使用。

