甘肃省武威市天祝藏族自治县一中2023-2024学年高二9月月考生物试题(含答案)
展开天祝一中2023~2024学年度高二第一学期第一次月考
生物学
全卷满分100分,考试时间75分钟。
注意事项:
1.答题前,先将自己的姓名、准考证号填写在试卷和答题卡上,并将条形码粘贴在答题卡上的指定位置。
2.请按题号顺序在答题卡上各题目的答题区域内作答,写在试卷、草稿纸和答题卡上的非答题区域均无效。
3.选择题用2B铅笔在答题卡上把所选答案的标号涂黑;非选择题用黑色签字笔在答题卡上作答;字体工整,笔迹清楚。
4.考试结束后,请将试卷和答题卡一并上交。
5.本卷主要考查内容:人教版必修2,选择性必修1第1章~第4章第2节。
一、选择题:本大题共20小题,每小题2.5分,共50分。在每小题给出的四个选项中,只有一个选项符合题目要求。
1.某植物有红花和白花两种类型,该对性状由常染色体上的基因A/a控制,含基因A的花粉有一半没有活性。某科研人员将红花植株与白花植株杂交,F1植株全为红花,F1植株相互杂交,产生的F2中白花植株所占比例是
A.1/3B.1/4C.1/2D.1/6
2.某科研人员用紫外线照射萌发的油菜种子,以期提高产油率。下列有关叙述错误的是
A.萌发的种子分裂旺盛,紫外线照射易发生基因突变
B.紫外线照射可能导致基因中碱基序列定向改变
C.该油菜种子发生基因突变后产油率不一定提高
D.若该突变属于显性突变,则其自交后代可出现突变纯种
3.果蝇的一个精原细胞有8条染色体,某科研人员将完全被15N标记的精原细胞转移到普通培养基(仅含14N的氮源)中培养。下列有关叙述错误的是
A.普通培养基上的精原细胞有丝分裂一次,形成的子代精原细胞全部含15N
B.普通培养基上的精原细胞第二次有丝分裂后期,有4条染色体含15N
C.普通培养基上的精原细胞减数分裂,形成的精细胞可能全部含15N
D.普通培养基上的精原细胞减数分裂Ⅱ后期,可能有8条染色体含15N
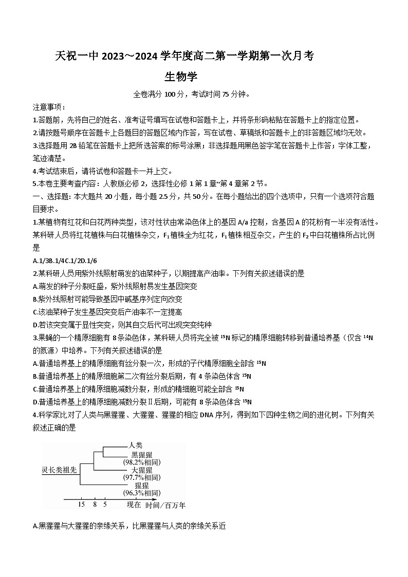
4.科学家比对了人类与黑猩猩、大猩猩、猩猩的相应DNA序列,得到如下四种生物之间的进化树。下列有关叙述正确的是
A.黑猩猩与大猩猩的亲缘关系,比黑猩猩与人类的亲缘关系近
B.比较上述生物的氨基酸种类和数量也可判断它们之间的亲缘关系
C.该研究为进化的研究提供了比较解剖学证据
D.与化石相比,该结果对进化的研究更全面、更可靠
5.丙肝患者大部分在感染期伴有轻度肝水肿和高水平的血浆肝酶。临床治疗时,需注意水盐的平衡,以维持内环境稳态,还需要定时监测肝酶、血氧饱和度等指标。下列有关叙述错误的是
A.人体肝细胞与组织液直接进行物质交换
B.人体肝细胞线粒体中CO2含量高于组织液
C.肝酶、血氧的含量不可能保持绝对恒定不变
D.丙肝患者轻度肝水肿可能是肝细胞代谢过于旺盛所致
6.急性呼吸窘迫综合征可引起肺微血管通透性增大,使肺泡腔渗出富含蛋白质的液体,进而导致肺水肿。下列有关叙述错误的是
A.该病患者血浆蛋白含量降低
B.该病患者肺微血管内外渗透压基本相同
C.渗入组织液的血浆蛋白可进入淋巴液
D.肺泡细胞直接生活的液体环境是组织液
7.某金矿事故救援现场,救援人员通过敲击钻杆成功与被困井下的矿工取得联系,并给被困人员投放了营养液、药品等给养,以帮助他们恢复体力,等待进一步救援。下列有关叙述正确的是
A.矿工被困期间肌糖原分解形成葡萄糖,维持血糖含量相对稳定
B.矿工被困期间运动少,产热量大于散热量,体温维持在较高水平
C.被困矿工听到救援人员声音并采取一定行动,属于条件反射
D.被困矿工因缺水,细胞外液渗透压降低,尿量明显减少
8.图甲、乙是用电流表测量神经纤维膜电位的结果示意图,刺激神经纤维记录到膜内的电位变化如图丙所示。下列有关叙述错误的是
A.图丙所示电位是将膜外电位看成是零电位
B.图甲、乙分别表示神经纤维受刺激前、后的电位情况
C.图丙中ab段和cd段,神经纤维对 Na+通透性增强
D.图丙中de段 Na+通过主动运输的方式排出细胞外
9.猫唾液腺受副交感神经的支配,副交感神经的突触小体中含有Ach(乙酰胆碱)和VIP(血管活性肠多肽)两种神经递质,其中Ach能引起唾液腺分泌唾液,VIP不直接影响唾液的分泌,但能增加唾液腺上Ach受体的亲和力,从而增强Ach的作用。下列有关叙述错误的是
A.副交感神经属于传出神经
B.Ach和VIP均能持续发挥作用
C.Ach和VIP发挥作用均与Ach受体相关
D.神经递质的作用对象可能不是神经元
10.抽动症多发于学龄儿童,是一种慢性精神病,其病因之一可能是多巴胺过度分泌。多巴胺是引起人愉悦的神经递质,其分泌过多会引起人体内的甲状腺激素等多种激素的分泌异常,并导致内环境稳态失调。下列有关叙述错误的是
A.甲状腺细胞膜上可能存在与多巴胺结合的受体
B.抽动症患者体内下丘脑分泌的激素含量可能异常
C注射多巴胺降解酶可能缓解抽动症的症状
D.多巴胺通过体液定向运输到甲状腺细胞外发挥作用
11.y一氨基丁酸具有镇静、催眠、抗惊厥、降血压的生理作用,其作用机理如右图所示。下列有关叙述错误的是
A.y一氨基丁酸经突触间隙主动运输至突触后膜
B.y一氨基丁酸的释放体现了细胞膜具有一定的流动性
C.y一氨基丁酸作用于突触后膜使膜内外电位差变大
D.y一氨基丁酸分泌增多,可减少机体对能量的消耗
12.某人抗利尿激素作用障碍,肾脏的肾小管重吸收水障碍,从而使体内产生过多的尿液,引起尿崩症。下列有关叙述错误的是
A.该患者的细胞外液渗透压比正常人高
B.该患者常表现为口渴和多饮等症状
C.该患者体内抗利尿激素含量比正常人低
D.抗利尿激素由下丘脑合成,运输至垂体储存
13.人在恐惧、焦虑、紧张等情况下,机体会发生体温上升、心跳加快、血压升高、排尿量增加等一系列的生理变化,这些变化受肾上腺素和心房钠尿肽等的调节。心房钠尿肽是心房壁细胞在受到牵拉(如血量过多)时合成并释放的肽类激素,能减少肾脏对水分的重吸收。下列有关叙述错误的是
A.心房钠尿肽的合成离不开核酸与蛋白质的参与
B.心房钠尿肽与抗利尿激素的效应相抗衡
C.紧张时,人体内的心房钠尿肽分泌减少
D.紧张时,交感神经释放神经递质促进肾上腺素分泌
14.生长激素释放抑制因子(简称SRIF)是由下丘脑产生的多肽类激素。它不仅能抑制多种垂体激素(包括促甲状腺激素)的分泌,还能抑制胰高血糖素的分泌,促进胰岛素的分泌。下列有关叙述错误的是
A.SRIF通过转运蛋白介导的胞吐方式分泌到细胞外
B.胰岛A细胞与胰岛B细胞膜上都有与SRIF结合的受体
C.某糖尿病患者注射适量SRIF不一定能缓解病情
D.甲状腺激素和SRIF均抑制垂体某些激素的分泌
15.某科研人员选择生理状态相似的小鼠分成3组,甲组饲喂普通饲料,乙组饲喂高脂饲料,丙组饲喂高脂饲料一个月后用药物S处理。完成处理后,让三组小鼠口服葡萄糖后测定其血糖浓度。下列有关叙述错误的是
A.丙组胰岛素含量可能高于正常值
B.乙组胰岛B细胞分泌的胰岛素多于甲组
C.甲组小鼠可通过分泌胰岛素加速组织细胞摄取、利用葡萄糖从而降低血糖浓度
D.0.5h左右,胰高血糖素分泌增加导致血糖含量升高
16.体温调节的调定点学说认为,体温调节机制类似于恒温器工作原理。正常情况下,人体的体温调定点在37℃左右。流感病毒侵入人体后,下丘脑体温调节中枢的调定点上移,使人误感觉到特别冷,导致发烧。下列有关叙述正确的是
A.体温维持在37℃时,机体的产热量等于散热量
B.室温下,肥胖症患者出汗,说明其体温调定点高
C.流感病毒侵入机体,体温调定点上移不利于机体对抗病毒
D.体温调定点位于下丘脑,通过分泌激素调节体温恒定
17.下图为人体内几种免疫细胞参与机体免疫的机制图解,其中①表示抗原,②、③表示化合物,④~⑨代表细胞。下列有关叙述错误的是
A.抗原呈递细胞膜表面含有多种抗原识别受体
B.⑤的活化需要抗原的刺激和细胞因子的作用
C.⑥在抗原作用下细胞周期缩短,核糖体活动增强
D.⑧裂解被病原体感染的细胞属于细胞凋亡
18.诺如病毒感染性腹泻是由诺如病毒属病毒引起的腹泻,具有发病急、传播速度快、涉及范围广等特点,是引起非细菌性腹泻暴发的主要病因。下列有关叙述正确的是
A.病毒无细胞结构,非特异性免疫对其不起作用
B.细胞毒性T细胞使靶细胞裂解属于体液免疫过程
C.诺如病毒感染患者的下丘脑渗透压感受器兴奋性下降
D.诺如病毒感染宿主细胞,会使其膜表面发生变化
19.人体感染新冠病毒后,科学家在康复患者体内检测到了病毒特异性的T细胞和病毒特异性的抗体,进一步研究发现,特异性T细胞主要针对病毒的S蛋白,且T细胞相对数量和特异性抗体浓度相关性如图所示。下列有关叙述错误的是
A.新冠病毒的S蛋白属于其抗原,引起特异性免疫反应
B.康复患者体内存在记忆细胞,不会被再次感染
C.特异性T细胞的活化需要抗原呈递细胞的参与
D.新冠病毒S蛋白激发产生特异性抗体属于体液免疫
20.下列关于人体免疫器官的说法,错误的是
A.骨髓是淋巴细胞产生、分化的场所
B.免疫调节的结构和物质基础就是免疫器官
C.脾、淋巴结和扁桃体是免疫细胞集中分布的场所
D.免疫器官需要借助于血液循环和淋巴循环相互联系
二、非选择题:本题共5小题,共50分。
21.(10分)某生物体的心肌细胞中存在ARC基因、基因1、基因2等基因,基因1、基因2转录后得到前体RNA,前体RNA在相应酶的作用下形成miR-223、HRCR,从而参与细胞中的正常生命活动。如图为三种基因的部分生命活动图解,回答下列问题:
(1)ARC基因转录的场所是____________,需要____________的催化。
(2)过程①表示____________,发生的具体场所是____________。若凋亡抑制因子由m个氨基酸脱水缩合形成,则ARC基因中至少含____________个碱基对(不考虑终止密码子)。
(3)衰老损伤的心肌细胞中miR-223的量____________,与基因相比,核酸杂交分子1、2特有的碱基对是____________。
22.(10分)小鼠的皮毛颜色有灰色、黑色和白色三种,研究表明相关色素合成机理如下图1所示。现科研人员选用3只颜色各异的纯系亲本甲、乙、丙(灰色)进行杂交实验,结果如下图2所示。回答下列问题:
(1)控制小鼠皮毛颜色的两对基因____________(填“遵循”或“不遵循”)基因自由组合定律,理由是____________。
(2)甲、乙、丙的基因型分别是____________、____________、____________。
(3)实验一与实验二F2黑鼠基因型相同的概率是____________,实验二中F2灰鼠相互交配,后代出现灰鼠的概率是____________。
(4)研究发现,在实验一F1灰鼠中出现了一只白鼠,其变异来源可能是____________。制作该白鼠体细胞临时装片,镜检观察处于有丝分裂____________期且染色体分散较好的细胞,可初步判断变异来源。
23.(10分)图甲为反射弧结构模式图,图乙为图甲中结构c的放大图。回答下列问题:
(1)图甲中神经中枢是____________(填具体结构名称),其参与的反射类型是____________(填“条件反射”“非条件反射”或“条件反射和非条件反射”)。
(2)图乙说明兴奋在神经元间只能单向传递,理由是____________。当兴奋传至神经末梢时,细胞膜上Ca2+以____________方式内流,促进神经递质的释放。该神经递质是____________(填“兴奋性”或“抑制性”)神经递质,原因是____________。
24.(9分)如果食物过咸时,会产生强烈喝纯水的欲望;但在剧烈运动大量出汗后,却需要更多含电解质的饮料而不是纯水。下图是相关机理,回答下列问题:
(1)当人体摄入过多咸的食物时,产生强烈喝纯水的欲望,该调节方式属于____________,该欲望发生于____________。
(2)剧烈运动大量出汗后,需要喝更多含电解质的饮料的原因是____________,随着喝饮料后,血浆渗透压____________,图中____________刺激会减弱,纯水摄取欲望下降;同时大量喝饮料会产生____________,作用于MnPO相应的区域,并作用于SFO,从而抑制饮料摄取欲望,该调节机制称为____________。
(3)图中兴奋性调节和抑制性调节的区别在于____________的不同。
25.(11分)下图表示人体对抗病毒的部分免疫过程,I~表示不同的细胞,Th为辅助性T细胞,a~g代表不同的物质。根据图中信息,回答下列问题:
(1)免疫系统是人体的“安全保卫队”,它拥有一支强大的“部队”,图中没有体现出来的组成部分是____________。
(2)人体感染某病毒后,机体需要通过____________(填免疫方式)专门同病毒作战,完成对机体稳态的调节。
(3)在d的作用下,V细胞开始一系列的增殖和分化,其中大部分分化为____________(填名称),并分泌g,g的主要作用是____________。Ⅶ细胞可由____________增殖分化而来。
天祝一中2023~2024学年度高二第一学期第一次月考·生物学参考答案、提示及评分细则
1.A红花植株与白花植株杂交,F植株全为红花,说明红花对白花为显性,且F1红花植株基因型为Aa,由于
含基因A的花粉有一半没有活性,则有活性花粉基因型为1/3A、2/3a,雌配子基因型为1/2A、1/2a,故F1中
白花植株(aa)所占比例是2/3×1/2=1/3。
2.B紫外线照射可能导致基因中碱基序列改变,但不具有定向性,B错误。
3.B普通培养基上精原细胞第二次有丝分裂后期,一共有16条染色体,其中有8条染色体含15N,B错误。
4.D题干信息未知黑猩猩与大猩猩的区别,无法比较它们的亲缘关系和黑猩猩与人类的亲缘关系远近,A错误;不同生物的氨基酸种类相同,不能据此判断它们之间的亲缘关系,B错误;该研究属于分子水平上的检测,为进化的研究提供了分子生物学证据,C错误。
5.D丙肝患者轻度肝水肿可能是肝细胞受损导致,D错误。
6.B由于肺微血管中蛋白质进入组织液,则组织液渗透压升高,肺微血管内外渗透压不同,B错误。
7.C肌糖原不能直接分解形成葡萄糖,A错误;矿工被困期间运动少,散热量少,产热量也少,体温没有明显变化,B错误;被困矿工因缺水,细胞外液渗透压升高,尿量减少,D错误。
8.C图丙中ab段和cd段分别表示静息电位、恢复静息电位的过程,神经纤维对K+通透性增强,C错误。
9.BAch和VIP发挥作用后,可被相应的酶水解或回收至突触前膜,B错误。
10.D体液运输不具有定向性,D错误。
11.Ay一氨基丁酸通过扩散作用到达突触后膜,A错误。
12.C由于患者细胞外液渗透压升高,抗利尿激素分泌增多,高于正常人,C错误。
13.C紧张时,体温上升、心跳加快、血压升高、排尿量增加,此时心房钠尿肽分泌增加,C错误。
14.ASRIF通过胞吐的方式分泌到细胞外,不需要转运蛋白介导,A错误。
15.D0.5h左右,口服葡萄糖导致血糖含量升高,D错误。
16.A肥胖症患者易出汗,说明其体温调定点低,散热增多,B错误;流感病毒侵入机体,体温调定点上移有利
于机体对抗病毒,C错误;体温调节中枢位于下丘脑,通过神经一体液调节维持体温相对稳定,D错误。
17.C⑥是浆细胞,不能进行细胞分裂,不具有细胞周期,C错误。
18.D非特异性免疫针对所有的病原体起作用,A错误;细胞毒性T细胞使靶细胞裂解属于细胞免疫过程,B
错误;诺如病毒感染患者的下丘脑渗透压感受器兴奋性提高,C错误。
19.B康复患者体内存在记忆细胞,由于记忆细胞存在时间不一,记忆细胞数量转低后会被再次感染,B错误。
20.B免疫器官、免疫细胞和免疫活性物质共同构成免疫调节的结构和物质基础,B错误。
21.(除注明外,每空1分)
(1)细胞核RNA聚合酶
(2)翻译核糖体3m(2分)
(3)多(2分)A-U(2分)
22.(除注明外,每空1分)
(1)遵循实验一F2表型比例为9:3:4,是9:3:3:1的变形
(2)ddEE DDee DDEE
(3)1/38/9
(4)基因突变或染色体变异(2分)中
23.(除注明外,每空2分)
(1)脊髓条件反射和非条件反射(1分)
(2)神经递质只存在于突触前膜中,只能作用于突触后膜协助扩散兴奋性(1分)该神经递质引起突
触后膜Na+内流
24.(除注明外,每空1分)
(1)神经调节大脑皮层
(2)出汗失去了大量的水和电解质(2分)下降高渗透压饱腹感(负)反馈调节
(3)神经递质
25.(除注明外,每空2分)
(1)免疫器官
(2)体液免疫和细胞免疫(或特异性免疫)
(3)浆细胞与病原体结合,抑制病原体的增殖或对人体细胞的黏附(3分)B细胞或记忆B细胞
甘肃省武威市天祝藏族自治县2023_2024学年高一生物上学期9月月考试题含解析: 这是一份甘肃省武威市天祝藏族自治县2023_2024学年高一生物上学期9月月考试题含解析,共17页。试卷主要包含了本卷主要考查内容等内容,欢迎下载使用。
2023-2024学年甘肃省武威市凉州区高二上学期期中生物试题含答案: 这是一份2023-2024学年甘肃省武威市凉州区高二上学期期中生物试题含答案,文件包含甘肃省武威市凉州区2023-2024学年高二上学期期中生物试题Word版含解析docx、甘肃省武威市凉州区2023-2024学年高二上学期期中生物试题Word版无答案docx等2份试卷配套教学资源,其中试卷共34页, 欢迎下载使用。
2023-2024学年甘肃省武威市天祝一中、民勤一中、古浪一中等四校高二上学期期中联考生物试题含答案: 这是一份2023-2024学年甘肃省武威市天祝一中、民勤一中、古浪一中等四校高二上学期期中联考生物试题含答案,文件包含甘肃省武威市天祝一中民勤一中古浪一中等四校联考2023-2024学年高二上学期期中生物试题原卷版docx、甘肃省武威市天祝一中民勤一中古浪一中等四校联考2023-2024学年高二上学期期中生物试题Word版含解析docx等2份试卷配套教学资源,其中试卷共40页, 欢迎下载使用。

