中考生物三轮冲刺核心考点练习专题09 人体的营养(含解析)
展开人体需要的营养物质主要有六大类:
1、
2、无机盐和维生素缺乏症:
常见的几种维生素缺乏症
消化系统构成
1.组成:消化道和消化腺
消化道:口腔→咽→食道→胃→小肠→大肠→肛门,小肠是消化吸收的主要场所。
唾液腺:分泌唾液,含唾液淀粉酶,初步消化淀粉
胃 腺:分泌胃液,含胃蛋白酶,初步消化蛋白质
消化腺 肝 脏:分泌胆汁,唯一不含消化酶的消化液,将脂肪乳化为脂肪微粒
胰 腺:分泌胰液,含消化淀粉、脂肪、蛋白质的酶
肠 腺:分泌肠液,含消化淀粉、脂肪、蛋白质的酶
2.消化吸收的主要场所是小肠:
咽
口腔
(1)长:5~6米;增加面积,利于消化和吸收
食道
(2)大:内表面有环形皱襞和小肠绒毛
增加面积,利于消化和吸收;
肝脏
胆囊
十二指肠
胃
(3)薄:小肠绒毛壁和毛细血管只由一层
胰脏
大肠
上皮细胞,利于吸收;
咽
(4)多:多种消化液,利于消化
盲肠
阑尾
小肠
肛门
消化过程
1.消化道内将食物分解成为可吸收的成分,分为
物理性消化:牙齿的咀嚼、舌的搅拌、
胃肠的蠕动,辅助促进化学消化。
化学性消化:各种消化酶使食物中成分分解为可以吸收的营养物质。
唾液、肠液
肠液、胰液
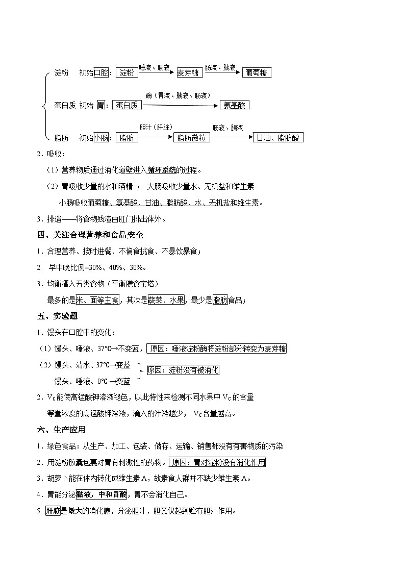
淀粉 初始口腔: 淀粉 麦芽糖 葡萄糖
酶(胃液、胰液、肠液)
蛋白质 初始 胃: 蛋白质 氨基酸
肠液、胰液
胆汁(肝脏)
脂肪 初始小肠: 脂肪 脂肪微粒 甘油、脂肪酸
2.吸收:
(1)营养物质通过消化道壁进入循环系统的过程。
(2)胃吸收少量的水和酒精 ; 大肠吸收少量水、无机盐和维生素
小肠吸收葡萄糖、氨基酸、甘油、脂肪酸、水、无机盐和维生素。
3.排遗——将食物残渣由肛门排出体外。
四、关注合理营养和食品安全
1.合理营养、按时进餐、不偏食挑食、不暴饮暴食;
2. 早中晚比例=30%、40%、30%。
3.均衡摄入五类食物(平衡膳食宝塔)
最多的是米、面等主食,其次是蔬菜、水果,最少是脂肪食品;
五、实验题
1.馒头在口腔中的变化:
(1)馒头、唾液、37℃→不变蓝, 原因:唾液淀粉酶将淀粉部分转变为麦芽糖
原因:淀粉没有被消化
(2)馒头、清水、37℃→变蓝
馒头、唾液、0℃ →变蓝
2.VC能使高锰酸钾溶液褪色,以此特性来检测不同水果中VC的含量
等量浓度的高锰酸钾溶液,滴入的汁液越少, VC含量越高。
六、生产应用
1.绿色食品:从生产、加工、包装、储存、运输、销售都没有有害物质的污染
2.用淀粉胶囊包裹对胃有刺激性的药物。 原因:胃对淀粉没有消化作用
3.胡萝卜能在体内转化成维生素A,故素食人群并不缺少维生素A。
4.胃能分泌黏液,中和胃酸,胃不会消化自己。
5. 肝脏是最大的消化腺,分泌胆汁,胆囊仅起到贮存胆汁作用。
一、选择题
1.我们吃的花生、米饭、鸡蛋中,能提供能量的物质是( )
A.水、无机盐和维生素
B.糖类、无机盐和蛋白质
C.糖类、脂肪和维生素
D.脂肪、糖类和蛋白质
【答案】D
【解析】解:由题意可知,人们吃的米饭、花生、鸡蛋等食物中含有六大类营养物质:蛋白质、糖类、脂肪、维生素、水和无机盐,每一类营养物质都是人体所必需的。其中有三类能够供给人体能量即糖类、脂肪、蛋白质等有机物,糖类是最主要的供能物质。蛋白质是构成人体细胞的基本物质;
脂肪是人体内备用的能源物质,一般储存在皮下备用。
维生素既不参与构成人体细胞,也不为人体提供能量。
水和无机盐是简单的无机物,不能为人体提供能量。
故选:D。
2.临床上,医生给低血糖休克病人注射50%的葡萄糖溶液,其主要目的是( )
A.补充水分
B.供给全面营养
C.提供能量
D.维持细胞的正常形态
【答案】C
【解析】解:糖类是人体最重要的供能物质,也是构成细胞的成分。人体进行各项生命活动所消耗的能量主要来自糖类。缺乏时会出现乏力、疲倦、昏迷、休克等症状。医生给低血糖休克的病人注射50%的葡萄糖溶液,主要目的是提供能量。这是因为糖类是人体最重要的供能物质,葡萄糖进入人体后通过呼吸作用被氧化分解释放出能量,供人体各项生命活动的需要。
故选:C。
3.肠道显微胶囊是一种用于诊断胃肠道疾病的可吞咽式小型设备(如图1),它可以在短时间捕捉到消化道内的三维图象。结合图2判断,下列叙述正确的是( )
A.显微胶囊可依次经过口腔→咽→喉→食道→胃→小肠
B.显微胶囊可进入结构②,②分泌的消化液中含有消化酶
C.显微胶囊可进入结构④,④处可进行脂肪的初步消化
D.显微胶囊可进入结构⑥,⑥是消化和吸收的主要场所
【答案】D
【解析】解:A、人体的消化道从上到下,依次是:口腔→咽→食管→胃→小肠→大肠→肛门。所以显微胶囊可依次经过口腔→咽→食道→胃→小肠,检测胃肠疾病,A错误;
B、②肝脏位于消化道外,所以显微胶囊不可进入结构②,②肝脏分泌的胆汁中不含有消化酶,B错误;
C、显微胶囊可依次经过口腔→咽→食道→胃→小肠,④胃可进行蛋白质的初步消化,C错误;
D、显微胶囊可依次经过口腔→咽→食道→胃→小肠,⑥小肠是消化和吸收的主要场所,D正确。
故选:D。
4.吃葡萄时,如果不小心吞下一粒葡萄籽,其在消化道的旅行路线是( )
A.口腔 食道 胃 大肠 小肠 肛门
B.口腔 食道 胃 小肠 大肠 肛门
C.口腔 胃 食道 小肠 大肠 肛门
D.口腔 大肠 胃 食道 小肠 肛门
【答案】B
【解析】解:消化道是由口腔、咽、食道、胃、小肠、大肠和肛门组成,如果不小心吞下一粒葡萄籽,经过咽直接到食道,所以其在消化道路线是B
故选:B。
5.如图为小肠部分结构示意图,下列叙述不正确的是( )
A.小肠内表面有许多④扩大了消化和吸收面积
B.小肠内表面的④上有许多①扩大了消化和吸收面积
C.小肠绒毛里有丰富的②有利于小肠吸收营养物质
D.小肠绒毛之间有丰富的③有利于小肠的消化和吸收
【答案】D
【解析】解:A、小肠内表面有许多④皱襞,皱襞表面有许多①小肠绒毛,增加了小肠的消化、吸收面积,AB正确;
C、小肠绒毛上分布着丰富的毛细血管,壁薄,有利于吸收营养成分,C正确;
D、小肠绒毛之间有丰富的③肠腺,肠腺分泌肠液,消化酶种类齐全,能充分彻底消化食物,与吸收无关,D错误。
故选:D。
6.小肠盘曲于腹腔内,上连胃,下接大肠,是消化道中最长的一段。如图是小肠的宏观结构和微观结构,以下说法不正确的是( )
A.小肠内表面有[1]皱襞、[2]小肠绒毛大大增加了消化和吸收的表面积
B.小肠中有多种消化液
C.[3]是毛细血管壁,很薄,利于吸收营养物质
D.某人为减肥切除一段小肠,以降低小肠的吸收能力,这样做会影响人体健康
【答案】C
【解析】解:A、图中小肠内表面有大量环形环形皱襞,它的表面又有很多突起,称为小肠绒毛。它们的存在,使小肠的吸收面积大大增加,A正确;
B、小肠内有肠腺,能够分泌肠液,肠液和胰液中含有消化糖类、脂肪和蛋白质的酶,初此之外,小肠内还有能将脂肪乳化成脂肪微粒的胆汁(不含消化酶),与小肠的消化功能相适应;B正确;
C、图中3是小肠绒毛壁,很薄,只由一层上皮细胞构成,这种结构特点有利于吸收营养物质,不是毛细血管壁,C错误;
D、小肠是消化和吸收的主要场所,某人为减肥切除一段小肠,影响小肠的吸收能力,进而会影响人体健康,D正确。
故选:C。
7.如图所示为消化器官示意图,下列相关叙述正确的是( )
A.既有消化功能又有吸收功能的是①⑦
B.分布于消化道内的消化腺有③⑥
C.④能分泌含有消化酶的消化液
D.⑤消化液中的消化酶种类最多
【答案】B
【解析】解:A、消化道是既有消化又有吸收功能对的是③胃、⑥小肠,A错误;
B、位于消化道内的小腺体如③胃腺和⑥肠腺,B正确;
C、肝脏分泌胆汁,胆汁不含消化酶,C错误;
D、⑤胰腺分泌胰液,⑥肠腺分泌肠液,胰液和肠液中消化酶种类最多,D错误。
故选:B。
8.下列有关酶的说法正确的是( )
A.酶是可以从食物中吸收的
B.酶即可以是蛋白质,也可以是脂肪和糖类
C.酶是一种催化剂,受温度、PH等影响比较明显
D.同一种酶,即可以催化糖类,也可以催化蛋白质
【答案】C
【解析】解:A、酶不能从食物中获得,具体原因应该是食物都是在酸、蛋白酶降解作用下作为氨基酸等小分子物质进行吸收的,A错误
B、现在发现的酶只有蛋白质或RNA结构,B错误
C、酶是生物体内产生的一种催化剂,能大大加速一些有机反应速度,受温度、PH等影响比较明显,C正确
D、酶具有专一性,一种酶只能催化一种或一类底物,如蛋白酶只能催化蛋白质水解成多肽,D错误
故选:C。
9.以下对酶及其作用的描述中错误的是( )
A.酶是活细胞制造的具有催化能力的物质
B.酶的催化作用具有专一性、高效性
C.生物的新陈代谢几乎都在酶的作用下进行
D.白化病的生成是由于小肠不能吸收促使黑色素形成的酶
【答案】D
【解析】解:A、酶是由活细胞产生的、对其底物具有高度特异性和高度催化效能的蛋白质或RNA.A正确
B、高效性:酶的催化效率比无机催化剂更高,使得反应速率更快;专一性:一种酶只能催化一种或一类底物,如蛋白酶只能催化蛋白质水解成多肽。B正确
C、没有酶就没有生物的新陈代谢,也就没有自然界中形形色色、丰富多彩的生物界。C正确
D、白化病是人类的一种遗传病,它是由于细胞内缺乏促使黑色素形成的酶造成的。酶的化学本质是蛋白质,在胃小肠中被消化吸收,没有任何作用,D错误
故选:D。
10.如图显示了我们肠道中的氨基酸和蛋白质,对于食物中蛋白质和氨基酸的说法不正确的是( )
A.蛋白质消化分解能转变为氨基酸
B.氨基酸的结构比蛋白质的结构小
C.食物中的氨基酸能直接通过小肠吸收
D.食物中的蛋白质能直接通过小肠吸收
【答案】D
【解析】解:A、蛋白质最终被消化分解能转变为氨基酸,才能被人体吸收。A正确;
B、氨基酸是小分子物质,蛋白质是大分子物质。B正确;
C、食物中的氨基酸是小分子物质,能直接通过小肠吸收。C正确;
D、食物中的蛋白质是大分子物质,需要被消化成氨基酸才能被小肠吸收。D错误。
故选:D。
11.细嚼馒头与饭粒时,往往觉得有甜味,这是因为( )
A.淀粉分解成麦芽糖B.蛋白质进行初步分解
C.淀粉分解成葡萄糖D.蛋白质分解成氨基酸
【答案】A
【解析】解:馒头在口腔中细嚼时,通过牙齿的咀嚼、舌的搅拌和唾液中唾液淀粉酶的作用被分解成了麦芽糖,因此细嚼馒头或饭粒感觉有甜味。故A符合题意。
故选:A。
12.如图表示人体的消化吸收过程,①~⑤表示消化液(⑤为肠液)。纵向箭头表示消化液对相应物质的消化作用,a、b、c分别表示淀粉、蛋白质和脂肪的最终消化产物。下列有关分析正确的是( )
A.①为唾液,能将淀粉分解为葡萄糖
B.②和③只含一种消化酶,但酶的种类不同
C.④和⑤发挥作用的场所都是小肠
D.X表示大肠,是a、b、c被吸收的主要场所
【答案】C
【解析】解:
A、①是唾液,唾液中的唾液淀粉酶只能将淀粉分解为麦芽糖,A错误。
B、②胃液中只含有胃蛋白酶,对蛋白质有初步的消化作用,③是胆汁,不含消化酶,但对脂肪有乳化作用,能促进脂肪的消化;B错误。
C、④胰液和⑤肠液都通过导管进入十二指肠后,对三大营养物质进行消化,因此它们发挥作用的场所是小肠,C正确。
D、X表示小肠,小肠是吸收营养物质的主要场所,D错误。
故选:C。
13.下列各种营养物质,能直接被消化道吸收的是( )
A.水B.脂肪C.糖类D.蛋白质
【答案】A
【解析】解:维生素、水和无机盐等小分子的营养物质进入人体消化道后可以被直接吸收利用,而蛋白质、糖类、脂肪这些大分子的营养物质是不溶于水的,必须在消化道内变成小分子的能溶于水的物质后,才能被消化道壁吸收。
故选:A。
14.在胃中能初步消化的物质是( )
A.维生素B.淀粉C.蛋白质D.脂肪
【答案】C
【解析】解:糖类、蛋白质和脂肪在人体消化道内被消化的起始部位是不同的,淀粉的消化开始于口腔,脂肪的消化只能在小肠内进行;蛋白质的消化是从胃开始的,当食物中的蛋白质进入胃以后,在胃液中的胃蛋白酶作用下进行初步消化后进入小肠,小肠里的胰液和肠液含有消化蛋白质的酶,在这些酶的作用下,蛋白质被彻底消化为氨基酸。因此胃液能够初步消化蛋白质。
故选:C。
15.如图为蛋白质在不同消化道中的消化情况,其中C代表的消化器官是( )
A.食道B.胃C.小肠D.肝脏
【答案】B
【解析】解:蛋白质的消化是从胃开始的,当食物中的蛋白质进入胃以后,在胃液的作用下进行初步消化后进入小肠,小肠里的胰液和肠液含有消化糖类、脂肪和蛋白质的酶,在这些酶的作用下,蛋白质被彻底消化为氨基酸,所以C是胃。
故选:B。
16.如图中的曲线分别表示淀粉、脂肪和蛋白质在消化道中各部位(依次用A、B、C、D、E表示)被消化的程度。则X、Y、Z依次代表的是( )
A.淀粉、蛋白质、脂肪B.脂肪、淀粉、蛋白质
C.淀粉、脂肪、蛋白质D.蛋白质、脂肪、淀粉
【答案】A
【解析】解:淀粉的消化从口腔开始,口腔中的唾液淀粉酶能够将部分淀粉分解为麦芽糖,当淀粉和麦芽糖进入小肠后,由于小肠中的胰液和肠液中含有消化糖类的酶,因此,淀粉等糖类物质在小肠内被彻底消化为葡萄糖;
蛋白质的消化是从胃开始的,当食物中的蛋白质进入胃以后,在胃液的作用下进行初步消化后进入小肠,小肠里的胰液和肠液含有消化蛋白质的酶,在这些酶的作用下,蛋白质被彻底消化为氨基酸;
脂肪的消化开始于小肠,小肠内的胰液和肠液中含有消化脂肪的酶,同时,肝脏分泌的胆汁也进入小肠,胆汁虽然不含消化酶,但胆汁对脂肪有乳化作用,使脂肪变成微小颗粒,增加了脂肪与消化酶的接触面积,有利于脂肪的消化,脂肪在这些消化液的作用下被彻底分解为甘油和脂肪酸;
分析图示可知:曲线X表示的营养物质从口腔开始被消化,是淀粉的消化曲线;曲线Y代表的营养物质从胃开始被消化,是蛋白质的消化曲线;曲线W表示的营养物质的消化从小肠开始,是脂肪的消化曲线。故A符合题意。
故选:A。
17.某人因病作了胃肠消化道切除手术,医生对他进行全静脉注射方式补给营养,那么配制的消化液应含有( )
A.淀粉、蛋白质、无机盐、维生素、脂肪酸、甘油
B.葡萄糖、氨基酸、微量脂肪、维生素、无机盐
C.淀粉、氨基酸、脂肪酸、无机盐、维生素
D.葡萄糖、蛋白质、少量脂肪、无机盐、维生素
【答案】B
【解析】解:淀粉类、脂肪、蛋白质是大分子的有机物,不能被人体直接吸收,要经过消化后才能被人体吸收和利用,淀粉类最终被消化成葡糖糖,蛋白质最终被消化成氨基酸,脂肪最终被消化成甘油和脂肪酸才能被人体吸收;水、无机盐、维生素是小分子的无机物,不要消化,可以被人体直接吸收和利用。某人因病作了胃肠消化道切除手术,因此补给的营养物质应该是消化的最终产物。
A、此选项中的淀粉和蛋白质不能被吸收,要经过消化。不符合题意。
B、葡糖糖和氨基酸已经是消化的最终产物,维生素和无机盐是小分子的无机物,都能被人体直接利用,脂肪是备用能源,暂时不补充也可以,微量脂肪可以忽略。符合题意。
C、淀粉要消化成葡萄糖才可以被利用,不符合题意。
D、蛋白质和少量的脂肪要经过消化才能被利用。不符合题意。
故选:B。
18.如图为“探究馒头在口腔中的变化”的实验设计,图中试管均加入等量馒头碎屑,待 水浴 10 分钟后各滴入 2 毫升碘液,其结果分析正确的是( )
甲试管,注 入 2mL 清 水,充分搅拌,放入37℃温水中
乙试管,注 入 2mL 唾 液,充分搅 拌,放入25℃温水中
丙试管,注 入 2mL 唾 液,充分搅 拌,放 入37℃温水中
A.三支试管均变为蓝色
B.三支试管均不变色
C.甲试管变蓝色,乙试管变浅蓝色,丙试管不变色
D.甲试管变蓝色,乙试管、丙试管不变色
【答案】C
【解析】解:食物的消化包括物理性消化和化学性消化,物理性消化能够使食物与消化液充分混合,促进化学性消化的进行。
丙试管中加入的是唾液,而且进行和充分的搅拌,淀粉被唾液淀粉酶分解了,因此滴加碘液后不变蓝;
乙试管中加入了唾液,但放入25℃温水中,淀粉没有被充分消化,因此部分变蓝色或浅蓝色;
甲试管中加入的是清水,清水对淀粉没有消化作用,因此滴加碘液后变蓝色。
故选:C。
19.同学们在做如下图所示的“探究温度对唾液淀粉酶活性的影响”实验时,对乙组实验的处理温度没有测量,最后实验结果是:在滴加碘液后,甲组试管不变蓝,乙组试管变蓝,另取乙组烧杯中保温的唾液2mL,再重复甲组的实验流程。滴加碘液后还是变蓝。则乙组实验时烧杯中水的温度可能接近( )
A.0℃B.10℃C.37℃D.90℃
【答案】D
【解析】解:“探究温度对唾液淀粉酶活性的影响”实验时,温度越低或者温度越高,其活性越小。该同学们在“探究温度对唾液淀粉酶活性的影响”实验时,对乙组实验的处理温度没有测量,最后实验结果是:在滴加碘液后,甲组试管不变蓝,表明甲组中的淀粉被唾液淀粉酶分解为麦芽糖,而乙组试管变蓝,表明乙管内的温度过高或过低,影响唾液淀粉酶的分解能力。
另取乙组烧杯中保温的唾液2mL,再重复甲组的实验流程,此时甲的温度适宜唾液淀粉酶的分解,而滴加碘液后乙还是变蓝,则表明乙组实验时烧杯中的唾液淀粉酶已经失去活性,则水的温度可能远远高于37℃,即高温破坏了唾液淀粉酶的空间结构,导致蛋白质永久变性失活,此时只有选项D符合题意。
故选:D。
20.在实验“唾液对淀粉的消化作用“中,试管中都加入少许等量淀粉,试管1和3中放入2mL清水,试管2和4中各加入2mL唾液,如图所示,5﹣10分钟后,分别加入2滴碘液,以下实验分析正确的是( )
A.试管1和试管4可作对照
B.试管3在该实验中是必不可少的
C.滴碘液后不变蓝的是试管2
D.温度不影响唾液对淀粉的消化
【答案】C
【解析】解:A、试管1和试管4有两个变量唾液、温度,因此不可作为对照,错误;
B、试管1起对照作用,因此试管3在该实验中可以没有,而不是必不可少的,错误;
C、试管2中的淀粉被唾液分解,因此滴碘液后,不变蓝色,正确;
D、温度影响唾液对淀粉的消化,而不是不影响唾液对淀粉的消化,错误。
故选:C。
二、非选择题
21.小麦和玉米都是重要的粮食作物,都可为人体生命活动提供能量,下表是两种食物的部分成分含量表(食部100%,其中水分、蛋白质、脂肪、糖类的单位是克,胡萝卜素、维生素A、维生素B1,维生素C单位为微克),请分析回答:
(1)表中能够为人体生命活动提供能量的营养物质有 ,食物中主要含有六大营养物质,在表中未列出来的是 。
(2)当人体内维生素C缺乏时,人会患 ,从表中数据看,通过吃面很难获得维生素C,人体要获得维生素C应多吃 。
(3)根据表中数据,有同学认为,常吃玉米面比常吃小麦粉,对眼睛有好处。你是否认同? ,你的理由是 。
(4)食物中蛋白质在消化道内的化学性消化起始于 (器官),这是因为该器官分泌的消化液中含有 蛋白酶 ;在小肠内,蛋白质最终消化成 才能被人体吸收。
(5)小肠是进行食物消化和吸收的主要场所,小肠适于营养物质吸收的特点之一是小肠具有 ,从而增大了吸收面积。
(6)有人利用5名志愿者的消化系统进行实验,结果在舌的轮廓乳头部(他们将舌分为舌前部、轮廓乳头部和舌根部,轮廓乳头部下有唾液腺)检测到了能消化脂肪的脂肪酶。根据这一事实,你能得到的结论是 。
【答案】(1)糖类、脂肪和蛋白质 无机盐
(2)坏血病 新鲜的蔬菜或水果
(3)认同 玉米面中富含胡萝卜素,胡萝卜素可以转化为维生素A,维生素A防治夜盲症
(4)胃 蛋白酶 氨基酸
(5)环形皱襞,皱襞上有小肠绒毛
(6)舌的轮廓乳头部能分泌脂肪的酶
【解析】解:(1)食物中含有六大类营养物质中,能为人体提供能量的是糖类、脂肪和蛋白质,其中蛋白质是构成人体细胞的基本物质,蛋白质还能被分解,为人体的生理活动提供能量;糖类是人体最重要的供能物质,糖类也是构成细胞的一种成分;脂肪是人体内备用的能源物质,同时也参与细胞膜的构建;水、无机盐、维生素不提供能量。表中不包含无机盐。
(2)(3)人体一旦缺乏维生素,就会影响正常的生长和发育,还会引起疾病,如图:
可知,人体缺乏维生素C时易患坏血病。新鲜的蔬菜或水果中富含维生素C.玉米面中富含胡萝卜素,胡萝卜素可以转化为维生素A,维生素A防治夜盲症。所以常吃玉米面对眼睛好。
(4)蛋白质在胃内开始初步消化,胃液中含有胃蛋白酶,可以将蛋白质消化为多肽。然后进入小肠,被小肠内的小肠液、胰液彻底分解成氨基酸。
(5)小肠是消化食物和吸收营养物质的主要场所,这是与小肠的结构特点相适应的:小肠长约5~6 m,小肠内具有肠液、胰液和胆汁等多种消化液;肠液、胰液中含有消化糖类、脂肪和蛋白质的酶,胆汁能促进脂肪的消化;小肠内壁有环形皱襞,皱襞上有小肠绒毛,增大了消化和吸收的面积;小肠绒毛内有毛细血管和毛细淋巴管,都是由一层上皮细胞构成的,有利于营养物质被吸收进入小肠内壁的毛细血管和毛细淋巴管中。
(6)有人利用5名捐赠者的消化系统进行实验,结果在舌的轮廓乳头部(他们将舌分为舌前部、轮廓乳头和舌根部,轮廓乳头部下有唾液腺)检测到了能消化脂肪的脂肪酶。根据这一科学事实,能得到的结论是:舌的轮廓乳头部能分泌脂肪的酶。
22.济宁﹣孔孟之乡,礼仪之邦,文化灿烂,食誉神州;据研究乾隆帝七次下江南,每次在济宁用膳时,对文家水饺(如图)都情有独钟.
(1)你认为该盘羊肉胡萝卜水饺能为人体提供 种营养物质
(2)水饺皮(小麦面粉)被消化的主要部位是 .消化后的最终产物是 .
(3)馅中的瘦羊肉最初被消化部位是 ,最后以 的形式被吸收.
(4)乾隆帝饭毕后在“龙行路”上散步,若能量由这盘水饺提供,你认为主要供能的是 .
A、水饺皮 B、瘦羊肉 C、胡萝卜 D、肥羊肉.
【答案】(1)6
(2)小肠 葡萄糖
(3)胃 氨基酸
(4)A
【解析】解:(1)一盘羊肉胡萝卜水饺,水饺皮主要提供糖类,羊肉含蛋白质和部分脂肪,胡萝卜等蔬菜中含维生素、无机盐、纤维素等,其中还有水分.
(2)淀粉的消化是从口腔开始的,在口腔中淀粉被初步分解为麦芽糖,再到小肠中在肠液和胰液的作用下,被彻底分解为葡萄糖;小肠是消化食物和吸收营养物质的主要场所.
(3)糖类、蛋白质和脂肪必须经过消化才能吸收.羊肉的主要成分是蛋白质,蛋白质的消化从胃开始的,在胃液的作用下被初步消化,再到小肠中在肠液和胰液的作用下,被彻底分解为氨基酸.
(4)糖类、脂肪、蛋白质都是组成细胞的主要物质,并能为生命活动提供能量.糖类是主要的供能物质,能为人体提供能量;蛋白质是构成人体细胞的基本物质,与人体的生长发育以及细胞的修复和更新有重要关系,也能提供少量的能量;脂肪是备用能源,一般存储在皮下备用.水、无机盐、维生素不能提供能量.故选A.
23.如图是人体消化系统组成示意图,请据图回答问题:
(1)人体消化系统包括 和消化腺两部分。
(2)小肠内表面有皱襞和 ,它们大大增加了食物消化和吸收的表面积。
(3)淀粉在 内被初步消化成麦芽糖,最终在小肠被消化成 被人体吸收。
(4)肝脏分泌胆汁,胆汁里不含 ,对脂肪起乳化作用。
(5)能暂时贮存食物并初步消化蛋白质的器官是[ ] 。
【答案】(1)消化道
(2)小肠绒毛
(3)口腔 葡萄糖
(4)消化酶
(5)6胃
【解析】解:(1)消化系统包括消化道和消化腺。消化道包括口腔、咽、食道、胃、小肠、大肠、肛门。消化腺包括位于消化道外的唾液腺、肝脏和胰腺,位于消化道内的胃腺和肠腺。
(2)小肠的内表面有许多环形的皱襞,皱襞表面有许多绒毛状突起称为小肠绒毛,它们大大增加了食物消化和吸收的表面积;
(3)淀粉是大分子物质,只有被消化成小分子物质葡萄糖才能被吸收。唾液腺分泌的唾液进入口腔,唾液中含有唾液淀粉酶对淀粉初步消化成麦芽糖,然后在小肠中酶的作用下被彻底消化成葡萄糖被人体吸收。
(4)肝脏分泌胆汁,胆汁里不含有消化酶,对脂肪有乳化作用。它将脂肪变成小颗粒,加大与消化酶的接触面积,利于脂肪的消化。
(5)6胃是消化道中最膨大的部位,能够贮存食物并能初步消化蛋白质。因为胃中有蛋白酶,可将蛋白质初步消化。
24.下表是唾液淀粉酶对淀粉的消化作用的实验记录,根据实验设计和现象回答问题.
(1)若以A和B为一组实验,则实验目的是 .
(2)若以B和C为一组实验,则实验目的是 .
(3)若以B、D和E为一组实验,则实验目的是 .
(4)通过实验得出的结论是:唾液中含有 ,可以消化 .
(5)A和E可否构成一组科学的探究实验? .
【答案】(1)探究唾液淀粉酶对淀粉的分解作用
(2)探究盐酸对唾液淀粉酶的影响
(3)探究温度对唾液淀粉酶的影响
(4)淀粉酶 淀粉
(5)不能
【解析】解:(1)在研究一种条件对研究对象的影响时,所进行的除了这种条件不同以外,其它条件都相同的实验,叫对照实验;一组对照实验分为实验组和对照组,A和B的变量是唾液,探究唾液淀粉酶对淀粉的分解作用,A试管中的淀粉没有被分解,滴加碘液后变蓝;B试管中的淀粉被唾液分解为麦芽糖,滴加碘液后不变蓝.
(2)如果B、C为一组对照实验,实验变量是盐酸,实验的目的是探究盐酸对唾液淀粉酶的影响,B试管中的淀粉被唾液分解为麦芽糖,滴加碘液后不变蓝,C试管中的淀粉没有被分解,滴加碘液后变蓝,说明酸碱度对唾液淀粉酶消化作用的影响.
(3)如果B、D、E为一组对照实验,实验变量是温度,实验的目的是探究温度对唾液淀粉酶的影响,DE试管中的淀粉没有被分解,滴加碘液后变蓝;B试管中的淀粉被唾液分解为麦芽糖,滴加碘液后不变蓝.
(4)通过实验得出的结论是:唾液中含有淀粉酶,可以初步消化淀粉.
(5)一组对照实验中只能有一个变量,A号试管和E号试管存在两个变量:唾液和温度,因此不能形成对照试验.
分 类
营养物质
主 要 作 用
供能物质
糖 类
人体最主要的供能物质
脂 肪
储备的能源物质,保温防止损伤
蛋白质
人体正常生命活动的重要物质,修复细胞
非能源
物质
维生素
维护生命健康,调节作用
水
占体重60%~70%
无机盐
参与牙骨构成,调节代谢活动
无机盐的种类
缺乏时的症状
食物来源
含钙的无机盐
佝偻病(儿童)、骨质疏松症(中老年人)
牛奶、虾皮、豆类
含磷的无机盐
厌食、贫血、肌无力、骨痛
黄豆、牛奶(全脂)
含铁的无机盐
缺铁性贫血(乏力、头晕)
猪肝、瘦肉、大枣
含碘的无机盐
地方性甲状腺肿、智力障碍
紫菜、海带等海产品
含锌的无机盐
生长发育不良,味觉发生障碍
花生油、猪肝
种类
功 能
缺乏时的症状
食物来源
维生素A
促进人体正常发育,增强抵抗力,维持人的正常视觉
皮肤干燥、夜盲症、干眼症
肝脏、鱼肝油、胡萝卜(胡萝卜素在人体内可转化为维生素A)、玉米
维生素B1
维持人体正常的新陈代谢和神经系统的正常生理功能
脚气病、神经炎、消化不良、食欲不振等
牛肉、肾、谷类种皮、豆类
维生素C
维持骨骼、肌肉和血管的正常生理作用、增强抵抗力。
坏血病、抵抗力下降
水果、蔬菜
维生素D
促进钙、磷吸收和骨骼发育
佝偻病(如:鸡胸、X形或O形腿)、骨质疏松症
肝脏、鸡蛋、鱼肝油
食物名称
水分
蛋白质
脂肪
糖类
胡萝卜素
维生素A
维生素B1
维生素C
小麦粉(标准)
12.7
11.2
1.5
71.5
0
0
0.28
0
玉米面(黄)
12.1
8.1
3.3
69.6
40
0
0.26
0
维生素种类
主要功能
缺乏症
维生素A
促进人体正常发育,增强抵抗力,维持人的正常视觉
夜盲症、皮肤干燥、干眼症
维生素B1
维持人体正常的新陈代谢和神经系统的正常生理功能
神经炎、脚气病、消化不良
维生素C
维持正常的新陈代谢、维持骨肌肉和血液的正常生理作用,增长抵抗力
患坏血病、抵抗力下降
维生素D
促进钙、磷吸收和骨骼发育
佝偻病、骨质疏松等
试管号码
A
B
C
D
E
加入物质
糨糊、清水
糨糊、唾液
糨糊、唾液、盐酸
糨糊、唾液
糨糊、唾液
温度
37℃
37℃
37℃
100℃
0℃
时间
10分钟
10分钟
10分钟
10分钟
10分钟
加入碘液后的现象
变蓝
不变蓝
变蓝
变蓝
变蓝
中考生物三轮冲刺核心考点练习专题21 现代生物技术(含解析): 这是一份中考生物三轮冲刺核心考点练习专题21 现代生物技术(含解析),共16页。试卷主要包含了基因工程,基因工程程序,试管婴儿是有性生殖,仿生学等内容,欢迎下载使用。
中考生物三轮冲刺核心考点练习专题15 分布广泛的微生物(含解析): 这是一份中考生物三轮冲刺核心考点练习专题15 分布广泛的微生物(含解析),共18页。试卷主要包含了病毒的发现,结构,复制繁殖,病毒与人类的关系等内容,欢迎下载使用。
中考生物三轮冲刺核心考点练习专题10 人体的呼吸(含解析): 这是一份中考生物三轮冲刺核心考点练习专题10 人体的呼吸(含解析),共17页。试卷主要包含了呼吸系统组成,呼吸过程等内容,欢迎下载使用。

