2022-2023学年重庆市南开中学高三二轮复习生物综合卷(三)含答案
展开
这是一份2022-2023学年重庆市南开中学高三二轮复习生物综合卷(三)含答案,共22页。试卷主要包含了选择题,非选择题等内容,欢迎下载使用。
2023届高三二轮复习综合卷
生物
第Ⅰ卷(选择题)
一、选择题:本题共20题,每小题2分,共40分。每小题只有一个选项符合题目要求。
1.肥胖是吃货们的烦恼。科学研究发现,线粒体如果形态发生变化,将无法正常将脂肪和糖类转化成能量,进而引发成年人肥胖。下列相关叙述不正确的是( )
A.没有线粒体,糖类和脂肪在细胞内无法贮存
B.若线粒体的形态发生变化,则可能会导致其功能减弱
C.同质量的脂肪和糖类进行氧化分解,脂肪释放能量更多
D.肥胖的原因可能与较多的糖类转化成脂肪有关
2.“骨架”在细胞的分子组成和细胞结构中起重要作用,下列有关叙述正确的是( )
A.细胞骨架存在于细胞质中,维持细胞形态并控制细胞运动和胞内运输
B.磷脂双分子层构成了细胞膜的基本骨架,其他生物膜无此基本骨架
C.DNA分子以核糖核苷酸为基本单位,交替连接成分子的基本骨架
D.生物大分子以单体为骨架,每一个单体都以碳原子构成的碳链为基本骨架
3.缬氨霉素是一种脂溶性抗生素,可结合在微生物的细胞膜上,将K+运输到细胞外(如图所示),降低细胞内外的K+浓度差,使微生物无法维持细胞内离子的正常浓度而死亡。下列叙述正确的是( )
A.缬氨霉素顺浓度梯度运输K+到膜外
B.缬氨霉素为运输K+提供ATP
C.缬氨霉素运输K+与质膜的结构无关
D.缬氨霉素可致噬菌体失去侵染能力
4.农业生产中的谚语顺口溜都是劳动人民一代代积累的经验,是一种宝贵财富。下列农业谚语与所蕴含的生物学原理不匹配的是( )
A.“除虫如除草,一定要趁早”——杂草、害虫的种群密度要控制在K/2前
B.“玉米带大豆,十年九不漏”——描述的是玉米和大豆间作,可以促进增产
C.“人在屋里热得跳,稻在田里哈哈笑”——温度通过影响酶的活性来影响光合作用
D.“种子晒干扬净,来年庄稼不生病”——种子中结合水比例降低能够降低细胞代谢
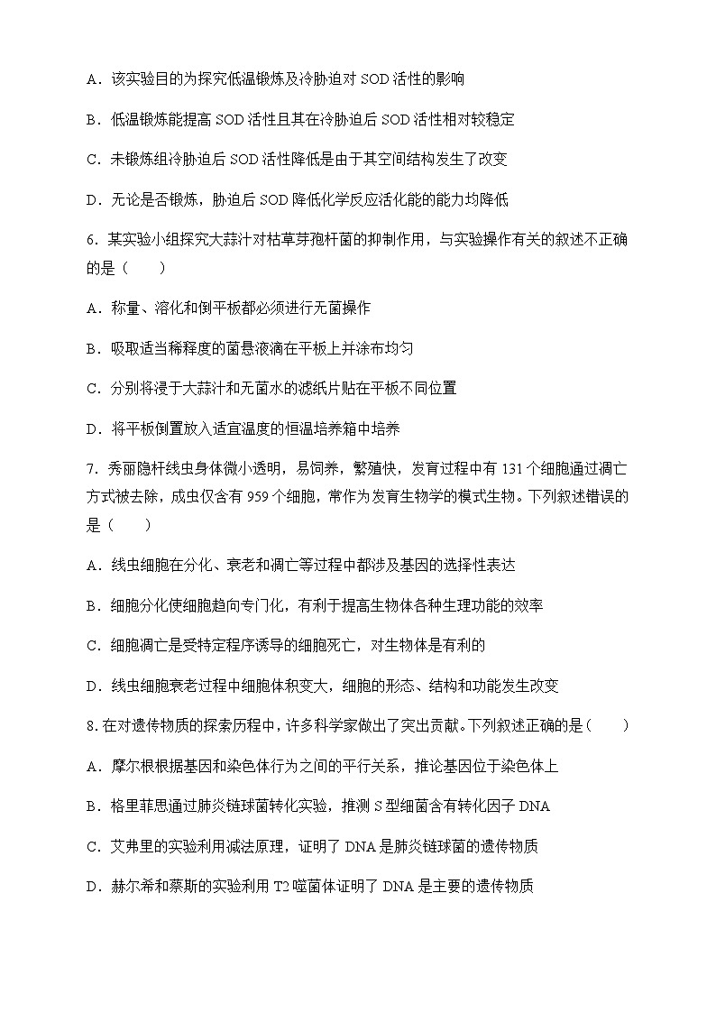
5.超氧化物歧化酶(SOD)是一种源于生命体的活性物质,能消除生物体在新陈代谢过程中产生的有害物质,进而减缓生物体的衰老。某喜温植物幼苗在低温锻炼(10℃、6天)后,接着进行冷胁迫(2℃、12h),其细胞内SOD活性的动态变化图如下。下列相关分析错误的是( )
A.该实验目的为探究低温锻炼及冷胁迫对SOD活性的影响
B.低温锻炼能提高SOD活性且其在冷胁迫后SOD活性相对较稳定
C.未锻炼组冷胁迫后SOD活性降低是由于其空间结构发生了改变
D.无论是否锻炼,胁迫后SOD降低化学反应活化能的能力均降低
6.某实验小组探究大蒜汁对枯草芽孢杆菌的抑制作用,与实验操作有关的叙述不正确的是( )
A.称量、溶化和倒平板都必须进行无菌操作
B.吸取适当稀释度的菌悬液滴在平板上并涂布均匀
C.分别将浸于大蒜汁和无菌水的滤纸片贴在平板不同位置
D.将平板倒置放入适宜温度的恒温培养箱中培养
7.秀丽隐杆线虫身体微小透明,易饲养,繁殖快,发育过程中有131个细胞通过凋亡方式被去除,成虫仅含有959个细胞,常作为发育生物学的模式生物。下列叙述错误的是( )
A.线虫细胞在分化、衰老和凋亡等过程中都涉及基因的选择性表达
B.细胞分化使细胞趋向专门化,有利于提高生物体各种生理功能的效率
C.细胞凋亡是受特定程序诱导的细胞死亡,对生物体是有利的
D.线虫细胞衰老过程中细胞体积变大,细胞的形态、结构和功能发生改变
8.在对遗传物质的探索历程中,许多科学家做出了突出贡献。下列叙述正确的是( )
A.摩尔根根据基因和染色体行为之间的平行关系,推论基因位于染色体上
B.格里菲思通过肺炎链球菌转化实验,推测S型细菌含有转化因子DNA
C.艾弗里的实验利用减法原理,证明了DNA是肺炎链球菌的遗传物质
D.赫尔希和蔡斯的实验利用T2噬菌体证明了DNA是主要的遗传物质
9.某种白鹭(ZW型)成年到了繁殖期后,胸部和尾部会长出长长的羽毛,颈部后部长出羽冠,美过孔雀,堪称白凤凰。其相关性状受显性基因A控制,白鹭即使携带A基因也只在成年后的繁殖期才表现出来。现有一对白鹭,雄性白鹭繁殖期未表现出上述特征,而雌性白鹭繁殖期表现出上述特征。该对白鹭杂交,繁殖出一雄一雌两只幼鸟。对四只白鹭进行相关基因检测,但采样时的记录丢失,电泳结果如下图。不考虑Z、W的同源区,下列推断正确的是( )
A.A基因在常染色体上,两只幼鸟的基因型可能不同
B.A基因在常染色体上,两只幼鸟成年后到了繁殖期都会表现出“白凤凰”特征
C.基因A在性染色体Z上,雄性不携带A基因
D.基因A在性染色体Z上,条带①代表A基因
10.一粒小麦(染色体组AA,2n=14)与山羊草(染色体组BB,2n=14)杂交,产生的杂种AB经染色体自然加倍,形成了具有AABB染色体组的四倍体二粒小麦(4n=28)。后来,二粒小麦又与节节麦(染色体组DD,2n=14)杂交,产生的杂种ABD经染色体加倍,形成了具有AABBDD染色体组的六倍体小麦(6n=42)。这就是现在农业生产中广泛种植的普通小麦。下列关于普通小麦与二粒小麦的叙述,正确的是( )
A.二粒小麦与普通小麦可以杂交获得可育后代
B.普通小麦的培育成功说明了不经过隔离也能形成新物种
C.普通小麦卵母细胞在减数分裂时,可观察到21个四分体
D.在上述普通小麦形成过程中发生了染色体数目和结构的变异
11.核糖体是蛋白质合成的场所。某细菌进行蛋白质合成时,多个核糖体串联在一条mRNA上形成念珠状结构——多聚核糖体(如图所示)。多聚核糖体上合成同种肽链的每个核糖体都从mRNA同一位置开始翻译,移动至相同的位置结束翻译。多聚核糖体所包含的核糖体数量由mRNA的长度决定。下列叙述正确的是( )
A.图示翻译过程中,各核糖体从mRNA的3'端向5'端移动
B.该过程中,mRNA上的密码子与tRNA上的反密码子互补配对
C.图中5个核糖体同时结合到mRNA上开始翻译,同时结束翻译
D.若将细菌的某基因截短,相应的多聚核糖体上所串联的核糖体数目不会发生变化
12.果蔬汁发酵产品所利用的菌种主要为乳酸菌,而利用酵母菌、醋酸菌、乳酸菌等多种益生菌混合发酵果蔬汁风味更协调、营养更丰富。相关叙述正确的是( )
A.乳酸菌、醋酸菌和酵母菌均属于原核生物
B.果蔬汁中的糖类物质可为益生菌提供碳源和氮源
C.果蔬汁发酵过程中需要防止杂菌污染
D.混菌发酵是把所有益生菌混合并在相同条件下发酵
13.感染肺炎链球菌的患者肺部会发生病变,重症肺炎患者呼吸困难,会出现酸中毒现象,同时伴有血浆蛋白减少。下列叙述错误的是( )
A.患者出现酸中毒与细胞呼吸的某反应物和某产物有关
B.患者会出现血浆渗透压降低的现象进而导致组织水肿
C.患者出现酸中毒说明内环境中的H2PO含量是有限的
D.血液流经肺部时血氧浓度变化与流经肌肉组织时相反
14.下图表示在寒冷环境中人体内的部分生理变化过程,其中字母表示器官或细胞,数字表示激素。下列叙述错误的是( )
A.人因寒冷而添加衣物需要大脑皮层的参与
B.调节③分泌的方式有分级调节和反馈调节
C.A为下丘脑,含有体温调节中枢,并能产生冷觉和热觉
D.寒冷环境中,④的分泌量增加,从而使机体产热量增加
15.研究发现,膀胱癌细胞表面的PD-L1能和细胞毒性T细胞表面的PD—1结合,从而使其无法识别癌细胞,导致癌细胞免疫逃逸。下列有关说法正确的是( )
A.移植器官细胞表面有HLA而避免被免疫细胞攻击
B.机体通过体液免疫反应清除体内癌变的细胞
C.注射抗PD-L1抗体能促进免疫系统清除癌细胞
D.若细胞毒性T细胞表面的PD-1减少,则机体易发生过敏反应
16.生长素信号转导分为两条主要途径:途径①为细胞膜上的生长素结合蛋白(ABP)可能起接收细胞外生长素信号的作用,并将细胞外信号向胞内传导,从而诱导细胞伸长;途径②为细胞中存在的胞质/胞核可溶性生长素结合蛋白(SABP)与生长素结合,在转录和翻译水平上影响基因表达。下列相关说法正确的是( )
A.生长素不组成细胞结构,不提供能量,而是直接参与细胞内的代谢
B.细胞膜上存在生长素受体,不存在生长素转运载体
C.生长素与受体结合引发信号转导,诱导特定基因表达,发挥作用后仍可起作用
D.生长素主要促进细胞核的分离,与其他多种激素协调促进细胞分裂
17.稻花鱼是指利用水稻田养的鱼,稻花鱼不但没有一般淡水鱼的土腥味,反而多了稻花的香味。如图是水稻—鱼养殖的部分食物网。下列相关叙述错误的是( )
A.水稻和浮游植物属于该生态系统的生产者
B.鱼和浮游动物之间的种间关系是种间竞争和捕食
C.食叶类害虫最多有20%的能量传递给鱼
D.稻花鱼捕食农业害虫能减少农药的使用,从而减少对环境的污染
18.鲑鱼在淡水中孵化,1年后游向大海,成熟的鲑鱼洄游到出生的溪流产卵并在此结束生命。棕熊会猎杀洄游的鲑鱼并带至林地深处食用,吃掉最有营养的部分后丢弃。鲑鱼残骸被鸟,昆虫等分食,最后由微生物降解,产生的N、Р滋养植物并汇入海洋。由此可知( )
A.物质只能由森林流向海洋,不能从海洋流向森林
B.微生物降解鲑鱼残骸滋养植物,说明能量可由分解者流向生产者
C.大量猎杀棕熊可能会影响河岸和森林生态系统中植物的生长
D.在不威胁鲑鱼种群生存的情况下可进行大规模的商业捕捞
19.绿色低碳生活,对于我们普通人来说是一种生活态度,并不是一种特殊或超常的能力。只要有低碳意识,我们随处随时都可以为保护生态环境作贡献。下列关于绿色低碳生活的理解,错误的是( )
A.绿色低碳生活的核心是低污染、低消耗和低排放
B.节约衣物虽是良好习惯,但不是绿色低碳的生活方式
C.减少耗能,可减低含碳物质的燃烧,从而减少二氧化碳排放
D.绿色出行、义务植树、光盘行动都属于绿色低碳行动
20.下图表示利用细胞融合技术进行基因定位的过程,在人-鼠杂种细胞中人的染色体会以随机方式丢失,通过分析基因产物进行基因定位。现检测细胞Ⅰ、Ⅱ、Ⅲ中人的4种酶活性,只有Ⅱ具有芳烃羟化酶活性,只有Ⅲ具有胸苷激酶活性,Ⅰ、Ⅲ都有磷酸甘油酸激酶活性,Ⅰ、Ⅱ、Ⅲ均有乳酸脱氢酶活性。下列相关叙述正确的有( )
A.加入灭活仙台病毒的作用是促进细胞融合,原理是细胞膜具有选择透过性
B.细胞Ⅰ、Ⅱ、Ⅲ分别为人-人、人-鼠、鼠-鼠融合细胞
C.芳烃羟化酶基因位于2号染色体上,乳酸脱氢酶基因位于11号染色上
D.胸苷激酶基因位于11号染色体上,磷酸甘油酸激酶基因位于X染色体上
第Ⅱ卷(非选择题)
二、非选择题(本大题包括4小题,共60分)
21.(13分)为研究弱光环境下不同部位补光对植株光合作用的影响,研究者用LED灯对番茄植株顶部和中部进行补光。顶部补光时LED灯距植株顶部5~10cm,中部补光时LED灯始终保持在植株中部。请回答问题:
(1)培养一段时间后,分别检测叶片的叶绿素含量和光合速率,结果如下图所示。
实验组的处理是_____。据图可知,_____可明显提高叶片中的叶绿素含量,增加了_____阶段的产物,从而提高光合速率。
(2)R物质能激活催化CO2固定的相关酶。对各组叶片中R物质含量进行测定,结果如下表。
对照
顶部补光
中部补光
R物质含量
+
+ + +
+ +
CO2固定过程是指_____的结合。据表分析,补光能够_____CO2的固定。
(3)研究发现,与对照组相比中部补光的植株气孔开放程度低。结合(1)和(2)分析,中部补光叶片光合速率低于对照组,主要是受光合作用_____阶段的限制。
(4)根据以上研究结果分析,顶部补光叶片光合速率高的原因是_____,此项研究可为提高番茄产量提供依据。
22.(15分)水稻雄性不育被广泛应用于杂交育种,研究者对一雄性不育品系甲的不育及育性恢复机制进行研究。
(1)取可育品系乙与品系甲杂交,子代均不育。基因组测序发现,与乙相比,甲的线粒体中存在M基因。将M基因导入品系乙,与对照组相比,转基因植株花粉粒活性_______,说明线粒体基因M导致品系甲雄性不育。
(2)品系丙与品系甲的线粒体基因一致,但品系丙的育性正常。将品系甲与品系丙杂交,F2代出现1799株育性正常和571株雄性不育的植株,说明丙的育性恢复由_______性基因控制,遵循_______定律。
(3)利用10号染色体上特异的分子标记对(2)中亲本、F1和F2进行PCR扩增,证实育性恢复基因R位于10号染色体上。
①图1中F2某单株的育性为 。
②为验证R是育性恢复基因,进行转基因实验,仅将一个R基因导入_______(选填下列字母),并与品系甲杂交,预期结果为_______(选填下列字母)。
A.品系甲 B.品系丙 C.F1中可育∶不育=1∶1 D.F1全部可育
(4)为在同一遗传背景下研究育性恢复基因R与不育基因M的关系,研究者取水稻品系乙进行如图2杂交实验。
①为获得绝大多数核基因来自品系乙,且线粒体基因为不育型的可育品系乙-B,请选择合适品系,写出杂交实验流程_______。
②检测品系乙-A和乙-B花药组织中M基因转录水平,如图3。取品系乙-A叶制备原生质体并用红色荧光标记线粒体,将R基因和绿色荧光蛋白基因融合后构建表达载体,导入该原生质体,对照组应导入_______,结果显示实验组绿色荧光与红色荧光位置重叠。据以上结果分析R基因恢复育性的机制。
23.(16分)研究发现,精神分裂症患者前额叶皮层GABA能中间神经元中N基因表达水平显著升高。为研究N基因对精神分裂症的作用,研究者进行系列实验。
(1)GABA能中间神经元释放的GABA(γ-氨基丁酸,一种神经递质)可与突触后膜上的_______结合,激活氯离子通道导致氯离子内流,从而向突触后神经元传递_______信号。
(2)研究者利用基因工程构建了GABA能中间神经元中N基因过表达的模型鼠,且外源导入的N基因的表达可被四环素调控(如图1),检测模型鼠行为,结果如图2。
据图1可知,四环素调控N基因过表达的机理是_______。图2结果表明,过表达N基因的小鼠出现精神分裂行为,体现在_______。
(3)为验证N基因的作用,进行如下实验:实验组给模型鼠连续两周饲喂含有四环素的蔗糖水,对照组给正常鼠饲喂等量蔗糖水,检测两组小鼠N基因表达情况。请修正实验方案并预期实验结果______________。
(4)研究发现,模型鼠GABA能中间神经元动作电位产生的频率降低。为探究其原因,研究者检测模型鼠GABA能中间神经元中钠离子通道的mRNA量、钠离子通道蛋白总量以及细胞膜上的钠离子通道蛋白量,发现与对照组无差异,说明过表达N基因_______。N基因表达产物是膜定位蛋白,其胞内肽段I可与钠离子通道结合,将肽段I加入离体培养的GABA能中间神经元中,检测钠离子通过量发现_______,说明过表达N基因抑制钠离子通道活性。
(5)综合上述研究,阐明精神分裂症患者的发病机制:前额叶皮层GABA能中间神经元中N基因高表达,______________,使其下游神经元的动作电位产生频率_______,最终导致行为改变。
24.(16分)人工湿地是由人工建造和控制运行的与沼泽地类似的地面,污水与污泥在沿一定方向流动的过程中,主要利用人工基质、微生物、植物等生物对污水进行净化。下图为人工湿地示意图,回答下列问题。
(1)区分湿地群落与其他群落的重要特征是__________,湿地植物属于该生态系统成分中的__________;根据污水中成分含量的变化,从进水口到出水口的不同地段,分别种植不同的湿地植物,这体现了群落的__________结构。
(2)相比其他污水处理方式,人工湿地具有成本低、净化率高的特点。经过处理后的污水流入上行池,在上行池中可以养殖一些鱼、虾等水生动物,获取一定的经济利益。某调查小组对湿地生态系统进行了相关调查。
①图甲表示的Ⅰ和Ⅱ分别表示鲤鱼的出生率和死亡率,则在__________点时,鲤鱼的数量达到最大,出生率和死亡率的变化,直接影响到鲤鱼的__________。
②图乙表示该生态系统的能量流动简图,A、B、C、D表示该湿地生态系统的生物成分,其中生产者固定的能量为__________,流经该生态系统的总能量__________(填“大于”“等于”或“小于”)生产者固定的能量。
③能量在第一、二营养级之间的传递效率(不考虑污水中有机物的影响)为__________。
(3)科研小组在研究过程中发现,挺水植物如香蒲、美人蕉等能够向水中分泌萜类化合物、类固醇等,抑制藻类的生长;也能开鲜艳的花,吸引昆虫。这体现了生态系统的__________功能。
生物答案
1.【答案】A
【解析】没有线粒体,糖类仍可以糖原的形式储存在肌肉和肝脏细胞中,脂肪也能储存在细胞内,A错误;结构决定功能,若线粒体的形态发生变化,则可能会导致其功能减弱,B正确;与糖类相比,脂肪中含有的氢较多,氧化分解时消耗的氧气较多,释放的能量多,C正确;糖类在体内可以大量转变为脂肪,肥胖的原因可能与较多的糖类转化成脂肪有关,D正确。
2.【答案】A
【解析】真核细胞的细胞质中有蛋白质纤维组成的细胞骨架,它与维持细胞形态并控制细胞运动和胞内运输等生命活动密切相关,A正确;生物膜的基本骨架都是磷脂双分子层,B错误;DNA分子以脱氧核糖核苷酸(或脱氧核苷酸)为基本单位,其基本骨架是由脱氧核糖和磷酸交替连接构成的,C错误;生物大分子是由许多单体聚合而成的多聚体,每一个单体都以若干个相连的碳原子构成的碳链为基本骨架,即生物大分子以碳链为骨架,D错误。
3.【答案】A
【解析】结合题意“将K+运输到细胞外,降低细胞内外的K+浓差”和题图中缬氨可霉素运输K+的过程不消耗能量,可推测K+的运输方式为协助扩散,顺浓度梯度运输,A正确;结合A选项分析可知,K+的运输方式为协助扩散,不需要消耗ATP,B错误;缬氨霉素是一种脂溶性抗生素,能结合在细胞膜上,能在磷脂双分子层间移动,该过程与质膜具有一定的流动性这一结构特点有关,C错误;噬菌体为DNA病毒,病毒没有细胞结构,故缬氨霉素不会影响噬菌体的侵染能力,D错误。
4.【答案】D
【解析】“除虫如除草,一定要趁早”,除草、除虫能调整生态系统中的能量流动关系,使能量持续高效地流向对人类最有益的部分,K/2时种群的增长速率最大,因此其种群密度要控制在K/2前,A正确;“玉米带大豆,十年九不漏”描述的是玉米和大豆间作,不仅充分利用了群落的空间,还因为豆科植物常有根瘤菌与其共生而增加了土壤中的含氢量,促进玉米增产,B正确;“人在屋里热得跳,稻在田里哈哈笑”,说明温度较高的情况有利于水稻进行光合作用,即温度可通过影响酶的活性来影响光合作用,C正确;“种子晒干扬净,来年庄稼不生病”蕴含了种子中结合水比例升高,自由水比例降低,能够降低细胞代谢的道理,D错误。
5.【答案】C
【解析】由图分析可知,A组和B组的区别是是否进行低温锻炼,检测SOD活性,然后接着进行冷胁迫,检测A组B组SOD活性。所以实验目的为探究低温锻炼及冷胁迫对SOD活性的影响,A正确;由图可知,无论在胁迫前还是在胁迫后,B组进行低温锻炼,SOD活性均比A组高,且B组在冷胁迫后SOD活性下降更慢,故低温锻炼能提高该幼苗SOD活性且其在冷胁迫后SOD活性相对较稳定,B正确;低温可以使该幼苗SOD活性降低,但空间结构没有发生改变,C错误;酶的作用是降低化学反应的活化能,无论是否锻炼,胁迫后SOD活性均下降,所以无论是否锻炼,胁迫后SOD降低化学反应活化能的能力均降低,D正确。
6.【答案】A
【解析】称量、溶化是进行配置培养基的过程,培养基配制后需要灭菌,称量和溶化不需要无菌操作,倒平板过程需要进行无菌操作,A错误;可用稀释涂布平板法进行接种,吸取适当稀释度的菌悬液滴在平板上并涂布均匀,B正确;可分别将浸于大蒜汁和无菌水的滤纸片贴在平板不同位置,加入大蒜汁的是实验组,无菌水作为对照组,C正确;平板冷凝后,皿盖上会凝结水珠,凝固后的培养基表面的湿度也比较高,将平板倒置,既可以使培养基表面的水分更好地挥发,又可以防止皿盖上的水珠落入培养基,造成污染,D正确。
7.【答案】D
【解析】该线虫为多细胞生物体,其发育过程经历了分裂、分化、衰老和凋亡等过程,这些过程都涉及基因的选择性表达,A正确;细胞分化的结果是形成不同的组织和器官,可使多细胞生物体中的细胞趋向专门化,有利于提高生物体各种生理功能的效率,B正确;细胞凋亡是由特定基因调控,通过特定程序诱导的细胞死亡,也称细胞编程性死亡,是正常的生命过程,对生物体是有利的,C正确;衰老细胞表现为细胞体积变小,细胞核体积增大,细胞的形态、结构和功能发生改变,D错误。
8.【答案】C
【解析】萨顿根据基因和染色体行为之间的平行关系,推论基因位于染色体上,A错误;格里菲思通过肺炎链球菌转化实验,推测S型细菌含有转化因子,但没有证明转化因子是DNA,B错误;艾弗里实验的肺炎链球菌转化实验运用了减法原理,即通过逐步加入不同的酶一一排除各种物质的作用,C正确;赫尔希和蔡斯的实验利用T2噬菌体证明了DNA是T2噬菌体的遗传物质,D错误。
9.【答案】B
【解析】若A、a基因位于常染色体上,亲本雄性基因型为aa,雌性基因型为AA或Aa,若亲本雌性基因型为Aa,亲本雄性基因型为aa,假如3号表示亲本雄性,条带①为a基因,条带②为A基因,1、2号基因型为Aa,4号基因型为AA,因为假设亲本雌性基因型为Aa,所以两个子代基因型为AA、Aa,而亲本雌性Aa与亲本雄性aa杂交,后代不可能出现基因型为AA的后代,所以假设不成立,雌性基因型不可能为Aa。最终推测出相关基因位于常染色体上,且亲本雌性基因型为AA,亲本雄性基因型为aa,两个子代的基因型都为Aa,A错误;根据A选项的解析,A基因在常染色体上,两只幼鸟的基因型都是Aa,成年后到了繁殖期都会表现出“白凤凰”特征,B正确;若A、a基因位于Z染色体上,雄性白鹭繁殖期未表现出上述特征,而雌性白鹭繁殖期表现出上述特征,则亲本基因型分别是ZaZa、ZAW,3、4号是亲本,1、2号是子代,两个子代A、a基因都有,两个子代的基因型都为ZAZa,都是雄性,与题干中繁殖出一雄一雌两只幼鸟的表述不符,因此A、a基因不可能位于Z染色体上,C错误;根据C选项的解析,基因A不在性染色体Z上,D错误。
10.【答案】C
【解析】普通小麦是异源六倍体AABBDD,产生的配子是ABD,二粒小麦是异源四倍体AABB,产生的配子是AB,杂交后形成的染色体组成为AABBD的个体是不可育的,A错误;隔离是新物种形成的必要条件,新物种形成的标志是产生了生殖隔离,B错误;普通小麦为六倍体小麦(6n=42),在性母细胞减数分裂时,同源染色体发生配对,42条染色体可配成21对,故可观察到21个四分体,C正确;在普通小麦的形成过程中,发生的生物变异有染色体加倍(数目变异)、基因重组,没有发生染色体结构变异,D错误。
11.【答案】B
【解析】图示翻译过程中,各核糖体从mRNA的5'端向3'端移动,A错误;该过程中,mRNA上的密码子与tRNA上的反密码子互补配对,tRNA通过识别mRNA上的密码子携带相应氨基酸进入核糖体,B正确;图中5个核糖体结合到mRNA上开始翻译,从识别到起始密码子开始进行翻译,识别到种子密码子结束翻译,并非同时开始同时结束,C错误;若将细菌的某基因截短,相应的多聚核糖体上所串联的核糖体数目可能会减少,D错误。
12.【答案】C
【解析】酵母菌属于真核生物,A错误;糖类不含氮元素,果蔬汁中的糖类物质可为益生菌提供碳源,B错误;果蔬汁发酵过程中需要防止杂菌污染,杂菌污染不但影响口味,还可能产生有害物质,C正确;发酵需要根据不同菌种的适宜生活条件调节发酵条件,D错误。
13.【答案】C
【解析】感染肺炎链球菌的患者肺部会发生病变,重症肺炎患者呼吸困难,导致二氧化碳呼出困难,使得血浆pH下降,引起酸中毒,A正确;患者会出现血浆蛋白减少,引起血浆渗透压降低,进而导致组织水肿,B正确;患者出现酸中毒说明内环境中的HPO含量是有限的,人体维持稳态的调节能力是有一定限度的,C错误;血液流经肺部毛细血管时的氧气含量逐渐增加,流经肌肉组织时氧气进入肌肉组织参与细胞呼吸,血液中氧气含量逐渐减少,所以血液流经肺部时血氧浓度变化与流经肌肉组织时相反,D正确。
14.【答案】C
【解析】人因寒冷而添加衣物这个过程需要大脑皮层的调控,A正确;③是甲状腺激素,据图可知,A下丘脑到C垂体再到甲状腺调节③的分泌,属于分级调节;③又会作用于A和C,属于反馈调节,所以调节③分泌的方式有分级调节和反馈调节,B正确;产生冷觉和热觉的部位是大脑皮层,C错误;寒冷环境中,④肾上腺素的分泌量增加,促进细胞代谢,使机体产热量增加,D正确。
15.【答案】C
【解析】移植器官细胞表面有HLA,是标明细胞身份的标签物质,白细胞就能识别出HLA不同而发起攻击,器官移植的成败,主要取决于供者与受者的HLA是否一致,A错误;机体主要通过细胞免疫清除体内癌变的细胞,B错误;注射抗PD-L1抗体,能使细胞毒性T细胞识别癌细胞,防止癌细胞免疫逃逸,有利于免疫系统清除癌细胞,C正确;细胞毒性T细胞表面的PD-1减少,癌细胞不能被识别而免疫逃逸,则机体易患癌症,不属于过敏反应,D错误。
16.【答案】D
【解析】生长素作为信息分子,不组成细胞结构,也不提供能量,也不参与代谢,而是对细胞内的代谢活动做出调节,A错误;生长素作为信息分子,其起作用的过程中需要与相应的受体发生特异性结合,结合信息可知,其相应的受体可能存在于细胞膜、细胞质或细胞核中,因此细胞膜上可能存在生长素转运载体,B错误;生长素与受体结合引发信号转导,影响特定基因表达,发挥作用后失活,C错误;生长素主要促进细胞核的分离,细胞分裂素主要促进细胞质的分裂,可见生长素与其他多种激素协调促进细胞分裂,D正确。
17.【答案】C
【解析】水稻和浮游植物能够将太阳能转化为有机物中的化学能,属于该生态系统的生产者,A正确;据图可知,鱼可以捕食浮游动物,两者之间存在捕食关系,同时鱼和浮游动物均可以浮游植物为食,说明两者之间还存在种间竞争关系,B正确;能量传递效率是指相邻两个营养级之间同化量的比值,一般是10%~20%,食叶类害虫和鱼只是某营养级中的一类生物,故食叶类害虫的能量传递给鱼的量不能确定,C错误;稻花鱼捕食农业害虫能减少农药的使用,从而减少对环境的污染,利于环境保护,D正确。
18.【答案】C
【解析】在生物圈内物质可以循环利用,物质能从森林流向海洋,也能从海洋流向森林,A错误;微生物降解鲑鱼残骸滋养植物,植物利用的是无机物,分解者的能量并没有流向生产者,B错误;棕熊猎杀洄游鲑鱼并带至林地食用,鲑鱼残骸被鸟,昆虫等分食,最后由微生物降解,产生的N、Р滋养植物并汇入海洋,故大量猎杀棕熊可能会影响河岸和森林生态系统中植物的生长,C正确;对于野生生物要合理开发和利用,不能大规模捕捞,D错误。
19.【答案】B
【解析】低污染、低消耗和低排放是绿色低碳生活的核心目标,A正确;节约衣物是良好的生活习惯,也是绿色低碳的生活方式,B错误;减少耗能,可减低含碳物质,如化石燃料的燃烧,从而减少二氧化碳排放,缓解温室效应,C正确;绿色出行(能减少化石燃料燃烧,减少二氧化碳的排放、降低环境污染)、义务植树(增加二氧化碳的消耗)、光盘行动(减少资源浪费)等都属于绿色低碳行动,D正确。
20.【答案】C
【解析】动物细胞融合过程中,可以利用灭活的仙台病毒可以促进细胞融合,原理是细胞膜具有流动性,A错误;细胞Ⅲ中保留了人的X、11、17号染色体,故不会是鼠-鼠融合细胞,B错误;Ⅰ保留X、11号染色体,Ⅱ保留2、11号染色体,具有芳烃羟化酶活性,Ⅲ保留X、11、17号染色体具有胸苷激酶活性,Ⅰ、Ⅲ都有磷酸甘油酸激酶活性,Ⅰ、Ⅱ、Ⅲ均有乳酸脱氢酶活性,所以支配芳烃羟化酶合成的基因位于2号染色体上,支配胸苷激酶合成的基因位于17号染色体上;支配磷酸甘油酸激合成的基因位于X号染色体上;支配乳酸脱氢酶合成的基因位于11号染色体上,C正确,D错误。
21.【答案】(1)顶部补光和中部补光 顶部补光 光反应
(2)CO2与C5 促进
(3)暗反应
(4)既能通过提高叶绿素含量促进光反应,又能通过提高R物质含量促进暗反应
【解析】(1)结合实验结果的处理可知,实验组的处理是顶部补光和中部补光,对照组的处理应该是正常照光。据图可知,顶部补光可明显提高叶片中的叶绿素的含量,从而影响叶片对光的吸收(捕获),进而提高光反应的强度,使光合速率提高。
(2)CO2固定过程是指CO2与C5的结合。R物质能激活催化CO2固定的相关酶。对各组叶片中R物质含量进行测定,表中显示,与对照组相比,实验组中R物质含量均提高,且顶部照光的情况下增加更多,据此可推测,顶部照光和中部补光条件下能激活催化CO2固定的相关酶活性,因而表现为提高二氧化碳固定的速率。
(3)研究发现,与对照组相比中部补光的植株气孔开放程度低,而(1)和(2)结果显示,中部照光情况下,叶绿素含量并未减少,且与二氧化碳固定相关酶活性还有所提高的情况下,光合速率下降的主要原因是气孔开放度低,使得二氧化碳吸收量减少,因而直接影响了二氧化碳固定速率,进而导致光合作用暗反应阶段受到限制,进而光合速率下降。
(4)结合实验结果可知,顶部补光条件下,叶片中叶绿素含量提高促进光反应,同时R物质含量提高促进暗反应,因而叶片光合速率提高,因此,此项研究可为提高番茄产量提供依据。
22.【答案】(1)丧失
(2)显性 分离
(3)100% A、C
(4)让品系甲和品系丙杂交,得到的子一代与品系丙继续杂交,经过连续多代杂交可获得品系乙-B r基因和绿色荧光蛋白基因融合后构建的表达载体
【解析】(1)甲为不育品系,乙为可育品系,与乙相比,甲的线粒体中存在M基因。若要说明线粒体基因M导致品系甲雄性不育,可将M基因导入品系乙。若M基因导致雄性不育,则与对照组相比,转基因植株花粉粒活性丧失。
(2)品系丙与品系甲的线粒体基因一致,但品系丙的育性正常。将品系甲与品系丙杂交,F2代出现1799株育性正常和571株雄性不育的植株,1799∶571≈3∶1,因此可以说明育性正常为显性基因控制的性状,且根据3∶1可知控制育性恢复的是一对等位基因,因此丙的育性恢复由显性基因控制,遵循分离定律。
(3)①根据品系甲和品系丙的条带可知,甲和丙均为纯合子,育性恢复基因为R,则甲不育的基因型为rr,丙的基因型为RR,子一代为杂合子,图示F2某植株出现两种条带,即含有两种基因,因此为Rr,表现为可育,因此图中F2某单株的育性为100%。
②为验证R是育性恢复基因,可将一个R基因导入不育品系甲中,则转基因甲的基因型为R0,为雄性可育,可做母本,而品系甲为雄性不育,基因型为rr,因此转基因甲和品系甲杂交,后代基因型为Rr∶r0=1∶1,即F1中可育∶不育=1∶1。
(4)①图2中品系甲和品系乙杂交,再通过子一代和品系乙连续多代杂交,可筛选品系乙-A,因此若要获得绝大多数核基因来自品系乙,且线粒体基因为不育型的可育品系乙-B,可仿照上图杂交方式,让品系甲和品系丙(线粒体基因为不育型)杂交,得到的子一代与品系丙再杂交,通过连续多代杂交,可获得可育品系乙-B。
②根据图3可知,品系乙-A的M基因的转录水平相对表达量较高,而品系乙-B的M基因的转录水平相对表达量较低,若要研究育性恢复基因R与不育基因M的关系,实验组是将R基因和绿色荧光蛋白基因融合后构建表达载体,导入该原生质体,则对照组应导入r基因和绿色荧光蛋白基因融合后构建的表达载体。
23.【答案】(1)(特异性)受体 抑制
(2)四环素与转录激活因子结合,抑制N基因的转录 基础活动量减弱,对声音的惊吓反射程度降低
(3)实验方案修正:对照组给模型鼠饲喂等量蔗糖水,检测两组小鼠精神分裂情况。
实验结果:对照组精神分裂,实验组精神正常。
(4)不影响钠离子通道蛋白的量 减少
(5)使钠离子通道活性下降,钠离子内流减少 降低
【解析】(1)神经递质能与突触后膜上的受体结合,使下一个神经元兴奋或抑制;GABA是抑制性神经递质,会使氯离子内流,使下一个神经元膜电位仍为外正内负,且电位差增大。
(2)转录是转录激活因子与启动子结合,形成RNA的过程,四环素与转录激活因子结合,抑制转录的进行,调控N基因过表达;结合图2可知,模型鼠的基础活动量和对声音的惊吓反射程度都减弱,出现精神分裂行为。
(3)实验组给模型鼠连续两周饲喂含有四环素的蔗糖水,对照组给模型鼠饲喂等量蔗糖水,检测两组小鼠精神行为。实验结果:四环素影响N基因的表达,N基因过表达会使小鼠出现精神分裂,因此,对照组出现精神分裂,而实验组未出现精神分裂。
(4)钠离子内流引起动作电位产生,模型鼠GABA能中间神经元动作电位产生的频率降低,而钠离子通道的mRNA量、钠离子通道蛋白总量以及细胞膜上的钠离子通道蛋白量,与对照组无差异,说明N基因过表达不影响钠离子通道的形成;N基因表达产物可与钠离子通道结合,抑制钠离子通道活性,使钠离子通过量降低,动作电位产生的频率降低。
(5)N基因高表达,会抑制钠离子通道活性,钠离子内流减少,使下一神经元的动作电位降低,最终导致行为改变。
24.【答案】(1)群落的物种组成 生产者 水平
(2)c 种群密度 7.5×106J/(m2·a) 大于 20%
(3)信息传递
【解析】(1)区分湿地群落与其他群落的重要特征是群落的物种组成,湿地植物属于该生态系统的生产者;从进水口到出水口的不同地段,分别种植不同的湿地植物,呈镶嵌分布,体现了群落的水平结构。
(2)①图甲是淡水河中鲫鱼在调查期间出生率(I)和死亡率(Ⅱ)的变化曲线,c表示出生率等于死亡率,种群数量达到最大值,因此其中鲫鱼的种群个体数达到生活环境最大负荷量的时间点是c。出生率和死亡率直接决定鲤鱼的种群密度。
②根据以上分析,A是生产者,所以其固定的能量为7.5×106J/(m2·a),由于流经该生态系统的能量除了生产者固定的能量,还有污水中有机物含有的能量,所以流经该生态系统的总能量大于生产者固定的能量。
③能量流动在一、二营养级之间的传递效率为第二营养级的同化能与第一营养级的同化能之比,即1.5×106÷(7.5×106)×100%=20%。
(3)科研小组在研究过程中发现,挺水植物如香蒲、美人蕉等能够向水中分泌萜类化合物、类固醇等,抑制藻类的生长;也能开鲜艳的花,吸引昆虫。这体现了生态系统的信息传递功能。
相关试卷
这是一份2022-2023学年重庆市沙坪坝区南开中学高三12月月考生物试题含答案,文件包含重庆市重庆市沙坪坝区重庆市南开中学校2022-2023学年高三12月月考生物试题Word版含解析docx、重庆市重庆市沙坪坝区重庆市南开中学校2022-2023学年高三12月月考生物试题Word版无答案docx等2份试卷配套教学资源,其中试卷共40页, 欢迎下载使用。
这是一份2022-2023学年重庆市南开中学高三下学期第九次质量检测生物试题含答案,共34页。试卷主要包含了选择题,非选择题等内容,欢迎下载使用。
这是一份2022-2023学年重庆市南开中学校高三上学期质量检测(五)生物试题含答案,共15页。试卷主要包含了本试卷分为第Ⅰ卷和第Ⅱ卷两部分, 下列叙述与生物学史相符的是等内容,欢迎下载使用。

