河南省南阳市第一中学校2023-2024学年高三上学期第一次月考 生物试卷及解析
展开南阳一中2023年秋期高三年级第一次月考
生物学科试卷
一、选择题(每题1-5分,共45分)
1. 如下图是人们常见的几种生物。据下图分析,下列说法正确的是( )
A. 依据是否含有染色体,生物①⑤与其他生物不同
B. 依据是否能进行光合作用,生物①③⑤与其他生物不同
C. 依据是否含有核糖核酸,生物①⑤与其他生物不同
D. 依据是否含有叶绿体,生物④与其他生物不同
2. 染色和显色反应是生物实验常用的方法,下列关于染色和显色反应的叙述,正确的是( )
A. 向2mL苹果组织样液中加入1mL的斐林试剂,混匀后50~65℃水浴加热,溶液呈现砖红色
B. 向2 mL鸡蛋清中加入4滴质量浓度为0.01 g/mL的CuSO4溶液,混匀后出现紫色
C. 将花生子叶制成临时切片,直接置于光学显微镜下,能观察到橘黄色脂肪颗粒
D. 可用斐林试剂检测麦芽糖能否被麦芽糖酶水解
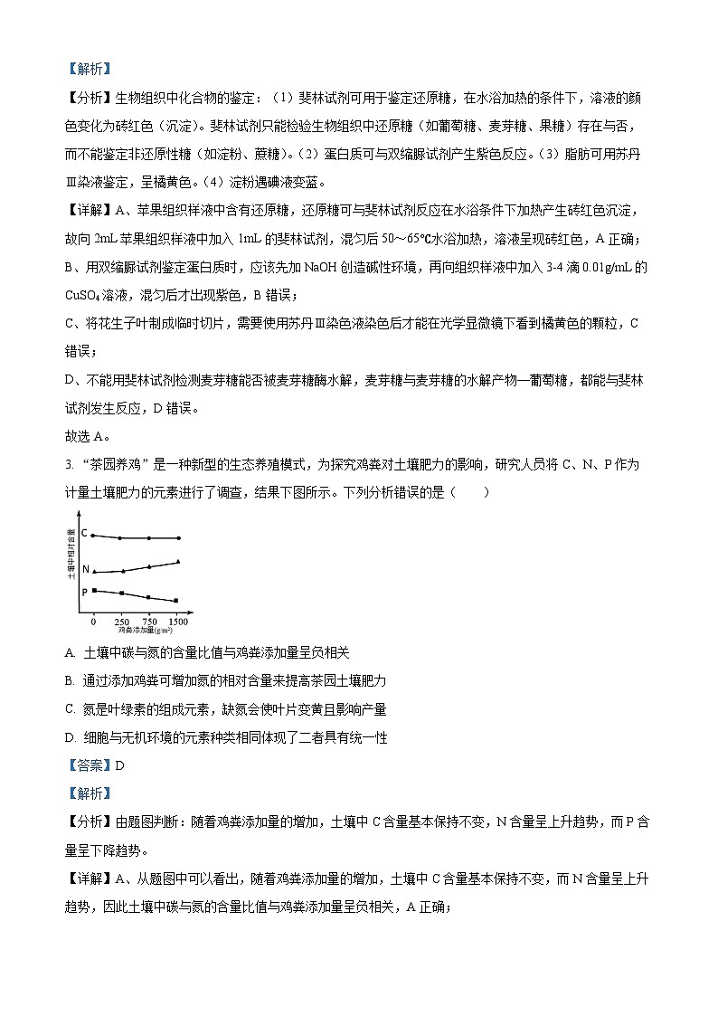
3. “茶园养鸡”是一种新型的生态养殖模式,为探究鸡粪对土壤肥力的影响,研究人员将C、N、P作为计量土壤肥力的元素进行了调查,结果下图所示。下列分析错误的是( )
A. 土壤中碳与氮的含量比值与鸡粪添加量呈负相关
B. 通过添加鸡粪可增加氮的相对含量来提高茶园土壤肥力
C. 氮是叶绿素的组成元素,缺氮会使叶片变黄且影响产量
D. 细胞与无机环境的元素种类相同体现了二者具有统一性
4. 蓖麻种子富含脂肪。某研究小组将蓖麻种子置于黑暗及其他各项条件均适宜的环境中培养。定期检查萌发种子(含幼苗)的干重以及部分物质的含量的变化情况结果如图所示。据图分析,下列相关叙述错误的是( )
A. 在蓖麻种子萌发过程中,油脂可以转化成糖类
B. 第6—10天蓖麻种子的干重减少与呼吸作用消耗有机物有关
C. 前6天蓖麻种子的干重增加,导致种子干重增加的主要元素是O
D. 实验第10天后如果提供所需的矿质元素离子即可使萌发种子(含幼苗)的干重显著增加
5. 利用从动物组织中提取的胶原蛋白制作的手术缝合线,机体对其无排斥反应,手术一段时间后,可被人体组织细胞消化、吸收,避免了拆线的痛苦和麻烦。下列叙述错误的是( )
A. 缝合线处检测不到相应抗胶原蛋白的抗体
B. 该手术缝合线的消化、吸收需要其他蛋白参与
C. 构成蛋白质的氨基酸,人体细胞自身都能合成
D. 经酒精处理后的该手术缝合线仍能与双缩脲试剂反应呈紫色
6. 图甲为基因型为MmTt的猕猴精原细胞的分裂图像,图乙为该细胞分裂过程中的染色体变化曲线。不考虑基因突变和染色体变异,下列相关叙述错误的是( )
A. 该猕猴的精原细胞经减数分裂可产生四种基因型的精细胞
B. 图乙中ab段表示染色体复制,处于bc段的细胞可能不存在同源染色体
C. 图甲细胞处于有丝分裂中期,产生子细胞的基因型与亲代细胞相同
D. 图甲细胞可对应图乙的bc段,同源染色体上的等位基因即将分离
7. 下图表示雄果蝇体内某细胞分裂过程中每条染色体上DNA含量的变化(曲线甲)和与之对应的染色体数目的变化(曲线乙),下列说法不正确的是( )
A. BC段DNA分子进行复制,染色体数目未加倍
B. CD和FG对应的时间段,细胞中均含有两个染色体组
C. D点对应时刻之后,单个细胞中可能不含Y染色体
D. EF段DNA含量的变化是由于同源染色体的分离导致的
8. 利用“假说——演绎法”,孟德尔发现了两大遗传定律。下列关于孟德尔的研究及两大遗传学定律的说法,正确的是( )
A. 第一阶段都是发现问题,发现问题都建立在纯合亲本杂交和F1自交遗传实验的基础上
B. 孟德尔假说的核心内容是“生物体能产生数量相等的雌雄配子”
C. 为验证作出的假设是否正确,孟德尔设计并完成了正反交实验
D. 孟德尔两大遗传学定律的细胞学基础相同,都发生在减数分裂的过程中
9. 用某种高等植物的纯合红花植株与纯合白花植株进行杂交,F1全部表现为红花。若F1自交,到的F2植株中,红花为272株,白花为212株;若用纯合白花植株的花粉给F1红花植株授粉,得到的子代植株中,红花为101株,白花为302株。根据上述结果推断,下列正确的是( )
A. F2中白花植株都是纯合子
B. F2中红花植株的基因型有2种
C. 控制红花与白花的基因在一对同源染色体上
D. F2中白花植株的基因型种类比红花植株的多
10. 某种昆虫的体色受常染色体基因的控制,有三种表现型。现用一对纯合灰色该昆虫杂交,F1都是黑色;F1中的雌雄个体相互交配,F2体色表现为9黑:6灰:1白。F1中的雌性与白色雄性杂交后代为1黑:2灰:1白。下列叙述不正确的是( )
A. 该昆虫体色遗传遵循基因的自由组合定律
B. 若F1中的雄性与白色雌性杂交,后代表现仍为1黑:2灰:1白
C. F2灰色昆虫中能稳定遗传个体占1/2
D. F2黑色昆虫中4/9的的个体与F1基因型相同
11. 玉米紫色(A)对白色(a)为显性,非甜(Su)对甜(su)为显性,控制两对性状的基因独立遗传。现将紫色非甜玉米(AASuSu)和白色甜玉米(aasusu)杂交,得到F1,F1自交得到的F2中出现紫色甜玉米。下列相关叙述中,正确的是( )
A. F2产生的紫色甜玉米中Aasusu所占比例是1 / 2
B. F2产生的紫色甜玉米与白色甜玉米进行杂交,可筛选纯合的紫色甜玉米
C. F1经花药离体培养后可直接获得二倍体纯合紫色甜玉米,能明显缩短育种年限
D. 花药离体培养技术中,需要对花药和培养基进行灭菌,且需要添加植物激素
12. 科学家对控制豌豆的7对相对性状的相关基因进行了染色体定位,结果如下图所示(不考虑基因突变),据此分析不正确的是( )
A. 可选取V/v、A/a两对基因研究自由组合定律
B. I/i、A/a两对基因之间可能发生基因重组
C. 可选用其中的任意一对相对性状研究分离定律
D. 选GpgpIi基因型的豌豆自交,所结果实中豆荚颜色和子叶颜色的性状分离比相同
13. 在孟德尔的一对或两对相对性状的遗传实验过程中,子代出现3:1或者9:3:3:1的前提是F1产生的各种配子比例相同且都存活,但在杂交或者自交过程中,偶尔也会出现精子或者卵子不育或者部分不育导致性状分离比特殊化。下列有关特殊比例的出现推测不合理的是( )
A. 若基因型为Aa植株自交后代性状分离比为2:1,可能显性纯合子致死
B. 若基因型为Aa植株自交后代性状分离比为11:1,可能含a精子或卵子有4/5致死
C. 若基因型为AaBb植株自交后代性状分离比为4:1:1,可能含ab的精子或卵子致死
D. 若基因型为AaBb植株自交后代性状分离比为2:3:3:1,可能含AB的精子或卵子致死
14. 某种小鼠的毛色受AY(黄色)、A(鼠色)、a(黑色)3个基因控制,三者互为等位基因,AY对A、a为完全显性,A对a为完全显性,并且基因型AYAY胚胎致死(不计入个体数)。下列叙述错误的是( )
A. 若AYA个体与AYa个体杂交,则F1有3种基因型
B. 若AYa个体与Aa个体杂交,则F1有3种表现型
C. 若1只黄色雄鼠与若干只黑色雌鼠杂交,则F1可同时出现鼠色个体与黑色个体
D. 若1只黄色雄鼠与若干只鼠色雌鼠杂交,则F1可同时出现黄色、鼠色与黑色个体
15. 某二倍体自花传粉植物,其花色有黄色和白色,花色受多对等位基因共同控制。让黄色花植株与白色花植株杂交得F1,F1均表现为黄色花,F1自交得到的F2中白色花植株占1/64。黄色花的颜色深浅存在基因叠加效应即显性基因越多,黄色越深。再次统计F2中花色由深到浅的表现型及比例依次为深暗黄色:暗黄色:中度深黄色:深黄色:中度黄色:浅黄色:白色=1:6:15:20:15:6:1。下列相关叙述不正确的是( )
A. 基因与性状之间不都是一一对应的关系,但一对基因可能可以控制多种性状
B. 该植物的花色受到三对等位基因控制,且遗传遵循基因的自由组合定律
C. 根据题干分析,F1实际表现为中度黄色花且只含有三个显性基因
D. 表现为中度深黄色花的植株的基因型共有6种,F2的此表现型植株中纯合子占1/5
16. 某繁殖力超强鼠的自然种群中,体色有黄色、黑色、灰色三种,体色色素的转化关系如图所示。已知控制色素合成的两对基因位于两对常染色体上,基因B能完全抑制基因b的表达,不含基因A的个体会由于黄色素在体内过多积累而导致50%的个体死亡。下列叙述不正确的是( )
A. 黄色鼠个体可有三种基因型
B. 若让一只黄色雌鼠与一只灰色雄鼠交配,F1全为黑色鼠,则双亲的基因型为aaBB和AAbb
C. 两只黑色鼠交配,子代只有黄色和黑色,且比例接近l:6,则双亲中一定有一只基因型是AaBb
D. 基因型为AaBb的雌、雄鼠自由交配,子代个体表型及比例为黄:黑:灰=2:9:3
17. 果蝇3号染色体上的基因L1和L2分别决定了果蝇的裂翅和正常翅,当L1基因纯合时会导致胚胎不能正常发育而死亡。研究人员发现,某裂翅果蝇品系(如下图)的3号染色体上存在另一对基因D/d,其中D基因也有纯合致死的效应。下列分析正确的是( )
A. 果蝇控制裂翅的基因只能以杂合子的形式连续遗传
B. 上述两对基因L1/L2和D/d在遗传时遵循自由组合定律
C. 该品系雌雄果蝇相互交配,L1与D基因的频率会逐代降低
D. 若该品系雌雄果蝇相互交配后代出现一定比例的正常翅,最可能的原因是发生了基因突变
18. 下列有关说法正确的有几项( )
(1)基因在染色体上的提出者是萨顿,证明者是摩尔根
(2)萨顿利用假说—演绎法,推测基因位于染色体上,且基因都位于染色体上
(3)自然界性别决定的方式只有XY型和ZW型
(4)生物的性别是由性染色体决定的,性染色体上的基因都与性别决定有关
(5)性别既受性染色体控制,又与部分基因有关
(6)含X染色体的配子是雌配子,含Y染色体的配子是雄配子
(7)玉米、小麦、西瓜等植物雌、雄同株,细胞内无性染色体
(8)基因位于XY的同源区段,则性状表现与性别无关
A. 2项 B. 3项 C. 4项 D. 5项
19. 抗维生素D佝偻病是由位于X染色体上的显性致病基因决定的一.种遗传病,下列推断不正确的是( )
A. 该病女性患者中杂合子与纯合子的病症程度有差异
B. 男性的该致病基因只能来自母方,又只会传递给女儿
C. 可以通过对胎儿的性别鉴定的方式为该病患者优生提供依据
D. 患者的正常子女携带其父母传递的致病基因
20. 对于由性染色体决定性别的生物来说,性染色体.上的基因在遗传时总是与性别相关联,这种现象叫做伴性遗传。下列与性别决定和伴性遗传有关的叙述,错误的是( )
A. 属于ZW型性别决定类型的生物,ZW个体为雌性,ZZ个体为雄性
B. 女孩是红绿色盲基因携带者,该致病基因可能来自她父亲或母亲
C. 抗维生素D佝偻病基因在X染色体上,Y染色体上无它等位基因
D. 位于性染色体同源区段上的基因所控制的性状不会表现出伴性遗传
21. 猫为XY型性别决定,控制毛色的基因B(黑色)与b(橙色)仅位于X染色体上,且X染色体比Y染色体大得多。已知正常雌猫体细胞中的一个X染色体上的基因在表达时是失活的(X染色体失活),同一个体的不同细胞中失活的X染色体是随机的。下列说法错误的是( )
A. 关于毛色,雌性个体存在三种基因型,雄性个体只存在两种基因型
B. 雄性个体产生配子时,某细胞同时出现基因B与b是交叉互换的结果
C. 黑色雄猫的后代可能同时存在三种表现型
D. 基因型相同的两只杂合雌猫,其毛色表现并非完全相同
22. Leri-Weill软骨骨生成障碍综合征(LWD)是一种遗传病,致病基因位于X、Y染色体的同源区段。下图是某家族关于该病的系谱图(相关基因用B和b表示),已知Ⅱ-4是纯合子。下列说法不正确的是( )
A. LWD是一种显性遗传病
B. Ⅱ-3的基因型是XBYb,Ⅲ-3的基因型是XBXb
C. 若Ⅱ-3与表型正常的女性结婚,建议生男孩
D. LWD患者可通过基因治疗完全治愈而不遗传给后代
23. 某二倍体植物的花色有红色(显性)和白色(隐性)两种,受等位基因R/r控制。现有一株1号染色体三体的纯合红花植株,让该三体植株与正常的白花植株杂交,再让F1中三体植株与正常的白花植株进行测交,得F2。已知四体植株不致死,下列相关叙述错误的是( )
A. 若F2中红花:白花=1:1,则等位基因R/r不位于Ⅰ号染色体上
B. 若F2中三体植株占50%,则等位基因R/r不位于Ⅰ号染色体上
C. 若F2中红花:白花=5:1,则等位基因/r位于1号染色体上
D. 若F1中三体植株进行自交,则F2中三体植株所占比例为1/2
24. 已知果蝇长翅和小翅、红眼和棕眼分别受一对等位基因控制。某同学让一只长翅红眼雌果蝇与一只长翅棕眼雄果蝇杂交,发现子一代中表现型及其分离比为长翅红眼:长翅棕眼:小翅红眼:小翅棕眼=3:3:1:1。下列描述错误的是( )
A. 根据上述结果只能判断长翅为显性
B. 控制翅型和眼色的两对等位基因遵循自由组合定律
C. 不能通过统计小翅中雌雄比例来确定其基因是否位于X染色体上
D. 若已知棕眼为显性,仅通过观察子代雄性眼色即可判断其基因是否位于常染色体上
25. 小鼠的性别决定为XY型,一对相对性状长毛、短毛分别由等位基因A、a控制,a基因使精子失活,则下列分析正确的是( )
A. 若基因位于X染色体上,雌鼠、雄鼠中都能出现短毛
B. 若基因位于常染色体上,长毛雌性与短毛雄性杂交不会有后代出生
C. 若基因位于X、Y染色体的同源区段上,种群内的该性状对应的基因型有5种
D. 如果一对长毛小鼠杂交的后代性状分离比为3:1,则基因一定位于X染色体上
26. 果蝇的翻翅和正常翅是一对相对性状,受一对等位基因M和m控制(不考虑基因只在Y染色体上)。研究人员让一只翻翅雄果蝇与正常翅雌果蝇杂交,后代翻翅:正常翅=1:1。下列相关分析错误的是( )
A. 若后代翻翅和正常翅中性别比例均为1:1,则无法确定显隐性
B. 若后代翻翅全为雌性而正常翅全为雄性,则可确定翻翅为显性
C. 若后代翻翅全为雌性而正常翅全为雄性,则可确定该对基因只位于X染色体上
D. 若后代翻翅全为雄性而正常翅全为雌性,则可确定该对基因位于XY染色体同源区段上
27. 有一些交配方式,可以做到后代中雌性全为一种表型,雄性全为另一种表型。下列四种婚配方式,无法做到这种结果的是( )
A. 红绿色盲是伴X染色体隐性遗传病,色觉正常的男性和红绿色盲的女性婚配
B. 秃头在男性表现显性,在女性表现为隐性,一个秃头女性和一个非秃头男性婚配
C. 外耳道多毛症是伴Y染色体遗传病,外耳道多毛的男性和正常的女性婚配
D. Leber遗传性视神经病(LHON)是线粒体基因控制的遗传病,正常男性和LHON女性婚配
28. 人类斑秃属于常染色体显性遗传病,由一对等位基因PB、pb控制。男性带有一个或两个斑秃基因(PB)就会发生斑秃,而女性需要有两个斑秃基因才会显示出该性状。某特定人群中,PB基因的频率为30%。下列叙述正确的是( )
A. 斑秃女性和正常男性婚配,若子代为患者,则患者一定为男性
B. 女性携带者的卵原细胞在减数第二次分裂时,只有1条染色体含PB基因
C. 在该特定人群中,男性中斑秃的概率为51%,女性中斑秃的概率为49%
D. 一对夫妇均为斑秃,生育了一个正常孩子,原因是发生了基因突变
29. 某家族患有一种单基因遗传病,如图是该家族系谱图以及用凝胶电泳的方法得到的部分个体的基因带谱。据图分析,下列推断错误的是( )
A. 该遗传病的遗传方式是常染色体隐性遗传
B. 1号、2号和5号均携带致病基因
C. 3号与患有该病的男性婚配,所生子代有一半正常
D. 通过遗传咨询不能完全避免该遗传病的发生
30. 图为人类中的一种单基因遗传病系谱图,已知该病由一对等位基因(A和a)控制,但基因的位置还不明确。若不考虑变异,下列分析正确的是( )
A. 该病为显性基因控制的遗传病
B. 若致病基因在X染色体上,则Ⅱ-4为纯合子
C. 若致病基因在常染色体上,则Ⅲ-4基因型为Aa
D. 若Ⅱ-5不携带致病基因,则Ⅲ-2一定是杂合子
二、非选择题(除标注外,每空1分,共45分)
31. 花生种子中储藏的物质以脂肪(油)为主,并储藏在细胞的油体(植物细胞的一种细胞器)中。种子萌发时,脂肪水解成脂肪酸和甘油,脂肪酸和甘油又分别在多种酶的催化作用下,形成葡萄糖,最后转变成蔗糖,并转运至胚轴,供给胚的生长和发育(如图)。请回答下列问题:
(1)油料种子细胞中含量最多的化合物是____________,花生种子中促进脂肪水解成脂肪酸和甘油的酶是____________。
(2)油料种子萌发初期(真叶长出之前),干重先增加、后减少,导致种子干重增加的主要元素是______(填“C“‘N”或“O”)。真叶长出之后,干重增加,原因是__________________。与萌发前相比,萌发中的花生种子细胞内,有机物种类的变化是____________ (填“增多”“降低”或“不变”)。
(3)为了观察花生种子中的脂肪,需使用苏丹Ⅲ染液对种子的切片进行染色,用其染色时,要用体积分数为50%的酒精溶液而不是蒸馏水洗去浮色,这是因为_____________________,然后在低倍显微镜下找到花生子叶的最薄处,移到____________;换高倍显微镜观察,视野中被染成____________色的脂肪颗粒清晰可见。
(4)实验证明,相同质量的脂肪彻底氧化分解所释放的能量比糖类多。在有氧呼吸过程中,释放能量最多的阶段是第三阶段。因此,相同质量的脂肪和糖类在化学元素含量上最主要的不同点是_______________。
32. 下列示意图分别表示某雌性动物(2n=4)体内细胞正常分裂过程中不同时期细胞内染色体数、染色单体数和核DNA含量关系,以及细胞分裂图像。请分析并回答;
(1)图1中b柱表示的是____,图2中可表示造血干细胞分裂的是____。图l中Ⅲ的数量关系对应图2中的____,图l中的数量关系由I变化为II的过程,细胞核内发生的分子水平的变化是_____;由II变化为Ⅲ的过程,相当于图2中的______的过程。图l中I、Ⅱ、Ⅲ、Ⅳ所对应的细胞中不一定存在同源染色体的是____,一定不含同源染色体的是_________________。
(2)一对夫妇,妻子表现正常,丈夫患色盲,生了一个染色体组成为XXY,且患色盲的儿子。可能原因是父亲产生精子时图2中______时期发生异常,也可能是母亲产生卵细胞时图2中_____时期发生异常。
(3)又如下图,图A是该种生物的一个精细胞,根据染色体的类型和数目,判断图B中与其来自同一个次级精母细胞的为____。
33. 二倍体圆叶风铃草花冠呈蓝色,具有较高的园艺价值。研究人员发现三个纯种白花隐性突变品系,其突变基因及基因型如下表。为确定突变基因在染色体上的位置关系,进行如下杂交实验(不考虑其他突变和互换),请回答下列问题:
突变品系 | 突变基因 | 基因型 |
甲 | W 1 | W 1 W 1/++/++ |
乙 | W 2 | ++/ W 2 W 2/++ |
丙 | W 3 | ++/++/ W 3 W 3 |
(1)圆叶风铃草花冠细胞中蓝色色素存在于____________(细胞器)中。
(2)杂交实验说明:“W1、W2的位置关系和WI、W3的位置关系应分别是位于 、 上”,其位置关系中,下列对应正确的是____(填序号)。
①两对同源染色体、两对同源染色体 ②一对同源染色体、两对同源染色体③两对同源染色体、一对同源染色体 ④一对同源染色体、一对同源染色体
(3)若将突变品系乙、丙杂交,Fl的表型为____,F1自交,F2的表型及比例为__________。
(4)杂交一、二中的F1相互杂交,后代出现白花的概率是____。杂交—F2蓝花植株的基因型有____种,其自花传粉,子代开白花的概率为____。
(5)另有一白色突变品系丁,由隐性基因W4决定,甲和丁杂交,F1全为白色,F1自交后代均为白色,可推测WI和W4的位置关系是位于染色体______(“同一” “不同”)位点。这体现了基因突变的____性。
34. 甲、乙两种遗传病是受非同源染色体上的基因控制的,下面是具有两种遗传病的家族系谱图,设甲病显性基因为A,隐性基因为a;乙病显性基因为B,隐性基因为b,经基因检测得知Ⅱ7为纯合子。请回答下列问题:
(1)甲病属于______遗传病;乙病属于______遗传病。
(2)Ⅱ 6的基因型是______,Ⅲ10是纯合子的概率为______。
(3)如果Ⅱ3与Ⅱ4再生一个孩子,该孩子正常的概率为______,性别为______。
(4)假设Ⅲ8与Ⅲ10结婚,生出只患有一种病孩子的概率是____________________,生出患有两种病女孩的概率为______。
35. 果蝇有多对相对性状,如表为果蝇部分性状的显隐性及控制基因所在的染色体。某实验室现有纯合果蝇品系如下:①长翅直刚毛雌蝇;②长翅直刚毛雄蝇;③残翅焦刚毛雌蝇;④残翅焦刚毛雄蝇。请回答下列问题:
果蝇相对性状 | 长翅和残翅 | 直刚毛和焦刚毛 |
显隐性、控制基因及所在染色体 | 长翅(A)对残翅(a)为显性,A/a位于Ⅱ号常染色体上 | 控制基因为B/b,显隐性及B/b所在染色体未知 |
(1)若只考虑果蝇的直刚毛和焦刚毛这一对相对性状,利用此实验室条件判断这对性状的显隐性及B/b是位于常染色体上还是位于X染色体上,可采用的交配组合是____________;当实验结果为_______________时,可判断焦刚毛为显性性状且B/b位于X染色体上。当实验结果为__________________时,可判断直刚毛为显性性状且B/b位于常染色体上。
(2)若已知直刚毛为显性性状且B/b位于常染色体上。利用题述实验材料判断A/a与B/b是否位于同一对常染色体上,则实验思路为_________________,当实验结果为_________________时,可判断A/a与B/b位于不同对常染色体上。
(3)若已知直刚毛为显性性状且B/b位于X染色体上。将题述品系①与④杂交,F1中出现了一只焦刚毛果蝇, 假设变异不会致死,则可能的原因是_________________(答出两点即可)。
南阳市第一中学校2023-2024学年高一上学期第一次月考生物试卷(含答案): 这是一份南阳市第一中学校2023-2024学年高一上学期第一次月考生物试卷(含答案),共7页。试卷主要包含了单选题,填空题,读图填空题,实验题等内容,欢迎下载使用。
河南省南阳市第一中学校2023-2024学年高三上学期第二次月考生物试题: 这是一份河南省南阳市第一中学校2023-2024学年高三上学期第二次月考生物试题,共10页。试卷主要包含了单选题,非选择题等内容,欢迎下载使用。
河南省南阳市一中2023-2024学年高三上学期第一次月考生物试题: 这是一份河南省南阳市一中2023-2024学年高三上学期第一次月考生物试题,文件包含精品解析河南省南阳市一中2023-2024学年高三上学期第一次月考生物试题原卷版docx、精品解析河南省南阳市一中2023-2024学年高三上学期第一次月考生物试题解析版docx等2份试卷配套教学资源,其中试卷共43页, 欢迎下载使用。

