2024武威凉州区高三上学期第一次诊断考试地理试题含解析
展开2024届高三年级地理第一次诊断试卷
一、单选题(每小题2分,共60分)
1. 读经纬网示意图,一架飞机从M地沿最短航线飞行至N地,下列关于此次飞行方向叙述正确的是( )
A. 一直向正东方向飞行 B. 先向西南,再向东南
C. 先向东南,再向东北 D. 先向东北,再向东南
2. 某地(下图)位于太行山南段东麓,该地山势险峻,多暴雨,易发山洪。据此,关于该地早期a、b、c、d四处民居,说法正确的是( )
A. a处位于缓坡向阳,距河流近 B. b处地势最平坦
C. c处临河,交通极为不便 D. d处地势高峻,方便劳作
3. 雾是日照时数是指太阳在一地实际照射地面的时数(单位:小时),它与白昼长度、云量和地形等条件有关。如图为我国年日照时数等值线图。据此回答下列小题。
成都与上海两地年日照时数差异大的主要影响因素是( )
A. 纬度 B. 地势 C. 昼长 D. 云量
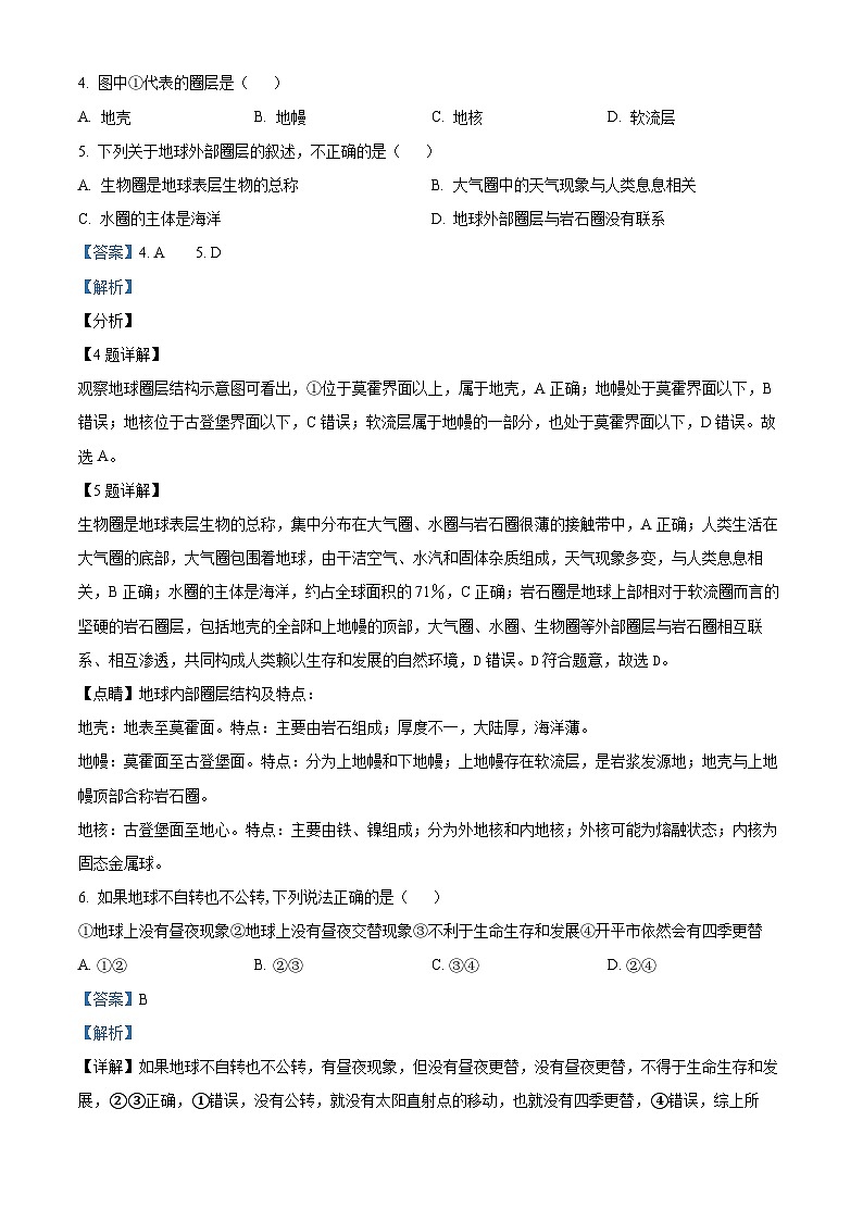
下图为“地球圈层结构示意图”,据此完成下面小题。
4. 图中①代表的圈层是( )
A. 地壳 B. 地幔 C. 地核 D. 软流层
5. 下列关于地球外部圈层的叙述,不正确的是( )
A. 生物圈是地球表层生物的总称 B. 大气圈中的天气现象与人类息息相关
C. 水圈的主体是海洋 D. 地球外部圈层与岩石圈没有联系
6. 如果地球不自转也不公转,下列说法正确是( )
①地球上没有昼夜现象②地球上没有昼夜交替现象③不利于生命生存和发展④开平市依然会有四季更替
A. ①② B. ②③ C. ③④ D. ②④
7. 读“中心点为地球某一极点的示意图”。图中M为某一地球同步通信卫星,箭头表示其绕地球转动方向。对该通信卫星运动特征的描述,正确的是( )
A. M公转的线速度和角速度比a点自转的线速度和角速度大
B. M公转周期为23时56分4秒
C. M公转周期为24小时
D. 在a点观察到M为自西向东运动
8. 北京的一位学生,想在3月21日晚上9点和远在纽约的母亲通过网络聊天,那么,他母亲应当在当地什么时间上网(纽约位于西五区)( )
A. 3月20日早上8时 B. 3月20日晚上8时
C. 3月21日早上8时 D. 3月20日晚上10时
9. 读某地区等高线(单位:m)示意图,完成若在图中①河段画出等高线,则该等高线此处凸出方向为( )
A. 向上游方向 B. 东南方向 C. 向西南方向 D. 西北方向
10. 下图为某地等高线示意图。关于下图的说法,正确的是( )
A. 甲、乙两山相对高度为170米 B. CD是山谷,EF是山脊
C. H地比B地降水少 D. H在西南坡上,阳光充足
11. 下列三幅图中,A在B的方向排列顺序正确的是( )
A. 西北、东北、西南 B. 西北、西北、西南
C. 西南、东北、西北 D. 东北、西北、西北
12. 北京成为世界首个“双奥”之城,即举办过夏季和冬季两届奥运会的城市,发挥重要作用的自然因素是(单选)( )
A. 海陆因素 B. 纬度因素 C. 地形地势 D. 人类活动
13. 地转偏向力只在物体相对于地面有运动时才产生,它只能改变水平运动物体运动的方向,不能改变物体运动的速率,下图表示四条不同的河流。根据图文资料完成下题。
如果在图中的a、b、c、d四条河中顺流放木排,假设水文地质条件相同的情况下,木排向河流右岸偏移最严重的河流是( )
A. a河流 B. b河流 C. c河流 D. d河流
14. 某地于晚上观测到北极星的地平高度为11°43'。
该地一年中( )
A. 始终昼长大于夜长
B. 夏至日正午太阳高度最大
C 二分日时昼夜等长
D. 最大太阳高度为78°17'
读某区域示意图,完成下面小题。
15. 与图中洋流流经区域海水等温线分布图相符的是( )
A. B.
C. D.
16. 该洋流可能导致沿岸( )
A. 形成世界著名渔场 B. 加重海洋污染程度
C. 年年暴雨成灾 D. 南下航行船只顺水
17. 海洋是人类赖以生存发展的资源宝库和环境保障。海洋空间资源开发利用潜力巨大、前景广阔。据此完成下列海洋开发活动与污染类型关联正确的有( )
A. 海洋捕捞——水污染 B. 海洋运输——石油污染
C. 沿海电站——核污染 D. 港口建设——大气污染
18. 人口稀少的地区是( )
①终年高温多雨的地区 ②终年干燥的地区 ③一年旱雨季分明的地区 ④一年四季分明的地区
A. ①② B. ②③ C. ③④ D. ①④
读北美洲部分地区1月0℃等温线图,据此完成下面小题。
19. 下列选项中关于①②两地说法正确的是( )
A. ①地气候冷湿,无霜期短,利于多汁牧草生长 B. ②地地形平坦,土壤肥沃,利于牧草种植
C. ②地农业带为畜牧与灌溉农业带 D. ①地附近海域多发海雾
20. ③地比④地冬季气温高,主要影响因素有( )
①纬度位置
②海陆位置
③植被覆盖率
④地形、洋流
A. ①② B. ①③ C. ②④ D. ③④
21. 当暖锋过境时常出现的天气是( )
A. 气温湿度骤降,天气晴朗 B. 天气晴朗,气压下降
C. 连续性降水 D. 狂风暴雨
22. 全球台风发生频率最高、强度最大的海域是( )
A. 西北太平洋 B. 东北太平洋 C. 大西洋 D. 印度洋
23. 下图示意华北某地区等高线分布状况。读图,完成下列各小题。
图中陡崖( )
A. 最大相对高度可能为500m B. 最小相对高度可能为60m
C. 陡崖处有落差较大的瀑布 D. 下方地势平坦,适合布局交通线
24. 下图是某校地理课题组某年暑假对我国某地区进行的野外考察、测量并绘制的等高线地形图。读图,该地理课题组在绘图过程中,①处的支流未全部画出,你认为该支流最有可能流经的路径是( )
A. ③→②→① B. ⑤→④→① C. ⑦→⑥→① D. ⑨→⑧→①
25. 下图为等高线分布图,若图中等高线的数值皆由左上方向右下方递减,若四幅图中的比例尺皆为1∶10 000,等高距分别为10米、20米、30米、40米,则其坡度由大到小的排序是( )
A. ①>②>③>④ B. ④>③>②>① C. ①>④>③>② D. ④>①>③>②
26. 下列关于地球上出现生命的可能原因的相关论述,不合理的是
A. 地球上有液态水的存在
B. 地球的质量和体积适中,恰好吸引了足够厚和适宜的大气
C. 地球本身特别是地球表面地貌形态、水文条件等较为稳定,近几千万年以来并没有发生太大的变化
D. 地球与太阳的距离适中,能够保证有相对稳定的温度
27. 恐龙繁荣时期( )
A. 被子植物繁盛 B. 陆地面积扩大,形成泛大陆
C. 藻类植物繁盛 D. 是煤炭的重要成矿期
第22届足球世界杯举办地卡塔尔境内多沙漠和戈壁。秉承“创新、可持续、低碳”的办会理念,本次世界杯比赛场地铺设的草皮采用地下渗灌技术,对植物根部实施精准灌溉。下图示意卡塔尔地理位置据此完成下面小题。
28. 卡塔尔境内多沙漠和戈壁的根本原因是( )
A 深居内陆 B. 地形封闭 C. 风力强劲 D. 高压控制
29. 与喷灌、滴管相比,地下渗灌技术更加节约( )
A. 水源 B. 能源 C. 人力 D. 资金
30. 卡塔尔浇灌赛场草皮的水源最有可能是( )
A. 淡化海水 B. 再生水 C. 冰雪融水 D. 地下水
二、综合题(共40分)
31. 下图是纳米比亚位置及沙漠分布图。
(1)简述纳米比亚的自然地理特征。
(2)说明纳米比亚沙漠的分布特点及形成原因。
32. 阅读日本河流的图文资料,回答问题。
材料一:日本河流众多,大多发源于中部山地。位于太平洋沿岸的山区年降水量多达3000毫米,而面临日本海的地区与濑户内海沿岸地区年降水量较少。
材料二:日本专门设有河流水资源开发机构。该机构负责河流管理与流域综合开发,主要工作是:用水权的管理与水权费的征收等;河流设备设施的维护。
(1)从河流的长度、流域面积、水流速度、流量季节变化等方面,归纳日本河流的主要特征。
(2)一般而言,夏季日本太平洋沿岸河流径流量大于日本海沿岸河流,其原因是什么?而日本太平洋沿岸地区的水资源却显得较为紧张,原因又是什么?
33. 贵州位于我国地势阶梯的过渡地区,喀斯特地貌广布,地形崎岖破碎,由西南季风和东亚季风影响,形成“多雨少湖”的地域特征,根据下图回答问题。
(1)从自然环境角度,分析贵州缺水的原因。
(2)根据贵州缺水问题,兼顾经济发展和生态保护,提出合理建议。
2024武威凉州区高二上学期期中地理试题含解析: 这是一份2024武威凉州区高二上学期期中地理试题含解析,文件包含甘肃省武威市凉州区2023-2024学年高二上学期期中地理试题含解析docx、甘肃省武威市凉州区2023-2024学年高二上学期期中地理试题无答案docx等2份试卷配套教学资源,其中试卷共24页, 欢迎下载使用。
2024武威凉州区高三上学期第三次诊断考试地理试题含解析: 这是一份2024武威凉州区高三上学期第三次诊断考试地理试题含解析,共1页。试卷主要包含了单选题,综合题等内容,欢迎下载使用。
甘肃省武威市凉州区2023-2024学年高三上学期第三次诊断考试地理试题 (含解析): 这是一份甘肃省武威市凉州区2023-2024学年高三上学期第三次诊断考试地理试题 (含解析),共8页。试卷主要包含了单选题,综合题等内容,欢迎下载使用。

