河北省保定市部分高中2023-2024学年高一上学期9月月考生物试题
展开
这是一份河北省保定市部分高中2023-2024学年高一上学期9月月考生物试题,共14页。试卷主要包含了单选题,多选题,非选择题等内容,欢迎下载使用。
保定市高一年级 1+3 联考
生物试题
一、单选题(每小题 2 分 共 26 分)
1.目前,人类已经发现了 100 多种化学元素,它们参与了各种生物以及非 生物成分的组成。以下关于生物体内元素的说法正确的是( )
A.某些微量元素可以参与形成复杂化合物
B.组成细胞的各种元素都以化合物的形式存在
C.组成人和玉米的化学元素种类及含量均基本相同
D.人体活细胞中,数量最多的元素是氧元素
2.检测生物组织中的糖类、脂肪和蛋白质,下列说法错误的是( )
A.检测还原糖时,应将样本上清液的检测结果和样本上清液比较
B.向鸡蛋清稀释液中加入双缩脲试剂,摇匀后样液呈现紫色
C.斐林试剂与双缩脲试剂都由 NaOH和CuSO4组成,且使用方法也相同
D.花生子叶临时切片用苏丹Ⅲ染液染色,在显微镜下观察到橘黄色颗粒
3.农谚有云:“有收无收在于水,收多收少在于肥。”水和无机盐在农作 物的生长发育过程中发挥着重要的作用。下列关于水和无机盐的叙述,错误的是( )
A.农作物从外界吸收的磷酸盐可用于细胞内合成 DNA 和 RNA B.水分子可以与细胞膜上的水通道蛋白结合,以协助扩散的方式进出细胞
C.由于氢键的存在,水具有较高的比热容,有利于维持生命系统的稳定性
D.活性蛋白失去结合水后会改变空间结构,重新得到结合水后不能恢 复其活性
4.姜是一种兼具经济价值和食用价值的植物,含有粗纤维、蛋白质、核黄 素、铁、硒等,硒对乳腺癌、肝癌、皮肤癌、胃肠道癌等具有一定的治疗 作用。下列相关叙述错误的是( )
A.纤维素是一种多糖,是植物细胞壁的主要成分,使用纤维素酶可将其 破坏,它的合成与高尔基体有关
B.铁元素摄取不足,会引起人体患缺铁性贫血等疾病
C.烹饪后姜中的蛋白质因结构改变而易被蛋白酶水解
D.硒在生物体中的含量很低,属于微量元素,作用不重要
5.神经细胞通过其表面受体感受细菌毒素刺激,引起痛觉产生。为了生产 药物抑制细菌毒素诱导的痛觉,研究者设计了下图所示的药物,将特定药 物装载到纳米笼中,与膜一同构成药物颗粒。下列推测不正确的是( )
A.细菌毒素引起痛觉过程体现了细胞膜具有信息交流功能
B.提取的细胞膜可包裹纳米笼,与细胞膜具有流动性有关
C.膜表面受体分泌蛋白分泌到细胞外的过程存在膜的流动现象
D.上述药物颗粒用可破坏膜的表面活性剂处理后药效不变
6.耐盐碱水稻是指能在盐浓度 0.3%以上的盐碱地生长的水稻。现有未贴 标签的普通水稻和耐盐碱水稻植株若干,研究人员用一定浓度的 KNO3溶液 分别处理两种水稻根细胞加以鉴别,实验结果如右图,下列有关叙述正确的是( )
A.实验用的 KNO3溶液浓度应高于 0.3%,但低于耐盐碱水稻的细胞液 浓度
B.Ⅱ组水稻在 0~1 小时内,水分子渗入细胞的量大于水分子渗出细胞 的量
C.1 小时后,Ⅱ组水稻发生质壁分离复原的原因是 K+和 NO3 -开始进入 细胞
D.0~1 小时,耐盐水稻Ⅱ根细胞吸水能力逐渐增强
7.如图是在不同浓度溶液中成熟植物细胞的细胞液浓度随时间变化而变化 的曲线。下列关于甲、乙、丙、丁四图的叙述正确的是( )
A.甲图中 A~B 时间内植物细胞逐渐发生质壁分离,c 点时细胞液浓度 等于外界溶液的浓度
B.乙图中 b 点之后细胞液浓度下降速度减慢的原因可能是细胞壁的限 制
C.丙图中 A~B 时间内细胞液浓度大于外界溶液浓度=}#}
D.丁图可表示植物细胞质壁分离自动复原的过程,c 点后水分子开始进 入细胞
8.图中 X、Y、Z 是细胞中的三种有机化合物,X 为小分子物质,且是细胞 生命活动所需的主要能源物质,Y、Z 为构成细胞膜的成分。下列有关说法 正确的是( )
A.X 被人的红细胞吸收过程中需要载体蛋白,不需要能量
B.胆固醇可优先通过细胞膜进入细胞内,与 Y 有关
C.细胞膜会被蛋白酶分解,说明组成细胞膜的物质中有 Z D.细胞膜上的 Z 是可以运动的,而 Y 是静止的
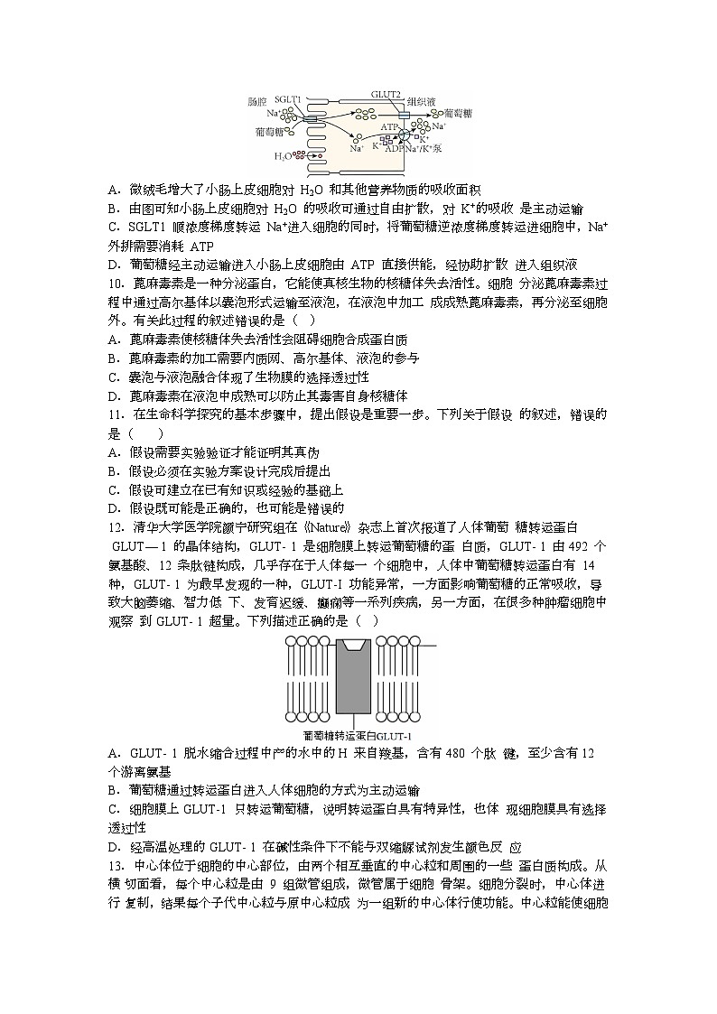
9.下图为小肠上皮细胞的结构和部分功能示意图,细胞膜的皱褶在细胞表 面形成许多面向肠腔的微绒毛,微绒毛上具有 Na + -葡萄糖同向共运载体 (SGLT1),Na+经 SGLT1 由胞外顺浓度梯度转运至胞内的同时葡萄糖由 胞外逆浓度梯度转运至胞内。基底膜上有葡萄糖转运体(GLUT2)和 Na+ - K+泵。下列相关叙述不正确的是( )
A.微绒毛增大了小肠上皮细胞对 H2O 和其他营养物质的吸收面积
B.由图可知小肠上皮细胞对 H2O 的吸收可通过自由扩散,对 K+的吸收 是主动运输
C.SGLT1 顺浓度梯度转运 Na+进入细胞的同时,将葡萄糖逆浓度梯度转运进细胞中,Na+外排需要消耗 ATP
D.葡萄糖经主动运输进入小肠上皮细胞由 ATP 直接供能,经协助扩散 进入组织液
10.蓖麻毒素是一种分泌蛋白,它能使真核生物的核糖体失去活性。细胞 分泌蓖麻毒素过程中通过高尔基体以囊泡形式运输至液泡,在液泡中加工 成成熟蓖麻毒素,再分泌至细胞外。有关此过程的叙述错误的是( )
A.蓖麻毒素使核糖体失去活性会阻碍细胞合成蛋白质
B.蓖麻毒素的加工需要内质网、高尔基体、液泡的参与
C.囊泡与液泡融合体现了生物膜的选择透过性
D.蓖麻毒素在液泡中成熟可以防止其毒害自身核糖体
11.在生命科学探究的基本步骤中,提出假设是重要一步。下列关于假设 的叙述,错误的是( )
A.假设需要实验验证才能证明其真伪
B.假设必须在实验方案设计完成后提出
C.假设可建立在已有知识或经验的基础上
D.假设既可能是正确的,也可能是错误的
12.清华大学医学院颜宁研究组在《Nature》杂志上首次报道了人体葡萄 糖转运蛋白 GLUT— 1 的晶体结构,GLUT- 1 是细胞膜上转运葡萄糖的蛋 白质,GLUT- 1 由 492 个氨基酸、12 条肽链构成,几乎存在于人体每一 个细胞中,人体中葡萄糖转运蛋白有 14 种,GLUT- 1 为最早发现的一种,GLUT-I 功能异常,一方面影响葡萄糖的正常吸收,导致大脑萎缩、智力低 下、发育迟缓、癫痫等一系列疾病,另一方面,在很多种肿瘤细胞中观察 到 GLUT- 1 超量。下列描述正确的是( )
A.GLUT- 1 脱水缩合过程中产的水中的 H 来自羧基,含有 480 个肽 键,至少含有 12 个游离氨基
B.葡萄糖通过转运蛋白进入人体细胞的方式为主动运输
C.细胞膜上 GLUT-1 只转运葡萄糖,说明转运蛋白具有特异性,也体 现细胞膜具有选择透过性
D.经高温处理的 GLUT- 1 在碱性条件下不能与双缩脲试剂发生颜色反 应
13.中心体位于细胞的中心部位,由两个相互垂直的中心粒和周围的一些 蛋白质构成。从横 切面看,每个中心粒是由 9 组微管组成,微管属于细胞 骨架。细胞分裂时,中心体进行 复制,结果每个子代中心粒与原中心粒成 为一组新的中心体行使功能。中心粒能使细胞 产生纤毛和鞭毛,并影响其 运动能力;在超微结构的水平上,调节着细胞的运动。下列关于中心体的 叙述正确的是 ( )
A.动物细胞如果中心体功能发生障碍,细胞有可能不能正常进行分裂
B.大肠杆菌含有中心体,使其产生大量纤毛和鞭毛
C.白细胞变形穿过血管壁吞噬抗原的运动与溶酶体有关,与中心体无 关
D.中心体异常会造成纤毛运动能力过强,使气管的病原体不易被清除, 从而易患慢性支气管炎
二、多选题(每小题 3 分 漏选得 1 分 共 15 分)
14.下列叙述,正确的是( )
A.大肠杆菌和蓝细菌在结构上有统一性,具体体现在它们都有细胞壁、 细胞膜、核糖体及相同类型的遗传物质等
B.蓝细菌与变形虫结构上的根本区别是前者有细胞壁,营养方式为自 养型,后者无细胞壁,营养方式为异养型
C.颤蓝细菌与发菜的共同点是都能进行光合作用,都不含叶绿体
D.细胞学说揭示了细胞的统一性和生物体结构的多样性
15.如图为不同化学元素组成的化合物示意图,以下说法正确的是( )
A.若图中①为某种化合物的基本组成单位,则①最可能是氨基酸
B.若②广泛分布在动物细胞内,则其一定是糖原
C.若③为生物大分子,则其彻底水解的产物最多为 6 种
D.④可以表示脂肪,苏丹Ⅲ染液可以将此物质染成橘黄色
16.细胞的结构和功能总是密切相关,并影响着细胞代谢。下列相关叙述 正确的是( )
A.叶绿体的外膜和内膜呈无色,便于类囊体薄膜吸收光能
B.细胞膜上存在着类似于核孔的通道蛋白,便于大分子物质的进出
C.洋葱鳞片叶外表皮细胞在失水时,原生质层向内收缩,细胞壁也会 向内收缩,便于质壁分离
D.动物细胞有丝分裂间期中心体倍增,便于在分裂期放出星射线
17.下表为甲同学用某浓度 KNO3溶液进行质壁分离实验时所测得的数据, 图为乙同学用另一浓度的 KNO3溶液进行质壁分离实验时所绘制的曲线图,
{}#}
下列分析正确的是( )
A.乙同学的实验进行到 T2时观察不到质壁分离现象,此时细胞液浓度 等于或大于外界溶液浓度
B.乙同学在实验进行到 T1时可观察到质壁分离现象,此时细胞液浓度 一定大于外界溶液浓度
C.甲同学实验进行到 8 min 时质壁分离达到平衡,滴加清水后发生质 壁分离复原
D.甲同学所用溶液浓度要大于乙同学
18.口服药物进入小肠后常见的转运方式主要包括细胞间途径(图中A)和 跨膜转运途径。跨膜转运途径分为被动转运(图中B)、摄入型转运体介导的跨膜转运(图中C) 及外排型药物转运体介导的跨膜转运(图中D)。OATP和 P-gD是两种膜转运蛋白。下列说法错误的是( )
A.药物分子通过图中 A、B、C、D 途径的转运均可体现细胞膜的选择透过性
B.药物跨膜转运方式与药物本身的性质有关,蛋白质类药物可通过 C途径吸收
C.当甲侧药物分子浓度低于乙侧并通过 C 途径跨膜转运时,OATP 的 构象会发生可逆性改变
D.抑制 P-gp 的功能并不能缓解药物吸收障碍而造成的口服药效降低
三、非选择题
19.近年来人们很关注健康问题,越来越多的人谈“胆固醇”色变。图甲 表示了人体细胞内胆固醇的来源及调节过程:(共 9 分)
(1)胆固醇可以在人体细胞中合成,场所是 ,它是构成 结构的重要成分。 (2)细胞中的胆固醇可以来源于血浆。人体血浆中含有某种低密度脂蛋白LDL(图乙),可将胆固醇转运到肝脏以外的组织细胞中,满足该细胞对胆 固醇的需要。
a、LDL 能够将包裹的胆固醇准确转运至靶细胞中,是 与靶细胞膜 上的 LDL 受体结合的结果。
b、LDL 通过图甲中途径① 方式进入靶细胞,形成网格蛋白包被的囊泡, 脱包被后与胞内体(膜包裹的囊泡结构)融合。胞内体内部酸性较强致,导致 LDL 与受体分离,胞内体形成含有受体的小囊泡,通过途径②回到细 胞膜被利用,该过程与细胞中膜结构的 特点有关。
(3)含有 LDL 的胞内体通过途径③增加胞内游离胆固醇的含量,途径③表 示的过程为 。(3 分)
(4)作为高血脂患者,是否要禁止摄入脂质食物? 。
20.下图是关于生物体细胞内部分有机化合物的概念图以及核酸的结构图。 请据图回答下列问题:(共 11 分)
(1)图 1 的有机物中共同含有的的化学元素是 。
(2)医生建议正常饮食中应该每天摄入一定量的维生素 D,请解释其中的科学道理: 。(2 分)
(3)小麦细胞中的 DNA与图1中的c相比,在分子结构上的特点是特有的五碳糖是 ,特有的碱基是 ;ATP 分子脱去 个 Pi 后是组成图 1中 c 的基本单位之一;写出图 2 中画圈部分结构的名称是 。并写出核酸的功能 。(2 分)
(4)燃烧等质量的糖类和脂肪,其中燃烧 的耗氧量更多,因此对于油料 作物种子在播种时应该 (深/浅)播。
21.2013 年诺贝尔生理医学奖授予了发现细胞内部囊泡运输调控机制的 三位科学家。甲图表示细胞通过形成囊泡运输物质的过程,乙图是甲图的局部放大。不同囊泡介导不同途径的运输。图中①~⑤ 表示不同的细胞结构, 请分析回答以下问题([ ]内填数字)(共 15 分)
(1)囊泡膜主要成分是 。图甲细胞质中的细胞器并非漂浮于细胞 质中,而是存在支持它们的网架结构,该结构被称为 。它是由 组 成,与 等生命活动密切相关(2 分)。
(2)以细胞“货物”分泌蛋白-----胰岛素为例:首先在某一种细胞器上合成了一段肽链后,这段肽链会与该细胞器一起转移到 [ ] 上继续合成,如甲图所示,包裹在囊泡 (填X或Y)中离开,到达[ ] 并与之融合成为其一部分,其中的蛋白质再进一步加工、折叠。接下来,然 后再由该细胞器膜形成包裹着蛋白质的囊泡,转运到细胞膜,最后经过乙 图所示过程,与细胞膜融合,分泌到细胞外。
(3)图甲中结构⑤中含有多种水解酶,可以吞噬并杀死侵入细胞的病毒或病菌,据此可知该结构的名称是 ;结构⑤除了具有上述功能外,还可以 。(2 分)
(4)乙图中的物质运输方式是否需要能量 (答是或否),细胞膜上载体 蛋白质合成相关的细胞器有 (填文字)(2 分),动物细胞中细胞器 与性激素的合成有关。
22.下图是物质出入细胞的示意图,图中 A、B、C 代表细胞膜上的分子或 结构,a~e 代表物质跨膜运输方式。据图回答以下问题:(共 10 分)
(1)生物膜的流动镶嵌模型认为, (填图中的字母)构成细胞膜的基 本支架,细胞内有用的成分不会轻易流失到细胞外, 这与细胞膜 (2 分)的功能有关。
(2)将有活性的洋葱表皮细胞放入大于细胞液浓度的 KNO3溶液中(此浓度 不会造成细胞死亡),细胞发生质壁分离复原现象,影响该细胞离子吸收 速率的因素有 (写出两条即可得分)(2 分)。
(3)图乙此时细胞液浓度 m 与外界溶液浓度 n 的关系是 。(2 分)
(4)图丙中 A 代表细胞膜上的转运蛋白。转运蛋白可以分为 蛋白和 通道蛋白两种类型。分子或离子通过通道蛋白时, (填“需要”或“不 需要”)与之结合。若图丙为胃黏膜上皮细胞的细胞膜,人在饮用雪碧 (内含葡萄糖)时,下列曲线与葡萄糖跨膜运输方式相符合的是 。
23.蓬等耐盐植物生活在靠近海滩或者海水与淡水汇合的区。耐盐植物能 够在盐胁迫逆境中正常生长,其根细胞独特的转运机制发挥了十分重要的 作用。如图是耐盐植物根细胞参与抵抗盐胁迫有关的结构示意图。
(1)盐碱地上大多数植物难以生长,主要原因是 。
(2)耐盐植物根细胞膜具有选择透过性的物质基础 (2 分)。当 盐浸入到根周围的环境时,Na+借助通道蛋白 HKT1 以 方式大量进入 根部细胞,同时抑制了 K +进入细胞,导致细胞中 Na+、K +的比例异常,影响蛋白质的正常合成从而影响植物生长。与此同时,根细胞会借助Ca2+调节Na+、K +转运蛋白的功能,进而调节细胞中Na+、K +的比例。由此推测,细胞质基质中的Ca2+对HKT1和AKT1的作用依次为 、 (填“激 活”或“抑制”),使细胞内的蛋白质合成恢复正常。另外,一部分离子 被运入液泡内,通过调节细胞液的渗透压促进根细胞吸水。
(3)图示中的各结构 H +浓度分布存在差异,该差异主要由位于 上的H + -ATP 泵逆浓度转运 H +来维持的。根据植物抗盐胁迫的机制,提出促进盐化土壤中耐盐作物增产的措施 (2 分)(答出一点即可)。
(4)有人提出,耐盐碱水稻根部成熟区细胞的细胞液浓度比普通水稻品种(生长在普通土壤上)的高。请利用质壁分离实验方法,分别测定耐盐碱水稻、普通水稻根部的成熟区细胞的细胞液浓度,相当于多少质量分数的蔗糖溶液。请简要写出实验设计思路 。(4 分)
{#{QQABaQCAggiAAgAAAQhCEQXSCEMQkBCACIoOxAAAIAAAwRNABCA=}#}
参考答案:
1.A
【详解】A、某些微量元素可以参与形成复杂化合物,如 Fe 是构成血红蛋白的元素,A 正 确;
B、组成细胞的各种元素大多数以化合物的形式存在,无机盐主要以离子形式存在,B 错误;
C、组成人和玉米的化学元素种类基本相同,含量差异很大,C 错误;
D、人体活细胞中,数量最多的元素是氢元素,D 错误。
2.C
【详解】A、检测还原糖时,取 2mL 样本上清液,加入 2mL 本尼迪特试剂(斐林试剂), 振荡试管,使样本与本尼迪特试剂(斐林试剂)混合均匀,然后将试管置于热水浴中加热
2~3min 与样本上清液比较,观察颜色变化并记录下来,A 正确;
B、鸡蛋清稀释液中富含蛋白质,向其中加入双缩脲试剂,摇匀后样液呈现紫色,B 正确;
C、斐林试剂与双缩脲试剂都由 NaOH 和 CuSO4组成,但两者 CuSO4浓度不同,其中斐林 试剂乙液为 0.05g/mLCuSO4溶液,双缩脲试剂 B 液为 0.01g/mLCuSO4溶液;两者的使用方 法也不一样:斐林试剂是甲、乙液混合后再使用,双缩脲试剂则是先向待鉴定材料加入 A
液摇匀后,再加入试剂 B 液,C 错误;
D、苏丹Ⅲ染液可用于检测脂肪,花生子叶临时切片中富含脂肪,用苏丹Ⅲ染液染色,在 显微镜下观察到橘黄色颗粒,D 正确。
3.B
【详解】A、DNA 和 RNA 的元素组成均为 C、H、O、N、P,含有磷元素,故农作物从外 界吸收的磷酸盐可用于细胞内合成 DNA 和 RNA,A 正确;
B、水分子可以通过自由扩散或协助扩散的方式进出细胞,当借助水通道蛋白以协助扩散 的方式进出细胞时,水分子不需要与水通道蛋白结合,B 错误;
C、由于水分子的极性,一个水分子的氧端靠近另一水分子的氢端时,它们之间的静电吸 引作用就形成一种弱的引力,这种弱的引力称为氢键;氢键的存在,使水有较高的比热容, 使水的温度不易发生改变,有利于维持生命系统的稳定,C 正确;
D、蛋白质失活后,其活性不能恢复,D 正确。
4.D
【详解】A、纤维素,是细胞壁的主要成分,用纤维素酶可破坏细胞壁,,纤维素的合成与 高尔基体有关,A 正确;
B、铁元素参与构成血红蛋白,铁元素摄取不足,会引起人体患缺铁性贫血等疾病,B 正确;
C、烹饪时姜中的蛋白质会因高温而发生结构改变,结构变得伸展,松散,容易被蛋白酶 水解,C 正确;
D、生物体中的微量元素虽然含量很低,但是在生命活动中的作用很重要,D 错误。
5.D
【详解】A、神经细胞通过其表面受体感受细菌毒素刺激,引起痛觉产生,涉及到信号分 子与受体结合传递信息,体现了细胞膜的信息交流功能,A 正确;
B、提取的细胞膜可包裹纳米笼,涉及到的是膜的融合,利用了膜具有一定的流动性这个 结构特点,B 正确;
C、膜表面受体通过胞吐分泌到细胞外,该过程存在膜的流动现象,C 正确;
D、上述药物颗粒是被膜包裹的,用可破坏膜的表面活性剂处理后药效会改变,D 错误;
6.A
【分析】在一定浓度 KNO3中,Ⅰ组水稻原生质体体积增大,说明发生了渗透吸水,即是 耐盐碱水稻,而Ⅱ组水稻原生质体体积先下降后上升,说明先失水发生质壁分离,后复原,细胞液浓度较小,是普通水稻。
【详解】A、耐盐碱水稻是指能在盐浓度 0.3%以上的盐碱地生长的水稻,该实验需要对未 贴标签的普通水稻和耐盐碱水稻植株进行鉴别,故实验用的 KNO3溶液浓度应高于 0.3%, 图中曲线显示,Ⅰ组水稻吸水,是耐盐碱水稻,说明 KNO3溶液浓度低于耐盐碱水稻细胞 液浓度,A 正确;
B、在 0~1 小时内,Ⅱ组水稻失水,水分子渗入细胞的量小于水分子渗出细胞液的浓度,
B 错误;
C、K+和 NO3 -一直可以进入Ⅱ组水稻,并未 1 小时后开始,C 错误;
D、Ⅰ组水稻发生了渗透吸水,是耐盐碱水稻,而Ⅱ组水稻原生质体体积先下降后上升, 说明先失水发生质壁分离后复原,细胞液浓度较小,是普通水稻,在 0~1 小时内,Ⅱ组水 稻失水细胞吸水能力增强,D 错误。 故选 A。
7.B
【详解】A、甲图中 A~B 时间内细胞液浓度逐渐变小,细胞吸水,不会发生质壁分离,C
点既不吸水也不失水,细胞液浓度等于外界溶液的浓度,A 错误;
B、乙图中 b 点之后细胞液浓度减小速度减慢,即植物细胞吸水速率减慢,原因可能是细胞 壁的限制,B 正确;
C、丙图中 A~B 时间内细胞液浓度逐渐变大,细胞失水,细胞液浓度小于外界溶液浓度,
C 错误;
D、图丁中,细胞液浓度先变大后变小,可表示细胞发生质壁分离后又自动复原的过程,c
点之前即有水分子进入细胞,D 错误。
8.A
【详解】A、分析题图:X 为小分子物质,且是细胞生命活动所需的主要能源物质,X 是葡 萄糖,人的成熟红细胞吸收葡萄糖的方式为协助扩散,需要载体蛋白,不需要能量,A 正 确;
B、分析题图:Y、Z 是构成细胞膜的成分,Y 的组成元素为 C、H、O、N,Y 是蛋白质;
Z 的组成元素为 C、H、O、N、P,Z 是磷脂,胆固醇可优先通过细胞膜进入细胞内,与
Z(磷脂)有关,B 错误;
C、蛋白酶能催化蛋白质水解,蛋白酶能破坏细胞膜的结构,说明细胞膜含有 Y(蛋白 质)物质,C 错误;
D、细胞膜上的 Z(磷脂)是可以运动的,而大多数 Y(蛋白质)也是运动的,D 错误。
9.D
【详解】A、微绒毛可以增大小肠上皮细胞的吸收面积,进而有利于小肠绒毛上皮细胞对
H2O 和其他营养物质的吸收,A 正确;
B、结合图示可知,小肠上皮细胞对 H2O 的吸收不消耗能量,也不需要载体,因此为自由 扩散,对 K+的吸收消耗能量,是主动运输,B 正确;
C、小肠上皮细胞通过同向共运载体(SGLT1)从高浓度的肠腔吸收 Na+,是协助扩散,
Na+ -K+泵泵出 Na+需消耗 ATP,为主动运输,C 正确;
D、葡萄糖经主动运输进入小肠上皮细胞由 Na+的浓度差提供动力,并不直接消耗 ATP,其 运输到组织液为协助扩散,D 错误。
10.C
【详解】A、蛋白质的合成场所是核糖体,故蓖麻毒素使核糖体失去活性会阻碍细胞合成 蛋白质,A 正确;
B、据题干信息可知,蓖麻毒素是一种分泌蛋白,故其加工需要内质网、高尔基体,此外其成熟需要在液泡中进行加工,B 正确;
C、囊泡与液泡融合体现了生物膜的流动性,C 错误;
D、因蓖麻毒素能使真核生物的核糖体失去活性,故蓖麻毒素在液泡中成熟可以防止其毒 害自身核糖体,D 正确。
11.B
【详解】 A 、实验假设需要实验验证才能证明其真伪, A 正确;
B 、假设必须在确定命题完成后提出,假设后再设计实验方案, B 错误;
C 、假设可建立在已有知识或经验的基础上, C 正确;
D 、实验假设既可能是正确的,也可能是错误的,需要实验验证, D 正确。
12.C
【详解】A、GLUT—1 由 492 个氨基酸,12 条肽链构成,脱水缩合过程中形成 480 个肽键, 也失去了 480 个水,而所形成的水,其 H 来自于羧基和氨基,游离的羧基和氨基至少各 12个,A 错误;
B、葡萄糖通过转运蛋白进入人体细胞,有可能是主动运输或协助扩散,这两种方式都需 要载体蛋白的协助,B 错误;
C、细胞膜上 GLUT-1 只转运葡萄糖,说明转运蛋白具有特异性,而通过 GLUT-1 蛋白只转 运葡萄糖进入细胞,体现了细胞膜具有选择透过性,即需要的葡萄糖可以通过,其他则不 能通过,C 正确;
D、蛋白质与双缩脲试剂反应的本质是碱性环境下的铜离子与肽键反应,经高温处理的 GLUT- 1 的空间遭到破坏,而其肽键未被破坏,仍可在碱性条件下,与双缩脲试剂反应, 生成紫色,D 错误。
13.A
【详解】A、中心体存在于动物细胞和低等植物细胞中,与细胞的有丝分裂有关,动物细 胞如果中心体功能发生障碍,细胞将不可能进行正常有丝分裂,A 正确;
B、中心体存在于动物细胞和低等植物细胞中,大肠杆菌不含中心体,B 错误;
C、白细胞分解病原体的过程与溶酶体有关,白细胞的运动与中心体有关,C 错误;
D、中心体异常会造成纤毛运动能力过弱,会使气管的病原体不易被清除,从而易患慢性 支气管炎,D 错误。
14.AC
【详解】A、大肠杆菌和蓝细菌都是原核生物,它们在结构上具有统一性,如它们都有细 胞壁、细胞膜、核糖体及相同类型的遗传物质(DNA)等,A 正确;
B、蓝细菌是原核生物,变形虫是真核生物,原核细胞和真核细胞在结构上最大的差异是 原核细胞没有成形的细胞核,B 错误;
C、颤蓝细菌和发菜都是原核生物中的蓝细菌,其细胞中不含叶绿体,C 正确;
D、细胞学说揭示了细胞的统一性和生物体结构的统一性,并没有揭示生物体结构的多样 性,D 错误。
15.ACD
【详解】A、①的基本组成元素是 C、H、O、N,若①为某种化合物的基本组成单位,则 ①最可能是氨基酸,A 正确;
B、糖原只分布在动物的肝脏和肌肉细胞内,B 错误;
C、③的组成元素是 C、H、O、N、P,若③为生物大分子,则为核酸,其彻底水解的产物 为五碳糖、4 种碱基和磷酸,最多为 6 种,C 正确;
D、④的组成元素是 C、H、O,该化合物可能是糖类或脂肪,若为脂肪,苏丹Ⅲ染液可以 将此物质染成橘黄色,D 正确。ABCA=}#}
16.ACD
【详解】A、叶绿体的外膜和内膜呈无色,有利于类囊体薄膜吸收光能,A 正确;
B、通道蛋白不是大分子物质进出通道,如水通道蛋白是协助水分进出细胞的,B 错误;
C、质壁分离时,细胞壁也会向内收缩,C 正确;
D、动物细胞有丝分裂间期中心体倍增,同时中心体能放出星射线形成纺锤体,D 正确。
17.ABD
【详解】A、乙同学在实验进行到 T2时观察不到质壁分离现象,但此时细胞液浓度等于或 大于外界溶液浓度,A 正确;
B、乙同学在实验进行到 T1时,观察到细胞质壁分离正在复原,所以细胞液浓度大于外界 溶液浓度,B 正确;
C、甲同学实验进行到 4~6 min 时,质壁分离达到平衡,但由 KNO3溶液浓度过高,甲同 学所做实验结果细胞死亡,不能发生质壁分离复原,C 错误;
D、甲同学实验进行到 4~6 min 时,质壁分离达到平衡,但由 KNO3溶液浓度过高,甲同 学所做实验结果细胞死亡,不能发生质壁分离复原,而乙同学所做实验结果发生了质壁分 离复原,所以甲同学所用溶液浓度要大于乙同学,D 正确。
18.ABD
【详解】A、图中 A 途径为细胞间途径,不是跨膜转运途径,不能体现细胞膜的选择透过 性,A 错误; B、药物跨膜转运方式与药物本身的性质有关,但是蛋白质类药物不可口服,不可能通过 C途径吸收,B 错误;C、当甲侧药物分子浓度低于乙侧,即逆浓度运输,需要载体蛋白并消耗能量,可通过 C 途径跨膜转运,转运过程中 OATP(载体蛋白)的构象会发生改变,转运结束构象恢复,C正确;
D、P-gp 可以把药物从上皮细胞中排出到肠腔,限制药物的吸收,从而造成药物口服生物 利用度降低,因此抑制 P-gp 的功能可缓解药物吸收障碍而造成的口服药效降低,D 错误。
19. 内质网 细胞膜 a、载脂蛋白 B b、胞吞 流动性 含有 LDL 的胞内体进入溶 酶体,被水解酶降解,胆固醇释放到细胞质基质 否
【详解】(1)脂质是在内质网上合成的,细胞膜的主要成分是磷脂和胆固醇,故胆固醇可 以在细胞中合成,场所是内质网,它是构成细胞膜结构的重要成分。
(2)a.通过对图乙分析可知,LDL 能够将包裹的胆固醇准确转运至靶细胞中,是载脂蛋 白 B 与靶细胞的胞膜上的 LDL 受体结合的结果。b.质膜能向细胞内形成凹陷,吞食外围的液体或固体的小颗粒叫做胞吞,从图甲分析可知,LDL 通过图甲中途径①胞吞方式进入靶细胞;细胞膜的结构特点是细胞膜具有一定的流动 性,结合题意可知,胞内体内部酸性较强致,导致 LDL 与受体分离,胞内体形成含有受体 的小囊泡,通过途径②回到细胞膜被利用,该过程与细胞中膜结构的流动性特点有关。
(3)含有 LDL 的胞内体通过途径③增加胞内游离胆固醇的含量,途径③表示的过程为含 有 LDL 的胞内体进入溶酶体,被水解酶降解,胆固醇释放到细胞质基质。
(4)脂质与细胞正常的生命活动息息相关,高血脂患者需要保证适量摄入脂质食物的来维 持细胞的正常生理活动,同时还需要提高身体素质,听从医嘱合理安排饮食等。故作为高 血脂患者,不能禁止摄入脂质食物,而应该少量摄入优质脂质,遵医嘱吃降血脂药物,注 意科学饮食,适度锻炼。
20.(1)C、H、O
(2)维生素 D 能够促进肠道对钙和(磷)的吸收
(3) 脱氧核糖, T(胸腺嘧啶) 2 胸腺嘧啶脱氧核苷酸 核酸是细胞内携带遗传信息的物质,在生物体的遗传、变异和蛋白质的生物合成中具有极其重要的作用
(4) 脂肪 浅
【详解】(1)C、H、O、N、是脂质、糖类、蛋白质和核酸都含有的化学元素。
(2)医生建议缺钙的婴幼儿在服用钙片的同时,还要服用少量的鱼肝油,有助于钙的吸收。 这是因为鱼肝油中含有适量的维生素 D,维生素 D 能够促进钙的吸收。
(3) c 是 RNA,DNA 分子结构上的特点是特有的五碳糖是脱氧核糖,特有的碱基是 T (胸腺嘧啶);ATP 分子脱去 2 个 Pi 后是组成 RNA 的基本单位之一;写出图 2 中含有 T(胸腺嘧啶)故图 2 表示 DNA 分子一条链,画圈部分结构的名称为胸腺啼啶脱氧核苷酸。
(4)等质量的糖类和脂肪,脂肪含 H 量更多,燃烧时脂肪的耗氧量更多,油菜、花生种 子中脂肪含量高,脂肪中氢的比例高,氧的比例低,种子有氧呼吸会消耗更多的氧气,浅 播时氧气供应充足,因此对于油料作物种子在播种时应该浅播。
21.(1) 脂质和蛋白质(磷脂和蛋白质) 细胞骨架 蛋白质纤维 与细胞运动、分裂、 分化以及物质运输、能量转化、信息传递等生命活动密切相关
(2) ③ 内质网 X ④ 高尔基体
(3) 溶酶体 分解衰老、损伤的细胞器
(4) 是 核糖体、内质网、高尔基体、线粒体 内质网
【详解】(1)囊泡膜的主要成分和细胞膜相同,主要成分是脂质和蛋白质。细胞膜、核膜、 细胞器膜共同构成细胞的生物膜系统。图甲细胞质中的细胞器并非漂浮于细胞质中,而是 存在支持它们的网架结构,该结构被称为细胞骨架,是由蛋白质纤维组成的。
(2)以细胞“货物”分泌蛋白-----胰岛素为例,首先在某一种细胞器,即核糖体上合成了 一段肽链后,这段肽链会与该细胞器一起转移到③内质网上继续合成,如甲图所示,包裹 在囊泡 X 中离开,到达④高尔基体并与之融合成为其一部分,其中的蛋白质再进一步加工、 折叠。接下来,然后再由该细胞器膜形成包裹着蛋白质的囊泡,转运到细胞膜,最后经过 乙图所示过程,与细胞膜融合,分泌到细胞外,分泌蛋白合成和分泌过程中需要消耗线粒 体提供的能量。
(3)图甲中结构⑤为溶酶体,其中含有多种水解酶,可以吞噬并杀死侵入细胞的病毒或病 菌,因为被称为消化车间,结构⑤除了具有上述功能外,还可以分解衰老、损伤的细胞器, 进而维持细胞内部环境的稳定。 (4)图乙是胞吞、胞吐过程,该过程需要消耗能量,且主要依赖于细胞膜的流动性.细胞 膜上载体蛋白合成与分泌蛋白的形成类似,涉及的细胞器有核糖体、内质网、高尔基体, 以及线粒体负责提供能量;性激素属于脂质,脂质的合成与内质网有关。
22.(1) B 控制物质进出细胞
(2)能量、载体蛋白的种类或载体蛋白的数量、离子浓度
(3)m<n、m>n 或 m=n(或不能确定)
(4) 载体蛋白 不需要 D
【分析】题图分析:A 表示蛋白质,B 表示磷脂双分子层,C 表示糖蛋白,只分布在细胞 膜外侧。a、e 代表主动运输,其中 a 表示运进细胞,e 表示运出细胞;b 的运输方向是高浓 度一侧运输到低浓度一侧,不需要载体和能量,表示自由扩散运进细胞;c、d 运输方向是 高浓度一侧运输到低浓度一侧,需要载体,不需要能量,表示协助扩散,其中 c 通过通道 蛋白,d 通过载体蛋白。
【详解】(1)该图为细胞膜的流动镶嵌模型,属于物理模型。生物膜的流动镶嵌模型认为: 磷脂双分子层(B)是构成细胞膜的基本支架,由于细胞膜能控制物质进出细胞,所以细 胞内有用的成分不会轻易流失到细胞外。
(2)离子通过主动运输的方式被细胞吸收,主动运输需借助载体蛋白协助及细胞产生的能 量提供动力,所以影响该细胞离子吸收速率的因素有能量、载体蛋白种类和数量、被运输 的离子浓度。 (3)图乙是显微镜下观察到的某一时刻的洋葱鳞片叶的外表皮细胞,此时细胞可能已经死 亡或者处在渗透平衡状态,也可能正处理吸水过程或失水过程,因此无法确定它此时与外 界溶液的浓度关系。 (4)转运蛋白可以分为载体蛋白和通道蛋白两种类型。分子或离子通过通道蛋白时,不需 要与之结合,所以通道蛋白的构象不发生改变。小肠上皮细胞以主动运输方式吸收葡萄糖, 可用图丙中 a 表示。主动运输 要载体蛋白协助、需要细胞提供能量,受多个因素影响,且 细胞有氧呼吸无氧呼吸都能提供能量,D 符合题意,ABC 不符合题意,故选 D。
23.(1)土壤溶液浓度大于植物根部细胞细胞液浓度
(2) 细胞膜上转运蛋白的种类和数量或转运蛋白空间结构的变化(缺一不得分) 协助扩 抑制 激活
(3) 细胞膜及液泡膜 增施钙肥(增加土壤中 Ca2+浓度或通过灌溉稀释土壤浓度)等
(4)配制一系列浓度梯度的蔗糖溶液,分别取耐盐碱水稻根的成熟区细胞和普通水稻根的成 熟区细胞,进行质壁分离实验,观察对比两种植物细胞在每一浓度下发生质壁分离的情况 (实验完整才得分)
【详解】(1)由于盐碱地含盐量高,土壤溶液浓度大于植物根部细胞细胞液浓度,导致植 物无法从土壤中获得充足的水分甚至萎蔫,大多数植物难以在盐碱地生长。
(2)细胞膜上转运蛋白的种类和数量是耐盐植物根细胞膜具有选择透过性的基础;据题意 可知,在高盐胁迫下,当盐浸入到根周围的环境时,Na+从高浓度的土壤溶液进入低浓度的细胞内,借助通道蛋白 HKT1 以协助扩散方式大量进入根部细胞;根据题意,蛋白质合成受影响是由于 Na+大量进入细胞,K+进入细胞受抑制,导致细胞中 Na+/K+的比例异常造成 的。由图可知,HKT1 能协助 Na+进入细胞,AKT1 能协助 K+进入细胞。要使细胞内的蛋白质合成恢复正常,则细胞质基质中的 Ca2+抑制 HKT1运输 Na+、激活 AKT1运输K+,使细胞中 Na+ /K+的比例恢复正常;同时,一部分离子被运入液泡内,导致细胞液的渗透压升高,促进根细胞吸水。
(3)由图可知,H+ -ATP 泵位于细胞膜和液泡膜上。根据图中 Ca2+调控植物抗盐胁迫的机 制可知,农业上促进盐化土壤中耐盐作物增产可采取适当增施钙肥(增加土壤中 Ca2+浓度或 通过灌溉稀释土壤浓度)的措施。
(4)耐盐碱水稻根部细胞的细胞液浓度比一般水稻品种(生长在普通土壤上)的高。实验设 计时遵循对照原则和单一变量原则,利用质壁分离实验方法设计实验进行验证,可以通过 设置一系列不同浓度的外界溶液, 去培养各自的根细胞,观察比较每一浓度下发生质壁分 离的情况,从而得出结论,因此其实验设计思路是:配制一系列浓度梯度的蔗糖溶液,分 别取耐盐碱水稻根的成熟区细胞和普通水稻根的成熟区细胞,进行质壁分离实验,观察对 比两种植物细胞在每一浓度下发生质壁分离的情况。
{#{QQABaQCAggiAAgAAAQhCEQXSCEMQkBCACIoOxAAAIAAAwRNABCA=}#}
相关试卷
这是一份河北省保定市部分高中2023-2024学年高一上学期12月考试生物试卷(含答案),共13页。试卷主要包含了单选题,多选题,读图填空题等内容,欢迎下载使用。
这是一份2023-2024学年河北省保定市部分高中高一上学期9月月考试题生物含答案,共19页。试卷主要包含了单选题,多选题,非选择题等内容,欢迎下载使用。
这是一份河北省保定市部分高中2023-2024学年高二上学期10月月考生物试题,共14页。试卷主要包含了单项选择题,三道防线,非选择题等内容,欢迎下载使用。

