2023-2024 部编版初中历史 九年级上册 第一、二单元 单元整合 同步练习
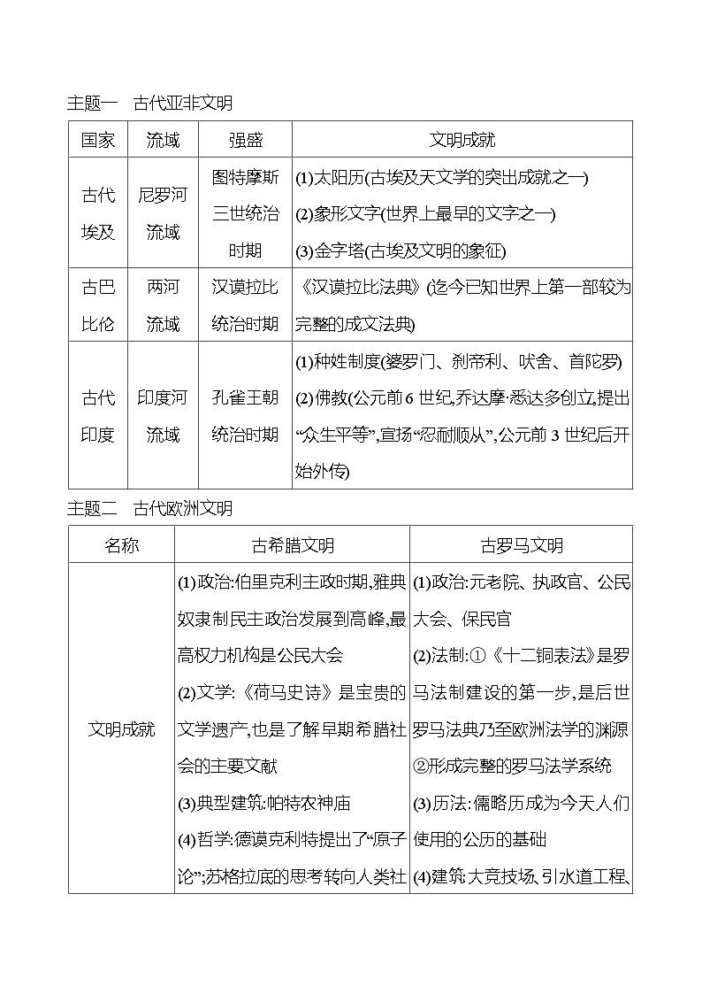
展开九年级上册 第一、二单元 单元整合 主题一 古代亚非文明国家流域强盛文明成就古代埃及尼罗河流域图特摩斯三世统治时期(1)太阳历(古埃及天文学的突出成就之一)(2)象形文字(世界上最早的文字之一)(3)金字塔(古埃及文明的象征)古巴比伦两河流域汉谟拉比统治时期《汉谟拉比法典》(迄今已知世界上第一部较为完整的成文法典)古代印度印度河流域孔雀王朝统治时期(1)种姓制度(婆罗门、刹帝利、吠舍、首陀罗)(2)佛教(公元前6世纪,乔达摩·悉达多创立,提出“众生平等”,宣扬“忍耐顺从”,公元前3世纪后开始外传)主题二 古代欧洲文明名称古希腊文明古罗马文明文明成就(1)政治:伯里克利主政时期,雅典奴隶制民主政治发展到高峰,最高权力机构是公民大会(2)文学:《荷马史诗》是宝贵的文学遗产,也是了解早期希腊社会的主要文献(3)典型建筑:帕特农神庙(4)哲学:德谟克利特提出了“原子论”;苏格拉底的思考转向人类社会;亚里士多德是一位百科全书式的学者(1)政治:元老院、执政官、公民大会、保民官(2)法制:①《十二铜表法》是罗马法制建设的第一步,是后世罗马法典乃至欧洲法学的渊源②形成完整的罗马法学系统(3)历法:儒略历成为今天人们使用的公历的基础(4)建筑:大竞技场、引水道工程、凯旋门和万神庙共同点都属于海洋文明,工商业发达主题三 比较东西方文明项目东方文明西方文明文明类型大河文明海洋文明代表古代埃及、古代印度、古代两河流域、古代中国文明古希腊、古罗马文明差异地理环境诞生于大江大河流域诞生于临海地区经济一般发展农耕经济一般发展对外贸易,工商业较发达政治多是奴隶制君主专制多是奴隶制民主政治文化稳定持重,推崇道德,思想保守,不崇尚扩张富有对外开拓精神相同点都产生了重要的文明成果,都对人类文明的发展产生了重大影响 人类社会,是一个文明不断发展进步的社会,也是一个多种文明百花盛开、争奇斗艳的社会。阅读下列材料,回答问题。【亚非文明】材料一 据说埃及的农民们在建造这些金字塔时热情很高,相信他们正在为一位能决定他们共同幸福的神建造宅邸……也许还可以设想,无论埃及的农民们对建造金字塔有无热情,他们在这件事上没有选择的余地……每个村社还得派男子服徭役,即强制性劳役,金字塔就是这些劳工最著名的劳动成果。——摘自[美]斯塔夫里阿诺斯《全球通史: 从史前史到21世纪》材料二 下列译文源于图中的石柱第25条 任何房屋失火,前来救火的自由民觊觎屋主之财产而取其任何财物者,此人应投于火中。……第203条 倘自由民之子打与之同等的自由民之子,如此应赔银一明那。第205条 倘自由民之奴隶打自由民之子之颊,此应割其一耳。……第282条 倘奴隶告其主人云“你非吾之主人”,则此主人应证实其为自己之奴隶,而后其主人得割其耳。材料三 杀害婆罗门者应损毁自己,并3次投入火中。杀1个刹帝利,(应立誓)守戒6年,并交出1 000头母牛和1头公牛。杀1个吠舍,(应同样立誓)守戒3年,并交出100头母牛和1头公牛。杀1个首陀罗,(应同样立誓) 守戒1年,并交出10头母牛和1头公牛。——摘自古代印度法律条文(1)材料一中“能决定他们共同幸福的神”是何身份?根据材料一并结合所学,分析促使金字塔成功修建的因素。答:埃及法老或者国王;古埃及国王拥有无限权力,可驱使劳动人民建造金字塔,劳动人民的智慧和汗水。(符合题意言之成理即可)(2)材料二图片中展示的文物属于哪种史料类别? 根据译文内容可以得到关于古巴比伦社会的哪些信息?答:实物史料;自由民与奴隶的地位不平等,注重保护私有制,法律维护的是奴隶主利益。(其他答案符合题意、意思相近亦可)(3)根据材料三,由低到高列出上述四个等级的名称。并结合所学知识,谈谈这四个等级之间有着怎样的关系。答:首陀罗、吠舍、刹帝利、婆罗门;各等级之间贵贱分明,世代相袭,不得通婚。【欧洲文明】材料四 雅典民主政治的社会基础是自由民。据估计,公元前431年,雅典全部人口为40万,其中自由民16.8万,外邦人3.2万,奴隶20万。而自由民中,妇女也被排除于民主的殿堂之外。——摘编自N.G.L.哈蒙德《希腊史:迄至公元前322年》(4)根据材料四指出,雅典民主政治的社会基础是什么。公元前5世纪中后期雅典的改革产生了什么影响?依据材料四,结合所学知识指出雅典民主政治的实质。答:自由民;奴隶制民主政治发展到高峰;奴隶制民主政治。材料五 人类文明存在多元性、发展不平衡性的特点。世界各地区、各民族共同推动了人类文明的进步,他们创造的文明是人类的共同财富。——摘编自《初中历史课程标准》(5)根据材料五,谈谈我们应该如何对待不同国家、地区的文明。答:我们应该尊重不同文明的发展成果,尊重文明的多样性。(言之有理即可)

