中考化学一轮复习考点过关练习考点01 物质的变化和性质(含解析)
展开
这是一份中考化学一轮复习考点过关练习考点01 物质的变化和性质(含解析),共22页。试卷主要包含了 物理变化与化学变化, 物理性质与化学性质, 物质的性质与用途间的关系,D; B; A; C; ,1%),7% B等内容,欢迎下载使用。
考点01 物质的变化和性质
命题趋势
物质的变化和性质是中考的必考的知识点,该考点的命题主要是通过创设相关问题情景或图表信息等,来考查学生对化学变化和物理变化的判别方法的理解和掌握情况,以及阅读、分析、推断能力和对知识的迁移能力。经常将其与“化学变化的基本特征、物理变化的特点、物理性质、化学性质、变化时的现象和能量的变化”等相关知识联系起来,内容比较接近生活实际。中考将保持这一特点,综合初中阶段的各个知识,结合生活实例考查这一知识点的可能性较大。
考查重点
1. 物理变化与化学变化。
2. 物理性质与化学性质。
3. 物质的性质与用途间的关系。
重点考向
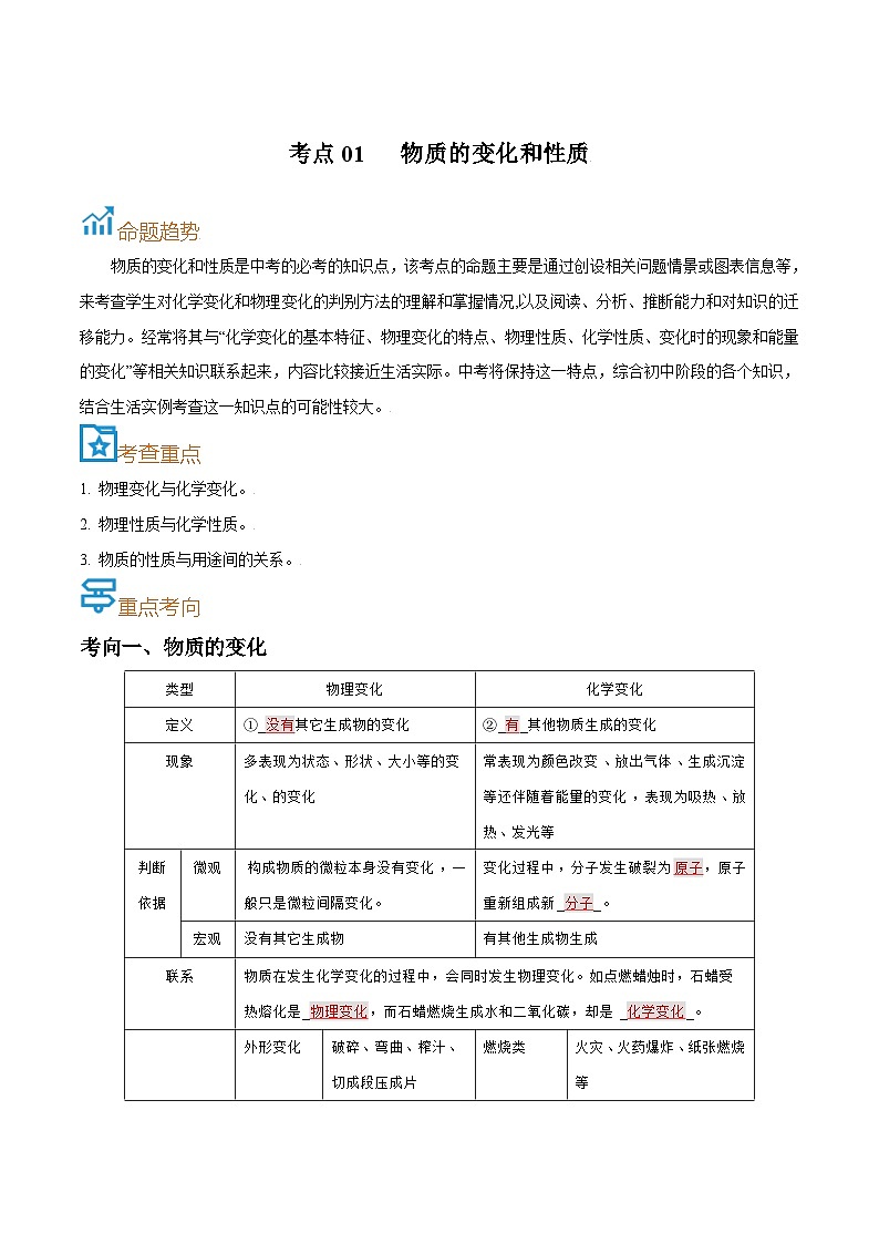
考向一、物质的变化
类型
物理变化
化学变化
定义
①_没有其它生成物的变化
②_有_其他物质生成的变化
现象
多表现为状态、形状、大小等的变化、的变化
常表现为颜色改变、放出气体、生成沉淀等还伴随着能量的变化,表现为吸热、放热、发光等
判断
依据
微观
构成物质的微粒本身没有变化,一般只是微粒间隔变化。
变化过程中,分子发生破裂为原子,原子重新组成新_分子_。
宏观
没有其它生成物
有其他生成物生成
联系
物质在发生化学变化的过程中,会同时发生物理变化。如点燃蜡烛时,石蜡受热熔化是_物理变化,而石蜡燃烧生成水和二氧化碳,却是_化学变化_。
举例
外形变化
破碎、弯曲、榨汁、切成段压成片
燃烧类
火灾、火药爆炸、纸张燃烧等
状态变化
熔化(融化)、蒸发、升华、液化、凝华、凝固、挥发等
变质类
发酵、酿酒、发霉、腐烂等
实验操作类
蒸馏、过滤、溶解、稀释、海水晒盐等
锈蚀类
铁生锈、铜绿生成等
其他
吸附、灯泡通电发光等
其他
光合作用、呼吸作用
易错警示
1. 将外观现象不明显的变化归为物理变化,把有发光放热现象的归为化学变化。
【例1】下列变化属于化学变化的是( )。
A. 汽油挥发 B. 食物霉变
C. 冰雪融化 D. 灯泡发光
【答案】B
【解析】汽油挥发的过程中只是状态发生改变,没有新物质生成,属于物理变化,故A选项错误;食物霉变过程中有新物质生成,属于化学变化,故B选项正确;冰雪融化过程中只是状态发生变化,没有新物质生成,属于物理变化,故C选项错误;灯泡发光过程中只是电能转变为光能和热能,没有新物质生成,属于物理变化,故D选项错误;故选B。
【误区警示】 此题中有些同学可能会认为有发光放热现象的都是化学变化,误将灯泡发光判断为化学变化。
2. 误认为爆炸一定是化学变化。
【例2】下列变化属于化学变化的是( )。
A. 钢铁生锈 B. 轮胎爆裂
C. 蔗糖溶解 D. 干冰升华
【答案】A。
【解析】A. 钢铁生锈,生成了一种红棕色的新物质铁锈,主要成分是氧化铁,有新物质生成,属于化学变化,故A正确;B. 轮胎爆裂是由于压强大,轮胎承受不住压力造成的,没有新物质生成,属于物理变化,故B错;C. 蔗糖溶解只是蔗糖与水的混合,没有新物质生成,属于物理变化,故C错;D. 干冰升华是由固态直接变为气态,没有新物质生成,属于物理变化,故D错。故选A。
【误区警示】 此题易错选B。易错的原因在于:混淆了“爆炸”和“化学爆炸”这两个概念,实际上爆炸既包括化学爆炸又包括物理爆炸。车轮爆胎无新物质生成,所以属于物理爆炸。
【例3】下列属于化学变化的是( )。
【答案】D
【解析】A. 通过移走硅原子构成文字,该过程中没有新物质生成,属于物理变化;
B. 对着干燥的玻璃片哈气的过程中只是水蒸气的状态发生改变,没有新物质生成,属于物理变化;
C. 用高分子分离膜淡化海水是将海水中的水分离出来,没有新物质生成,属于物理变化;
D. 蜡烛刚熄灭时产生的白烟是石蜡的固体小颗粒,点燃白烟,白烟燃烧过程中有新物质二氧化碳等生成,属于化学变化。故选D。
知识拓展
Ø 硫酸铜和氢氧化钠反应生成了蓝色的硫酸铜沉淀;镁条燃烧时发出耀眼的强光,并放出大量的热;石灰石与稀盐酸反应生成无色气体;氢氧化钠能使酚酞试液变红。
Ø 观察现象时要注意观察反应前、反应中和反应后。
Ø 这里的新物质是指在组成或结构上与原来的物质不同的物质。
方法技巧
判断两者的关键是看有无新物质生成。物质变化常伴随的一些现象只能帮助我们判断物质是否发生了化学变化,但不能作为判断物理变化或化学变化的依据。如电灯通电时发光发热,却是物理变化,一些缓慢氧化无明显现象,却是化学变化。爆炸、变色、发光、放热不一定是化学变化、如:锅炉因压力过大爆炸,清水中滴入红墨水,电灯泡发光,放热都属于物理变化。
跟踪训练
1.(2020•黔南州中考)下列历史典故中发生了化学变化的是( )
A.火烧赤壁B.司马光砸缸C.刻舟求剑D.铁杵磨成针
【答案】A
【解析】A.火烧赤壁包含着物质的燃烧,有新物质生成,属于化学变化,故A正确;符合题意;
B.司马光砸缸只是形状的改变,没有生成其他物质,属于物理变化,故B错;不符合题意;
C.刻舟求剑只是将物质的形状发生了改变,没有新物质生成,属于物理变化,故C错;不符合题意;
D.铁杵磨成针只是将其磨细,没有新物质生成,属于物理变化,故D错。不符合题意;
2.(2020•新疆中考)下列变化中属于化学变化的是( )
A.汽油挥发B.海水晒盐C.石蜡熔化D.高粱酿酒
【答案】D
【解析】A.汽油挥发没有新物质生成,属于物理变化;故选项错误;不符合题意;
B.海水晒盐没有新物质生成,属于物理变化;故选项错误;不符合题意;
C.石蜡熔化没有新物质生成,属于物理变化;故选项错误;不符合题意;
D.高粱酿酒,酒精是新物质,属于化学变化;故选项正确;符合题意;
故选:D。
3.(2020•北京朝阳二模)下列变化中,属于化学变化的是( )
A.干冰升华 B.食物腐败 C.铁丝弯曲 D.汽车爆胎
【答案】B
【解析】A、干冰升华是由固态变为气态,只是状态的改变,属于物理变化,故A错;
B、食物腐败有菌类物质生成,属于化学变化,故B正确;
C、铁丝弯曲只是形状的改变,属于物理变化,故C错;
D、汽车爆胎是压强大造成爆胎,没有新物质生成,属于物理变化,故D错。
4.(2019•贵港)下列生产工艺中,不涉及化学变化的是( )
A.烧制生石灰 B.海水晒盐 C.冶炼生铁 D.海水制镁
【答案】B
【解析】A、烧制生石灰的过程中有新物质生成,属于化学变化;
B、海水晒盐的过程中没有生成新物质,属于物理变化;
C、冶炼生铁的过程中有新物质生成,属于化学变化;
D、海水制镁的过程中有新物质生成,属于化学变化。
5.(2019•潍坊)诗词是中华民族灿烂文化的瑰宝。下列古诗中不涉及化学变化的是( )
A.爆竹声中一岁除,春风送暖入屠苏 B.忽如一夜春风来,千树万树梨花开
C.落红不是无情物,化作春泥更护花 D.千锤万凿出深山,烈火焚烧若等闲
【答案】B
【解析】A.爆竹在燃放过程中有二氧化碳、二氧化硫等气体生成,属于化学变化,故A错;
B.忽然间宛如一夜春风吹来,好像是千树万树梨花盛开,过程中没有新物质生成,属于物理变化,故B正确;
C.落花化作春泥过程中有菌类物质生成,属于化学变化,故C错;
D.千锤万凿出深山,是将石头开采出来,烈火焚烧若等闲说的是碳酸钙高温煅烧生成二氧化碳和氧化钙,属于化学变化,故D错。
真题再现
1.(2021·四川南充)《中国诗词大会》弘扬了中国传统文化。下列诗句反映的物质变化主要为化学变化的是( )
A.千淘万漉虽辛苦,吹尽狂沙始到金 B.千锤万凿岀深山,烈火焚烧若等闲
C.花气袭人知骤暖,鹊声穿树喜新晴 D.无边落木萧萧下,不尽长江滚滚来
【答案】B
【解析】
A、千淘万漉虽辛苦,吹尽狂沙始到金,没有生成新物质,属于物理变化,不符合题意;
B、烈火焚烧生成了新物质氧化钙,属于化学变化,符合题意;
C、花气袭人知骤暖,鹊声穿树喜新晴,没有生成新物质,属于物理变化,不符合题意;
D、无边落木萧萧下,不尽长江滚滚来,没有生成新物质,属于物理变化,不符合题意。
故选B。
2.(2021·湖南常德)下列生产工艺(或方法)中,没有化学变化发生的是( )
A.“五粮”酿酒 B.纺纱织布 C.高炉炼铁 D.联合制碱
【答案】B
【解析】
A、酿酒生成了酒精,有新物质生成,属于化学变化;
B、纺纱织布没有生成新物质,属于物理变化;
C、高炉炼铁有新物质铁生成,属于化学变化;
D、联合制碱生成了新物质碳酸钠,属于化学变化。
故选B。
3.(2021·山东)下列日常生活中的现象,没有发生化学变化的是( )
A.光合作用 B.滴水成冰
C.牛奶酸败 D.食醋酿造
【答案】B
【分析】
生成其他物质的变化叫做化学变化,没有生成其他物质的变化叫做物理变化。
【解析】
光合作用、牛奶酸败、食醋酿造过程中都生成其他物质,发生的都是化学变化。滴水成冰,没有生成其他物质,发生的是物理变化,没有发生化学变化。故选B。
4.(2021·四川成都)嫦娥五号执行的下列探月任务一定涉及化学变化的是( )
A.漫步月面 B.采集月壤 C.展示国旗 D.点火返航
【答案】D
【解析】
A、漫步月面没有生成新物质,属于物理变化,A错误。
B、采集月壤没有生成新物质,属于物理变化,B错误。
C、展示国旗没有生成新物质,属于物理变化,C错误。
D、点火返航燃烧过程中生成新物质,属于化学变化,D正确。
故选:D。
5.(2021·江苏连云港)变化无处不在。生活中的下列现象是由化学变化引起的是( )
A.湿衣晾干 B.铁锅生锈 C.小麦磨粉 D.滴水成冰
【答案】B
【分析】
物理变化是没有生成新物质的变化,化学变化是有新物质生成的变化,物理变化和化学变化的根本区别是有新物质生成。
【解析】
A、湿衣晾干没有新的物质生成,只是水的状态发生了改变,属于物理变化,故选项错误;
B、铁锅生锈有新的物质铁锈生成,属于化学变化,故选项正确;
C、小麦磨粉只是物质形状改变,没有新的物质生成,属于物理变化,故选项错误;
D、滴水成冰只是水的状态改变,没有新的物质生成,属于物理变化,故选项错误。
故选:B。
6.(2021·四川乐山)目前我国防控“新冠”疫情取得举世瞩目的成绩。下列防疫相关措施中发生了化学变化的是( )
A.裁切无纺布制作口罩
B.合成抗病毒药物
C.对消毒液加水稀释
D.水银温度计测体温
【答案】B
【解析】
A、裁切无纺布制作口罩,没有新物质生成,发生物理变化;
B、合成抗病毒药物,有新物质生成,发生化学变化;
C、对消毒液加水稀释,没有新物质生成,发生物理变化;
D、水银温度计测体温,没有新物质生成,发生物理变化;
答案:B。
7.(2021·四川遂宁)化学能用于物品加工,下列加工方式涉及化学变化的是( )
A.用金刚石切割玻璃 B.用铁水铸成锅
C.用砂纸打磨铝片 D.用葡萄酿制葡萄酒
【答案】D
【解析】
A、用金刚石切割玻璃,只是形状发生了改变,无新物质生成,属于物理变化,不符合题意;
B、用铁水铸成锅,只是形状发生了改变,无新物质生成,属于物理变化,不符合题意;
C、用砂纸打磨铝片,无新物质生成,属于物理变化,不符合题意;
D、用葡萄酿制葡萄酒,有酒精等新物质生成,属于化学变化,符合题意。
故选D。
8.(2021·河北中考真题)下列过程中发生了化学变化的是( )
A.光合作用 B.酒精挥发 C.摩擦生热 D.湿衣晾干
【答案】A
【解析】
A、光合作用把水和二氧化碳转化成葡萄糖和氧气,有新物质生成,属于化学变化;
B、酒精挥发,只是状态的变化,没有新物质生成,属于物理变化;
C、摩擦生热,没有新物质生成,属于物理变化;
D、湿衣晾干,只是状态的变化,没有新物质生成,属于物理变化。
故选A。
9.(2021·湖北武汉市·中考真题)下列成语涉及化学变化的是( )
A.滴水成冰 B.木已成舟 C.风吹草动 D.钻木取火
【答案】D
【解析】
A、滴水成冰,只是水的状态发生了改变,无新物质生成,属于物理变化,不符合题意;
B、木已成舟,只是形状发生了改变,无新物质生成,属于物理变化,不符合题意;
C、风吹草动,无新物质生成,属于物理变化,不符合题意;
D、钻木取火,发生了燃烧,有二氧化碳等新物质生成,属于化学变化,符合题意。
故选D。
10.(2021·陕西中考真题)下列图示实验中能明显观察到发生化学变化的是( )
A. B.
C. D.
【答案】C
【解析】
A、磁铁能吸引铁,不能吸引锌,可将铁粉和锌粉分离,无新物质生成,属于物理变化,不符合题意;
B、干冰升华,只是状态的变化,无新物质生成,属于物理变化,不符合题意;
C、铜与氧气在加热的条件下反应生成氧化铜,可观察到生成黑色物质,说明发生了化学变化,符合题意;
D、用排水法收集氧气,无新物质生成,属于物理变化,不符合题意。
故选C。
11.(2021·湖南岳阳市·中考真题)下列变化过程中涉及到化学变化的是( )
A.蔗糖溶解 B.胆矾的研碎 C.酸雨腐蚀雕像 D.水沸腾
【答案】C
【解析】
A、蔗糖溶解是一个溶解过程,没有生成新物质,物理变化;
B、胆矾的研碎只是物质形状的变化,物理变化;
C、酸雨腐蚀雕像是涉及酸和碳酸钙的反应,生成了新物质,化学变化;
D、水沸腾只是物质状态的变化,物理变化。
故选C。
12.(2021·山东菏泽市·中考真题)下列变化中属于物理变化的是( )
A.木炭吸附 B.缓慢氧化 C.氢气验纯 D.胆矾炼铜
【答案】A
【解析】
A、木炭吸附,只是将色素等吸附在木炭的表面,无新物质生成,属于物理变化,符合题意;
B、缓慢氧化,是物质与氧气发生的反应,有新物质生成,属于化学变化,不符合题意;
C、氢气验纯,发生了氢气的燃烧,有新物质水生成,属于化学变化,不符合题意;
D、胆矾炼铜,有新物质铜生成,属于化学变化,不符合题意。
故选A。
13.(2021·湖南郴州市·中考真题)下列变化属于物理变化的是( )
A.火药爆炸 B.胆矾研碎 C.烧制瓷器 D.生产化肥
【答案】B
【解析】
A、火药爆炸,有二氧化硫等新物质生成,属于化学变化,不符合题意;
B、胆矾研碎,只是形状发生了改变,无新物质生成,属于物理变化,符合题意;
C、烧制瓷器,发生了燃烧,有新物质生成,属于化学变化,不符合题意;
D、生产化肥,有化肥等新物质生成,属于化学变化,不符合题意。
故选B。
考向二、物质的性质
一、物理性质
1.定义:不需要发生化学变化就表现出来的性质。
2.实例:颜色、气味、状态、味道、熔点、沸点、密度、硬度、导电性、导热性、挥发性、溶解性等。
通过感官
通过物理仪器可以测量出来
二、化学性质
1.定义:在化学变化中表现出来的性质。
2.实例:氧化性、还原性、可燃性、助燃性、腐蚀性、金属活动性、易分解、易风化、稳定性等。
三、两种性质区别
物质的性质受外界条件的影响(如水的沸点随着压强的减小而降低),因此描述物质(特别是气体)性质时一定要强调是什么状况。
标准状况:101kPa,0℃;
通常状况:101kPa,20℃;
常温常压:101kPa,25℃。
四、性质和用途的关系
结构性质用途
易错警示
1.物理性质和化学性质的辨别
物理性质主要表现在颜色、气味、状态、熔点、硬度、密度、溶解性、吸附性、导电性等方面,不需要通过化学变化就能表现出来。
化学性质主要包括可燃性、稳定性、活动性、还原性、毒性等。需要通过化学变化才能表现出来。
性质是物质内在的属性,是指物质所具有的“特点”,而变化是一个过程。
【例1】下列性质中,属于化学性质的是( )。
A. 镁条易折断
B. 武德合金的熔点约为69℃
C. 铜具有良好的导电性
D. 铝能与稀硫酸反应产生气泡
【答案】 D
【解析】 本题要分析物质的性质是否需要通过化学变化表现出来,如果需要通过化学变化表现出来就属于化学性质,不需要通过化学变化表现出来就属于物理性质。A. 镁条易折断不需要通过化学变化就表现出来,属于物理性质,故选项错误;B. 武德合金的熔点约为69℃不需要通过化学变化就表现出来,属于物理性质,故选项错误;C. 铜具有良好的导电性不需要通过化学变化就表现出来,属于物理性质,故选项错误;D. 铝能与稀硫酸反应产生气泡需要通过发生化学变化才能表现出来,属于化学性质,故选项正确;故选D。
2.不能正确区分物质的变化和性质
【例2】.将①物理性质、②化学性质、③物理变化、④化学变化的相应序号填写在下列横线上。
碳酸氢铵是一种白色固体: ,加热碳酸氢铵生成氨气、二氧化碳和水: ;氨气是一种无色、有刺激性气味的气体: ;加热时产生的水蒸气在试管口凝结成水珠: ;澄清石灰水显碱性: ;二氧化碳不能燃烧: ;将二氧化碳通入澄清石灰水中,石灰水变浑浊: 。
【答案】① ④ ① ③ ② ② ④
【解析】碳酸氢铵是一种白色固体、氨气是一种无色、有刺激性气味的气体属于物质的颜色、状态、气味等物理属性,属于物质的物理性质,故填写①;澄清石灰水显碱性、二氧化碳不能燃烧等描述的是物质在化学变化中表现的属性,故属于化学性质,所以填写②;加热时产生的水蒸气在试管口凝结成水珠属于物理变化,故填写③;加热碳酸氢铵生成氨气、二氧化碳和水,将二氧化碳通入澄清石灰水中,石灰水变浑浊属于化学变化,故填写④。
知识拓展
1、物理性质与化学性质的本质区别是否需要在化学变化中体现出来。如当我们观察到一种物质的气味时,这种物质并没有发生化学变化,所以物质的气味这种性质就是物理性质。而氧气具有助燃性是氧气与别的物质发生化学变化时表现出来的,所以为化学性质。
2、物质的腐蚀性涉及了物质与其它物质间的反应,为物质的化学性质。
方法技巧
1.性质和变化的关系
物质的性质
物质的变化
区别
物质的性质是指物质的特有属性,不同的物质其属性不同,是变化的内因。
物质的变化是一个过程,是有序的、动态的,是性质的具体表现
联系
物质的性质决定了它能发生的变化,而变化又是性质的具体表现。
2.描述物质的性质时,常用“可以”、“会”、“易”、“具有”等关键词;叙述物质的变化时往往用“生成了”、“变成”等词语。
3. 不同状态的同种物质,物理性质不同,化学性质相同,如冰与水的物理,性质不同,化学性质相同
跟踪训练
1.(2020·四川甘孜州)下列应用只涉及物质的物理性质的是( )
A.煤用作燃料 B.干冰用于人工降雨
C.熟石灰用于改良酸性土壤 D.生石灰用作干燥剂
【答案】B
【解析】
A、煤用作燃料,会发生化学变化,属于化学性质,故A不正确;
B、干冰用于人工降雨,干冰易升华,属于物理性质,故B正确;
C、熟石灰用于改良酸性土壤,氢氧化钙和酸反应,属于化学性质,故C不正确;
D、生石灰用作干燥剂,生石灰和水反应生成氢氧化钙,属于化学性质,故D不正确。故选B。
2.(2019·成都市)下列物质的用途主要由其物理性质决定的是( )
A.金刚石切割大理石 B.碳素墨水书写档案
C.氮气用于食品防腐 D.硫酸用于铅酸蓄电池
【答案】A
【解析】A、金刚石切割大理石,是因为金刚石硬度大,硬度属于物理性质,选项正确;B、碳在常温下很稳定,很难与其它物质发生反应,碳素墨水用于书写是利用了其稳定性,稳定性属于化学性质,选项错误;C、氮气的化学性质很稳定,很难与其它物质发生化学反应,氮气用于食品防腐,利用了其稳定性,稳定性属于化学性质,选项错误;D、硫酸用于铅酸蓄电池是因为硫酸能与铅发生化学反应,属于化学性质,选项错误。故选A。
3.(2018•青岛)下列物质的用途利用其物理性质的是( )
A.生石灰用作干燥剂 B.铁粉用作食品保鲜吸氧剂
C.铜用于制作导线 D.小苏打用于治疗胃酸过多
【答案】C
【解析】A、生石灰用作干燥剂,是因为氧化钙能和水反应生成氢氧化钙,需要通过化学变化表现出来,属于物质的化学性质;
B、铁粉用作食品保鲜吸氧剂,是因为铁能和水、氧气反应生成铁锈,需要通过化学变化表现出来,属于物质的化学性质;
C、铜用于制作导线,是因为铜具有导电性,不需要通过化学变化表现出来,属于物质的物理性质;
D、小苏打用于治疗胃酸过多,是因为碳酸氢钠能和盐酸反应,需要通过化学变化表现出来,属于物质的化学性质。故选:C。
4.(2020·山东潍坊)下列语言描述不涉及化学性质的是( )
A.凡海盐,见水即化 B.金入于猛火,色不夺精光
C.熬胆矾铁釜,久之亦化为铜 D.凡煤炭普天皆生,以供煅炼金、石之用
【答案】A
【解析】A.物质的溶解性不需要通过化学变化表现出来,属于物质的物理性质,符合题意;
B.金入于猛火,色不夺精光说明金高温受热也不与空气中的氧气反应,说明金的化学性质稳定,属于物质的化学性质,不符合题意;
C.熬胆矾铁釜,久之亦化为铜是铁能置换出硫酸铜溶液中的铜,说明铁的活动性大于铜,属于物质的化学性质,不符合题意;
D.凡煤炭普天皆生,以供煅炼金、石之用是指煤炭具有可燃性,是在化学变化中表现出来的性质,属于物质的化学性质,不符合题意。
故选:A。
5.(2019·乐山市)下列物质的用途利用了物质的化学性质的是( )
A.活性炭除去房间中的异味 B.用煤、石油、天然气作燃料
C.干冰用于冷藏食品 D.用铜或铝制作导线
【答案】B
【解析】A、活性炭能够吸附异味,不需要通过化学变化表现出来,是物理性质;B、可以用作燃料,需要通过化学变化表现出来,是化学性质;C、干冰升华吸热,不需要通过化学变化表现出来,是物理性质;D、铜具有导电性,不需要通过化学变化表现出来,是物理性质。故选B。
6.下列物质的性质与所对应的用途没有直接关系的是( )。
A.石墨能导电——可作电极 B.干冰升华吸热——用于人工降雨
C.稀有气体的性质稳定——可作保护气 D.氧气的密度比空气略大——用于急救病人
【答案】B
【解析】:A选项、石墨能导电,所以可作电极,B项干冰升华时能吸收大量的热,可使空气中的水蒸气凝结成小液滴,形成雨水下降;C选项、稀有气体的性质稳定,可作保护气,都有直接关系;D项氧气能用于急救病人是因为能供给呼吸,与密度没有直接关系。
7.(2020·汕尾模拟)下列物质的用途主要与其化学性质有关的是( )
A.用活性炭除去水中的色素
B.用一氧化碳冶炼铁
C.用石墨制作干电池的电极
D.用汽油洗去金属表面的油污
【答案】B
【解析】A、用活性炭除去水中的色素是利用活性炭的吸附性,属于物理性质不符合题意;B、用一氧化碳冶炼铁是利用一氧化碳的还原性,属于化学性质符合题意;C、用石墨制作干电池的电极是利用石墨具有优良的导电性,属于物理性质不符合题意;D、用汽油洗去金属表面的油污是利用汽油能够溶解有机物的溶解性,属于物理性质不符合题意。
故答案为:B。
8(2018•无锡)性质决定用途,以下物质的用途与其化学性质有关的是( )
A.生石灰作食品干燥剂 B.石墨用于制铅笔芯
C.钨用于制白炽灯灯丝 D.干冰用于人工降雨
【答案】A
【解析】A、生石灰作食品干燥剂是利用生石灰和水反应生成熟石灰,属于化学性质;故选项正确;
B、石墨用于制铅笔芯,属于物理性质,故选项错误;
C、钨用于制白炽灯灯丝是利用钨的熔点高,属于物理性质;故选项错误;
D、干冰用于人工降雨是利用干冰吸热升华,属于物理性质;故选项错误;
故选:A。
9.(2021·北京中考真题)下列H2的性质中,属于化学性质的是( )
A.难溶于水 B.无色气体 C.能燃烧 D.熔点低
【答案】C
【解析】
物质的颜色、状态、气味、熔点、沸点、硬度、密度、溶解性、挥发性等性质,不需要发生化学变化就表现出来,都属于物理性质。
A、难溶于水是物质的溶解性,属于物理性质,不符合题意;
B、无色气体是物质的颜色,属于物理性质,不符合题意;
C、能燃烧是物质的可燃性,属于化学性质,符合题意;
D、熔点低是物质的熔点,属于物理性质, 符合题意。
故选C。
10.(2020江苏南京)化学丰富了人类的生活。
(1)下列是与人类的生产、生活密切相关的物质:A.碳酸氢钠B.木炭C.氮气D.硬铝。选择相应物质的字母填空:
①______可用于制造飞机
②_______可用作冰箱除味剂
③________可用于治疗胃酸过多症
④_______可用作焊接金属时的保护气
(2)我国科学家屠呦呦因为对青蒿素的研究取得巨大成就而荣获了诺贝尔奖。她用乙醚代替水成功提取出青蒿素,说明研究青蒿素在不同的 (选填“溶质”或“溶剂”)中的溶解性很有价值。为了提高药物在水中或油中的溶解性,对其进行了分子结构修饰,说明了物质的 决定物质的性质。
(3)结合二氧化碳的性质、灭火的原理,分析二氧化碳灭火器可用来扑灭纸质图书档案失火的主要原因 。
【答案】(1).D; B; A; C; (2).溶剂;结构;(3).相同条件下,二氧化碳密度大于空气,不燃烧,也不支持燃烧,可以隔绝空气;液态二氧化碳变为二氧化碳气体时吸热,可以降温;灭火时不会因留下任何痕迹而使物体损坏
【解析】(1)①硬铝是合金,硬度大、密度小,可用于制造飞机,故选D;
②木炭具有很强的吸附能力,可作冰箱除味剂,故选B;
③碳酸氢钠能与胃液中的盐酸反应生成二氧化碳气体,可用于治疗胃酸过多症,故选A;
④氮气化学性质不活泼,常用作金属焊接时的保护气,故选C。
(2)乙醚和水是不同的溶剂,能用乙醚代替水成功提取出青蒿素,说明物质的溶解性与溶剂的种类有关,青蒿素在不同的溶剂中的溶解性不同。为了提高药物在水中或油中的溶解性,对其进行了分子结构修饰,说明了物质的结构决定物质的性质。
(3)相同条件下,二氧化碳密度大于空气,不燃烧,也不支持燃烧,可以隔绝空气;液态二氧化碳变为二氧化碳气体时吸热,可以降温;灭火时不会因留下任何痕迹而使物体损坏,因此二氧化碳灭火器可用来扑灭纸质图书档案失火。
真题再现
1.(2021·湖南邵阳)“水是生命之源,氧气是生命之气”。氧气的下列性质中,属于化学性质的是( )
A.能支持燃烧
B.不易溶于水
C.密度比空气略大
D.无色气体
【答案】A
【解析】
物质在化学变化中表现出来的性质叫化学性质,如可燃性、助燃性、氧化性、还原性、酸碱性、稳定性等;物质不需要发生化学变化就表现出来的性质,叫物理性质:物理性质经常表现为:颜色、状态、气味、密度、硬度、熔点、沸点、导电性、导热性、溶解性、挥发性、吸附性、延展性等。
A、能支持物质的燃烧,属于助燃性,需要化学变化体现,属于化学性质;
B、不易溶于水,属于溶解性,不需要化学变化体现,属于物理性质;
C、密度比空气大,属于密度,不需要化学变化体现,属于物理性质;
D、无色气体属于颜色、状态,不需要化学变化体现,属于物理性质。
故选:A。
2.(2021·山东东营)下列判断错误的是( )
A.NaOH固体有吸水性——物理性质
B.NaOH固体为白色片状——物理性质
C.NaOH固体溶于水得到的溶液显碱性——物理性质
D.NaOH固体放在空气中易变质——化学性质
【答案】C
【解析】
A、NaOH固体有吸水性,不需要通过化学变化就表现出来的性质,属于物理性质,说法正确;
B、NaOH固体为白色片状,不需要通过化学变化就表现出来的性质,属于物理性质,说法正确;
C、NaOH固体溶于水得到的溶液显碱性,溶液的酸碱性需要通过化学变化表现出来的性质,属于化学性质,说法错误;
D、NaOH固体放在空气中易变质,氢氧化钠与空气中二氧化碳需要通过化学变化表现出来的性质,属于化学性质,说法正确。
故选C。
3.(2021·云南昆明)氢气的下列性质属于化学性质的是( )
A.无色、无气味
B.密度比空气小
C.难溶于水
D.可以燃烧
【答案】D
【解析】
化学性质是物质在化学变化中表现出来的性质,无色、无气味、密度比空气小、难溶于水等均不涉及化学变化,属于物理性质,可以燃烧涉及化学变化,属于化学性质。故选D。
4.(2021·四川成都)下列物质用途主要由化学性质决定的是( )
A.稀有气体作电光源 B.生石灰用于食品加热
C.液氮制造低温环境 D.氯化钠配制生理盐水
【答案】B
【解析】
A、稀有气体通电发出特殊颜色的光,可作电光源,没有发生化学变化,体现物理性质,A错误。
B、生石灰和水反应放热,用于食品加热,发生化学变化,体现化学性质,B正确。
C、液氮气化吸热,制造低温环境,没有发生化学变化,体现物理性质,C错误。
D、氯化钠配制生理盐水,没有生成新物质,没有发生化学变化,体现物理性质,D错误。
故选:B。
5.(2021·江苏苏州市·中考真题)下列有关物质的性质与用途对应关系正确的是( )
A.石墨质软,可用作电池电极 B.氮气难溶于水,可用作保护气
C.醋酸有挥发性,可用于除水垢 D.固体氢氧化钠有吸水性,可用作干燥剂
【答案】D
【分析】
本题考查物质的性质。
【解析】
A、石墨可以用作电极是利用了石墨的导电性,故A不符合题意;
B、氮气用作保护气是利用氮气化学性质不活泼,故B不符合题意;
C、除水垢是利用酸和水垢的成分碳酸钙可以反应,故C不符合题意;
D、氢氧化钠可以吸水,因此可以作干燥剂,故D符合题意;
故选D。
6.(2021·四川眉山市·中考真题)下列选项中关于性质或变化的说法正确的是( )
A.
铁在潮湿环境中易生锈
化学性质
B.
酒精挥发
化学变化
C.
氧气用于急救病人
物理性质
D.
木材燃烧
物理变化
【答案】A
【解析】
A、贴在潮湿的环境中易生锈,是发生化学变化表现出来的性质,属于化学性质,说法正确;
B、酒精挥发,没有新物质生成,属于物理变化,说法错误;
C、氧气用于急救病人,属于氧气的用途,说法错误;
D、木材燃烧,有新物质生成,属于化学变化,说法错误;
答案:A。
7.(2021·广西中考真题)下列铁的性质中,属于化学性质的是( )
A.银白色 B.导热性 C.延展性 D.易锈蚀
【答案】D
【解析】
化学性质是在化学变化中体现出来的性质,例如可燃性、助燃性、氧化性、易锈蚀等;物理性质是不需要发生化学变化就能体现出来的性质,例如色态味、熔沸点、密度、溶解性、挥发性、导电导热性、延展性等;
易锈蚀是在化学变化中体现出来的性质,属于化学性质。
故选D。
8.(2021·山东威海市·中考真题)下列关于物质及变化的认识,正确的是( )
A.电子、光子、量子属于化学物质
B.化学变化有可能创造出世界上原来不存在的物质
C.任何变化都遵循质量守恒定律
D.只有通过化学变化才能获得物质和能量
【答案】B
【解析】
A、光子不属于化学物质,不符合题意;
B、化学变化能生成新物质,有可能创造出世界上原来不存在的物质,符合题意;
C、化学变化遵循质量守恒定律,物理变化不遵循质量守恒定律,不符合题意;
D、物理变化也能获得能量,如氢氧化钠溶于水,放出热量,不符合题意。
故选B。
9.(2021·山东威海市·中考真题)下列物质的用途中,利用其物理性质的是( )
A.用生石灰做干燥剂 B.用75%的酒精溶液对皮肤消毒
C.用活性炭除去自来水中的异味和色素 D.用白醋除去水壶中的水垢
【答案】C
【解析】
A、用生石灰做干燥剂,是因为氧化钙能与水反应生成氢氧化钙,利用的是其化学性质,不符合题意;
B、用75%的酒精溶液对皮肤消毒,能使蛋白质变性,需要通过化学变化表现出来,利用的是其化学性质,不符合题意;
C、用活性炭除去自来水中的异味和色素,是因为活性炭具有吸附性,利用的是其物理性质,符合题意;
D、用白醋除去水壶中的水垢,是因为醋酸能与氢氧化镁和碳酸钙反应,利用的是其化学性质,不符合题意。
故选C。
10.(2021·内蒙古赤峰·中考真题)阅读下面的科普短文
问一号上的“科技新元素”—纳米气凝胶
2021年5月15日7时18分,天问一号着陆逕视器成功着陆于火星乌托邦平原南部预选着陆区,我国首次火星探测任务—着路火星取得圆满成功。
为确保天问一号探测器成功降落火星并正常工作,火星车采用了一种新型隔热保温材料——纳米气凝胶。它不仅可用来应对极热和极寒两种严酷环境,且凭借其超轻特性,能极大地减轻火星车的负担,让它跑得更快、更远,气凝胶的种类很多,有硅系、碳系、硫系、金属氧化物系、金属系等等。它是由纳米尺度固体骨架构成的一个三维立体网络,密度可做得比空气还低,是世界上最轻的固体;由于气凝胶中一般80%以上是空气,所以有非常好的隔热效果,是导热系数最低的固体。
下图所示为二氧化硅气凝胶结构示意图,这种新材料看似脆弱不堪,其实非常坚固耐用,它可以承受相当于自身质量几千倍的压力;此外它的折射率也很低,绝缘能力比最好的玻璃纤维还要强39倍。纳米气凝胶是制作火星探险宇航服的绝佳材料,其应用前景非常广阔,还可用作气体过滤材料以及用作新型催化剂材料等。
依据短文内容,回答下列问题。
(1)说出纳米气凝胶的一条物理性质_______。
(2)说出纳米气凝胶的一种用途_______。
(3)SiO2中氧元素的质量分数为_______(精确到0.1%)。
(4)有关纳米气凝胶的说法错误的是_______。
A 纳米气凝胶有很多种类 B 纳米气凝胶是一种纯净物
C 纳米气凝胶导热性非常低 D 纳米气凝胶制品非常坚固耐用
【答案】密度比空气小,导热系数低,绝缘能力好,折射率低等(任答其中一点即可)。 制作火星探险宇航服或用于气体过滤材料以及用作新型催化剂材料等(任答其中一点即可)。 46.7% B
【解析】
(1)纳米气溶胶的密度比空气小,是世界上最轻的固体,导热系数低,绝缘能力好,折射率低等。
(2)纳米气溶胶折射率也很低,绝缘能力好,可用于制作火星探险宇航服或用于气体过滤材料以及用作新型催化剂材料等。
(3)SiO2中氧元素的质量分数为×100%=46.7%。
(4)A.气凝胶的种类很多,有硅系、碳系、硫系、金属氧化物系、金属系等等,此选项表述正确;
B.由于气凝胶中一般80%以上是空气,故说明气溶胶是混合物,此选项表述错误;
C.由于气凝胶中一般80%以上是空气,所以有非常好的隔热效果,是导热系数最低的固体,此选项表述正确;
D.气溶胶可以承受相当于自身质量几千倍的压力,非常坚固耐用,此选项表述正确。
故选B。
相关试卷
这是一份中考化学一轮复习考点过关练习考点40 化学肥料(含解析),共1页。
这是一份中考化学一轮复习考点过关练习考点41 化学与生活(含解析),共27页。试卷主要包含了 人类重要的营养物质, 重要营养物质的生理功能,01%的元素,称为常量元素, 儿童缺“锌”易导致食欲不振等内容,欢迎下载使用。
这是一份中考化学一轮复习考点过关练习考点39 复分解反应(含解析),共27页。试卷主要包含了 复分解反应的概念, 复分解反应发生的条件及应用, “无色透明”条件型等内容,欢迎下载使用。

