还剩3页未读,
继续阅读
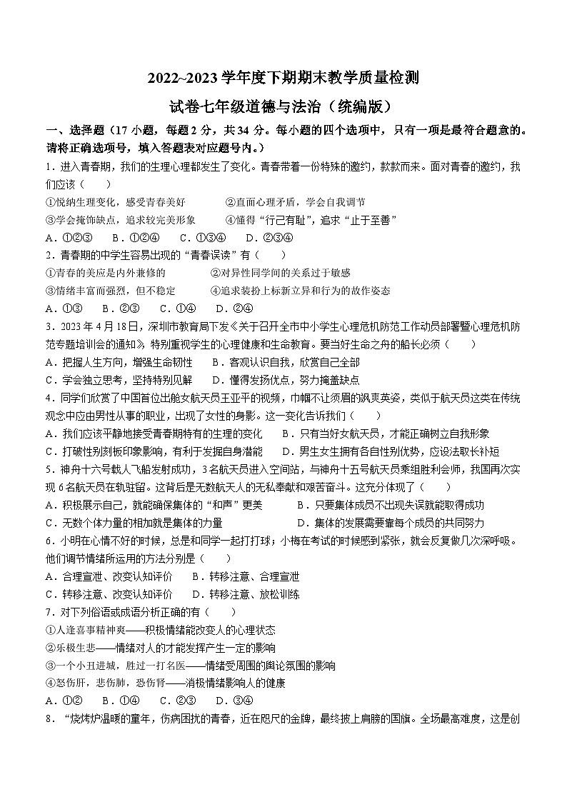
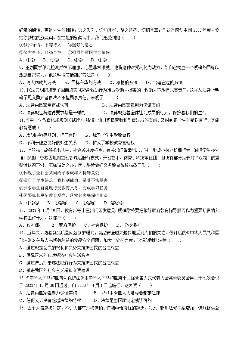
河南省漯河市郾城区2022-2023学年七年级下学期期末道德与法治试题
展开相关试卷
河南省漯河市郾城区2023-2024学年七年级上学期1月期末道德与法治试题:
这是一份河南省漯河市郾城区2023-2024学年七年级上学期1月期末道德与法治试题,共6页。
河南省漯河市郾城区2022-2023学年九年级上学期期末道德与法治试题:
这是一份河南省漯河市郾城区2022-2023学年九年级上学期期末道德与法治试题,共6页。试卷主要包含了考试时间60分钟,满分70分,党的二十大报告指出,对下图解读正确的是等内容,欢迎下载使用。
河南省漯河市郾城区2022-2023学年八年级下学期期末道德与法治试题:
这是一份河南省漯河市郾城区2022-2023学年八年级下学期期末道德与法治试题,共6页。试卷主要包含了考试时间60分钟,满分70分,一人一车便是一店等内容,欢迎下载使用。

