2022-2023学年浙江省金华市一中高一下学期6月期末生物试题含答案
展开 金华一中2022学年第二学期高一期末考试(选考)生物试题卷
一、选择题(本大题有20小题,每题只有一个选项是正确的)
1. 下列有关生物大分子结构与功能的叙述,正确的是 ( )
A. 细胞中的遗传信息主要是DNA
B. 纤维素是植物体的结构成分和能源物质
C. 生物大分子的基本骨架是碳链
D. 蛋白质结构的多样性决定核酸结构的多样性
【答案】C
【解析】
【分析】1、核酸是遗传信息的携带者,是一切生物的遗传物质,在生物体的遗传、变异和蛋白质的生物合成中具有重要作用,细胞中的核酸根据所含五碳糖的不同分为DNA(脱氧核糖核酸)和RNA(核糖核酸)两种,构成DNA与RNA的基本单位分别是脱氧核苷酸和核糖核苷酸,每个脱氧核苷酸分子是由一分子磷酸、一分子脱氧核糖糖和一分子含氮碱基形成,每个核糖核苷酸分子是由一分子磷酸、一分子核糖和一分子含氮碱基形成。
2、蛋白质是生命活动的主要承担者,蛋白质的结构多样,在细胞中承担的功能也多样,蛋白质结构多样性的直接原因与构成蛋白质的氨基酸的种类、数目、排列顺序和肽链的空间结构千差万别有关。
3、DNA分子的多样性:构成DNA分子的脱氧核苷酸虽只有4种,配对方式仅2种,但其数目却可以成千上万,更重要的是形成碱基对的排列顺序可以千变万化,从而决定了DNA分子的多样性;DNA分子的特异性:每个特定的DNA分子中具有特定的碱基排列顺序,而特定的排列顺序代表着遗传信息,所以每个特定的DNA分子中都贮存着特定的遗传信息,这种特定的碱基排列顺序就决定了DNA分子的特异性。
【详解】A、细胞中遗传信息就是DNA,A错误;
B、纤维素是植物体细胞壁的结构成分,但不能作为能源物质,B错误;
C、生物大分子都是以碳链为基本骨架,它们的单体都是小分子,相互连接才构成碳链骨架,C正确;
D、构成核酸的碱基对的数量和排列顺序决定了核酸分子结构的多样性,蛋白质是由核酸控制合成,因此核酸结构的多样性决定蛋白质结构的多样性,D错误。
故选C。
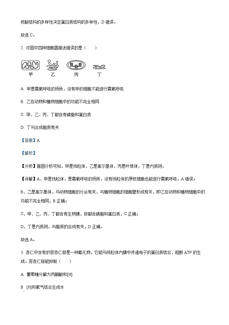
2. 对图中四种细胞器描述错误的是( )
A. 甲是需氧呼吸的场所,没有甲的细胞不能进行需氧呼吸
B. 乙在动物和植物细胞中的功能不完全相同
C. 甲、乙、丙、丁都含有磷脂和蛋白质
D. 丁与合成脂质有关
【答案】A
【解析】
【分析】据图分析可知,甲是线粒体,乙是高尔基体,丙是叶绿体,丁是内质网。
【详解】A、甲是线粒体,是需氧呼吸的场所,没有线粒体的原核细胞也能进行需氧呼吸,A错误;
B、乙是高尔基体,与动物细胞的分泌有关,与植物细胞的细胞壁形成有关,即乙在动物和植物细胞中的功能不完全相同,B正确;
C、甲、乙、丙、丁都含有生物膜,故都含磷脂和蛋白质,C正确;
D、丁是内质网,与脂质的合成有关,D正确。
故选A。
3. 杏仁中含有的苦杏仁苷是一种氰化物,它能与线粒体内膜中传递电子的蛋白质结合,阻断ATP的生成。苦杏仁苷能抑制( )
A. 葡萄糖分解为丙酮酸和[H]
B [H]和氧气结合生成水
C. 丙酮酸彻底分解为二氧化碳和[H]
D. 丙酮酸还原为乙醇
【答案】B
【解析】
【分析】有氧呼吸的第一、二、三阶段的场所依次是细胞质基质、线粒体基质和线粒体内膜。有氧呼吸第一阶段是葡萄糖分解成丙酮酸和[H],合成少量ATP;第二阶段是丙酮酸和水反应生成二氧化碳和[H],合成少量ATP;第三阶段是氧气和[H]反应生成水,合成大量ATP。
【详解】电子传递链是有氧呼吸的第三阶段,苦杏仁苷能与线粒体内膜中传递电子的蛋白质结合,从而抑制有氧呼吸的第三阶段,即抑制[H]和氧气结合生成水。
故选B。
4. 下列关于无机盐和其他化合物对人体与动物机能影响的叙述,正确的是
A. 摄入过多过咸食物后,会引起细胞内液的量增加
B. 骨骼肌纤维内乳酸积累过多,会引起细胞体积增大
C. 发生局部炎症反应时的肿胀,是由于组织中的Na+浓度增加所致
D. 将蛙神经纤维置于适宜的溶液后再适当增加溶液的KCl浓度,其静息电位绝对值增大
【答案】B
【解析】
【详解】摄入过多过咸食物后会导致细胞外液浓度增大,进而导致水从细胞内更多地流向细胞外,A错误;
细胞内乳酸积累过多导致细胞内浓度增大,进而导致细胞吸水使细胞体积增大,B正确;
炎症反应引起的肿胀主要是由于毛细血管及组织细胞破裂(或通透性增大),组织液蛋白质增多,吸收水分造成组织液增加,C错误;
细胞外的钾离子浓度增大会导致钾离子外流的量减少,导致静息电位绝对值下降,D错误。
【点睛】本题主要考查兴奋的传导、内环境稳态、无机盐作用等知识点,意在考查考生的分析和综合运用能力。本题综合性比较强,涉及内环境、神经调节等知识的综合,要求考生熟练掌握相关知识。
5. 内环境及其各组分之间的关系如下图所示。下列说法正确的是( )
A. ②中的蛋白质含量减少时将会导致水肿
B. 运动时,丙酮酸转化成乳酸的过程发生在②中
C. ①中的葡萄糖、无机盐可以通过②进入肌细胞
D. 淋巴因子、抗体及消化酶均可分布于②并作用于细胞.
【答案】C
【解析】
【分析】
分析题图可知,①是血浆,②是组织液,③是淋巴,①②③组成内环境,是细胞与外界环境进行物质交换的媒介;内环境稳态的调节机制是神经-体液-免疫调节网络,内环境稳态是机体进行正常生命活动的必要条件。
【详解】A、根据分析可知,①是血浆,②是组织液,血浆蛋白减少引起血浆渗透压下降,组织间隙中积聚的组织液过多导致组织水肿,组织液中的蛋白质含量减少时,渗透压降低,不会导致水肿,A错误;
B、运动时,丙酮酸转化成乳酸的过程为无氧呼吸过程,发生在细胞质基质中,不是发生在②组织液中,B错误;
C、①血浆中的葡萄糖、无机盐可以通过②组织液进入肌细胞,C正确;
D、抗体、淋巴因子可分布于②组织液中,都可以作用于细胞,消化酶存在于消化道,②组织液中不含有消化酶,D错误。
故选C。
6. 外泌体是一类具有完整膜结构的细胞外囊泡,主要负责细胞间的物质运输和信息传递,人体几乎所有类型的细胞都能分泌外泌体。下列关于外泌体的叙述错误的是( )
A. 外泌体广泛存在并分布于内环境中
B. 外泌体膜主要由蛋白质和磷脂组成,能防止其内物质被分解
C. 外泌体的产生及将其内物质释放到靶细胞中依赖膜的选择透性
D. 外泌体与靶细胞表面的受体结合,从而进行细胞间的信息交流
【答案】C
【解析】
【分析】外泌体的功能是进行细胞间的物质运输和信息传递,因人体几乎所有类型的细胞都能分泌外泌体,故内环境中广泛存在;由于外泌体是外囊泡,外泌体的产生依赖于膜的流动性。
【详解】A、因人体几乎所有类型的细胞都能分泌外泌体,外泌体是一类具有完整膜结构的细胞外囊泡,主要负责细胞间的物质运输和信息传递,细胞间依靠体液能传送物质,故外泌体广泛存在并分布于内环境中,A正确;
B、外泌体是细胞外囊泡,膜的成分主要蛋白质和磷脂,外泌体膜能防止其内物质被分解,保护内部物质,B正确;
C、外泌体的产生及将其内物质释放到靶细胞中依赖膜的流动性,C错误;
D、外泌体主要负责细胞间的物质运输和信息传递,外泌体与靶细胞表面的受体结合,从而进行细胞间的信息交流,D正确。
故选C。
7. 下列属于第一道防线的是( )
①胃液对病菌的杀灭作用 ②唾液中溶菌酶对病原体的分解作用 ③吞噬细胞的内吞作用 ④呼吸道纤毛对病菌的外排作用 ⑤皮肤的阻挡作用 ⑥效应T细胞与靶细胞接触 ⑦抗体与细胞外毒素结合
A. ②⑤ B. ④⑤ C. ①②④⑤ D. ②③⑤⑥⑦
【答案】C
【解析】
【分析】保护人体健康的三道防线是:第一道防线由皮肤和黏膜组成,能够阻挡和杀死病原体,阻挡和清除异物;
第二道防线由体液中的杀菌物质和吞噬细胞组成,能够溶解杀死病原体;
第三道防线为特异性免疫,包括体液免疫和细胞免疫.其中第一道防线和第二道防线是人人生来就有的,对多种病原体都有防御功能因此叫做非特异性免疫;第三道防线是后天获得的,只针对某一特定的病原体或异物起作用,因此叫做特异性免疫。
【详解】①胃液对病菌的杀灭作用属于第一道防线,正确;
②唾液中溶菌酶对病原体的分解作用属于第一道防线,正确;
③吞噬细胞的内吞作用属于第二道防线,错误;
④呼吸道纤毛对病菌的外排作用属于第一道防线,正确;
⑤皮肤的阻挡作用属于第一道防线,正确;
⑥效应T细胞与靶细胞接触属于第三道防线中的细胞免疫,错误;
⑦抗体与细胞外毒素结合属于第三道防线中的体液免疫,错误。
综上所述,C正确,ABD错误。
故选C。
【点睛】本题主要考查人体的三道防线,意在考查考生的识记能力和理解所学知识要点,把握知识间内在联系,形成知识网络结构的能力;能运用所学知识,准确判断问题的能力。
8. 某些身材矮小的孩子可使用“长高针”进行治疗,“长高针”的有效成分是生长激素。下列叙述不正确的是( )
A. 生长激素通过血液循环定向运输到相应的靶细胞、靶器官
B. 人体内生长激素由垂体分泌,调节机体的生命活动
C. 生长激素的化学本质是蛋白质,使用时应注射而不能口服
D. 生长激素起作用后就被灭活,应定时定量使用才有效果
【答案】A
【解析】
【分析】生长激素是重要的激素。人生长激素是脑垂体前叶分泌的蛋白质,含有191个氨基酸,是促进人生长的最主要激素,具有特异性。
【详解】A、血液循环不能定向运输,A错误;
B、生长激素由垂体分泌,能促进骨骼、内脏和全身生长.促进蛋白质合成,影响脂肪和矿物质代谢,在人体生长发育中起着关键性作用,B正确;
C、生长激素的化学本质是蛋白质,使用时应注射而不能口服,否则易被消化道内的消化酶水解,C正确;
D、生长激素起作用后就被灭活,否则会引起代谢紊乱,因此应定时定量使用才有效果,D正确。
故选A。
9. 下列关于人类免疫缺陷病毒(HIV)的叙述,错误的是( )
A. HIV能识别并结合辅助性T淋巴细胞表面的受体
B. HIV含两条病毒RNA,是逆转录病毒
C. 患者的血液、精液、唾液、乳汁等均可能有HIV
D. HIV逆转录合成DNA时所需的酶和原料都由宿主细胞提供
【答案】D
【解析】
【分析】关于“艾滋病”,考生可以从以下几方面把握:(1)艾滋病的中文名称是获得性免疫缺陷综合征(AIDS),其病原体是人类免疫缺陷病毒(HIV)。(2)艾滋病的致病原理:HIV病毒进入人体后,与人体的辅助性T淋巴细胞结合,破坏辅助性T淋巴细胞,使免疫调节受到抑制,使人的免疫系统瘫痪,最后使人无法抵抗其他细菌、病毒的入侵,让人死亡。(3)艾滋病的传播途径包括:血液传播、性传播、母婴传播。
【详解】A、HIV能识别并结合辅助性T淋巴细胞表面的受体,主要破坏辅助性T淋巴细胞,A正确;
B、一个HIV含两条相同的RNA链,是逆转录病毒,B正确;
C、HIV的主要传播途径包括血液传播、性传播、母婴传播,可见患者的血液、精液、唾液、乳汁等均可能有HIV,C正确;
D、HIV的遗传物质是RNA,经过逆转录合成DNA,所需的逆转录酶由病毒自己提供,D错误。
故选D。
10. 19世纪英国工业革命之前,曼彻斯特地区的桦尺蠖以灰色占绝对优势。工业污染后,当地桦尺蠖体色几乎全为黑色。下列叙述正确的是( )
A. 工业污染导致桦尺蠖种群出现黑色变异
B. 桦尺蠖体色的全部基因构成了该种群的基因库
C. 不同体色桦尺蠖的同时存在体现了物种多样性
D. 该事例说明环境变化可导致种群基因频率改变
【答案】D
【解析】
【分析】基因库是指一个种群中全部个体所含有的全部基因。进化实质是指种群基因频率发生改变。
【详解】A、变异是不定向的,黑色变异是自然界本就存在的。环境起了选择作用,使得黑色个体数量增多,A错误;
B、桦尺蠖种群全部的个体含有的全部基因构成该种群的基因库,B错误;
C、不同体色桦尺蠖属于同一物种,不能体现物种多样性,C错误;
D、自然选择能定向改变种群基因频率,故该事例说明环境变化可导致种群基因频率改变,D正确。
故选D。
11. 某研究小组用放射性同位素32P、35S分别标记T2噬菌体,然后将大肠杆菌和被标记的噬菌体置于培养液中培养,如图所示。一段时间后,分别进行搅拌、离心,并检测沉淀物和悬浮液中的放射性。下列分析错误的是( )
A. 甲乙两组分别能产生少量含32P、35S的子代噬菌体
B. 若培养时间过长,甲组悬浮液中的放射性会增大
C. 实验中搅拌的目的是使细菌外的噬菌体外壳与细菌分离
D. 本实验能证明噬菌体DNA进入到细菌体内
【答案】A
【解析】
【分析】1.噬菌体侵染细菌实验过程:培养大肠杆菌,用32P、35S分别标记大肠杆菌→用32P、35S标记的大肠杆菌培养噬菌体→用32P、35S标记的噬菌体侵染普通大肠杆菌→搅拌、离心→检测悬浮液和沉淀物中的放射性。
2.噬菌体侵染细菌的过程:吸附→注入核酸→合成→组装→释放。
【详解】A、甲组用32P标记的噬菌体侵染大肠杆菌,由于P元素存在于DNA中,在侵染过程中,DNA进入大肠杆菌体内,且DNA复制为半保留复制,由于噬菌体繁殖所需原料来自未被标记的大肠杆菌,所以可产生少量含32P的子代噬菌体,乙组用的是含35S标记的噬菌体,由于S存在于蛋白质中,且侵染过程中蛋白质不会进入到大肠杆菌中,因此不能产生含35S标记的子代噬菌体,A错误;
B、甲组用32P标记的噬菌体侵染大肠杆菌,由于P元素存在于DNA中,悬浮液含极少量32P标记的噬菌体DNA,若培养时间过长,则大肠杆菌内的噬菌体释放出来进入到上清液中,因而悬浮液中的放射性会增大,B正确;
C、实验中搅拌的目的是使细菌外的噬菌体(主要是吸附噬菌体外壳)与细菌分离,C正确;
D、本实验中甲组和乙组相互对照,根据放射性出现的部位能证明噬菌体的DNA进入到细菌体内,蛋白质外壳留在细菌外,D正确。
故选A。
12. 如图为核糖体上发生的翻译过程示意图,下列叙述正确的是( )
A. mRNA是翻译的模板,其上的密码子都能决定氨基酸
B. 图中翻译的方向为从左往右,且氨基酸1的密码子为ACC
C. 与转录过程相比,该过程特有的碱基配对方式为A—U
D. 该mRNA可以结合多个核糖体,可大大提高翻译的效率
【答案】D
【解析】
【分析】
图示为核糖体上的翻译,可以看出左侧第一个密码子为AUG,是起始密码子,故翻译的方向是从左向右。
【详解】A、mRNA是翻译的模板,上面的密码子大多可以决定氨基酸,但终止密码子不对应氨基酸,A错误;
B、由分析可知翻译的方向是从左向右,且携带氨基酸1的tRNA上反密码子为ACC,则密码子为UGG,B错误;
C、与转录过程(碱基互补配对方式为A-U、T-A、C-G、G-C)比较,该过程(碱基互补配对方式为A-U、U-A、C-G、G-C)特有的碱基配对方式为U-A,C错误;
D、该mRNA可以结合多个核糖体,形成多聚核糖体,短时间内合成大量的多肽链,可大大提高翻译的效率,D正确。
故选D。
【点睛】
13. 如图为各级中枢示意图,相关叙述错误的是( )
A. ④参与调节躯体运动,控制躯体的协调与平衡等
B. 刺激③的中央前回顶部会引起右侧下肢运动
C. 某人因撞击损伤了②部位可能导致呼吸骤停
D. 条件反射的神经中枢在③
【答案】B
【解析】
【分析】各级中枢的分布与功能:1、脑:大脑皮层是调节机体活动的最高级中枢,是高级神经活动的结构基础。其上有语言、听觉、视觉、运动等高级中枢。2、小脑:有维持身体平衡的中枢。3、脑干:有许多重要的生命活动中枢,如心血管中枢、呼吸中枢等。4、下丘脑:有体温调节中枢、渗透压感受器(水平衡中枢)、血糖平衡调节中枢,是调节内分泌活动的总枢纽。5、脊髓:调节躯体运动的低级中枢。
【详解】A、④为小脑,有维持身体平衡的中枢,所以能调节躯体运动,控制躯体的协调与平衡等,A正确;
B、该图为大脑右半球,刺激③的中央前回顶部会引起左侧(对侧)下肢运动,B错误;
C、②为脑干,呼吸中枢位于脑干,撞击损伤了②部位可能导致呼吸骤停,C正确;
D、条件反射是后天学习和训练形成的反射,需要大脑皮层的参与,所以条件反射的神经中枢在③大脑皮层,D正确。
故选B。
14. 人体膝反射的反射弧结构如图所示,下列叙述正确的是( )
A. 神经元乙的活动可受大脑皮层的影响
B. 抑制性中间神经元兴奋会引起屈肌收缩
C. 刺激神经元甲的I处会引起伸肌收缩,这属于反射
D. 坐骨神经由许多神经纤维被共同的髓鞘包围而成的
【答案】A
【解析】
【分析】一个典型的反射弧包括感受器、传入神经、神经中枢、传出神经和效应器五部分。其中,感受器为接受刺激的器官;传入神经为感觉神经元,是将感受器与中枢联系起来的通路;神经中枢,包括脑和脊髓;传出神经为运动神经元,是将中枢与效应器联系起来的通路:效应器是产生效应的器官,如肌肉或腺体。只有在反射弧完整的情况下,反射才能完成。任何部分发生病变都会使反射减弱或消失。
【详解】A、神经元乙的细胞体位于脊髓,而大脑皮层可调控脊髓的活动,因此神经元乙的活动可受大脑皮层的影响,A正确;
B、抑制性中间神经元兴奋会引起屈肌舒张,B错误;
C、刺激神经元甲的I处所引起的伸肌收缩,没有经过完整的反射弧,所以这种现象不属于反射,C错误;
D、坐骨神经由许多神经纤维被共同的结缔组织包围而成的,D错误。
故选A。
15. 激素在调控人体稳态中起重要的作用。下列叙述错误的是( )
A. 胰岛素是机体内唯一降血糖的激素,可对抗胰高血糖素的作用
B. 甲状腺激素可以调节促甲状腺激素释放激素的合成与释放
C. 性激素通过与细胞膜上受体结合,发挥调节作用
D. 肾上腺髓质接受交感神经支配
【答案】C
【解析】
【分析】1、甲状腺激素的分泌具有分级调节和负反馈调节的特点。
2、胰岛素是由胰岛B细胞分泌的,能加速组织细胞对葡萄糖的摄取、储存和利用,从而降低血糖浓度。胰高血糖素是由胰岛A细胞分泌,使血糖浓度升高。
【详解】A、胰高血糖素具有升高血糖的作用,胰岛素是机体内唯一降血糖的激素,可对抗胰高血糖素的作用,A正确;
B、甲状腺激素分泌增加,可抑制下丘脑和垂体对相关激素的分泌,所以甲状腺激素可以调节促甲状腺激素释放激素的合成与释放,B正确;
C、性激素是小分子类的激素,它的受体在细胞内,应进入细胞与受体结合,C错误;
D、惊吓刺激时,在交感神经的支配下,肾上腺髓质释放的肾上腺素增多,D正确。
故选C。
16. 下列关于体温调节、水平衡调节和血糖调节,说法正确的是( )
A. 恒温动物在寒冷条件下产生的热量比在炎热条件下产生的更少
B. 当细胞外液的渗透压升高时,抗利尿激素分泌量增多,肾小管和集合管对水通透性降低,尿液减少
C. 当人体从30℃环境中进入0℃环境时,全身会起鸡皮疙瘩,这属于非条件反射过程
D. 当血糖浓度过高时,下丘脑通过胰岛素分泌的分级调节来降低血糖浓度
【答案】C
【解析】
【分析】1.人体体温调节:(1)体温调节中枢:下丘脑;(2)机理:产热和散热平衡;(3)寒冷环境下:①增加产热的途径:骨骼肌战栗、甲状腺激素和肾上腺素分泌增加;②减少散热的途径:皮肤血管收缩等;(4)炎热环境下:主要通过增加散热来维持体温相对稳定,增加散热的途径主要有汗液分泌增加、皮肤血管舒张;
2.胰岛素和胰高血糖素的生理功能分别是:胰岛素能促进组织细胞加速摄取、利用和储存葡萄糖,从而使血糖水平降低;胰高血糖素能促进糖原分解,并促进一些非糖物质转化为葡萄糖,从而使血糖水平升高;
3.细胞外液的渗透压升高时,抗利尿激素分泌量增多,促进肾小管和集合管对水的重吸收,尿液减少。
【详解】A、恒温动物在寒冷环境中比炎热环境中散热更快、更多,而体温恒定是机体的产热量和散热量相等的结果,据此推测恒温动物在寒冷条件下产生的热量比在炎热条件下产生的更多,A错误;
B、当细胞外液的渗透压升高时,抗利尿激素分泌量增多,肾小管和集合管对水通透性增强,尿液减少,B错误;
C、当人体从30℃环境中进入0℃环境时,人体接受低温刺激会产生鸡皮疙瘩,该过程不受大脑皮层的控制,属于非条件反射,C正确;
D、血糖浓度过高时,下丘脑通过神经直接控制胰岛B细胞分泌胰岛素,没有分级调节,D错误。
故选C。
17. 酮体是脂肪酸分解代谢的中间产物,其酸性较强。饥饿条件下,酮体浓度升高以弥补血糖过少而导致的供能不足,人体血浆中葡萄糖和酮体浓度变化的趋势如下图所示。下列分析错误的是( )
A. 正常情况下,糖尿病患者血浆中的酮体含量低于健康人
B. 在饥饿条件下,血浆中胰高血糖素与胰岛素含量的比值升高
C. 人在长期无法进食的情况下注射葡萄糖溶液可避免内环境pH下降
D. 在饥饿条件下,血浆中的葡萄糖主要来自肝糖原的分解和非糖物质转化
【答案】A
【解析】
【分析】血糖平衡的调节是生命活动调节的一部分,是保持内环境稳态的重要条件,血糖平衡的调节途径有激素调节和神经-----体液(激素)调节,当人体的血糖调节失衡后会引起多种疾病,其中糖尿病在生活中发病率较高,对人体危害比较严重。为此我们应当养成良好的生活习惯,更加珍爱自己的生命。
【详解】A、饥饿条件下,酮体浓度升高以弥补血糖过少而导致的供能不足,因此糖尿病患者血浆中的酮体含量高于健康人,A错误;
B、胰高血糖素可以促进血糖升高,在饥饿条件下,血浆中胰高血糖素与胰岛素含量的比值升高,B正确;
C、饥饿条件下,酮体浓度升高以弥补血糖过少而导致的供能不足,人在长期无法进食的情况下注射葡萄糖溶液可避免酮体升高,从而避免内环境pH下降,C正确;
D、肝糖原是肝脏细胞内的储能物质,在饥饿条件下,血浆中的葡萄糖主要来自肝糖原的分解和非糖物质转化,D正确。
故选A。
18. 如图为新型冠状病毒入侵人体后发生特异性免疫过程的图解。下列叙述正确的是( )
A. 细胞B能增殖并分泌特异性抗体,与新冠病毒结合
B. 细胞E诱导细胞F裂解死亡的过程属于细胞坏死
C. 细胞G通过胞吞的方式特异性识别并摄取病毒
D. 图中存在抗原-MHC复合体的细胞为G和F
【答案】D
【解析】
【分析】体液免疫的过程为,当病原体侵入机体时,一些病原体可以和B细胞接触,这为激活B细胞提供了第一个信号。一些病原体被树突状细胞、B细胞等抗原呈递细胞摄取。抗原呈递细胞将抗原处理后呈递在细胞表面,然后传递给辅助性T细胞。辅助性T细胞表面的特定分子发生变化并与B细胞结合,这是激活B细胞的第二个信号;辅助性T细胞开始分裂、分化,并分泌细胞因子。在细胞因子的作用下,B细胞接受两个信号的刺激后,增殖、分化,大部分分化为浆细胞,小部分分化为记忆B细胞。
【详解】A、细胞B为效应B细胞,能分泌特异性抗体,不能增殖,A错误;
B、细胞E诱导细胞F裂解死亡的过程没有炎症反应,属于细胞凋亡,B错误;
C、细胞G通过胞吞的方式非特异性识别并摄取病毒,C错误;
D、图中存在抗原-MHC复合体的细胞为G(巨噬细胞)和F(被感染的体细胞),D正确。
故选D。
19. 下图甲为中枢神经元之间的一种连接方式,图中各结构均正常,M和N为连接在神经元表面的电流计;图乙为某一神经元上记录到的膜电位变化。下列说法正确的是( )
A. 图乙为刺激A处,M记录的动作电位示意图,②处的膜电位将变为外正内负
B. 要证明某药物只能阻断神经冲动在突触部位的传递而不能阻断神经冲动在神经纤维上的传导,刺激点应在A点,放药点应分别在B、C点
C. 刺激A处,N的指针偏转两次
D. 只刺激B处,若N的指针发生偏转,M的指针未发生偏转,即可证明兴奋在神经元之间的传递是单向的
【答案】B
【解析】
【分析】神经纤维上未兴奋时的电位是外正内负,兴奋时钠离子通道开放,钠离子内流,膜电位由外正内负变成外负内正,在兴奋部位和未兴奋部位间存在电位差,形成局部电流。
【详解】A、图乙为刺激A处记录的动作电位示意图,但动作电位测的是膜内外的电位情况,故M记录的不是动作电位示意图;②处的膜电位将变为外负内正的动作电位,A错误;
B、要证明某药物只能阻断神经冲动在突触部位的传递而不能阻断神经冲动在神经纤维上的传导,刺激点应在A点,放药点应分别在B、C点,若把药物放在B点,刺激A点,M、N均发生偏转;若把药物放在C点,刺激A点,M发生偏转,N不发生偏转,即可证明,B正确;
C、由于图甲的中枢神经元之间的连接方式特殊,且构成一个循环路径,刺激A处,若N的指针偏转,说明A处的兴奋能向下一个神经元传递,经过循环路径兴奋能多次传导到B处,导致N的指针发生多次偏转,C错误;
D、刺激甲图中A处,M、N指针均发生偏转,而刺激B处,N的指针发生偏转,M的指针未发生偏转,才能说明兴奋在神经元之间的传递是单向的,D错误。
故选B。
20. 腺苷是与睡眠有关的信号,腺苷的作用机制类似于神经递质。腺苷的受体包括R1和R2,咖啡因可以竞争性结合腺苷受体,研究者用适量咖啡因分别处理野生型小鼠和R1、R2基因敲除的突变体小鼠,测定小鼠24h时间段中每小时内的觉醒时间(即清醒时长),结果如下图。相关叙述错误的是( )
注:箭头对应时刻为处理时刻。
A. 腺苷可由ATP脱去3个磷酸分子产生
B. 腺苷与受体结合发挥作用后会被清除
C. 对照组为等量生理盐水处理的相应小鼠
D. 结果表明咖啡因通过与R1结合发挥提神作用
【答案】D
【解析】
【分析】ATP的结构式可简写成A-P~P~P,其中A代表腺苷,T代表3个,P代表磷酸基团。
【详解】A、ATP为腺苷三磷酸,其中A代表腺苷,在相关酶的催化下脱去3个磷酸基团后可形成腺苷,故腺苷可由ATP脱去3个磷酸分子产生,A正确;
B、腺苷的作用机制类似于神经递质,与神经元细胞膜上的腺苷受体结合发挥作用后会被降解(清除)或重吸收,以防止其持续受体发生作用,B正确;
C、由题可知,用适量咖啡因分别处理野生型小鼠和R1、R2基因敲除的突变体小鼠,故对照组应用等量生理盐水处理的相应小鼠,C正确;
D、基因敲除小鼠的实验结果与野生型相比,R1敲除小鼠的实验组和对照组觉醒时间差异与野生型相似,R2敲除小鼠的实验组和对照组的觉醒时间无显著差异,与野生型差异显著,因此可推测咖啡因是通过与R2结合发挥作用,D错误。
故选D。
二、非选择题
21. 辣椒是我国冬春季栽培的主要蔬菜之一,栽培期间经常遭受到低温胁迫。研究人员以A、B两个辣椒品种为实验材料,研究低温胁迫和恢复处理对辣椒光合指标的影响。实验外理及部分实验结果如下表,在第0天、第10天、第16天检测相关指标。
品种
处理方法
胞间CO2浓度
(μmol·mol-1)
叶绿素
(mg·gFW-1)
净光合速率
(μmol·m-2·s-1)
A
0天,28℃
260
1.534
6.0
1-10天,5℃
350
1.300
0.8
11-16天,28℃
120
1.017
2.0
B
0天,28℃
260
1.434
5.0
1-10天,5℃
400
0.937
0.2
11-16天,28℃
350
0.703
0.4
回答下列问题:
(1)辣椒叶片中的光合色素中通常用_____提取,为了获得更多的色素,在研钵中需加入_____,过滤和定容后用比色法测定叶绿素含量。叶绿素主要吸收_____光,并将光能转化为_____中的化学能用于_____循环。
(2)在低温条件下,表中两组辣椒净光合速率均显著下降,其原因可能是_____(答两点);据表分析,胞间二氧化碳浓度_____(填“是”或“不是”)影响光合作用的主要因素,其依据是_____。
(3)实验结果表明_____(填“品种A”或“品种B”)辣椒更适宜在“春暖乍寒”的冬春季栽培,主要原因_____。
【答案】(1) ①. 无水乙醇 ②. 二氧化硅和碳酸钙 ③. 红光和蓝紫光 ④. ATP ⑤. 卡尔文
(2) ①. 可能是酶的活性低,叶绿素的含量少 ②. 不是
③. 低温条件下,两组辣椒胞间CO2浓度都比较高而净光合速率却比较低
(3) ①. “品种A” ②. “品种A”比“品种B”在低温条件下净光合速率高,并且天气回暖后净光合速率升高的也多。
【解析】
【分析】光合作用通常是指绿色植物(包括藻类)吸收光能,把二氧化碳和水合成富能有机物,同时释放氧气的过程。光合作用分为光反应阶段和暗反应阶段。光反应阶段的特征是在光驱动下生成氧气、ATP和NADPH的过程。暗反应阶段是利用光反应生成NADPH和ATP进行碳的同化作用,使气体二氧化碳还原为糖。由于这阶段基本上不直接依赖于光,而只是依赖于NADPH和ATP的提供,故称为暗反应阶段。
【小问1详解】
光合色素中通常用无水乙醇提取,为了获得更多的色素,在研钵中需加入二氧化硅和碳酸钙。叶绿素主要吸收红光和蓝紫光,并将光能转化为ATP中的化学能用于卡尔文循环。
【小问2详解】
在低温条件下,两组辣椒净光合速率均显著下降,其原因可能是酶的活性低,叶绿素的含量少;据表分析,胞间二氧化碳浓度不是影响光合作用的主要因素,其依据是低温条件下,两组辣椒胞间CO2浓度都比较高而净光合速率却比较低。
【小问3详解】
实验结果表明“品种A”辣椒更适宜在“春暖乍寒”的冬春季栽培,主要原因“品种A”比“品种B”在低温条件下净光合速率高,并且天气回暖后净光合速率升高的也多。
22. 图甲表示基因型为AaBb的某动物细胞不同分裂时期的图像,图乙表示该动物某细胞分裂过程中每条染色体上的DNA含量变化。回答下列问题:
(1)光学显微镜下观察染色体,可用______染色,图甲中含有同源染色体的细胞是______(填1、2、3)。
(2)根据染色体行为等判断,图甲细胞1为________(填细胞名称),该细胞含有________个染色体组,与该细胞同时产生的另一个细胞的基因型为________(不考虑其他变异)。
(3)图甲细胞3发生的变异类型是______。若该细胞最终产生了一个基因组成为ABB的异常配子,原因是____。
(4)图甲细胞2位于图乙的______区段,图乙的E点处于______期。
【答案】(1) ①. 甲紫溶液或醋酸洋红溶液 ②. 2、3
(2) ①. 次级精母细胞 ②. 2##两 ③. AaBB
(3) ①. 基因重组 ②. 减数第二次分裂时,含有B基因的两条染色体进入同一个子细胞
(4) ①. CD ②. 有丝分裂后期或减数第二次分裂后
【解析】
【分析】分析图示,图甲中1细胞不含同源染色体,为减数第二次分裂后期,2细胞同源染色体正在分离,为减数第一次分裂后期,3细胞为减数第一次分裂前期。图乙表示细胞分裂过程中每条染色体上的DNA含量变化,BC表示DNA复制,DE表示着丝粒分裂。
【小问1详解】
染色体易被碱性染料染色,在光学显微镜下观察染色体,可用甲紫溶液或醋酸洋红溶液染色。同源染色体是生物细胞中形态、结构基本相同的一对染色体,一条来自于母亲,一条来源于父亲,结合图可知,图甲中含有同源染色体的细胞是2、3。
【小问2详解】
根据2细胞的细胞质均等分裂,可知该生物为雄性,1细胞处于减数第二次分裂后期,故为次级精母细胞。染色体组是指细胞中的一组非同源染色体,在形态、大小和功能上各不相同,但携带着控制生物生长发育、遗传变异的全部遗传信息,因此图甲细胞1含有2个染色体组。结合题图可知,某动物细胞的基因型为AaBb,且在减数分裂过程中发生了互换,再根据互补可知,与图甲细胞1同时产生的另一个细胞的基因型为AaBB。
【小问3详解】
图甲细胞3中同源染色体的非姐妹染色单体之间发生了互换,这种变异类型为基因重组。若该细胞最终产生了一个基因组成为ABB的异常精子,说明含B的两条姐妹染色单体异常分离,即减数第二次分裂时,含有B基因的两条染色体进入同一个子细胞。
【小问4详解】
图甲2细胞含有姐妹染色单体,每条染色体上含有两个DNA分子,位于图乙的CD区段。图乙的DE是由于着丝粒的分裂形成的,所以E点处于有丝分裂后期或减数第二次分裂后期。
23. 果蝇(2n=8)的灰身对黑身为显性,控制这对相对性状的基因位于常染色体上,用B、b表示:红眼和白眼这对相对性状的基因位于X染色体上,用D、d表示。某生物兴趣小组选用一对雌雄果蝇杂交,F1中灰身红眼:黑身红眼:灰身白眼:黑身白眼=6:2:3:1,请回答下列问题:
(1)果蝇的红眼对白眼为______性,亲代雄果蝇的基因型为______。若欲测定果蝇基因组的序列,需对______条染色体进行DNA测序。
(2)研究发现,F1中出现异常分离比的原因是其中某一亲本的一条X染色体上出现一个突变基因(n),含该基因的纯合子在胚胎期间死亡。存在该突变基因的亲本是______(填“母本”或“父本”),该亲本基因型为______。将F1中的某只红眼雌果蝇与白眼雄果蝇杂交,若后代中雌蝇:雄蝇=1:1,则该只红眼雌果蝇______(填“携带”或“不携带”)突变基因。
(3)果蝇的正常翅对短翅为显性,为确定控制翅型和体色的基因是否位于同一对常染色体上,某同学选用纯合正常翅灰身果蝇与纯合短翅黑身果蝇进行杂交,得到的F1全为正常翅灰身,F1自由交配,获得F2,预测以下结果:
①若F2的表型及比例为______,则两对基因位于非同源染色体上;
②若F2的表型及比例为______,则两对基因位于一对同源染色体上。
(4)若已确定翅型和体色的基因位于两对同源染色体上,现有正常翅灰身果蝇若干,对其进行测交实验,子代性状分离比为正常翅灰身:短翅灰身:正常翅黑身:短翅黑身2:2:1:1.若让亲代自由交配,则后代中短翅黑身雄果蝇占______。
【答案】(1) ①. 显 ②. BbXDY ③. 5##五
(2) ①. 母本 ②. BbXDnXd ③. 不携带
(3) ①. 正常翅灰身:正常翅黑身:短翅灰身:短翅黑身=9:3:3:1 ②. 正常翅灰身:短翅黑身=3:1
(4)1/72
【解析】
【分析】基因自由组合定律实质:位于非同源染色体上的非等位基因的分离或组合是互不干扰的。在减数分裂形成配子的过程中,同源染色体上的等位基因彼此分离,非同源染色体上的非等位基因自由组合。
【小问1详解】
分析F1中子代表现型及比例:灰身:黑身=(6+3):(2+1)=3:1,灰身对黑身为显性;红眼:白眼=(6+2):(3+1)=2:1,红眼对白眼为显性;亲本基因型应为:BbXDXd、BbXDY,故亲代雄果蝇的基因型为BbXDY,果蝇(2n=8),是二倍体的雌雄异体生物,染色体共8条,故若欲测定果蝇基因组的序列,需对3条常染色体及1条X染色体、1条Y染色体共5条染色体进行DNA测序。
【小问2详解】
由于亲本的基因型为:BbXDXd、BbXDY,且红眼:白眼=2::1,理论上红眼:白眼=3:1,说明红眼个体存在致死现象,研究发现,F1中出现异常分离比的原因是其中某一亲本的一只有条X染色体上出现一个突变基因(n),含该基因的纯合子在胚胎期间死亡,只能是子代雄性个体死亡,因为只有雄性子代中会出现该基因的纯合子XDnY,故存在该突变基因的亲本是母本,该亲本基因型为BbXDnXd;将F1中的某只红眼雌果蝇(基因型为XDnXD或XDXd)与白眼雄果蝇(基因型为XdY)杂交,若后代中雌蝇:雄蝇=1:1,则该只红眼雌果蝇不携带突变基因,若携带该基因,则后代中雌蝇:雄蝇=2:1。
【小问3详解】
若控制翅型和体色的基因是位于同一对常染色体上,则两对等位基因遵循分离定律,后代只能出现两种表现型;若控制翅型和体色的基因不位于同一对常染色体上,则两对等位基因遵循自由组合定律,后代可出现四种表现型;故:
①若F2的表型及比例为正常翅灰身:正常翅黑身:短翅灰身:短翅黑身=9:3:3:1,则两对基因位于非同源染色体上;
②若F2的表型及比例为正常翅灰身:短翅黑身=3:1,则两对基因位于一对同源染色体上。
【小问4详解】
由测交后代性状比可以推测出亲本产生配子的数量比,先计算一对等位基因的比值,测交后灰身:黑身=2:1,推出亲本产生黑色基因的配子的概率为1/3,自由交配后,计算得出黑身性状的概率为1/9,则灰身性状的概率为8/9;测交后正常翅:短翅=1:1,推出亲本产生短翅基因的配子的概率为1/2,自由交配后,计算得出短翅性状的概率为1/4,则正常翅性状的概率为3/4,故后代中短翅黑身雄果蝇占1/4×1/9×1/2=1/72。
24. 图1为相互联系的两个神经元的部分结构,a、b、c为其上的两个点;图2表示受到刺激后膜电位的变化示意图。
回答下列问题:
(1)当兴奋在图1突触结构传递时,会发生_____次信号转变,传递方向为_____(填“向左”或“向右”),判断的依据是_____。
(2)在兴奋的传导过程中,a点膜电位变化如图2中甲曲线,其中EF段形成的原因是_____,F点时膜外电位为_____;c点正在发生_____过程,钠离子的跨膜方式为_____。
(3)若药物A阻止了图中递质的分解,该药物可使突触后神经元_____;若药物B通过作用于突触前膜从而阻止兴奋的传递,该药物的作用机理可能是抑制_____过程;若突触后膜的电位变化为图2中乙曲线,则膜上可能在发生阴离子_____(填“内流”或“外流”)。
【答案】(1) ①. 2 ②. 向右 ③. 左侧突触小体中含有突触小泡,释放神经递质作用于右侧突触后膜上的特异性受体
(2) ①. Na+通道关闭且钾离子外流 ②. 正电位 ③. Na+内流 ④. 协助扩散
(3) ①. 持续兴奋 ②. 神经递质的胞吐 ③. 内流
【解析】
【分析】1.兴奋在神经纤维上的传导:①传导方式:局部电流或电信号或神经冲动。②传导特点:双向传导。反射发生时,感受器接受刺激并产生兴奋,然后兴奋由传入神经传至神经中枢,神经中枢对信息进行分析综合后,再将指令经由传出神经传至效应器,引起效应器反应。
2.兴奋在神经元之间的传递:①突触:包括突触前膜、突触间隙、突触后膜。②突触小泡释放的递质:乙酰胆碱、单胺类物质等。③信号转换:电信号→化学信号→电信号。④兴奋传递特点:单向性(神经递质只存在于突触前膜的突触小泡中,只能由突触前膜释放,作用于突触后膜)。⑤神经递质作用效果有两种:兴奋或抑制。
【小问1详解】
兴奋在图1传递时,突触前膜是电信号,释放神经递质是化学信号,突触后膜产生电信号,发生了电信号→化学信号→电信号的变化,共有2次信号转变,传递方向是“向右”,据图可以看到左侧突触前膜中有突触小泡,释放神经递质,作用于右侧突触后膜的特异性受体。
【小问2详解】
EF段正在恢复静息电位,可知Na+通道已经关闭,Na+内流停止,钾离子外流,F点时的电位和静息电位相同,膜外电位是正电位,据图c点正在发生Na+内流,此时Na+从高浓度流向低浓度,不消耗能量,需要转运蛋白。
【小问3详解】
若药物A阻止了递质的分解,神经递质一直作用于突触后膜上的特异性受体,使图中突触后神经元持续兴奋。若药物B作用于突触前膜阻止兴奋传递,药物可能是抑制了神经递质的胞吐过程。图中乙曲线静息电位外正内负的电位差增大,可能发生了阴离子内流。
25. 柴胡疏肝散始载于明朝的《景岳全书·古方八阵》,乃我国经典中医方剂。临床发现柴胡疏肝散对抑郁症存在的体重减轻、食欲下降、睡眠障碍等症状治疗效果良好。研究发现,抑郁症患者存在下丘脑-垂体-肾上腺皮质轴(HPA轴)功能亢进的生理变化,其致病机理如图。
(1)据图可知,5-羟色胺通过______方式释放,作用于突触后膜,使其产生电位变化。
(2)研究表明,抑郁症患者血浆中的糖皮质激素浓度明显增高,据图可知,高浓度糖皮质激素会促使______的数量增多,请据此解释抑郁症患者出现长时间情绪低落这一症状的原因∶____。
(3)科研小组采用慢性应激法来造成大鼠 HPA轴功能紊乱模型(即抑郁症模型),探索柴胡疏肝散治疗抑郁症的作用机理。
实验过程:将45只生长状况相同的健康大鼠随机分为甲、乙、丙三组,甲、乙组给予连续21天的慢性应激刺激进行造模。每日先进行应激刺激然后灌服,甲组灌服柴胡疏肝散药剂,乙组灌服等体积生理盐水,21天后检测相关指标。
实验结果见下表:
各组大鼠下丘脑CRH表达量、血浆ACTH含量、血清CORT含量
组别
n
CRH (OD+qum-2)|
ACTH ( ng/ml)
CORT (ng/ml)
甲组
15
34.29
29.19
10.20
乙组
15
45.85
44.30
13.95
丙组
15
23.93
22.34
8.64
注: CRH-促肾.上腺皮质激素释放激素; ACTH-促肾上腺皮质激素; CORT-糖皮质激素
①与乙组对比,甲组的实验数据说明,柴胡疏肝散治疗抑郁症的机理可能是通过_______,从而发挥对抑郁症的治疗作用。
②为评价柴胡疏肝散的治疗效果,除检测以上指标以外,还应观察比较的指标有______。
【答案】(1)胞吐 (2) ①. 5-羟色胺转运体 ②. 5-羟色胺转运体增多会使 5-羟色胺回收增多,导致突触间隙的5-羟色胺浓度降低,突触后神经元的兴奋性减弱,从而使患者出现长时间情绪低落的症状
(3) ①. 减少下丘脑中CRH的合成和分泌,通过分级调节降低血浆ACTH和血清CORT含量 ②. 各组大鼠的体重变化、食欲变化、睡眠障碍等情况
【解析】
【分析】据图可知,糖皮质激素增加会促进突触小体合成5-羟色胺回收的转运蛋白,增加突触前膜上转运蛋白(5-羟色胺转运体)的数量,促进5-羟色胺回收,使突触间隙5-羟色胺含量降低,突触后膜兴奋性降低。
【小问1详解】
5-羟色胺属于神经递质,神经递质的释放方式是胞吐。
【小问2详解】
据图分析,高浓度糖皮质激素会促使突触前膜上5-羟色胺转运蛋白含量增加,促进突触间隙中5-羟色胺回收,使作用于突触后膜上的5-羟色胺减少,而5-羟色胺是一种可使人产生愉悦情绪的兴奋性神经递质,因此突触后膜兴奋性降低,故抑郁症患者会出现长时间情绪低落。
【小问3详解】
①与乙组相比,甲组中CRH、ACTH、CORT含量均低于乙组,说明柴胡疏肝散可能是通过抑制下丘脑分泌CRH,进而抑制垂体分泌ACTH,从而使相关腺体分泌的CORT减少(减少下丘脑中CRH的合成和分泌,通过分级调节降低血浆ACTH和血清CORT含量),抑制了突触前膜上5-羟色胺转运蛋白含量增加,从而抑制了5-羟色胺的回收,使突触间隙中5-羟色胺含量增加,从而发挥对抑郁症的治疗作用。
2023-2024学年浙江省金华市一中高一上学期期中生物试题含答案: 这是一份2023-2024学年浙江省金华市一中高一上学期期中生物试题含答案,文件包含浙江省金华市一中2023-2024学年高一上学期期中生物试题原卷版docx、浙江省金华市一中2023-2024学年高一上学期期中生物试题Word版含解析docx等2份试卷配套教学资源,其中试卷共60页, 欢迎下载使用。
2022-2023学年浙江省金华市一中高三3月月考生物试题含答案: 这是一份2022-2023学年浙江省金华市一中高三3月月考生物试题含答案,共47页。试卷主要包含了选择题,非选择题等内容,欢迎下载使用。
2022-2023学年浙江省金华市一中高一下学期6月期末生物试题含答案: 这是一份2022-2023学年浙江省金华市一中高一下学期6月期末生物试题含答案,共28页。试卷主要包含了选择题,非选择题等内容,欢迎下载使用。

