重庆市巫山县官渡中学2020-2021学年高一上学期期末考试地理试题
展开高2023届二0年秋期末考试(地理)试卷
满分:100分 考试时间:75分钟
命题人:王兰山 审题人:陈志慧
一、选择题(本题共15个小题,每小题3分,共45分。在每小题所给出的四个选项中,只有一项符合题目要求 。)
上海市建设“雨水银行”,在雨季过滤并储蓄雨水,非雨季将净化后的雨水用于浇灌绿地。读“雨水利用过程示意图”,完成1~2题。
1.在雨季过滤并储蓄雨水,影响的水循环环节主要是( )
A.降水 B.水汽输送 C.植物蒸腾 D.下渗
2.上海市建设“雨水银行”,可以( )
①减少内涝发生 ②改善生态环境 ③提高江河水位 ④加剧热岛效应
A.①② B.①③ C.②④ D.③④
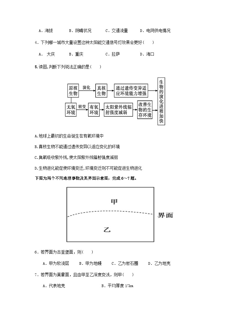
在交通的十字路口处,我们经常见到如下图所示的交通信号灯。据此完成3~4题。
3.有人注意到在一周的白天中,同一交通信号灯的亮度会出现变化,你认为其影响因素主要是( )
A.海拔 B.阴晴状况 C.交通流量 D.电网供电情况
4.下列哪一城市大量设置这种太阳能交通信号灯效果会更好( )
A. 大庆 B.重庆 C.拉萨 D.海口
5.读图,判断下列说法正确的是( )
A.地球上最初的生命诞生在有氧环境中
B.真核生物不能通过遗传变异以适应变化的环境
C.臭氧吸收紫外线,使太阳紫外线辐射强度减弱
D.生物进化能促使环境变迁,环境变迁则不可能促进生物进化
下图为两个不同地理事物及其界面示意图,完成6~7题。
6.若界面为古登堡面,则( )
A.甲为软流层 B.甲为地幔 C.乙为岩石圈 D.乙为地壳
7.若界面为莫霍面,且由甲至乙深度变浅,则甲( )
A.代表地壳 B.平均厚度17km
C.顶部由岩石组成 D.地震波横波难以通过
电影《中国机长》的热映,川航3U8633紧急迫降的事迹展现在大众面前。飞机从重庆起飞,在9 800米高空,挡风玻璃无预警脱落,刘传建机长借助自己一百多次来回飞川藏线的经验和从业30年的技术,成功于成都迫降,拯救了全机人的生命。据此完成8~9题。
8.挡风玻璃脱落时,飞机正处于大气的( )
A.平流层 B.臭氧层 C.对流层 D.高层大气
9.机长迫降时面临的困难可能有( )
①被挡风玻璃砸伤 ②机内温度过低 ③飞机颠簸强烈 ④太阳辐射强
A.①③ B.②③ C.①④ D.②④
2015年5月,南方多地出现强降雨天气,造成江苏、安徽、福建、江西、湖北、湖南等地持续遭受洪涝灾害。据此回答10~11题。
10.南方多地发生洪灾的原因主要有( )
①地形以平原为主 ②降水较常年同期偏多
③农业用水少 ④城市地区排水设施落后
A.①② B.②④ C.②③ D.①④
11.长江干流易发生大洪水最主要的自然原因是( )
A.人口、城市密集 B.支流众多,河道弯曲
C.流域内降水集中且多暴雨 D.中上游植被破坏严重
读下图,完成12~13题。
12.图中甲、乙两地是世界上最大的热带雨林分布区,下列说法中不属于热带雨林植被特点的是( )
A.物种丰富,垂直结构复杂 B.常有茎花、板根等现象
C.有数量丰富的藤本植物和附生植物 D.森林常绿,乔木多革质叶片
13.图中A、B两地区虽然位于回归线附近,但有热带雨林植被分布,主要是因为( )
A.热量充足,光照强 B.降水充足,光照强
C.热量充足,降水少 D.热量充足,降水多
牛轭湖是因湖泊的形状恰似牛轭而得名,是随着河流河曲的不断发育而形成的。下图为牛轭湖的形成过程。读图完成14~15题。
14.牛轭湖的形成主要是( )
A.流水侵蚀作用 B.地壳抬升 C.流水堆积作用 D.地壳下沉
15.下列地理事物与牛轭湖形成最相似的是( )
A.V形河谷 B.槽形河谷 C.冲积扇 D.沙丘
二、综合题(共55分)
16.下图是某地高空等高面与等压面关系示意图,读图完成下列问题。(14分)
(1)A、B两地受热的是_____,空气____;冷却的是________,空气________。(4分)
(2)图中点①至点⑤,气压最高的是________,气压最低的是________。(2分)
(3)用“→”完成图中热力环流。(4分)
(4)若该热力环流发生于城区与郊区之间,则A、B中代表城区的是________,说明判断的依据。(3分)
(5)若图中A处为海洋,B处为陆地,则该热力环流出现在______(白天或夜间)。(1分)
17.读某中学学生收集到的地貌景观图片,完成下列问题。(14分)
(1)甲图中的岩石是______岩,图示景观属于__ __地貌,形成该地貌的外力作用是__ __。该景观位于__ _高原。(4分)
(2)乙地貌是由__ 作用形成的,该地貌在我国主要分布在__ 地区,从气温和降水两方面描述该地区的气候特点。(6分)
(3)丙图是__ 省三亚市的“南天一柱”景观,其巨大的岩石形态是__ _作用形成的。(2分)
(4)丁地貌的名称为__ __,其形成与__ __作用有关。(2分)
18.洋流是海水运动的重要方式之一,读图,回答下列问题。(13分)
(1) 简述纽芬兰渔场形成的主要条件是什么?(8分)
(2)1978年3月,一艘油轮在英吉利海峡附近失事,大量原油泄入海中。你认为洋流会给这次海上石油污染带来什么影响?(5分)
19.阅读图文资料,完成下列问题。(14分)
贵州是一个多民族聚居的省,贵州的少数民族一般择水而居,每一个民族都有自己独特的风俗习惯和文化传统,是珍贵的文化遗产和宝贵的财富。贵阳多年平均年降水量约1 240 mm,降水在4~10月,但是据贵州省山地气候研究所统计,贵州旱灾频繁,缺水严重,对农业生产影响极大。下图为贵州省位置及地形示意图。
(1) 贵州省年降水总量丰富,但农业缺水严重,旱灾频繁,分析贵州省旱灾频发的原因。
(6分)
(2)贵州地表水资源日益短缺,分析水资源短缺给农业生产可能带来的影响。(8分)
重庆市巫山县官渡中学2021-2022学年高一上学期期末考试地理试题: 这是一份重庆市巫山县官渡中学2021-2022学年高一上学期期末考试地理试题,文件包含重庆市巫山县官渡中学2021-2022学年高一上学期期末考试地理试题pdf、重庆市巫山县官渡中学2021-2022学年高一上学期期末考试地理试题docx、地理答案docx等3份试卷配套教学资源,其中试卷共17页, 欢迎下载使用。
重庆市巫山县官渡中学2020-2021学年高一下学期第二次月考地理试题: 这是一份重庆市巫山县官渡中学2020-2021学年高一下学期第二次月考地理试题,文件包含重庆市巫山县官渡中学2020-2021学年高一下学期第二次月考地理试题docx、地理参考答案docx等2份试卷配套教学资源,其中试卷共7页, 欢迎下载使用。
重庆市巫山县官渡中学2020-2021学年高一上学期第二次月考地理试题: 这是一份重庆市巫山县官渡中学2020-2021学年高一上学期第二次月考地理试题,共8页。试卷主要包含了选择题等内容,欢迎下载使用。

