专题07 细胞代谢的综合- 十年(2014-2023)高考生物真题分项汇编(全国通用)
展开十年(2014-2023)年高考真题分项汇编
专题07 细胞代谢的综合
〖2023年高考真题〗 1
〖2022年高考真题〗 5
〖2021年高考真题〗 13
〖2020年高考真题〗 18
〖2019年高考真题〗 21
〖2018年高考真题〗 22
〖2017年高考真题〗 24
〖2016年高考真题〗 27
〖2015年高考真题〗 31
〖2014年高考真题〗 35
〖2023年高考真题〗
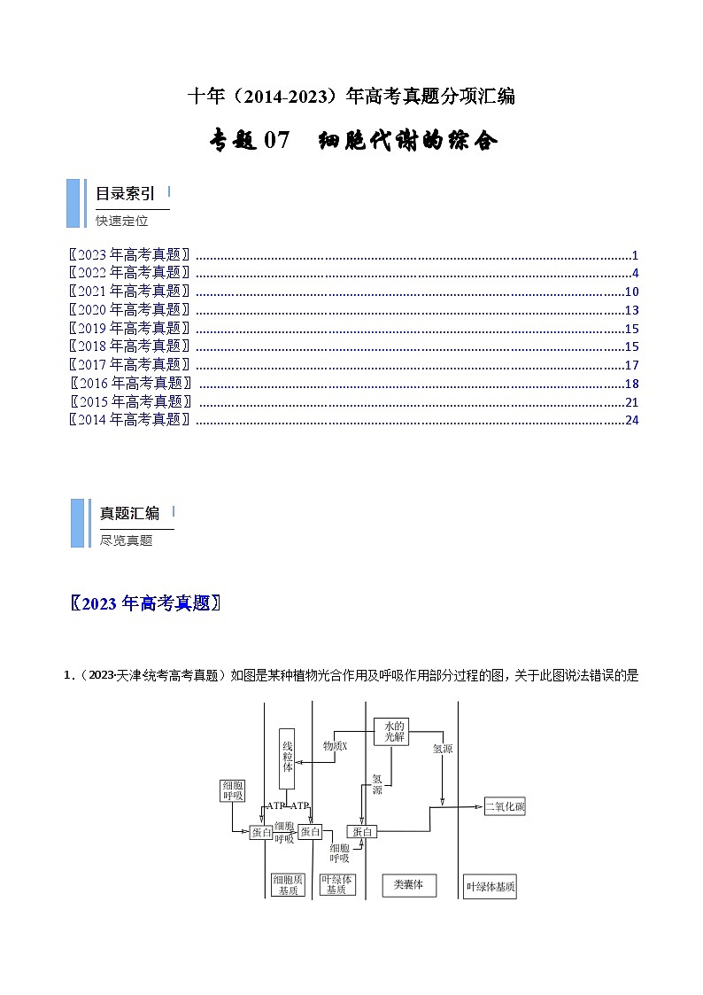
1.(2023·天津·统考高考真题)如图是某种植物光合作用及呼吸作用部分过程的图,关于此图说法错误的是( )
A.HCO3-经主动运输进入细胞质基质
B.HCO3-通过通道蛋白进入叶绿体基质
C.光反应生成的H+促进了HCO3-进入类囊体
D.光反应生成的物质X保障了暗反应的CO2供应
【答案】B
【详解】A、据图可知,HCO3-进入细胞质基质需要线粒体产生的ATP供能,属于主动运输,A正确;B、HCO3-进入叶绿体基质也需要线粒体产生的ATP供能,属于主动运输,通道蛋白只能参与协助扩散,B错误;
C、据图可知,光反应中水光解产生的H+促进HCO3-进入类囊体,C正确;D、据图可知,光反应生成的物质X(O2)促进线粒体的有氧呼吸,产生更多的ATP,有利于HCO3-进入叶绿体基质,产生CO2,保证了暗反应的CO2供应,D正确。故选B。
2.(2023·湖北·统考高考真题)高温是制约世界粮食安全的因素之一,高温往往使植物叶片变黄、变褐。研究发现平均气温每升高1℃,水稻、小麦等作物减产约3%~8%。关于高温下作物减产的原因,下列叙述错误的是( )
A.呼吸作用变强,消耗大量养分
B.光合作用强度减弱,有机物合成减少
C.蒸腾作用增强,植物易失水发生萎蔫
D.叶绿素降解,光反应生成的NADH和ATP减少
【答案】D
【详解】A、高温使呼吸酶的活性增强,呼吸作用变强,消耗大量养分,A正确;B、高温使气孔导度变小,光合作用强度减弱,有机物合成减少,B正确;C、高温使作物蒸腾作用增强,植物易失水发生萎蔫,C正确;D、高温使作物叶绿素降解,光反应生成的NADPH和ATP减少,D错误。故选D。
3.(2023·山西·统考高考真题)我国劳动人民在漫长的历史进程中,积累了丰富的生产、生活经验,并在实践中应用。生产和生活中常采取的一些措施如下。
①低温储存,即果实、蔬菜等收获后在低温条件下存放
②春化处理,即对某些作物萌发的种子或幼苗进行适度低温处理
③风干储藏,即小麦、玉米等种子收获后经适当风干处理后储藏
④光周期处理,即在作物生长的某一时期控制每天光照和黑暗的相对时长
⑤合理密植,即栽种作物时做到密度适当,行距、株距合理
⑥间作种植,即同一生长期内,在同一块土地上隔行种植两种高矮不同的作物
关于这些措施,下列说法合理的是( )
A.措施②④分别反映了低温和昼夜长短与作物开花的关系
B.措施③⑤的主要目的是降低有机物的消耗
C.措施②⑤⑥的主要目的是促进作物的光合作用
D.措施①③④的主要目的是降低作物或种子的呼吸作用强度
【答案】A
【详解】A、措施②春化处理是为了促进花芽形成,反映了低温与作物开花的关系,④光周期处理,反映了昼夜长短与作物开花的关系,A正确; B、措施③风干储藏可以减少自由水,从而减弱细胞呼吸,降低有机物的消耗,⑤合理密植的主要目的是提高能量利用率,促进光合作用,B错误;C、措施②春化处理是为了促进花芽形成,⑤⑥的主要目的是促进作物的光合作用,C错误; D、措施①③的主要目的是降低作物或种子的呼吸作用强度,④光周期处理,目的是促进或抑制植物开花,D错误。故选A。
4.(2023·湖南·统考高考真题)食品保存有干制、腌制、低温保存和高温处理等多种方法。下列叙述错误的是( )
A.干制降低食品的含水量,使微生物不易生长和繁殖,食品保存时间延长
B.腌制通过添加食盐、糖等制造高渗环境,从而抑制微生物的生长和繁殖
C.低温保存可抑制微生物的生命活动,温度越低对食品保存越有利
D.高温处理可杀死食品中绝大部分微生物,并可破坏食品中的酶类
【答案】C
【详解】A、干制能降低食品中的含水量,使微生物不易生长和繁殖,进而延长食品保存时间,A正确;B、腌制过程中添加食盐、糖等可制造高渗环境,从而微生物的生长和繁殖,B正确;C、低温保存可以抑制微生物的生命活动,但不是温度越低越好,一般果蔬的保存温度为零上低温,C错误;D、高温处理可杀死食品中绝大部分微生物,并通过破坏食品中的酶类,降低酶类对食品有机物的分解,有利于食品保存,D正确。故选C。
5.(2023·全国·统考高考真题)植物的气孔由叶表皮上两个具有特定结构的保卫细胞构成。保卫细胞吸水体积膨大时气孔打开,反之关闭,保卫细胞含有叶绿体,在光下可进行光合作用。已知蓝光可作为一种信号促进保卫细胞逆浓度梯度吸收K⁺.有研究发现,用饱和红光(只用红光照射时,植物达到最大光合速率所需的红光强度)照射某植物叶片时,气孔开度可达最大开度的60%左右。回答下列问题。
(1)气孔的开闭会影响植物叶片的蒸腾作用、 (答出2点即可)等生理过程。
(2)红光可通过光合作用促进气孔开放,其原因是
。
(3)某研究小组发现在饱和红光的基础上补加蓝光照射叶片,气孔开度可进一步增大,因此他们认为气孔开度进一步增大的原因是,蓝光促进保卫细胞逆浓度梯度吸收K+。请推测该研究小组得出这一结论的依据是 。
(4)已知某种除草剂能阻断光合作用的光反应,用该除草剂处理的叶片在阳光照射下气孔 (填“能”或“不能”)维持一定的开度。
【答案】(1)光合作用和呼吸作用 (2)叶绿体中的叶绿素对红光有较高的吸收峰值,红光照射下保卫细胞进行光合作用制造有机物,使保卫细胞的渗透压上升,细胞吸水膨胀,气孔开放 (3)蓝光作为信号能促进保卫细胞逆浓度梯度吸收K+,使保卫细胞渗透压上升,细胞吸水膨胀,气孔张开 (4)能
【详解】(1)气孔是植物体与外界气体交换的通道,光合作用、呼吸作用与蒸腾作用中氧气、二氧化碳和水蒸气都是经过气孔进出植物叶肉细胞的,故气孔开闭影响植物的光合作用、呼吸作用和蒸腾作用等生理过程。(2)叶绿素主要吸收红光和蓝紫光。红光照射下保卫细胞进行光合作用制造的有机物,使细胞的渗透压,促进保卫细胞吸水,细胞体积膨涨,气孔开放。(3)题中显示,蓝光可作为一种信号促进保卫细胞逆浓度梯度吸收K+,提高了细胞的渗透压,保卫细胞吸水能力增强,体积膨大,气孔开放,因此,在饱和红光的基础上补加蓝光照射叶片,气孔开度可进一步增大。(4)保卫细胞渗透压的调节有光合作用产生有机物的因素,还有非光合作用因素----蓝光照射引起钾离子的吸收。所以当光合作用被阻断,钾离子在蓝光的调节下仍可以进入细胞,提高细胞的渗透压,引起细胞吸水,气孔维持一定开度。
6.(2023·浙江·统考高考真题)叶片是给植物其他器官提供有机物的“源”,果实是储存有机物的“库”。现以某植物为材料研究不同库源比(以果实数量与叶片数量比值表示)对叶片光合作用和光合产物分配的影响,实验结果见表1。
表1
项目
甲组
乙组
丙组
处理
库源比
1/2
1/4
1/6
单位叶面积叶绿素相对含量
78.7
75.5
75.0
净光合速率(μmol·m-2·s-1)
9.31
8.99
8.75
果实中含13C光合产物(mg)
21.96
37.38
66.06
单果重(g)
11.81
12.21
19.59
注:①甲、乙、丙组均保留枝条顶部1个果实并分别保留大小基本一致的2、4、6片成熟叶,用13CO2供应给各组保留的叶片进行光合作用。②净光合速率:单位时间单位叶面积从外界环境吸收的13CO2量。
回答下列问题:
(1)叶片叶绿素含量测定时,可先提取叶绿体色素,再进行测定。提取叶绿体色素时,选择乙醇作为提取液的依据是 。
(2)研究光合产物从源分配到库时,给叶片供应13CO2,13CO2先与叶绿体内的 结合而被固定,形成的产物还原为糖需接受光反应合成的 中的化学能。合成的糖分子运输到果实等库中。在本实验中,选用13CO2的原因有
(答出2点即可)。
(3)分析实验甲、乙、丙组结果可知,随着该植物库源比降低,叶净光合速率 (填“升高”或“降低”)、果实中含13C光合产物的量 (填“增加”或“减少”)。库源比降低导致果实单果重变化的原因是 。
(4)为进一步研究叶片光合产物的分配原则进行了实验,库源处理如图所示,用13CO2供应给保留的叶片进行光合作用,结果见表2。
果实位置
果实中含13C光合产物(mg)
单果重(g)
第1果
26.91
12.31
第2果
18.00
10.43
第3果
2.14
8.19
根据表2实验结果,从库与源的距离分析,叶片光合产物分配给果实的特点是
。
(5)综合上述实验结果,从调整库源比分析,下列措施中能提高单枝的合格果实产量(单果重10g以上为合格)的是哪一项?__________
A.除草 B.遮光 C.疏果 D.松土
【答案】(1)叶绿体中的色素易溶于无水乙醇 (2) ATP和NADPH CO2是光合作用的原料;13C可被仪器检测 (3) 降低 增加 库源比降低,植株总的叶片光合作用制造的有机物增多,运输到单个果实的有机物量增多,因此单果重量增加。 (4)离叶片越近的果实分配到的有机物越多,即库与源距离越近,库得到的有机物越多 (5)C
【详解】(1)叶绿体中的色素易溶于无水乙醇,因此用乙醇作为提取液;(2)研究光合产物从源分配到库时,给叶片供应13,13先与叶绿体内的结合而被固定,形成的产物还原为糖需接受光反应合成的ATP和NADPH中的化学能,合成的糖分子运输到果实等库中。在本实验中,选用13的原因是CO2是光合作用的原料;13C可被仪器检测 。(3)分析实验甲、乙、丙组结果可知,随着该植物库源比降低,叶净光合速率降低;果实中含光合产物的量增多;库源比降低导致果实单果重变化的原因是植株总的叶片光合作用制造的有机物增多,运输到单个果实的有机物量增多,因此单果重量增加。(4)根据表2实验结果,从库与源的距离分析,叶片光合产物分配给果实的特点是离叶片越近的果实分配到的有机物越多,即库与源距离越近,库得到的有机物越多。(5)综合上述实验结果,从调整库源比分析,能提高单枝的合格果实产量的是疏果,减小库和源的比值,能提高果实产量,故选C。
〖2022年高考真题〗
1.(2022·福建·统考高考真题)下列关于黑藻生命活动的叙述,错误的是( )
A.叶片细胞吸水时,细胞液的渗透压降低 B.光合作用时,在类囊体薄膜上合成ATP
C.有氧呼吸时,在细胞质基质中产生CO2 D.细胞分裂时,会发生核膜的消失和重建
【答案】C
【详解】A、黑藻有大液泡,当叶片细胞吸水时,水分进入细胞内导致细胞液的渗透压降低,A正确;B、黑藻是真核细胞,有叶绿体,进行光合作用时,类囊体薄膜上的色素将光能转变为ATP中的化学能,合成ATP,B正确;C、有氧呼吸时,在线粒体基质发生的第二阶段能产生CO2,C错误;D、真核细胞进行有丝分裂时,会周期性的发生核膜的消失(前期)和重建(末期),D正确。故选C。
2.(2022·福建·统考高考真题)曲线图是生物学研究中数学模型建构的一种表现形式。下图中的曲线可以表示相应生命活动变化关系的是( )
A.曲线a可表示自然状态下,某植物CO2吸收速率随环境CO2浓度变化的关系
B.曲线a可表示葡萄糖进入红细胞时,物质运输速率随膜两侧物质浓度差变化的关系
C.曲线b可表示自然状态下,某池塘草鱼种群增长速率随时间变化的关系
D.曲线b可表示在晴朗的白天,某作物净光合速率随光照强度变化的关系
【答案】C
【详解】A、自然状态下,环境CO2浓度变化情况,达不到抑制光合作用的程度,不可能造成曲线下降,不能用a曲线表示自然状态下,某植物CO2吸收速率随环境CO2浓度变化的关系,A错误;B、葡萄糖以协助扩散的方式进入红细胞,膜两侧葡萄糖浓度差越大,运输速率越大,但是最终受到细胞膜上葡萄糖载体数量的限制,曲线达到最高点后维持水平,a曲线与其不符,B错误;C、自然状态下,某池塘草鱼种群数量呈S形增长,其增长速率随时间变化先上升后下降至零,曲线b可表示其变化,C正确;D、在晴朗的白天,某作物净光合速率随光照强度变化,清晨或傍晚可能小于零,b曲线与其不符,D错误。故选C。
3.(2022·江苏·统考高考真题)下列关于细胞代谢的叙述正确的是( )
A.光照下,叶肉细胞中的ATP均源于光能的直接转化
B.供氧不足时,酵母菌在细胞质基质中将丙酮酸转化为乙醇
C.蓝细菌没有线粒体,只能通过无氧呼吸分解葡萄糖产生ATP
D.供氧充足时,真核生物在线粒体外膜上氧化[H]产生大量ATP
【答案】B
【详解】A、光照下,叶肉细胞可以进行光合作用和有氧呼吸,光合作用中产生的ATP来源于光能的直接转化,有氧呼吸中产生的ATP来源于有机物的氧化分解,A错误;B、供氧不足时,酵母菌在细胞质基质中进行无氧呼吸,将丙酮酸转化为乙醇和二氧化碳 ,B正确;C、蓝细菌属于原核生物,没有线粒体,但进行有氧呼吸,C错误;D、供氧充足时,真核生物在线粒体内膜上氧化[H]产生大量ATP ,D错误。故选B。
4.(2022·湖北·统考高考真题)氨基酸在人体内分解代谢时,可以通过脱去羧基生成CO2和含有氨基的有机物(有机胺),有些有机胺能引起较强的生理效应。组氨酸脱去羧基后的产物组胺,可舒张血管;酪氨酸脱去羧基后的产物酪胺,可收缩血管;天冬氨酸脱去羧基后的产物β-丙氨酸是辅酶A的成分之一。下列叙述正确的是( )
A.人体内氨基酸的主要分解代谢途径是脱去羧基生成有机胺
B.有的氨基酸脱去羧基后的产物可作为生物合成的原料
C.组胺分泌过多可导致血压上升
D.酪胺分泌过多可导致血压下降
【答案】B
【详解】A、人体内氨基酸的主要分解代谢途径是经过脱氨基作用,含氮部分转化成尿素,不含氮部分氧化分解产生二氧化碳和水,A错误;B、有的氨基酸脱去羧基后的产物可作为生物合成的原料,如天冬氨酸脱去羧基后的产物β-丙氨酸是辅酶A的成分之一,B正确;C、组胺可舒张血管,组胺分泌过多可导致血压下降,C错误;D、酪胺可收缩血管,酪胺分泌过多可导致血压上升,D错误。故选B。
5.(2022·全国·统考高考真题)某同学将一株生长正常的小麦置于密闭容器中,在适宜且恒定的温度和光照条件下培养,发现容器内CO2含量初期逐渐降低,之后保持相对稳定。关于这一实验现象,下列解释合理的是( )
A.初期光合速率逐渐升高,之后光合速率等于呼吸速率
B.初期光合速率和呼吸速率均降低,之后呼吸速率保持稳定
C.初期呼吸速率大于光合速率,之后呼吸速率等于光合速率
D.初期光合速率大于呼吸速率,之后光合速率等于呼吸速率
【答案】D
【详解】A、初期容器内CO2含量较大,光合作用强于呼吸作用,植物吸收CO2释放O2,使密闭容器内的CO2含量下降,O2含量上升,A错误;B、根据分析由于密闭容器中,在适宜且恒定的温度和光照条件下,容器内的CO2含量下降,所以说明植物光合速率大于呼吸速率,但由于CO2含量逐渐降低,从而使植物光合速率逐渐降低,直到光合作用与呼吸作用相等,容器中气体趋于稳定,B错误;CD、初期光合速率大于呼吸速率,之后光合速率等于呼吸速率,C错误,D正确。故选D。
6.(2022·江苏·统考高考真题·多选)下图为生命体内部分物质与能量代谢关系示意图。下列叙述正确的有( )
A.三羧酸循环是代谢网络的中心,可产生大量的[H]和CO2并消耗O2
B.生物通过代谢中间物,将物质的分解代谢与合成代谢相互联系
C.乙酰CoA在代谢途径中具有重要地位
D.物质氧化时释放的能量都储存于ATP
【答案】BC
【详解】A、题图分析可知三羧酸循环是代谢网络的中心,可产生大量的[H]和CO2,但不消耗O2,呼吸链会消耗,A错误;B、题图分析可知代谢中间物(例:丙酮酸、乙酰CoA等),将物质的分解代谢与合成代谢相互联系,B正确;C、题图分析可知丙酮酸、乙酰CoA在代谢途径中将蛋白质、糖类、脂质、核酸的代谢相互联系在一起,具有重要地位,C正确;D、物质氧化时释放的能量一部分储存于ATP中,一部分以热能的形式散失,D错误。故选BC。
7.(2022·福建·统考高考真题)栅藻是一种真核微藻,具有生长繁殖快、光合效率高、可产油脂等特点。为提高栅藻的培养效率和油脂含量,科研人员在最适温度下研究了液体悬浮培养和含水量不同的吸附式膜培养(如图1)对栅藻生长和产油量的影响,结果如图2。
回答下列问题:
(1)实验中,悬浮培养和膜培养装置应给予相同的 (答出2点即可)。
(2)为测定两种培养模式的栅藻光合速率,有人提出可以向装置中通入C18O2,培养一段时间后检测C18O2释放量。你认为该方法 (填“可行”或“不可行”),理由是
。
(3)由图2的结果可知,膜培养的栅藻虽然叶绿素含量较低,但膜培养仍具一定的优势,体现在
。结合图1,从影响光合效率因素的角度分析,膜培养具有这种优势的原因是
。
(4)根据图2的结果,对利用栅藻生产油脂的建议是
。
【答案】(1)光照强度、通气量、接种量 (2)不可行 C18O2中的18O经光合作用可转移到水中,生成物水参与呼吸作用可生成C18O2,释放的二氧化碳也有来自呼吸作用的,因此根据被标记的二氧化碳的减少量不能测定栅藻光合速率 (3) 生物量(产率)和油脂产率较高 膜培养时栅藻更充分利用光照和CO2/膜培养时栅藻对光照和CO2利用率更高 (4)使用2%琼脂浓度培养基对应含水量的膜培养方式
【详解】(1)分析题意可知,本实验中科研人员在最适温度下研究了液体悬浮培养和含水量不同的吸附式膜培养,实验的自变量是含水量等不同,实验除了自变量,其他的无关变量要保持相同且适宜,所以悬浮培养和膜培养装置应给予相同的光照强度、通气量、接种量。(2)分析题意,本实验目的是测定两种培养模式的栅藻光合速率,由于C18O2经光合作用可转移到水中,生成物水参与呼吸作用可生成C18O2,释放的二氧化碳也有来自呼吸作用的,因此根据被标记的二氧化碳的减少量不能测定栅藻光合速率。(3)由图2的结果可知,与悬浮培养相比,膜培养的栅藻生物量(产率)和油脂产率更高,可能是因为虽然膜培养的栅藻叶绿素含量较低,但栅藻更充分利用光照和CO2。(4)比较图2各组膜培养的栅藻,2%琼脂浓度培养基培养的栅藻油脂产率最高,所以建议对栅藻采用2%琼脂浓度培养基对应含水量的膜培养方式。
8.(2022·江苏·统考高考真题·节选)图1所示为光合作用过程中部分物质的代谢关系(①~⑦表示代谢途径)。Rubisco是光合作用的关键酶之一,CO2和O2竞争与其结合,分别催化C5的羧化与氧化。C5羧化固定CO2合成糖;C5氧化则产生乙醇酸(C2),C2在过氧化物酶体和线粒体协同下,完成光呼吸碳氧化循环。请都图回各下列问题:
(1)图1中,类囊体膜直接参与的代谢途径有 (从①~⑦中选填),在红光照射条件下,参与这些途径的主要色素是 。
(2)在C2循环途径中,乙醇酸进入过氧化物酶体被继续氧化,同时生成的 在过氧化氢酶催化下迅速分解为O2和H2O。
(3)将叶片置于一个密闭小室内,分别在CO2浓度为0和0.03%的条件下测定小室内CO2浓度的变化,获得曲线a、b(图Ⅱ)。
①曲线a,0~t1时(没有光照,只进行呼吸作用)段释放的CO2源于细胞呼吸;t1~t2时段,CO2的释放速度有所增加,此阶段的CO2源于 。
②曲线b,当时间到达t2点后,室内CO2浓度不再改变,其原因是
。
【答案】(1)①⑥ 叶绿素a和叶绿素b (2)过氧化氢 (3) 光呼吸和呼吸作用 光合作用强度等于呼吸作用
【详解】(1)类囊体薄膜发生的反应有水的光解产生[H]与氧气,以及ATP的形成,即①⑥。叶绿素主要吸收红光和蓝紫光,叶绿素主要有叶绿素a和叶绿素b两种,叶绿素a呈蓝绿色,叶绿素b呈黄绿色;类胡萝卜素主要吸收蓝紫光,用红光照射参与反映的主要是叶绿素啊和叶绿素b。(2)过氧化氢酶能将过氧化氢分解为O2和H2O,所以在C2循环途径中,乙醇酸进入过氧化物酶体被继续氧化,同时生成的过氧化氢在过氧化氢酶催化下迅速分解为O2和H2O。(3)a曲线t1~t2时段,有光照,所以CO2是由细胞呼吸和光呼吸共同产生。b曲线有光照后t1~t2时段CO2下降最后达到平衡,说明光呼吸细胞呼吸和光合作用达到了平衡。
9.(2022·海南·统考高考真题)细胞膜上存在的多种蛋白质参与细胞的生命活动。回答下列问题。
(1)细胞膜上不同的通道蛋白、载体蛋白等膜蛋白,对不同物质的跨膜运输起着决定性作用,这些膜蛋白能够体现出细胞膜具有的功能特性是 。
(2)细胞膜上的水通道蛋白是水分子进出细胞的重要通道,水分子借助水通道蛋白进出细胞的方式属于 。
(3)细胞膜上的H+-ATP酶是一种转运H+的载体蛋白,能催化ATP水解,利用ATP水解释放的能量将H+泵出细胞,导致细胞外的pH ;此过程中,H+-ATP酶作为载体蛋白在转运H+时发生的变化是 。
(4)细胞膜上的受体通常是蛋白质。人体胰岛B细胞分泌的胰岛素与靶细胞膜上的受体结合时,会引起靶细胞产生相应的生理变化,这一过程体现的细胞膜的功能是 。
(5)植物根细胞借助细胞膜上的转运蛋白逆浓度梯度吸收磷酸盐,不同温度下吸收速率的变化趋势如图。与25℃相比,4℃条件下磷酸盐吸收速率低的主要原因是
。
【答案】(1)选择透过性 (2)协助扩散 (3)降低 载体蛋白发生磷酸化,导致其空间结构改变
(4)进行细胞间信息交流 (5)温度降低,酶的活性降低,呼吸速率减慢,为主动运输提供的能量减少
【详解】(1)细胞膜上不同的通道蛋白、载体蛋白等膜蛋白,对不同物质的跨膜运输起着决定性作用,说明细胞膜对物质的运输具有选择透过性。(2)水分子借助水通道蛋白进出细胞的方式不消耗能量,属于协助扩散。(3)细胞膜上的H+-ATP酶是一种转运H+的载体蛋白,能催化ATP水解,利用ATP水解释放的能量将H+泵出细胞,导致细胞外的H+增加,pH降低,此过程中,H+-ATP酶作为载体蛋白在转运H+时会发生磷酸化,导致其空间结构改变,进而运输H+。(4)人体胰岛B细胞分泌的胰岛素与靶细胞膜上的受体结合时,会引起靶细胞产生相应的生理变化,这一过程体现了细胞膜具有进行细胞间信息交流的功能。(5)植物根细胞借助细胞膜上的转运蛋白逆浓度梯度吸收磷酸盐属于主动运输,需要消耗细胞呼吸提供的能量,而温度降低,酶的活性降低,会导致呼吸速率降低,为主动运输提供的能量减少,因此与25℃相比,4℃条件下磷酸盐吸收速率低。
10.(2022·湖南·高考真题)将纯净水洗净的河沙倒入洁净的玻璃缸中制成沙床,作为种子萌发和植株生长的基质。某水稻品种在光照强度为8~10μmol/(s·m2)时,固定的CO2量等于呼吸作用释放的CO2量;日照时长短于12小时才能开花。将新采收并解除休眠的该水稻种子表面消毒,浸种1天后,播种于沙床上。将沙床置于人工气候室中,保湿透气,昼/夜温为35℃/25℃,光照强度为2μmol/(s·m2),每天光照时长为14小时。回答下列问题:
(1)在此条件下,该水稻种子 (填“能”或“不能”)萌发并成苗(以株高≥2厘米,至少1片绿叶视为成苗),理由是
。
(2)若将该水稻适龄秧苗栽植于上述沙床上,光照强度为10μmol/(s·m2),其他条件与上述实验相同,该水稻 (填“能”或“不能”)繁育出新的种子,理由是
(答出两点即可)。
(3)若该水稻种子用于稻田直播(即将种子直接撒播于农田),为防鸟害、鼠害减少杂草生长,须灌水覆盖,该种子应具有 特性。
【答案】(1)能 种子萌发形成幼苗的过程中,消耗的能量主要来自种子胚乳中储存的有机物,且光照有利于叶片叶绿素的形成 (2)不能 光照强度为10μmol/(s•m2),等于光补偿点,每天光照时长为14小时,此时光照时没有有机物的积累,黑暗中细胞呼吸仍需消耗有机物,故全天没有有机物积累;且每天光照时长大于12小时,植株不能开花 (3)耐受酒精毒害
【详解】(1)种子萌发形成幼苗的过程中,消耗的能量主要来自种子胚乳中储存的有机物,因此在光照强度为2μmol/(s•m2),每天光照时长为14小时,虽然光照强度低于光补偿点,但光照有利于叶片叶绿素的形成,种子仍能萌发并成苗。(2)将该水稻适龄秧苗栽植于上述沙床上,光照强度为10μmol/(s•m2),等于光补偿点,每天光照时长为14小时,此时光照时没有有机物的积累,黑暗中细胞呼吸仍需消耗有机物,且每天光照时长大于12小时,植株不能开花,因此该水稻不能繁育出新的种子。(3)该水稻种子用于稻田直播(即将种子直接撒播于农田),为防鸟害、鼠害减少杂草生长,须灌水覆盖,此时种子获得氧气较少,可通过无氧呼吸分解有机物供能,无氧呼吸产生的酒精对种子有一定的毒害作用,推测该种子应具有耐受酒精毒害的特性。
11.(2022·浙江·高考真题)通过研究遮阴对花生光合作用的影响,为花生的合理间种提供依据。研究人员从开花至果实成熟,每天定时对花生植株进行遮阴处理。实验结果如表所示。
处理
指标
光饱和点(klx)
光补偿点(lx)
低于5klx光合曲线的斜率(mgCO2.dm-2.hr-1.klx-1)
叶绿素含量(mg·dm-2)
单株光合产量(g干重)
单株叶光合产量(g干重)
单株果实光合产量(g干重)
不遮阴
40
550
1.22
2.09
18.92
3.25
8.25
遮阴2小时
35
515
1.23
2.66
18.84
3.05
8.21
遮阴4小时
30
500
1.46
3.03
16.64
3.05
6.13
注:光补偿点指当光合速率等于呼吸速率时的光强度。光合曲线指光强度与光合速率关系的曲线。
回答下列问题:
(1)从实验结果可知,花生可适应弱光环境,原因是在遮阴条件下,植株通过增加 ,提高吸收光的能力;结合光饱和点的变化趋势,说明植株在较低光强度下也能达到最大的 ;结合光补偿点的变化趋势,说明植株通过降低 ,使其在较低的光强度下就开始了有机物的积累。根据表中 的指标可以判断,实验范围内,遮阴时间越长,植株利用弱光的效率越高。
(2)植物的光合产物主要以 形式提供给各器官。根据相关指标的分析,表明较长遮阴处理下,植株优先将光合产物分配至 中。
(3)与不遮阴相比,两种遮阴处理的光合产量均 。根据实验结果推测,在花生与其他高秆作物进行间种时,高秆作物一天内对花生的遮阴时间为 (A.<2小时 B.2小时 C.4小时 D.>4小时),才能获得较高的花生产量。
【答案】(1)叶绿素含量 光合速率 呼吸速率 低于5klx光合曲线的斜率 (2)蔗糖 叶
(3)下降 A
【详解】(1)从表中数据可以看出,遮阴一段时间后,花生植株的叶绿素含量在升高,提高了对光的吸收能力。光饱和点在下降,说明植株为适应低光照强度条件,可在弱光条件下达到饱和点。光补偿点也在降低,说明植物的光合作用下降的同时呼吸速率也在下降,以保证植物在较低的光强下就能达到净光合大于0的积累效果。低于5klx光合曲线的斜率体现弱光条件下与光合速率的提高幅度变化,在实验范围内随遮阴时间增长,光合速率提高幅度加快,故说明植物对弱光的利用效率变高。(2)植物的光合产物主要是以有机物(蔗糖)形式储存并提供给各个器官。结合表中数据看出,较长(4小时)遮阴处理下,整株植物的光合产量下降,但叶片的光合产量没有明显下降,从比例上看反而有所上升,说明植株优先将光合产物分配给了叶。(3)与对照组相比,遮阴处理的两组光合产量有不同程度的下降。若将花生与其他高秆作物间种,则应尽量减少其他作物对花生的遮阴时间,才能获得较高花生产量。
〖2021年高考真题〗
1.(2021·重庆·高考真题)类囊体膜蛋白排列和光反应产物形成的示意图。据图分析,下列叙述错误的是( )
A.水光解产生的O2若被有氧呼吸利用,最少要穿过4层膜
B.NADP+与电子(e-)和质子(H+)结合形成NADPH
C.产生的ATP可用于暗反应及其他消耗能量的反应
D.电子(e-)的有序传递是完成光能转换的重要环节
【答案】A
【详解】A、水光解产生的O2场所是叶绿体的类囊体膜的内侧,若被有氧呼吸利用,而氧气在线粒体内膜上被利用,氧气从叶绿体类囊体膜开始,再穿过叶绿体2层膜,然后进入同一细胞中的线粒体,穿过线粒体的两层膜,所以至少要穿过5层膜,A错误;B、光反应中NADP+与电子(e-)和质子(H+)结合形成NADPH,然后在暗反应过程中被消耗,B正确;C、由图可知,产生的ATP可用于暗反应以及核酸代谢,色素合成等其他消耗能量的反应,C正确;D、电子(e-)在类囊体薄膜上的有序传递是完成光能转换的重要环节,D正确。故选A。
2.(2021·湖北·统考高考真题)在真核细胞中,由细胞膜、核膜以及各种细胞器膜等共同构成生物膜系统。下列叙述错误的是( )
A.葡萄糖的有氧呼吸过程中,水的生成发生在线粒体外膜
B.细胞膜上参与主动运输的ATP酶是一种跨膜蛋白
C.溶酶体膜蛋白高度糖基化可保护自身不被酶水解
D.叶绿体的类囊体膜上分布着光合色素和蛋白质
【答案】A
【详解】A、葡萄糖的有氧呼吸过程中,水的生成发生在有氧呼吸第三阶段,场所是线粒体内膜,A错误;B、真核细胞的细胞膜上参与主动运输的ATP酶是一种跨膜蛋白,该类蛋白发挥作用时可催化ATP水解,为跨膜运输提供能量,B正确;C、溶酶体内有多种水解酶,能溶解衰老、损伤的细胞器,溶酶体膜蛋白高度糖基化可保护自身不被酶水解,C正确;D、叶绿体的类囊体膜是光反应的场所,其上分布着光合色素和蛋白质(酶等),利于反应进行,D正确。故选A。
3.(2021·江苏·高考真题)线粒体对维持旺盛的光合作用至关重要。下图示叶肉细胞中部分代谢途径,虚线框内示“草酰乙酸/苹果酸穿梭”,请据图回答下列问题。
(1)叶绿体在 上将光能转变成化学能,参与这一过程的两类色素是 。
(2)光合作用时,CO2与C5结合产生三碳酸,继而还原成三碳糖(C3),为维持光合作用持续进行,部分新合成的C3必须用于再生 ;运到细胞质基质中的C3可合成蔗糖,运出细胞。每运出一分子蔗糖相当于固定了 个CO2分子。
(3)在光照过强时,细胞必须耗散掉叶绿体吸收的过多光能,避免细胞损伤。草酸乙酸/苹果酸穿梭可有效地将光照产生的 中的还原能输出叶绿体,并经线粒体转化为 中的化学能。
(4)为研究线粒体对光合作用的影响,用寡霉素(电子传递链抑制剂)处理大麦,实验方法是:取培养10~14d大麦苗,将其茎浸入添加了不同浓度寡霉素的水中,通过蒸腾作用使药物进入叶片。光照培养后,测定,计算光合放氧速率(单位为µmolO2•mg-1chl•h-1,chl为叶绿素)。请完成下表。
实验步骤的目的
简要操作过程
配制不同浓度的寡霉素丙酮溶液
寡霉素难溶于水,需先溶于丙酮,配制高浓度母液,并用丙酮稀释成不同药物浓度,用于加入水中
设置寡霉素为单一变量的对照组
①
②
对照组和各实验组均测定多个大麦叶片
光合放氧测定
用氧电极测定叶片放氧
③
称重叶片,加乙醇研磨,定容,离心,取上清液测定
【答案】(1)类囊体薄膜 叶绿素、类胡萝卜素 (2)C5 12 (3)[H] ATP (4) 在水中加入相同体积不含寡霉素的丙酮 减少叶片差异造成的误差 叶绿素定量测定(或测定叶绿素含量)
【详解】(1)光合作用光反应场所为类囊体薄膜,将光能转变成化学能,参与该反应的光和色素是叶绿素、类胡萝卜素。(2)据题意在暗反应进行中为维持光合作用持续进行,部分新合成的C3可以转化为C5继续被利用;一分子蔗糖含12个C原子,C5含有5个碳原子,据图固定1个CO2合成1个C3,应为还要再生出C5,故需要12个CO2合成一分子蔗糖。(3)NADPH起还原剂的作用,含有还原能,呼吸作用过程中能量释放用于合成ATP中的化学能和热能。(4)设计实验遵循单一变量原则,对照原则,等量原则,对照组为在水中加入相同体积不含寡霉素丙酮溶液。对照组和各实验组均测定多个大麦叶片的原因是减少叶片差异造成的误差。称重叶片,加乙醇研磨,定容,离心,取上清液测定其中叶绿素的含量。
4.(2021·海南·高考真题)植物工厂是全人工光照等环境条件智能化控制的高效生产体系。生菜是植物工厂常年培植的速生蔬菜。回答下列问题。
(1)植物工厂用营养液培植生菜过程中,需定时向营养液通入空气,目的是
。除通气外,还需更换营养液,其主要原因是
。
(2)植物工厂选用红蓝光组合LED灯培植生菜,选用红蓝光的依据是
。生菜成熟叶片在不同光照强度下光合速率的变化曲线如图,培植区的光照强度应设置在 点所对应的光照强度;为提高生菜产量,可在培植区适当提高CO2浓度,该条件下B点的移动方向是 。
(3)将培植区的光照/黑暗时间设置为14h/10h,研究温度对生菜成熟叶片光合速率和呼吸速率的影响,结果如图,光合作用最适温度比呼吸作用最适温度 ;若将培植区的温度从T5调至T6,培植24h后,与调温前相比,生菜植株的有机物积累量 。
【答案】(1)增加培养液中的溶氧量,促进根部细胞进行呼吸作用 根细胞通过呼吸作用产生二氧化碳溶于水形成碳酸,导致营养液pH下降;植物根系吸收了营养液中的营养元素,导致营养液成分发生改变
(2)植物光合作用主要吸收红光和蓝紫光 B 右上方 (3)低 下降
【详解】(1)营养液中的生菜长期在液体的环境中,根得不到充足的氧,影响呼吸作用,从而影响生长,培养过程中要经常给营养液通入空气,其目的是促进生菜根部细胞呼吸;营养液中的无机盐在培植生菜的过程中会被大量吸收,导致营养液成分改变;并且根细胞通过呼吸作用产生二氧化碳溶于水形成碳酸,导致营养液pH下降,因此需要更换培养液。(2)叶绿素主要吸收红光和蓝紫光,所以选用红蓝光组合LED灯培植生菜可以提高植物的光合作用,从而提高生菜的产量;B点为光饱和点对应的最大光合速率,因此培植区的光照强度应设置在B点所对应的光照强度,根据题干“为提高生菜产量,可在培植区适当提高CO2浓度”可知:该条件下光合速率增大,则B点向右上方移动。(3)根据曲线可知:在此曲线中光合速率的最适温度为T5,而在该实验温度范围内呼吸速率的最适温度还未出现,所以光合作用最适温度比呼吸作用最适温度低,若将培植区的温度从T5调至T6,导致光合速率减小而呼吸速率增大,生菜植物的有机物积累量将下降。
5.(2021·福建·统考高考真题)大气中浓度持续升高的CO2会导致海水酸化,影响海洋藻类生长进而影响海洋生态。龙须菜是我国重要的一种海洋大型经济藻类,生长速度快,一年可多次种植和收获。科研人员设置不同大气CO2浓度(大气CO2浓度LC和高CO2浓度HC)和磷浓度(低磷浓度LP和高磷浓度HP)的实验组合进行相关实验,结果如下图所示。
回答下列问题:
(1)本实验的目的是探究在一定光照强度下,
。
(2)ATP水解酶的主要功能是 。ATP水解酶活性可通过测定
表示。
(3)由图1、2可知,在较强的光照强度下,HC+HP处理比LC+HP处理的龙须菜净光合速率低,推测原因是在酸化环境中,龙须菜维持细胞酸碱度的稳态需要吸收更多的矿质元素,因而细胞 增强,导致有机物消耗增加。
(4)由图2可知,大气CO2条件下,高磷浓度能 龙须菜的净光合速率。磷等矿质元素的大量排放导致了某海域海水富营养化,有人提出可以在该海域种植龙须菜。结合以上研究结果,从经济效益和环境保护的角度分析种植龙须菜的理由是
。
【答案】(1)不同CO2浓度和磷浓度对龙须菜ATP水解酶活性和净光合速率的影响 (2)催化ATP水解 单位时间磷酸的生成量或单位时间ADP的生成量或单位时间ATP的消耗量 (3)呼吸作用 (4) 提高 龙须菜在高磷条件下能快速生长,收获经济效益的同时,能降低海水中的磷等矿质元素的浓度,保护海洋生态
【详解】(1)结合分析可知,本实验目的是探究在一定光照强度下,不同CO2浓度和磷浓度对龙须菜ATP水解酶活性和净光合速率的影响。(2)酶具有专一性,ATP水解酶的主要功能是催化ATP水解;酶活性可通过产物的生成量或底物的消耗量进行测定,由于ATP的水解产物是ADP和Pi,故ATP水解酶活性可通过测定单位时间磷酸的生成量或单位时间ADP的生成量或单位时间ATP的消耗量。(3)净光合速率=总光合速率-呼吸速率,由图1、2可知,在较强的光照强度下,HC+HP处理比LC+HP处理的龙须菜净光合速率低,推测原因是在酸化环境中,龙须菜维持细胞酸碱度的稳态需要吸收更多的矿质元素,矿质元素的吸收需要能量,因而细胞呼吸增强,导致有机物消耗增加。(4)由图2可知,大气CO2条件(LC组)下,HP组(高磷浓度)的净光合速率>LP组(低磷浓度),故推测高磷浓度能提高龙须菜的净光合速率;结合以上研究结果,从经济效益和环境保护的角度分析种植龙须菜的理由是龙须菜在高磷条件下能快速生长,收获经济效益的同时,能降低海水中的磷等矿质元素的浓度,保护海洋生态。
〖2020年高考真题〗
1.(2020·海南·统考高考真题)在晴朗无云的夏日,某生物兴趣小组测定了一种蔬菜叶片光合作用强度的日变化,结果如图。回答下列问题。
(1)据图分析,与10时相比,7时蔬菜的光合作用强度低,此时,主要的外界限制因素是 ;从10时到12时,该蔬菜的光合作用强度 。
(2)为探究如何提高该蔬菜光合作用强度,小组成员将菜地分成A、B两块,10~14时在A菜地上方遮阳,B菜地不遮阳,其他条件相同。测得该时段A菜地蔬菜的光合作用强度比B菜地的高,主要原因是
。
(3)小组成员又将相同条件的C菜地的上方和四周用遮阳网全部覆盖,测得棚内温度比B菜地高,一段时间后比较B、C两块菜地的蔬菜产量。与B菜地相比,C菜地蔬菜产量低,从光合作用和呼吸作用的原理分析,原因是
。
【答案】光照强度 降低 B地光照强度过高,导致蔬菜气孔关闭,二氧化碳吸收受阻,光合作用速率降低 C的温度上升,光合作用有关酶活性下降,呼吸作用有关酶活性增加,C的净光合作用降低,产量下降,因此C的蔬菜产量低于B
【详解】(1)光合作用在一定范围内随光照强度的增加而增加,与10时相比,7时光照强度弱,此时,影响光合作用的主要因素是光照强度,10时到12时,从图中分析可知,光合作用强度在降低;(2)光合作用在一定范围内随光照强度的增加而增加,当光照强度持续增加同时温度上升,会对植物组织内部灼烧,部分气孔关闭,导致植物从外界吸收二氧化碳受阻,植物暗反应受到限制,光合作用强度降低;(3)当温度升高后,与光合作用有关的酶会由于温度过高而活性降低,光合作用强度降低,呼吸作用有关酶的最适温度高于光合作用有关酶的最适温度,呼吸速率上升,最终导致净光合速率降低,蔬菜的有机物积累减少,产量降低。
2.(2020·全国·统考高考真题)照表中内容,围绕真核细胞中ATP的合成来完成下表。
反应部位
(1)
叶绿体的类囊体膜
线粒体
反应物
葡萄糖
丙酮酸等
反应名称
(2)
光合作用的光反应
有氧呼吸的部分过程
合成ATP的能量来源
化学能
(3)
化学能
终产物(除ATP外)
乙醇、CO2
(4)
(5)
【答案】细胞质基质 无氧呼吸 光能 O2、NADPH H2O、CO2
【详解】(1)由反应产物乙醇、CO2可知,该反应为无氧呼吸,反应场所为细胞质基质。(2)由反应产物乙醇、CO2可知,该反应为无氧呼吸。(3)由分析可知,光合作用的光反应中光能转化成活跃的化学能,储存在ATP中。(4)由分析可知,光合作用的光反应的产物为O2和NADPH。(5)由分析可知,线粒体内进行有氧呼吸的第二阶段产物为CO2,第三阶段产物为H2O。
3.(2020·全国·统考高考真题)为了研究细胞器的功能,某同学将正常叶片置于适量的溶液B中,用组织捣碎机破碎细胞,再用差速离心法分离细胞器。回答下列问题:
(1)该实验所用溶液B应满足的条件是
(答出2点即可)。
(2)离心沉淀出细胞核后,上清液在适宜条件下能将葡萄糖彻底分解,原因是此上清液中含有
。
(3)将分离得到的叶绿体悬浮在适宜溶液中,照光后有氧气释放;如果在该适宜溶液中将叶绿体外表的双层膜破裂后再照光, (填“有”或“没有”)氧气释放,原因是
。
【答案】pH 应与细胞质基质的相同,渗透压应与细胞内的相同 细胞质基质组分和线粒体 有 类囊体膜是H2O分解释放O2的场所,叶绿体膜破裂不影响类囊体膜的功能
【详解】(1)将正常叶片置于适量的溶液B中,为防止叶片失水,应保证pH与细胞质基质的相同,渗透压与细胞内的相同。(2)葡萄糖在有氧呼吸的过程能彻底氧化分解,在真核细胞中场所为细胞质基质和线粒体。(3)由于类囊体膜是H2O分解释放O2的场所,叶绿体膜破裂不影响类囊体膜功能,故有氧气释放。
4.(2020·全国·统考高考真题)真核细胞的膜结构具有重要功能。请参照表中内容完成下表。
结构名称
突触
高尔基体
(1)
叶绿体的类囊体膜
功能
(2)
(3)
控制物质进出细胞
作为能量转换的场所
膜的主要成分
(4)
功能举例
在缩手反射中参与兴奋在神经元之间的传递
参与豚鼠胰腺腺泡细胞分泌蛋白的形成过程
参与K+从土壤进入植物根细胞的过程
(5)
【答案】 细胞膜 参与信息传递 对蛋白质进行加工修饰 脂质和蛋白质 叶肉细胞进行光合作用时,光能转化为化学能的过程发生在类囊体膜上
【详解】(1)K+进入植物根细胞的过程为主动运输,体现了细胞膜控制物质进出的功能。(2)兴奋在神经元之间是通过突触传递的,当兴奋传递到突触小体时,突触前膜释放神经递质进入突触间隙,与突触后膜上的受体结合,使突触后膜发生兴奋或抑制,该过程体现了细胞膜参与信息传递的功能。(3)由分析可知,在分泌蛋白的合成和分泌过程中,高尔基体对来自内质网的蛋白质进行加工修饰后,“出芽”形成囊泡,最终将蛋白质分泌到细胞外。(4)由分析可知生物膜的主要成分是脂质和蛋白质。(5)类囊体薄膜上分布着光合色素和多种酶,是绿色植物进行光反应的场所,可以将光能转化为化学能。
5.(2020·全国·统考高考真题)农业生产中的一些栽培措施可以影响作物的生理活动,促进作物的生长发育,达到增加产量等目的。回答下列问题:
(1)中耕是指作物生长期中,在植株之间去除杂草并进行松土的一项栽培措施,该栽培措施对作物的作用有 (答出2点即可)。
(2)农田施肥的同时,往往需要适当浇水,此时浇水的原因是
(答出1点即可)。
(3)农业生产常采用间作(同一生长期内,在同一块农田上间隔种植两种作物)的方法提高农田的光能利用率。现有4种作物,在正常条件下生长能达到的株高和光饱和点(光合速率达到最大时所需的光照强度)见下表。从提高光能利用率的角度考虑,最适合进行间作的两种作物是 ,选择这两种作物的理由是
。
作物
A
B
C
D
株高/cm
170
65
59
165
光饱和点/μmol·m-2·s-1
1 200
1 180
560
623
【答案】减少杂草对水分、矿质元素和光的竞争;增加土壤氧气含量,促进根系的呼吸作用 肥料中的矿质元素只有溶解在水中才能被作物根系吸收 A和C 作物A光饱和点高且长得高,可以利用上层光照进行光合作用;作物C光饱和点低且长得矮,与作物A间作后,能利用下层的弱光进行光合作用
【详解】(1)中耕松土过程中去除了杂草,减少了杂草和农作物之间的竞争;疏松土壤可以增加土壤的含氧量,有利于根细胞的有氧呼吸,促进矿质元素的吸收,从而达到增产的目的。(2)农田施肥时,肥料中的矿质元素只有溶解在水中,以离子形式存在,才能被作物根系吸收。(3)分析表中数据可知,作物A、D的株高较高,B、C的株高较低,作物A、B的光饱和点较高,适宜在较强光照下生长,C、D的光饱和点较低,适宜在弱光下生长,综合上述特点,应选取作物A和C进行间作,作物A可利用上层光照进行光合作用,作物C能利用下层的弱光进行光合作用,从而提高光能利用率。
〖2019年高考真题〗
1.(2019·海南·统考高考真题)下列关于绿色植物的叙述,错误的是( )
A.植物细胞在白天和黑夜都能进行有氧呼吸
B.植物细胞中ATP的合成都是在膜上进行的
C.遮光培养可使植物叶肉细胞的叶绿素含量下降
D.植物幼茎的绿色部分能进行光合作用和呼吸作用
【答案】B
【详解】有氧呼吸不需要光照,植物细胞在白天和黑夜都能进行有氧呼吸,A正确;植物细胞中ATP不一定都是在膜上合成的,如细胞质基质和线粒体基质也可以合成ATP,B错误;合成叶绿素需要光照,遮光培养会导致光照减弱,会导致叶肉细胞的叶绿素含量下降,C正确;植物幼茎的绿色部分含有叶绿体,能进行光合作用,所有的活细胞都能进行呼吸作用,D正确。故选B。
2.(2019·天津·统考高考真题)植物受病原菌感染后,特异的蛋白水解酶被激活,从而诱导植物细胞编程性死亡,同时病原菌被消灭。激活蛋白水解酶有两条途径:①由钙离子进入细胞后启动;②由位于线粒体内膜上参与细胞呼吸的细胞色素c含量增加启动。下列叙述正确的是( )
A.蛋白水解酶能使磷酸二酯键断开
B.钙离子通过自由扩散进入植物细胞
C.细胞色素c与有氧呼吸第一阶段有关
D.细胞编程性死亡避免了病原菌对邻近细胞的进一步感染
【答案】D
【详解】蛋白水解酶能使蛋白质的肽键断开,生成氨基酸,A错误;钙离子通过主动运输进入植物细胞,B错误;细胞色素c位于线粒体内膜上,参与有氧呼吸第三阶段,促进[H]和O2结合,生成水,C错误;植物受病原菌感染后,特异的蛋白水解酶被激活,从而诱导植物细胞编程性死亡,同时病原菌被消灭,避免了病原菌对邻近细胞的进一步感染,D正确。因此,本题答案选D。
〖2018年高考真题〗
1.(2018·海南·统考高考真题)高等植物细胞中,下列过程只发生在生物膜上的是( )
A.光合作用中的光反应 B.光合作用中CO2的固定
C.葡萄糖分解产生丙酮酸 D.以DNA为模板合成 RNA
【答案】A
【详解】光反应阶段在叶绿体的类囊体薄膜上进行水的光解,A正确;光合作用中 CO2 的固定发生在叶绿体基质中,B错误;葡萄糖分解产生丙酮酸发生在细胞质基质中,C错误;以 DNA 为模板合成 RNA主要发生在细胞核中,D错误。故选A。
2.(2018·江苏·统考高考真题)如图为某一植物在不同实验条件下测得的净光合速率,下列假设条件中能使图中结果成立的是( )
A.横坐标是CO2浓度,甲表示较高温度,乙表示较低温度
B.横坐标是温度,甲表示较高CO2浓度,乙表示较低CO2浓度
C.横坐标是光波长,甲表示较高温度,乙表示较低温度
D.横坐标是光照强度,甲表示较高CO2浓度,乙表示较低CO2浓度
【答案】D
【详解】A、若横坐标是CO2浓度,纵坐标表示净光合速率,则根据题中信息无法判断出较高温度下和较低温度下呼吸速率的大小,同理,也无法判断出较低和较高温度下光合速率的大小,所以无法判断甲和乙的关系,A错误;B、若横坐标是温度,则随着温度的升高光合速率与呼吸速率都会表现为先升高后降低的趋势,B错误;C、若横坐标是光波长,则净光合曲线的变化趋势为先升高后降低,与图中甲乙曲线变化不符,C错误;D、若横坐标是光照强度,较高浓度的二氧化碳有利于光合作用的进行,因此甲表示较高CO2浓度,乙表示较低CO2浓度,D正确。故选D。
3.(2018·全国·统考高考真题)下列关于生物体中细胞呼吸的叙述,错误的是( )
A.植物在黑暗中可进行有氧呼吸也可进行无氧呼吸
B.食物链上传递的能量有一部分通过细胞呼吸散失
C.有氧呼吸和无氧呼吸的产物分别是葡萄糖和乳酸
D.植物光合作用和呼吸作用过程中都可以合成ATP
【答案】C
【详解】A.植物在黑暗中有氧时可进行有氧呼吸,无氧时可进行无氧呼吸,A正确;B.食物链上的营养级同化的能量有三个去向:呼吸散失、传递给下一个营养级(除了最高营养级)和被分解者分解利用,B正确;C.有氧呼吸和无氧呼吸的产物分别是CO2和H2O、CO2和酒精,某些组织或器官是乳酸,C错误;D.植物光合作用的光反应阶段和呼吸作用过程中都可以合成ATP,D正确;所以选C。
4.(2018·全国·校联考高考真题)下列有关植物根系吸收利用营养物质元素的叙述,错误的是( )
A.在酸性土壤中,小麦可吸收利用土壤中N2和NO3-
B.农田适时松土有利于农作物根细胞对矿质元素的吸收
C.土壤微生物降解植物秸秆产生的无机离子可被根系吸收
D.给玉米施肥过多,会因根系水分外流引起“烧苗”现象
【答案】A
【详解】植物根细胞从土壤中能吸收无机盐,但无机盐需以离子形成存在,所以N2不能直接吸收利用,A错误;根细胞吸收矿质元素的方式是主动运输,主动运输需要消耗能量,农田适时松土能促进根系的有氧呼吸,为根细胞吸收矿质元素提供更多的能量,因此农田适时松土有利于农作物根细胞对矿质元素的吸收,B正确;土壤中微生物可以分解植物秸秆中的有机物,产生无机盐离子,从而可以被根系吸收,C正确;给玉米施肥过多时,会使土壤溶液浓度过高,大于根系细胞溶液的浓度,植物细胞失水,导致植物因失水而萎蔫,引起“烧苗”现象,D正确。
5.(2018·浙江·统考高考真题)各取未转基因的水稻(W)和转Z基因的水稻(T)数株,分组后分别喷施蒸馏水、寡霉素和NaHS03,24 h后进行干旱胁迫处理(胁迫指对植物生长和发育不利的环境因素),测得未胁迫和胁迫8 h时的光合速率如图所示。已知寡霉素抑制光合作用和细胞呼吸中ATP合成酶的活性。下列叙述正确的是( )
A.寡霉素在细胞呼吸过程中抑制线粒体外膜上[H]的传递
B.寡霉素在光合作用过程中的作用部位是叶绿体中的基质
C.转Z基因提高光合作用的效率,且增加寡霉素对光合速率的抑制作用
D.喷施NaHS03促进光合作用.且减缓干旱胁迫引起的光合速率的下降
【答案】D
【详解】A.已知寡霉素抑制光合作用和细胞呼吸中ATP合成酶的活性。寡霉素在细胞呼吸过程中抑制线粒体内膜上[H]的传递,A错误;B.ATP产生于光合作用的光反应,寡霉素在光合作用过程中的作用部位是叶绿体中的类囊体薄膜,B错误;C.对比分析(W+H2O)与(T+H2O)的实验结果可知:转Z基因提高光合作用的效率,对比分析(W+寡霉素)与(T+寡霉素)的实验结果可知:转Z基因可以减缓增加寡霉素对光合速率的抑制作用,C错误;D.对比分析(W+H2O)、(W+寡霉素)与(W+NaHS03)的实验结果可知:喷施NaHS03能够促进光合作用,且减缓干旱胁迫引起的光合速率的下降,D正确。故选D。
〖2017年高考真题〗
1.(2017·海南·统考高考真题)某染料(氧化型为无色,还原型为红色)可用于种子生活力的鉴定。某同学将吸胀的小麦种子平均分成甲、乙两组,并进行染色实验来了解种子的生活力,结果如表所示。
分组
甲组
乙组
处理
种子与染料混合保温
种子煮沸后与染料混合保温
结果
种子中的胚呈红色
种子中的胚未呈红色
下列叙述错误的是( )
A.甲组的胚发生了氧化还原反应
B.呼吸作用产生的NADH使染料变成红色
C.乙组胚细胞膜上的载体蛋白能将染料运出细胞
D.种子中胚细胞代谢活动的强弱会影响染色效果
【答案】C
【详解】由题目表格给于信息“甲组种子中的胚呈红色”可推出甲组种子中的染料被还原(发生了氧化还原反应),还原剂为NADH,AB正确。乙组细胞已被杀死,细胞膜失去了选择透过性,C错误。胚细胞呼吸作用的强弱会影响NADH的产生进而影响染色效果,D正确。
2.(2017·海南·统考高考真题)关于生物体内能量代谢的叙述,正确的是( )
A.淀粉水解成葡萄糖时伴随有ATP的生成
B.人体大脑活动的能量主要来自脂肪的有氧氧化
C.叶肉细胞中合成葡萄糖的过程是需要能量的过程
D.硝化细菌主要从硝酸还原成氨的过程中获取能量
【答案】C
【详解】A、淀粉是在消化酶的作用下被水解成葡萄糖的,该过程没有ATP的生成,A错误;B、人体大脑活动的能量主要来自葡萄糖的有氧氧化,B错误;C、暗反应产生葡萄糖的过程需要光反应提供的能量,C正确;D、硝化细菌生成有机物的能量来自其将氨还原成硝酸的过程,D错误。
3.(2017·浙江·高考真题)下列关于细胞中吸能反应和放能反应的叙述,错误的是( )
A.糖的氧化反应是放能反应
B.光合作用的碳反应是吸能反应
C.ATP是吸能反应和放能反应的纽带
D.氨基酸合成蛋白质的过程是放能反应
【答案】D
【详解】糖的氧化反应是细胞呼吸过程属于放能反应,A正确;光合作用的光反应产生的ATP用于碳反应,并将能量储存在有机物中,即光合作用的碳反应消耗能量,属于吸能反应,B正确;ATP的合成与放能反应相联系,ATP的水解与吸能反应相联系,故放能反应和吸能反应之间的纽带是ATP,C正确;氨基酸合成蛋白质的过程需消耗能量,属于吸能反应,D错误。故选D。
4.(2017·上海·统考高考真题)图显示了人体内蛋白质的部分代谢途径,大写字母代表物质,下列叙述错误的是( )
A.A是氨基酸 B.B含有氮元素
C.①脱氨基作用 D.②也存在于脂肪代谢中
【答案】C
【详解】分析图解可知,①过程代表蛋白质彻底水解为氨基酸(A),氨基酸经过脱氨作用形成氨(B)和碳链,碳链经过氧化分解释放能量,其中部分能量用于②过程合成ATP。根据前面的分析,A为氨基酸,A正确;B为氨,含有氮元素,B正确;①过程为蛋白质水解作用,C错误;脂肪水解后经氧化分解也能释放能量,用于合成ATP,D正确。故选C。
5.(2017·全国·统考高考真题)下图是表示某植物叶肉细胞光合作用和呼吸作用的示意图。
据图回答下列问题:
(1)图中①、②、③、④代表的物质依次是 、 、 、 ,[H]代表的物质主要是 。
(2)B代表一种反应过程,C代表细胞质基质,D代表线粒体,则ATP合成发生在A过程,还发生在 (填“B和C”“C和D”或“B和D”)。
(3)C中的丙酮酸可以转化成酒精,出现这种情况的原因是
。
【答案】O2 NADP+ ADP+Pi C5 NADH(或答:还原型辅酶Ⅰ) C和D 在缺氧条件下进行无氧呼吸
【详解】光反应中物质变化:H2O→2H+1/2O2(水的光解);NADP+ + 2e- + H+ → NADPH 能量变化:ADP+Pi+光能→ATP 。暗反应中物质变化:CO2+C5化合物→2C3化合物(二氧化碳的固定)2C3+4NADPH+ATP→(CH2O)+ C5 +H2O(有机物的生成或称为C3的还原)能量变化:ATP→ADP+Pi(耗能)。(1)由图可知A、B过程分别为光合作用的光反应和暗反应,图中类囊体膜上发生水的光解,产生NADPH和①氧气;暗反应阶段消耗ATP和NADPH,产生②NADP+、③(ADP和Pi);暗反应过程为卡尔文循环,CO2+C5化合物→2C3化合物(二氧化碳的固定),所以④为C5。呼吸作用的第一阶段的场所为C细胞质基质,在第一阶段中,各种能源物质循不同的分解代谢途径转变成乙酰辅酶A;呼吸作用的第二、三阶段的场所为D线粒体,在第二阶段中,乙酰辅酶A(乙酰CoA)的二碳乙酰基,通过三羧酸循环转变为CO2和氢原子;在第三阶段中,氢原子进入电子传递链(呼吸链),最后传递给氧,与之生成水。呼吸作用中的[H]为还原型辅酶I(NADH)。(2)植物叶肉细胞能产生ATP的生理过程有:光合作用光反应阶段(A)和有氧呼吸的三个阶段(C和D)。(3)酒精是植物细胞无氧呼吸的产物。
6.(2017·全国·统考高考真题)植物的CO2补偿点是指由于CO2的限制,光合速率与呼吸速率相等时环境中的CO2浓度,已知甲种植物的CO2补偿点大于乙种植物的。回答下列问题:
(1)将正常生长的甲、乙两种植物放置在同一密闭小室中,适宜条件下照光培养。培养后发现两种植物的光合速率都降低,原因是 ,甲种植物净光合速率为0时,乙种植物净光合速率 (填“大于0”“等于0”或“小于0”)。
(2)若将甲种植物密闭在无O2、但其他条件适宜的小室中,照光培养一段时间后,发现植物的有氧呼吸增加,原因是
。
【答案】植物在光下光合作用吸收CO2的量大于呼吸作用释放CO2的量,使密闭小室中CO2浓度降低,光合速率也随之降低 大于0 甲种植物在光下光合作用释放的O2使密闭小室中O2增加,而O2与有机物分解产生的NADH发生作用形成水是有氧呼吸的一个环节,所以当O2增多时,有氧呼吸会增加
【详解】(1)从题干信息可知,适宜条件下照光培养,由于进行光合作用,且光合速率大于呼吸速率,使密闭小室内的CO2浓度下降,两植物光合速率下降;甲种植物的CO2补偿点大于乙种植物的CO2补偿点,所以甲种植物的净光合速率为0时环境中的CO2浓度大于乙种植物的净光合速率为0时所需的CO2浓度,所以甲种植物净光合速率为0时,乙种植物净光合速率大于0。(2)甲种植物在光下光合作用释放的O2使密闭小室中O2增加,而O2与有机物分解产生的NADH发生作用形成水是有氧呼吸的一个环节,所以当O2增多时,有氧呼吸会增加。
〖2016年高考真题〗
1.(2016·四川·高考真题)三倍体西瓜由于含糖量高且无籽,备受人们青睐。下图是三倍体西瓜叶片净光合速率(以CO2吸收速率表示,Pn)与胞间CO2浓度(Ci)的日变化曲线,以下分析正确的是( )
A.与11:00时相比,13:00时叶绿体中合成C3的速率相对较高
B.14:00后叶片的Pn下降,导致植株积累有机物的量开始减少
C.17:00后叶片的Ci快速上升,导致叶片暗反应速率远高于光反应速率
D.叶片的Pn先后两次下降,主要限制因素分别是CO2浓度和光照强度
【答案】D
【详解】与11:00时相比,13:00时细胞间的CO2浓度较低,叶绿体中合成C3的速率减慢,A错误; 14:00后叶片的净光合速率虽然下降,但仍然大于0,植株积累有机物的量仍在增加,B错误; 17:00后由于光照强度较弱,CO2利用不足,叶片的Ci快速上升,C错误;叶片的Pn先后两次下降,主要限制因素分别是CO2浓度和光照强度,D正确。
2.(2016·海南·统考高考真题)下列有关生物膜上蛋白质或酶的叙述,错误的是( )
A.植物根细胞膜上存在运输离子的蛋白质
B.植物叶肉细胞中液泡膜与类囊体膜上的蛋白质不同
C.光合作用中,催化ATP合成的酶分布在类囊体膜上
D.呼吸作用中,催化ATP合成的酶分布在线粒体外膜上
【答案】D
【详解】植物根细胞通过主动运输吸收离子,存在载体蛋白,A正确;液泡膜与类囊体薄膜功能不同,其上的蛋白质不同,B正确;类囊体发生光反应存在催化合成ATP的酶,C正确;细胞呼吸第一阶段能产生ATP,场所是细胞质基质,D错误。
3.(2016·四川·高考真题)叶肉细胞内的下列生理过程,一定在生物膜上进行的是( )
A.O2的产生 B.H2O生成 C.[H]的消耗 D.ATP的合成
【答案】A
【详解】A、O2产生于光反应中,场所是叶绿体类囊体薄膜上,A正确;B、生成H2O的生理过程较多,如蛋白质合成,场所是核糖体,B错误;C、[H]消耗的有氧呼吸第三阶段或无氧呼吸第二阶段,或暗反应,场所不一定有膜结构,如细胞质基质、叶绿体基质,C错误;D、ATP的合成场所有细胞质基质、线粒体基质、线粒体内膜、叶绿体类囊体薄膜,不一定有膜结构,D错误。故选A。
4.(2016·上海·高考真题)氨基酸在细胞内氧化分解的部分过程如图7,其中过程X和分解产物Z分别是( )
A.脱氨基;CO2、H2O和 ATP
B.脱氨基;CO2、H2O和尿素
C.转氨基;CO2、H2O和 ATP
D.转氨基;CO2、H2O和尿素
【答案】A
【详解】氨基酸在细胞内的氧化分解首先经过脱氨基过程,氨基转变为尿素排出体外,碳链部分最终被分解为CO2、H2O和 ATP。
5.(2016·上海·高考真题)回答下列有关光合作用的问题。
玉米叶肉细胞中有CO2“泵”,使其能在较低的CO2浓度下进行光合作用,水稻没有这种机制。图显示了在相同的光照和温度条件下,不同植物在不同胞间CO2浓度下的光合速率。各曲线代表的植物情况见表,其中人工植物B数据尚无。
(1)CO2可参与水稻光合作用暗反应的 过程,此过程发生的场所是 。
(2)在胞间CO2浓度0~50时,玉米的光合速率升高,此阶段发生的变化还有 。
A.经气孔释放的CO2增多 B.单个叶绿素a分子的氧化性不断增强
C.供给三碳化合物还原的氢增多 D.单个叶绿素a分子吸收的光能持续增多
(3)在胞间CO2浓度200~300之间,水稻的光合速率逐渐上升而玉米的不再变化的原因是
。
(4)根据曲线①、②、③及影响光合作用的因素推测,表4中人工植物B在不同胞间CO2浓度下的光合速率(曲线④)最可能是 。
(5)根据表4及相关信息,图中曲线②和曲线③所示光合速率的差异可说明
。
(6)现代工业使得大气中CO2的浓度不断提高,这一环境变化趋势更有利于 。
A.水稻生长,因为超过一定的胞间CO2浓度后玉米的酶活性不再增加
B.水稻生长,因为在较低胞间CO2浓度范围内水稻的酶活性较高
C.玉米生长,因为它们的光合效率极高
D.玉米生长,因为它们拥有CO2泵
【答案】二氧化碳的固定 叶绿体基质 C 玉米和水稻光合作用速率达到最大时,对应的二氧化碳浓度不同 A 在水稻叶肉细胞内,玉米的与暗反应相关酶的活性比水稻的暗反应相关酶活性低 A
【详解】(1)CO2在暗反应中被固定为三碳化合物,发生场所为叶绿体基质。(2)在胞间CO2浓度0~50时,玉米的光合速率升高,此时不会经气孔释放较多的CO2;单个叶绿素a分子失去电子的同时又可以得到电子,氧化性不会不断增强;单个叶绿素a分子吸收的光能转变为电能,不会持续增多。(3)在胞间CO2浓度200~300之间,受酶量的限制,已达到玉米的二氧化碳饱和点,但还未达到水稻的二氧化碳饱和点。(4)人工植物B的叶肉细胞来自玉米,其中有CO2“泵”,使其能在较低的CO2浓度下进行光合作用,故曲线④起点与①相同;人工植物B暗反应相关酶的来源为水稻,使其具有较高的光合速率。(5)对比曲线②和曲线③代表的植物,二者暗反应相关酶的来源不同导致二者光合速率不同,说明玉米的与暗反应相关酶的活性比水稻的暗反应相关酶活性低。(6)据图可知水稻可利用更高浓度的CO2,大气中CO2的浓度不断提高更有利于水稻生长。超过一定的胞间CO2浓度后玉米的光合速率不再增加。
6.(2016·全国·统考高考真题)BTB是一种酸碱指示剂,BTB的弱碱性溶液颜色可随其中CO2浓度的增高而由蓝变绿再变黄。某同学为研究某种水草的光合作用和呼吸作用,进行了如下实验:用少量的NaHCO3和BTB加水配制成蓝色溶液,并向溶液中通入一定量的CO2使溶液变成浅绿色,之后将等量的绿色溶液分别加入到7支试管中,其中6支加入生长状况一致的等量水草,另一支不加水草,密闭所有试管。各试管的实验处理和结果见下表。
试管编号
1
2
3
4
5
6
7
水草
无
有
有
有
有
有
有
距日光灯的距离(cm)
20
遮光*
100
80
60
40
20
50min后试管中溶液的颜色
浅绿色
X
浅黄色
黄绿色
浅绿色
浅蓝色
蓝色
*遮光是指用黑纸将试管包裹起来,并放在距日光灯100cm的地方。
若不考虑其他生物因素对实验结果的影响,回答下列问题:
(1)本实验中,50min后1号试管的溶液是浅绿色,则说明2至7号试管的实验结果是由
引起的;若1号试管的溶液是蓝色,则说明2至7号试管的实验结果是 (填“可靠的”或“不可靠的”)。
(2)表中X代表的颜色应为 (填“浅绿色”、“黄色”或“蓝色”),判断依据是
。
(3)5号试管中的溶液颜色在照光前后没有变化,说明在此条件下水草
。
【答案】光合作用与呼吸作用 不可靠的 黄色 水草不能进行光合作用,只能进行呼吸作用,溶液中CO2浓度高于3号管 光合作用强度等于呼吸作用强度,吸收与释放的CO2量相等
【详解】(1)依题意并结合表中信息可知:距日光灯的距离表示光照的强弱。2号试管遮光,其内的水草不能进行光合作用,但能进行呼吸作用;3~7号试管内的水草在有光的条件下,溶液颜色的变化是光合作用吸收的CO2量与呼吸作用释放的CO2量的综合反映;1号试管为对照组,其中的NaHCO3可维持CO2浓度的相对稳定,2~7号试管为实验组。综上所述,若50min后,1号试管的溶液是浅绿色,则说明2~7号试管的实验结果是由光合作用与呼吸作用引起的;若1号试管的溶液是蓝色,说明2~7号试管的实验结果是不可靠的。(2)2号试管因遮光,其内的水草不能进行光合作用消耗CO2,但能通过呼吸作用释放CO2,所以试管内CO2浓度最高,X代表的颜色应为黄色。(3)5号试管中的溶液颜色与对照组1号试管的相同,均为浅绿色,说明在此条件下水草的光合作用强度等于呼吸作用强度,吸收与释放的CO2量相等。
〖2015年高考真题〗
1.(2015·重庆·高考真题)将题图所示细胞置于密闭容器中培养。在不同光照强度下细胞内外的CO2和O2浓度在短时间内发生了相应变化。下列叙述错误的是( )
A.黑暗条件下,①增大、④减小
B.光强低于光补偿点时,①、③增大
C.光强等于光补偿点时,②、③保持不变
D.光强等于光饱和点时,②减小、④增大
【答案】B
【详解】A、黑暗条件下,细胞只有呼吸作用,呼吸作用消耗氧气产生的CO2扩散至细胞外,因此①增大、④减小;A正确;B、光强低于光补偿点时,即光合作用强度小于呼吸作用强度,此时①增大、③减小;B错误;C、光强等于光补偿点时,光合作用强度等于呼吸作用强度,②、③保持不变;C正确;D、光强等于光饱和点时,光合作用强度大于呼吸作用强度,②减小、④增大;D正确。故选B。
2.(2015·海南·高考真题)将一株生长正常的某种植物置于密闭的玻璃容器内,在适宜条件下光照培养。从照光开始,净光合速率随着时间延长逐渐下降直至为0,之后保持不变。在上述时间段内,玻璃容器内CO2浓度表现出的变化趋势是( )
A.降低至一定水平时再升高
B.持续保持相对稳定状态
C.降低至一定水平时保持不变
D.升高至一定水平时保持相对稳定
【答案】C
【详解】在适宜的光照条件下,密闭容器内培养的植物会同时进行光合作用和呼吸作用,并且光合作用较强.由于密闭容器内的二氧化碳含量有限,随着光合作用的持续进行,二氧化碳逐渐被消耗,浓度降低,进而光合作用强度跟着降低;当二氧化碳浓度降低到一定水平时,植物的光合作用和呼吸作用强度相等,则装置内的二氧化碳浓度就保持相对稳定,故选C。
3.(2015·上海·统考高考真题)如图所示4支试管置于适合的温度下,经过一定时间后,能产生ATP的是( )
A. B.
C. D.
【答案】D
【详解】葡萄糖氧化分解产生ATP发生在细胞质基质内,线粒体不能利用葡萄糖,A错误;三碳化合物的还原发生在光合作用的暗反应过程中,场所在叶绿体的基质中而不是内质网中,B错误;丙酮酸氧化分解产生ATP发生在线粒体中,C错误;丙酮酸在仅细胞膜破裂的真核细胞中,进入线粒体氧化分解,产生ATP,D正确。
4.(2015·浙江·高考真题)植物叶肉细胞光合作用的碳反应、 蔗糖与淀粉合成代谢途径如图所示。 图中叶绿体内膜上的磷酸转运器转运出1分子三碳糖磷酸的同时转运进1分子Pi(无机磷酸)。
请回答:
(1)磷除了是光合作用相关产物的组分外,也是叶绿体内核酸和 的组分。
(2)卡尔文循环中 3- 磷酸甘油酸生成三碳糖磷酸的还原反应属于 。
(3)若蔗糖合成或输出受阻, 则进入叶绿体的 数量减少, 使三碳糖磷酸大量积累于 中,也导致了光反应中合成 数量下降, 卡尔文循环减速。上述这种三碳糖磷酸对卡尔文循环的调节属于 。 此时过多的三碳糖磷酸将用于
, 以维持卡尔文循环运行。
【答案】磷脂 吸能反应 Pi 叶绿体基质 ATP 负反馈调节 淀粉合成
【详解】(1)磷是构成各种膜的成分之一,也是光合作用相关产物如ATP等的组成成分,同时还是叶绿体内部核酸以及多种与膜中磷脂的组成成分。(2)卡尔文循环中3-羧酸甘油酸生成三碳糖磷酸的还原反应消耗光反应代谢产生的ATP,因而属于吸能反应。(3)由题图可知,若蔗糖合成或输出受阻,则同时产生的Pi有所积累,导致进入叶绿体中的Pi数量大幅减少。此时三碳糖磷酸大量积累在叶绿体基质中,由于光反应中Pi的利用减少,导致光反应中合成ATP的数量下降,使卡尔文循环减速。上述三碳糖磷酸对卡尔文循环存在反馈调节机制,如三碳糖磷酸含量过多,也可参与淀粉的合成,以维持卡尔文循环的正常进行。
5.(2015·安徽·高考真题·节选)Ⅰ.科研人员探究了不同温度(25℃和0.5℃)条件下密闭容器内蓝莓果实的CO2生成速率的变化,结果见图l和图2。
(1)由图可知,与25℃相比,0.5℃条件下果实的CO2生成速率较低,主要原因是
;随着果实储存时间的增加,密闭容器内的 浓度越来越高,抑制了果实的细胞呼吸。该实验还可以通过检测 浓度变化来计算呼吸速率。
(2)某同学拟验证上述实验结果,设计如下方案:
①称取两等份同一品种的蓝莓果实,分别装入甲、乙两个容积相同的瓶内,然后密封。
②将甲、乙瓶分别置于25℃和0.5℃条件下储存,每隔一段时间测定各瓶中的CO2浓度。
③记录实验数据并计算CO2生成速率。
为使实验结果更可靠,请给出两条建议,以完善上述实验方案(不考虑温度因素)。
a. ;
b. 。
【答案】 低温降低了细胞呼吸相关酶活性 CO2 O2 选取果实应成熟度应一致 每个温度条件下至少有3个平行重复实验
【详解】(1)温度影响酶的活性。题图显示:与25℃相比,0.5℃条件下果实的CO2生成速率较低,主要原因是低温降低了细胞呼吸相关酶活性。储存的果实不断进行细胞呼吸,产生CO2,同时消耗O2,因此随着果实储存时间的增加,密闭容器内的CO2浓度越来越高,抑制了果实的细胞呼吸。该实验还可以通过检测O2浓度变化来计算呼吸速率。(2)依题意可知,该实验所用的蓝莓果实属于无关变量,无关变量应控制相同且适宜,所以选取的果实成熟度还应一致;为了减少实验误差,依据实验的平行重复原则,每个温度条件下至少有3个平行重复实验。
〖2014年高考真题〗
1.(2014·安徽·高考真题)下图为氨基酸和Na+进出肾小管上皮细胞的示意图,下表选项中正确的是( )
选项
管腔中氨基酸→上皮细胞
管腔中Na+→上皮细胞
上皮细胞中氨基酸→组织液
A
主动运输
被动运输
主动运输
B
被动运输
被动运输
被动运输
C
被动运输
主动运输
被动运输
D
主动运输
被动运输
被动运输
A.A B.B C.C D.D
【答案】D
【详解】据图分析:主动运输和被动运输区别在于主动运输需要消耗ATP,被动运输部不需要;主动运输一般从低浓度到高浓度,被动运输都是从高浓度到低浓度。肾小管腔氨基酸进入上皮细胞为从低浓度到高浓度,为主动运输。肾小管腔Na+进入上皮细胞顺着浓度梯度,为被动运输。上皮细胞中氨基酸进入组织液也是顺着浓度梯度,为被动运输,D正确。故选D。
2.(2014·全国·高考真题)关于光合作用和呼吸作用的叙述,错误的是( )
A.磷酸是光反应中合成ATP所需的反应物
B.光合作用中叶绿素吸收光能不需要酶的参与
C.人体在剧烈运动时所需的能量由乳酸分解提供
D.病毒核酸的复制需要宿主细胞的呼吸作用提供能量
【答案】C
【详解】A、由反应式可知,磷酸是光反应中合成ATP所需的反应物,A正确;B、吸收光能是由色素蛋白复合体来完成的,不需要酶的参与,B正确;C、人体在剧烈运动时,氧气供应不足,细胞会进行无氧呼吸产生乳酸,C错误;D、病毒核酸的复制是在宿主细胞内完成的,需要的能量由宿主细胞呼吸作用提供,D正确。故选C。
3.(2014·天津·高考真题)下图是细胞中糖类合成与分解过程示意图。下列叙述正确的是( )
A.过程①只在线粒体中进行,过程②只在叶绿体中进行
B.过程①产生的能量全部储存在ATP中
C.过程②产生的(CH2O)中的氧全部来自H2O
D.过程①和②中均能产生[H],二者还原的物质不同
【答案】D
【详解】熟悉有氧呼吸和光合作用生理活动的具体过程是解决本题的关键。逐项分析如下:过程①为有氧呼吸过程,反应场所是细胞质基质和线粒体;过程②是光合作用,真核生物在叶绿体中进行;原核生物细胞中除了核糖体无其它细胞器,但有些原核细胞却能进行光合作用,例如:蓝藻,蓝藻进行光合作用的场所是光合片层和细胞质基质;A项错误。有氧呼吸释放的能量大部分以热能的形式散失,少部分储存在ATP中;B项错误。光合作用中参与反应的水,通过水的光解进入到生成的氧气中,而光合作用产物糖类中的氧来自CO2;C项错误。过程①和②都能产生[H],前者主要与氧结合产生水并释放大量能量,后者主要用于C3还原;D项正确。
4.(2014·全国·高考真题)关于细胞的叙述,错误的是( )
A.植物细胞的胞间连丝具有物质运输的作用
B.动物细胞间的黏着性与细胞膜上的糖蛋白有关
C.ATP水解释放的能量可用于细胞内的吸能反应
D.哺乳动物的细胞可以合成蔗糖,也可以合成乳糖
【答案】D
【详解】胞间连丝是贯穿细胞壁沟通相邻细胞的细胞质连线,为植物细胞间物质运输与信息传递的重要通道,A正确;动物细胞间的黏着性与细胞膜上的糖蛋白有关,如癌细胞膜表面糖蛋白含量减少,细胞的黏着性降低,B正确;ATP是直接能源物质,细胞内的吸能反应需要的能量由ATP水解提供,C正确;蔗糖是植物细胞特有的二糖,动物细胞不能合成蔗糖,D错误。
5.(2014·上海·高考真题)体肌肉细胞分解氨基酸产生氨,这些氨可通过一定的途径在肝脏细胞中形成尿素,最后排出体外,大致过程如图,下列关于①~④各阶段的叙述,正确的是( )
A.①是水解过程
B.②是脱氨过程
C.③是转氨过程
D.④是糖酵解过程
【答案】C
【详解】A、分析题图,①为葡萄糖的分解过程,而不是水解,A错误;B、过程②丙酮酸转变成丙氨酸,发生的是转氨基作用,而不是脱氨基作用,B错误;C、过程③中丙氨酸又转变成了丙酮酸和谷氨酸,发生的是转氨基作用,C正确;D、④过程中丙酮酸转变成了葡萄糖,而糖酵解是把葡萄糖分解成丙酮酸,D错误。故选C。
6.(2014·海南·高考真题)某豆科植物种子萌发过程中CO2释放和O2吸收速率的变化趋势如图所示。请据图回答问题:
⑴在12~24h期间,呼吸速率逐渐增强,在此期间呼吸作用的主要方式是 呼吸,该呼吸方式在细胞中发生的部位是 ,其产物是 。
⑵从第12h到胚根长出期间,萌发种子的干物质总量会 ,主要原因是
。
⑶胚根长出后,萌发种子的 呼吸速率明显升高。
【答案】有氧 细胞质基质 酒精和二氧化碳 减少 细胞分裂消耗有机物,此时没有进行光合作用制造有机物 有氧
【详解】(1)据图可知,在12~24h期间,氧气吸收量很少,而二氧化碳释放量很多,表明此时的呼吸作用主要是无氧呼吸;无氧呼吸的场所是细胞质基质,产物是酒精和二氧化碳。(2)第12h到胚根长出期间,种子不进行光合作用制造有机物,同时进行呼吸作用消耗有机物,使有机物的总量下降。(3)胚根长出后,氧气的吸收量明显增多,说明有氧呼吸的速率明显提高。
专题07 细胞代谢的综合- 十年(2014-2023)高考生物真题分项汇编(全国通用): 这是一份专题07 细胞代谢的综合- 十年(2014-2023)高考生物真题分项汇编(全国通用),文件包含专题07细胞代谢的综合原卷版docx、专题07细胞代谢的综合解析版docx等2份试卷配套教学资源,其中试卷共66页, 欢迎下载使用。
专题05 细胞呼吸- 十年(2014-2023)高考生物真题分项汇编(全国通用): 这是一份专题05 细胞呼吸- 十年(2014-2023)高考生物真题分项汇编(全国通用),文件包含专题05细胞呼吸原卷版docx、专题05细胞呼吸解析版docx等2份试卷配套教学资源,其中试卷共44页, 欢迎下载使用。
专题01 细胞的分子组成- 十年(2014-2023)高考生物真题分项汇编(全国通用): 这是一份专题01 细胞的分子组成- 十年(2014-2023)高考生物真题分项汇编(全国通用),文件包含专题01细胞的分子组成原卷版docx、专题01细胞的分子组成解析版docx等2份试卷配套教学资源,其中试卷共46页, 欢迎下载使用。

